Macros | Typedefs | Enumerations
common.h File Reference

MAVLink comm protocol generated from common.xml. More...

#include "../protocol.h"
#include "./mavlink_msg_heartbeat.h"
#include "./mavlink_msg_sys_status.h"
#include "./mavlink_msg_system_time.h"
#include "./mavlink_msg_ping.h"
#include "./mavlink_msg_change_operator_control.h"
#include "./mavlink_msg_change_operator_control_ack.h"
#include "./mavlink_msg_auth_key.h"
#include "./mavlink_msg_set_mode.h"
#include "./mavlink_msg_param_request_read.h"
#include "./mavlink_msg_param_request_list.h"
#include "./mavlink_msg_param_value.h"
#include "./mavlink_msg_param_set.h"
#include "./mavlink_msg_gps_raw_int.h"
#include "./mavlink_msg_gps_status.h"
#include "./mavlink_msg_scaled_imu.h"
#include "./mavlink_msg_raw_imu.h"
#include "./mavlink_msg_raw_pressure.h"
#include "./mavlink_msg_scaled_pressure.h"
#include "./mavlink_msg_attitude.h"
#include "./mavlink_msg_attitude_quaternion.h"
#include "./mavlink_msg_local_position_ned.h"
#include "./mavlink_msg_global_position_int.h"
#include "./mavlink_msg_rc_channels_scaled.h"
#include "./mavlink_msg_rc_channels_raw.h"
#include "./mavlink_msg_servo_output_raw.h"
#include "./mavlink_msg_mission_request_partial_list.h"
#include "./mavlink_msg_mission_write_partial_list.h"
#include "./mavlink_msg_mission_item.h"
#include "./mavlink_msg_mission_request.h"
#include "./mavlink_msg_mission_set_current.h"
#include "./mavlink_msg_mission_current.h"
#include "./mavlink_msg_mission_request_list.h"
#include "./mavlink_msg_mission_count.h"
#include "./mavlink_msg_mission_clear_all.h"
#include "./mavlink_msg_mission_item_reached.h"
#include "./mavlink_msg_mission_ack.h"
#include "./mavlink_msg_set_gps_global_origin.h"
#include "./mavlink_msg_gps_global_origin.h"
#include "./mavlink_msg_param_map_rc.h"
#include "./mavlink_msg_mission_request_int.h"
#include "./mavlink_msg_safety_set_allowed_area.h"
#include "./mavlink_msg_safety_allowed_area.h"
#include "./mavlink_msg_attitude_quaternion_cov.h"
#include "./mavlink_msg_nav_controller_output.h"
#include "./mavlink_msg_global_position_int_cov.h"
#include "./mavlink_msg_local_position_ned_cov.h"
#include "./mavlink_msg_rc_channels.h"
#include "./mavlink_msg_request_data_stream.h"
#include "./mavlink_msg_data_stream.h"
#include "./mavlink_msg_manual_control.h"
#include "./mavlink_msg_rc_channels_override.h"
#include "./mavlink_msg_mission_item_int.h"
#include "./mavlink_msg_vfr_hud.h"
#include "./mavlink_msg_command_int.h"
#include "./mavlink_msg_command_long.h"
#include "./mavlink_msg_command_ack.h"
#include "./mavlink_msg_manual_setpoint.h"
#include "./mavlink_msg_set_attitude_target.h"
#include "./mavlink_msg_attitude_target.h"
#include "./mavlink_msg_set_position_target_local_ned.h"
#include "./mavlink_msg_position_target_local_ned.h"
#include "./mavlink_msg_set_position_target_global_int.h"
#include "./mavlink_msg_position_target_global_int.h"
#include "./mavlink_msg_local_position_ned_system_global_offset.h"
#include "./mavlink_msg_hil_state.h"
#include "./mavlink_msg_hil_controls.h"
#include "./mavlink_msg_hil_rc_inputs_raw.h"
#include "./mavlink_msg_optical_flow.h"
#include "./mavlink_msg_global_vision_position_estimate.h"
#include "./mavlink_msg_vision_position_estimate.h"
#include "./mavlink_msg_vision_speed_estimate.h"
#include "./mavlink_msg_vicon_position_estimate.h"
#include "./mavlink_msg_highres_imu.h"
#include "./mavlink_msg_optical_flow_rad.h"
#include "./mavlink_msg_hil_sensor.h"
#include "./mavlink_msg_sim_state.h"
#include "./mavlink_msg_radio_status.h"
#include "./mavlink_msg_file_transfer_protocol.h"
#include "./mavlink_msg_timesync.h"
#include "./mavlink_msg_camera_trigger.h"
#include "./mavlink_msg_hil_gps.h"
#include "./mavlink_msg_hil_optical_flow.h"
#include "./mavlink_msg_hil_state_quaternion.h"
#include "./mavlink_msg_scaled_imu2.h"
#include "./mavlink_msg_log_request_list.h"
#include "./mavlink_msg_log_entry.h"
#include "./mavlink_msg_log_request_data.h"
#include "./mavlink_msg_log_data.h"
#include "./mavlink_msg_log_erase.h"
#include "./mavlink_msg_log_request_end.h"
#include "./mavlink_msg_gps_inject_data.h"
#include "./mavlink_msg_gps2_raw.h"
#include "./mavlink_msg_power_status.h"
#include "./mavlink_msg_serial_control.h"
#include "./mavlink_msg_gps_rtk.h"
#include "./mavlink_msg_gps2_rtk.h"
#include "./mavlink_msg_scaled_imu3.h"
#include "./mavlink_msg_data_transmission_handshake.h"
#include "./mavlink_msg_encapsulated_data.h"
#include "./mavlink_msg_distance_sensor.h"
#include "./mavlink_msg_terrain_request.h"
#include "./mavlink_msg_terrain_data.h"
#include "./mavlink_msg_terrain_check.h"
#include "./mavlink_msg_terrain_report.h"
#include "./mavlink_msg_scaled_pressure2.h"
#include "./mavlink_msg_att_pos_mocap.h"
#include "./mavlink_msg_set_actuator_control_target.h"
#include "./mavlink_msg_actuator_control_target.h"
#include "./mavlink_msg_altitude.h"
#include "./mavlink_msg_resource_request.h"
#include "./mavlink_msg_scaled_pressure3.h"
#include "./mavlink_msg_follow_target.h"
#include "./mavlink_msg_control_system_state.h"
#include "./mavlink_msg_battery_status.h"
#include "./mavlink_msg_autopilot_version.h"
#include "./mavlink_msg_landing_target.h"
#include "./mavlink_msg_estimator_status.h"
#include "./mavlink_msg_wind_cov.h"
#include "./mavlink_msg_vibration.h"
#include "./mavlink_msg_home_position.h"
#include "./mavlink_msg_set_home_position.h"
#include "./mavlink_msg_message_interval.h"
#include "./mavlink_msg_extended_sys_state.h"
#include "./mavlink_msg_adsb_vehicle.h"
#include "./mavlink_msg_v2_extension.h"
#include "./mavlink_msg_memory_vect.h"
#include "./mavlink_msg_debug_vect.h"
#include "./mavlink_msg_named_value_float.h"
#include "./mavlink_msg_named_value_int.h"
#include "./mavlink_msg_statustext.h"
#include "./mavlink_msg_debug.h"
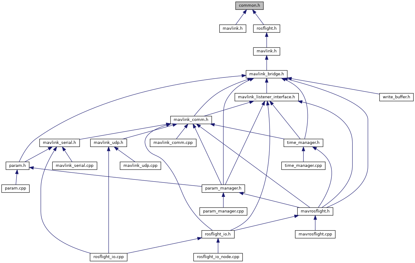
This graph shows which files directly or indirectly include this file:

Go to the source code of this file.

Macros

#define HAVE_ENUM_ADSB_ALTITUDE_TYPE
 Enumeration of the ADSB altimeter types. More...
 
#define HAVE_ENUM_ADSB_EMITTER_TYPE
 ADSB classification for the type of vehicle emitting the transponder signal. More...
 
#define HAVE_ENUM_ADSB_FLAGS
 These flags indicate status such as data validity of each data source. Set = data valid. More...
 
#define HAVE_ENUM_ESTIMATOR_STATUS_FLAGS
 Flags in EKF_STATUS message. More...
 
#define HAVE_ENUM_FENCE_ACTION
 
#define HAVE_ENUM_FENCE_BREACH
 
#define HAVE_ENUM_FIRMWARE_VERSION_TYPE
 These values define the type of firmware release. These values indicate the first version or release of this type. For example the first alpha release would be 64, the second would be 65. More...
 
#define HAVE_ENUM_MAV_AUTOPILOT
 Micro air vehicle / autopilot classes. This identifies the individual model. More...
 
#define HAVE_ENUM_MAV_BATTERY_FUNCTION
 Enumeration of battery functions. More...
 
#define HAVE_ENUM_MAV_BATTERY_TYPE
 Enumeration of battery types. More...
 
#define HAVE_ENUM_MAV_CMD
 Commands to be executed by the MAV. They can be executed on user request, or as part of a mission script. If the action is used in a mission, the parameter mapping to the waypoint/mission message is as follows: Param 1, Param 2, Param 3, Param 4, X: Param 5, Y:Param 6, Z:Param 7. This command list is similar what ARINC 424 is for commercial aircraft: A data format how to interpret waypoint/mission data. More...
 
#define HAVE_ENUM_MAV_CMD_ACK
 ACK / NACK / ERROR values as a result of MAV_CMDs and for mission item transmission. More...
 
#define HAVE_ENUM_MAV_COMPONENT
 
#define HAVE_ENUM_MAV_DATA_STREAM
 THIS INTERFACE IS DEPRECATED AS OF JULY 2015. Please use MESSAGE_INTERVAL instead. A data stream is not a fixed set of messages, but rather a recommendation to the autopilot software. Individual autopilots may or may not obey the recommended messages. More...
 
#define HAVE_ENUM_MAV_DISTANCE_SENSOR
 Enumeration of distance sensor types. More...
 
#define HAVE_ENUM_MAV_DO_REPOSITION_FLAGS
 Bitmask of options for the MAV_CMD_DO_REPOSITION. More...
 
#define HAVE_ENUM_MAV_ESTIMATOR_TYPE
 Enumeration of estimator types. More...
 
#define HAVE_ENUM_MAV_FRAME
 
#define HAVE_ENUM_MAV_GOTO
 Override command, pauses current mission execution and moves immediately to a position. More...
 
#define HAVE_ENUM_MAV_LANDED_STATE
 Enumeration of landed detector states. More...
 
#define HAVE_ENUM_MAV_MISSION_RESULT
 result in a mavlink mission ack More...
 
#define HAVE_ENUM_MAV_MODE
 These defines are predefined OR-combined mode flags. There is no need to use values from this enum, but it simplifies the use of the mode flags. Note that manual input is enabled in all modes as a safety override. More...
 
#define HAVE_ENUM_MAV_MODE_FLAG
 These flags encode the MAV mode. More...
 
#define HAVE_ENUM_MAV_MODE_FLAG_DECODE_POSITION
 These values encode the bit positions of the decode position. These values can be used to read the value of a flag bit by combining the base_mode variable with AND with the flag position value. The result will be either 0 or 1, depending on if the flag is set or not. More...
 
#define HAVE_ENUM_MAV_MOUNT_MODE
 Enumeration of possible mount operation modes. More...
 
#define HAVE_ENUM_MAV_PARAM_TYPE
 Specifies the datatype of a MAVLink parameter. More...
 
#define HAVE_ENUM_MAV_POWER_STATUS
 Power supply status flags (bitmask) More...
 
#define HAVE_ENUM_MAV_PROTOCOL_CAPABILITY
 Bitmask of (optional) autopilot capabilities (64 bit). If a bit is set, the autopilot supports this capability. More...
 
#define HAVE_ENUM_MAV_RESULT
 result from a mavlink command More...
 
#define HAVE_ENUM_MAV_ROI
 The ROI (region of interest) for the vehicle. This can be be used by the vehicle for camera/vehicle attitude alignment (see MAV_CMD_NAV_ROI). More...
 
#define HAVE_ENUM_MAV_SENSOR_ORIENTATION
 Enumeration of sensor orientation, according to its rotations. More...
 
#define HAVE_ENUM_MAV_SEVERITY
 Indicates the severity level, generally used for status messages to indicate their relative urgency. Based on RFC-5424 using expanded definitions at: http://www.kiwisyslog.com/kb/info:-syslog-message-levels/. More...
 
#define HAVE_ENUM_MAV_STATE
 
#define HAVE_ENUM_MAV_SYS_STATUS_SENSOR
 These encode the sensors whose status is sent as part of the SYS_STATUS message. More...
 
#define HAVE_ENUM_MAV_TYPE
 
#define HAVE_ENUM_MAV_VTOL_STATE
 Enumeration of VTOL states. More...
 
#define HAVE_ENUM_MAVLINK_DATA_STREAM_TYPE
 
#define HAVE_ENUM_SERIAL_CONTROL_DEV
 SERIAL_CONTROL device types. More...
 
#define HAVE_ENUM_SERIAL_CONTROL_FLAG
 SERIAL_CONTROL flags (bitmask) More...
 
#define MAVLINK_ENABLED_COMMON
 
#define MAVLINK_MESSAGE_CRCS   {50, 124, 137, 0, 237, 217, 104, 119, 0, 0, 0, 89, 0, 0, 0, 0, 0, 0, 0, 0, 214, 159, 220, 168, 24, 23, 170, 144, 67, 115, 39, 246, 185, 104, 237, 244, 222, 212, 9, 254, 230, 28, 28, 132, 221, 232, 11, 153, 41, 39, 78, 196, 0, 0, 15, 3, 0, 0, 0, 0, 0, 153, 183, 51, 59, 118, 148, 21, 0, 243, 124, 0, 0, 38, 20, 158, 152, 143, 0, 0, 0, 106, 49, 22, 143, 140, 5, 150, 0, 231, 183, 63, 54, 0, 0, 0, 0, 0, 0, 0, 175, 102, 158, 208, 56, 93, 138, 108, 32, 185, 84, 34, 174, 124, 237, 4, 76, 128, 56, 116, 134, 237, 203, 250, 87, 203, 220, 25, 226, 46, 29, 223, 85, 6, 229, 203, 1, 195, 109, 168, 181, 47, 72, 131, 127, 0, 103, 154, 178, 200, 0, 0, 0, 0, 0, 0, 0, 0, 0, 0, 0, 0, 0, 0, 0, 0, 0, 0, 0, 0, 0, 0, 0, 0, 0, 0, 0, 0, 0, 0, 0, 0, 0, 0, 0, 0, 0, 0, 0, 0, 0, 0, 0, 0, 0, 0, 0, 0, 0, 0, 0, 0, 0, 0, 0, 0, 0, 0, 0, 0, 0, 0, 0, 0, 0, 0, 0, 0, 0, 0, 0, 0, 0, 0, 0, 0, 0, 0, 0, 0, 163, 105, 0, 0, 0, 0, 0, 0, 0, 0, 0, 90, 104, 85, 95, 130, 184, 0, 8, 204, 49, 170, 44, 83, 46, 0}
 
#define MAVLINK_MESSAGE_INFO   {MAVLINK_MESSAGE_INFO_HEARTBEAT, MAVLINK_MESSAGE_INFO_SYS_STATUS, MAVLINK_MESSAGE_INFO_SYSTEM_TIME, {"EMPTY",0,{{"","",MAVLINK_TYPE_CHAR,0,0,0}}}, MAVLINK_MESSAGE_INFO_PING, MAVLINK_MESSAGE_INFO_CHANGE_OPERATOR_CONTROL, MAVLINK_MESSAGE_INFO_CHANGE_OPERATOR_CONTROL_ACK, MAVLINK_MESSAGE_INFO_AUTH_KEY, {"EMPTY",0,{{"","",MAVLINK_TYPE_CHAR,0,0,0}}}, {"EMPTY",0,{{"","",MAVLINK_TYPE_CHAR,0,0,0}}}, {"EMPTY",0,{{"","",MAVLINK_TYPE_CHAR,0,0,0}}}, MAVLINK_MESSAGE_INFO_SET_MODE, {"EMPTY",0,{{"","",MAVLINK_TYPE_CHAR,0,0,0}}}, {"EMPTY",0,{{"","",MAVLINK_TYPE_CHAR,0,0,0}}}, {"EMPTY",0,{{"","",MAVLINK_TYPE_CHAR,0,0,0}}}, {"EMPTY",0,{{"","",MAVLINK_TYPE_CHAR,0,0,0}}}, {"EMPTY",0,{{"","",MAVLINK_TYPE_CHAR,0,0,0}}}, {"EMPTY",0,{{"","",MAVLINK_TYPE_CHAR,0,0,0}}}, {"EMPTY",0,{{"","",MAVLINK_TYPE_CHAR,0,0,0}}}, {"EMPTY",0,{{"","",MAVLINK_TYPE_CHAR,0,0,0}}}, MAVLINK_MESSAGE_INFO_PARAM_REQUEST_READ, MAVLINK_MESSAGE_INFO_PARAM_REQUEST_LIST, MAVLINK_MESSAGE_INFO_PARAM_VALUE, MAVLINK_MESSAGE_INFO_PARAM_SET, MAVLINK_MESSAGE_INFO_GPS_RAW_INT, MAVLINK_MESSAGE_INFO_GPS_STATUS, MAVLINK_MESSAGE_INFO_SCALED_IMU, MAVLINK_MESSAGE_INFO_RAW_IMU, MAVLINK_MESSAGE_INFO_RAW_PRESSURE, MAVLINK_MESSAGE_INFO_SCALED_PRESSURE, MAVLINK_MESSAGE_INFO_ATTITUDE, MAVLINK_MESSAGE_INFO_ATTITUDE_QUATERNION, MAVLINK_MESSAGE_INFO_LOCAL_POSITION_NED, MAVLINK_MESSAGE_INFO_GLOBAL_POSITION_INT, MAVLINK_MESSAGE_INFO_RC_CHANNELS_SCALED, MAVLINK_MESSAGE_INFO_RC_CHANNELS_RAW, MAVLINK_MESSAGE_INFO_SERVO_OUTPUT_RAW, MAVLINK_MESSAGE_INFO_MISSION_REQUEST_PARTIAL_LIST, MAVLINK_MESSAGE_INFO_MISSION_WRITE_PARTIAL_LIST, MAVLINK_MESSAGE_INFO_MISSION_ITEM, MAVLINK_MESSAGE_INFO_MISSION_REQUEST, MAVLINK_MESSAGE_INFO_MISSION_SET_CURRENT, MAVLINK_MESSAGE_INFO_MISSION_CURRENT, MAVLINK_MESSAGE_INFO_MISSION_REQUEST_LIST, MAVLINK_MESSAGE_INFO_MISSION_COUNT, MAVLINK_MESSAGE_INFO_MISSION_CLEAR_ALL, MAVLINK_MESSAGE_INFO_MISSION_ITEM_REACHED, MAVLINK_MESSAGE_INFO_MISSION_ACK, MAVLINK_MESSAGE_INFO_SET_GPS_GLOBAL_ORIGIN, MAVLINK_MESSAGE_INFO_GPS_GLOBAL_ORIGIN, MAVLINK_MESSAGE_INFO_PARAM_MAP_RC, MAVLINK_MESSAGE_INFO_MISSION_REQUEST_INT, {"EMPTY",0,{{"","",MAVLINK_TYPE_CHAR,0,0,0}}}, {"EMPTY",0,{{"","",MAVLINK_TYPE_CHAR,0,0,0}}}, MAVLINK_MESSAGE_INFO_SAFETY_SET_ALLOWED_AREA, MAVLINK_MESSAGE_INFO_SAFETY_ALLOWED_AREA, {"EMPTY",0,{{"","",MAVLINK_TYPE_CHAR,0,0,0}}}, {"EMPTY",0,{{"","",MAVLINK_TYPE_CHAR,0,0,0}}}, {"EMPTY",0,{{"","",MAVLINK_TYPE_CHAR,0,0,0}}}, {"EMPTY",0,{{"","",MAVLINK_TYPE_CHAR,0,0,0}}}, {"EMPTY",0,{{"","",MAVLINK_TYPE_CHAR,0,0,0}}}, MAVLINK_MESSAGE_INFO_ATTITUDE_QUATERNION_COV, MAVLINK_MESSAGE_INFO_NAV_CONTROLLER_OUTPUT, MAVLINK_MESSAGE_INFO_GLOBAL_POSITION_INT_COV, MAVLINK_MESSAGE_INFO_LOCAL_POSITION_NED_COV, MAVLINK_MESSAGE_INFO_RC_CHANNELS, MAVLINK_MESSAGE_INFO_REQUEST_DATA_STREAM, MAVLINK_MESSAGE_INFO_DATA_STREAM, {"EMPTY",0,{{"","",MAVLINK_TYPE_CHAR,0,0,0}}}, MAVLINK_MESSAGE_INFO_MANUAL_CONTROL, MAVLINK_MESSAGE_INFO_RC_CHANNELS_OVERRIDE, {"EMPTY",0,{{"","",MAVLINK_TYPE_CHAR,0,0,0}}}, {"EMPTY",0,{{"","",MAVLINK_TYPE_CHAR,0,0,0}}}, MAVLINK_MESSAGE_INFO_MISSION_ITEM_INT, MAVLINK_MESSAGE_INFO_VFR_HUD, MAVLINK_MESSAGE_INFO_COMMAND_INT, MAVLINK_MESSAGE_INFO_COMMAND_LONG, MAVLINK_MESSAGE_INFO_COMMAND_ACK, {"EMPTY",0,{{"","",MAVLINK_TYPE_CHAR,0,0,0}}}, {"EMPTY",0,{{"","",MAVLINK_TYPE_CHAR,0,0,0}}}, {"EMPTY",0,{{"","",MAVLINK_TYPE_CHAR,0,0,0}}}, MAVLINK_MESSAGE_INFO_MANUAL_SETPOINT, MAVLINK_MESSAGE_INFO_SET_ATTITUDE_TARGET, MAVLINK_MESSAGE_INFO_ATTITUDE_TARGET, MAVLINK_MESSAGE_INFO_SET_POSITION_TARGET_LOCAL_NED, MAVLINK_MESSAGE_INFO_POSITION_TARGET_LOCAL_NED, MAVLINK_MESSAGE_INFO_SET_POSITION_TARGET_GLOBAL_INT, MAVLINK_MESSAGE_INFO_POSITION_TARGET_GLOBAL_INT, {"EMPTY",0,{{"","",MAVLINK_TYPE_CHAR,0,0,0}}}, MAVLINK_MESSAGE_INFO_LOCAL_POSITION_NED_SYSTEM_GLOBAL_OFFSET, MAVLINK_MESSAGE_INFO_HIL_STATE, MAVLINK_MESSAGE_INFO_HIL_CONTROLS, MAVLINK_MESSAGE_INFO_HIL_RC_INPUTS_RAW, {"EMPTY",0,{{"","",MAVLINK_TYPE_CHAR,0,0,0}}}, {"EMPTY",0,{{"","",MAVLINK_TYPE_CHAR,0,0,0}}}, {"EMPTY",0,{{"","",MAVLINK_TYPE_CHAR,0,0,0}}}, {"EMPTY",0,{{"","",MAVLINK_TYPE_CHAR,0,0,0}}}, {"EMPTY",0,{{"","",MAVLINK_TYPE_CHAR,0,0,0}}}, {"EMPTY",0,{{"","",MAVLINK_TYPE_CHAR,0,0,0}}}, {"EMPTY",0,{{"","",MAVLINK_TYPE_CHAR,0,0,0}}}, MAVLINK_MESSAGE_INFO_OPTICAL_FLOW, MAVLINK_MESSAGE_INFO_GLOBAL_VISION_POSITION_ESTIMATE, MAVLINK_MESSAGE_INFO_VISION_POSITION_ESTIMATE, MAVLINK_MESSAGE_INFO_VISION_SPEED_ESTIMATE, MAVLINK_MESSAGE_INFO_VICON_POSITION_ESTIMATE, MAVLINK_MESSAGE_INFO_HIGHRES_IMU, MAVLINK_MESSAGE_INFO_OPTICAL_FLOW_RAD, MAVLINK_MESSAGE_INFO_HIL_SENSOR, MAVLINK_MESSAGE_INFO_SIM_STATE, MAVLINK_MESSAGE_INFO_RADIO_STATUS, MAVLINK_MESSAGE_INFO_FILE_TRANSFER_PROTOCOL, MAVLINK_MESSAGE_INFO_TIMESYNC, MAVLINK_MESSAGE_INFO_CAMERA_TRIGGER, MAVLINK_MESSAGE_INFO_HIL_GPS, MAVLINK_MESSAGE_INFO_HIL_OPTICAL_FLOW, MAVLINK_MESSAGE_INFO_HIL_STATE_QUATERNION, MAVLINK_MESSAGE_INFO_SCALED_IMU2, MAVLINK_MESSAGE_INFO_LOG_REQUEST_LIST, MAVLINK_MESSAGE_INFO_LOG_ENTRY, MAVLINK_MESSAGE_INFO_LOG_REQUEST_DATA, MAVLINK_MESSAGE_INFO_LOG_DATA, MAVLINK_MESSAGE_INFO_LOG_ERASE, MAVLINK_MESSAGE_INFO_LOG_REQUEST_END, MAVLINK_MESSAGE_INFO_GPS_INJECT_DATA, MAVLINK_MESSAGE_INFO_GPS2_RAW, MAVLINK_MESSAGE_INFO_POWER_STATUS, MAVLINK_MESSAGE_INFO_SERIAL_CONTROL, MAVLINK_MESSAGE_INFO_GPS_RTK, MAVLINK_MESSAGE_INFO_GPS2_RTK, MAVLINK_MESSAGE_INFO_SCALED_IMU3, MAVLINK_MESSAGE_INFO_DATA_TRANSMISSION_HANDSHAKE, MAVLINK_MESSAGE_INFO_ENCAPSULATED_DATA, MAVLINK_MESSAGE_INFO_DISTANCE_SENSOR, MAVLINK_MESSAGE_INFO_TERRAIN_REQUEST, MAVLINK_MESSAGE_INFO_TERRAIN_DATA, MAVLINK_MESSAGE_INFO_TERRAIN_CHECK, MAVLINK_MESSAGE_INFO_TERRAIN_REPORT, MAVLINK_MESSAGE_INFO_SCALED_PRESSURE2, MAVLINK_MESSAGE_INFO_ATT_POS_MOCAP, MAVLINK_MESSAGE_INFO_SET_ACTUATOR_CONTROL_TARGET, MAVLINK_MESSAGE_INFO_ACTUATOR_CONTROL_TARGET, MAVLINK_MESSAGE_INFO_ALTITUDE, MAVLINK_MESSAGE_INFO_RESOURCE_REQUEST, MAVLINK_MESSAGE_INFO_SCALED_PRESSURE3, MAVLINK_MESSAGE_INFO_FOLLOW_TARGET, {"EMPTY",0,{{"","",MAVLINK_TYPE_CHAR,0,0,0}}}, MAVLINK_MESSAGE_INFO_CONTROL_SYSTEM_STATE, MAVLINK_MESSAGE_INFO_BATTERY_STATUS, MAVLINK_MESSAGE_INFO_AUTOPILOT_VERSION, MAVLINK_MESSAGE_INFO_LANDING_TARGET, {"EMPTY",0,{{"","",MAVLINK_TYPE_CHAR,0,0,0}}}, {"EMPTY",0,{{"","",MAVLINK_TYPE_CHAR,0,0,0}}}, {"EMPTY",0,{{"","",MAVLINK_TYPE_CHAR,0,0,0}}}, {"EMPTY",0,{{"","",MAVLINK_TYPE_CHAR,0,0,0}}}, {"EMPTY",0,{{"","",MAVLINK_TYPE_CHAR,0,0,0}}}, {"EMPTY",0,{{"","",MAVLINK_TYPE_CHAR,0,0,0}}}, {"EMPTY",0,{{"","",MAVLINK_TYPE_CHAR,0,0,0}}}, {"EMPTY",0,{{"","",MAVLINK_TYPE_CHAR,0,0,0}}}, {"EMPTY",0,{{"","",MAVLINK_TYPE_CHAR,0,0,0}}}, {"EMPTY",0,{{"","",MAVLINK_TYPE_CHAR,0,0,0}}}, {"EMPTY",0,{{"","",MAVLINK_TYPE_CHAR,0,0,0}}}, {"EMPTY",0,{{"","",MAVLINK_TYPE_CHAR,0,0,0}}}, {"EMPTY",0,{{"","",MAVLINK_TYPE_CHAR,0,0,0}}}, {"EMPTY",0,{{"","",MAVLINK_TYPE_CHAR,0,0,0}}}, {"EMPTY",0,{{"","",MAVLINK_TYPE_CHAR,0,0,0}}}, {"EMPTY",0,{{"","",MAVLINK_TYPE_CHAR,0,0,0}}}, {"EMPTY",0,{{"","",MAVLINK_TYPE_CHAR,0,0,0}}}, {"EMPTY",0,{{"","",MAVLINK_TYPE_CHAR,0,0,0}}}, {"EMPTY",0,{{"","",MAVLINK_TYPE_CHAR,0,0,0}}}, {"EMPTY",0,{{"","",MAVLINK_TYPE_CHAR,0,0,0}}}, {"EMPTY",0,{{"","",MAVLINK_TYPE_CHAR,0,0,0}}}, {"EMPTY",0,{{"","",MAVLINK_TYPE_CHAR,0,0,0}}}, {"EMPTY",0,{{"","",MAVLINK_TYPE_CHAR,0,0,0}}}, {"EMPTY",0,{{"","",MAVLINK_TYPE_CHAR,0,0,0}}}, {"EMPTY",0,{{"","",MAVLINK_TYPE_CHAR,0,0,0}}}, {"EMPTY",0,{{"","",MAVLINK_TYPE_CHAR,0,0,0}}}, {"EMPTY",0,{{"","",MAVLINK_TYPE_CHAR,0,0,0}}}, {"EMPTY",0,{{"","",MAVLINK_TYPE_CHAR,0,0,0}}}, {"EMPTY",0,{{"","",MAVLINK_TYPE_CHAR,0,0,0}}}, {"EMPTY",0,{{"","",MAVLINK_TYPE_CHAR,0,0,0}}}, {"EMPTY",0,{{"","",MAVLINK_TYPE_CHAR,0,0,0}}}, {"EMPTY",0,{{"","",MAVLINK_TYPE_CHAR,0,0,0}}}, {"EMPTY",0,{{"","",MAVLINK_TYPE_CHAR,0,0,0}}}, {"EMPTY",0,{{"","",MAVLINK_TYPE_CHAR,0,0,0}}}, {"EMPTY",0,{{"","",MAVLINK_TYPE_CHAR,0,0,0}}}, {"EMPTY",0,{{"","",MAVLINK_TYPE_CHAR,0,0,0}}}, {"EMPTY",0,{{"","",MAVLINK_TYPE_CHAR,0,0,0}}}, {"EMPTY",0,{{"","",MAVLINK_TYPE_CHAR,0,0,0}}}, {"EMPTY",0,{{"","",MAVLINK_TYPE_CHAR,0,0,0}}}, {"EMPTY",0,{{"","",MAVLINK_TYPE_CHAR,0,0,0}}}, {"EMPTY",0,{{"","",MAVLINK_TYPE_CHAR,0,0,0}}}, {"EMPTY",0,{{"","",MAVLINK_TYPE_CHAR,0,0,0}}}, {"EMPTY",0,{{"","",MAVLINK_TYPE_CHAR,0,0,0}}}, {"EMPTY",0,{{"","",MAVLINK_TYPE_CHAR,0,0,0}}}, {"EMPTY",0,{{"","",MAVLINK_TYPE_CHAR,0,0,0}}}, {"EMPTY",0,{{"","",MAVLINK_TYPE_CHAR,0,0,0}}}, {"EMPTY",0,{{"","",MAVLINK_TYPE_CHAR,0,0,0}}}, {"EMPTY",0,{{"","",MAVLINK_TYPE_CHAR,0,0,0}}}, {"EMPTY",0,{{"","",MAVLINK_TYPE_CHAR,0,0,0}}}, {"EMPTY",0,{{"","",MAVLINK_TYPE_CHAR,0,0,0}}}, {"EMPTY",0,{{"","",MAVLINK_TYPE_CHAR,0,0,0}}}, {"EMPTY",0,{{"","",MAVLINK_TYPE_CHAR,0,0,0}}}, {"EMPTY",0,{{"","",MAVLINK_TYPE_CHAR,0,0,0}}}, {"EMPTY",0,{{"","",MAVLINK_TYPE_CHAR,0,0,0}}}, {"EMPTY",0,{{"","",MAVLINK_TYPE_CHAR,0,0,0}}}, {"EMPTY",0,{{"","",MAVLINK_TYPE_CHAR,0,0,0}}}, {"EMPTY",0,{{"","",MAVLINK_TYPE_CHAR,0,0,0}}}, {"EMPTY",0,{{"","",MAVLINK_TYPE_CHAR,0,0,0}}}, {"EMPTY",0,{{"","",MAVLINK_TYPE_CHAR,0,0,0}}}, {"EMPTY",0,{{"","",MAVLINK_TYPE_CHAR,0,0,0}}}, {"EMPTY",0,{{"","",MAVLINK_TYPE_CHAR,0,0,0}}}, {"EMPTY",0,{{"","",MAVLINK_TYPE_CHAR,0,0,0}}}, {"EMPTY",0,{{"","",MAVLINK_TYPE_CHAR,0,0,0}}}, {"EMPTY",0,{{"","",MAVLINK_TYPE_CHAR,0,0,0}}}, {"EMPTY",0,{{"","",MAVLINK_TYPE_CHAR,0,0,0}}}, {"EMPTY",0,{{"","",MAVLINK_TYPE_CHAR,0,0,0}}}, {"EMPTY",0,{{"","",MAVLINK_TYPE_CHAR,0,0,0}}}, {"EMPTY",0,{{"","",MAVLINK_TYPE_CHAR,0,0,0}}}, {"EMPTY",0,{{"","",MAVLINK_TYPE_CHAR,0,0,0}}}, {"EMPTY",0,{{"","",MAVLINK_TYPE_CHAR,0,0,0}}}, {"EMPTY",0,{{"","",MAVLINK_TYPE_CHAR,0,0,0}}}, {"EMPTY",0,{{"","",MAVLINK_TYPE_CHAR,0,0,0}}}, {"EMPTY",0,{{"","",MAVLINK_TYPE_CHAR,0,0,0}}}, {"EMPTY",0,{{"","",MAVLINK_TYPE_CHAR,0,0,0}}}, {"EMPTY",0,{{"","",MAVLINK_TYPE_CHAR,0,0,0}}}, {"EMPTY",0,{{"","",MAVLINK_TYPE_CHAR,0,0,0}}}, {"EMPTY",0,{{"","",MAVLINK_TYPE_CHAR,0,0,0}}}, {"EMPTY",0,{{"","",MAVLINK_TYPE_CHAR,0,0,0}}}, {"EMPTY",0,{{"","",MAVLINK_TYPE_CHAR,0,0,0}}}, {"EMPTY",0,{{"","",MAVLINK_TYPE_CHAR,0,0,0}}}, MAVLINK_MESSAGE_INFO_ESTIMATOR_STATUS, MAVLINK_MESSAGE_INFO_WIND_COV, {"EMPTY",0,{{"","",MAVLINK_TYPE_CHAR,0,0,0}}}, {"EMPTY",0,{{"","",MAVLINK_TYPE_CHAR,0,0,0}}}, {"EMPTY",0,{{"","",MAVLINK_TYPE_CHAR,0,0,0}}}, {"EMPTY",0,{{"","",MAVLINK_TYPE_CHAR,0,0,0}}}, {"EMPTY",0,{{"","",MAVLINK_TYPE_CHAR,0,0,0}}}, {"EMPTY",0,{{"","",MAVLINK_TYPE_CHAR,0,0,0}}}, {"EMPTY",0,{{"","",MAVLINK_TYPE_CHAR,0,0,0}}}, {"EMPTY",0,{{"","",MAVLINK_TYPE_CHAR,0,0,0}}}, {"EMPTY",0,{{"","",MAVLINK_TYPE_CHAR,0,0,0}}}, MAVLINK_MESSAGE_INFO_VIBRATION, MAVLINK_MESSAGE_INFO_HOME_POSITION, MAVLINK_MESSAGE_INFO_SET_HOME_POSITION, MAVLINK_MESSAGE_INFO_MESSAGE_INTERVAL, MAVLINK_MESSAGE_INFO_EXTENDED_SYS_STATE, MAVLINK_MESSAGE_INFO_ADSB_VEHICLE, {"EMPTY",0,{{"","",MAVLINK_TYPE_CHAR,0,0,0}}}, MAVLINK_MESSAGE_INFO_V2_EXTENSION, MAVLINK_MESSAGE_INFO_MEMORY_VECT, MAVLINK_MESSAGE_INFO_DEBUG_VECT, MAVLINK_MESSAGE_INFO_NAMED_VALUE_FLOAT, MAVLINK_MESSAGE_INFO_NAMED_VALUE_INT, MAVLINK_MESSAGE_INFO_STATUSTEXT, MAVLINK_MESSAGE_INFO_DEBUG, {"EMPTY",0,{{"","",MAVLINK_TYPE_CHAR,0,0,0}}}}
 
#define MAVLINK_MESSAGE_LENGTHS   {9, 31, 12, 0, 14, 28, 3, 32, 0, 0, 0, 6, 0, 0, 0, 0, 0, 0, 0, 0, 20, 2, 25, 23, 30, 101, 22, 26, 16, 14, 28, 32, 28, 28, 22, 22, 21, 6, 6, 37, 4, 4, 2, 2, 4, 2, 2, 3, 13, 12, 37, 4, 0, 0, 27, 25, 0, 0, 0, 0, 0, 68, 26, 185, 229, 42, 6, 4, 0, 11, 18, 0, 0, 37, 20, 35, 33, 3, 0, 0, 0, 22, 39, 37, 53, 51, 53, 51, 0, 28, 56, 42, 33, 0, 0, 0, 0, 0, 0, 0, 26, 32, 32, 20, 32, 62, 44, 64, 84, 9, 254, 16, 12, 36, 44, 64, 22, 6, 14, 12, 97, 2, 2, 113, 35, 6, 79, 35, 35, 22, 13, 255, 14, 18, 43, 8, 22, 14, 36, 43, 41, 32, 243, 14, 93, 0, 100, 36, 60, 30, 0, 0, 0, 0, 0, 0, 0, 0, 0, 0, 0, 0, 0, 0, 0, 0, 0, 0, 0, 0, 0, 0, 0, 0, 0, 0, 0, 0, 0, 0, 0, 0, 0, 0, 0, 0, 0, 0, 0, 0, 0, 0, 0, 0, 0, 0, 0, 0, 0, 0, 0, 0, 0, 0, 0, 0, 0, 0, 0, 0, 0, 0, 0, 0, 0, 0, 0, 0, 0, 0, 0, 0, 0, 0, 0, 0, 0, 0, 0, 0, 42, 40, 0, 0, 0, 0, 0, 0, 0, 0, 0, 32, 52, 53, 6, 2, 38, 0, 254, 36, 30, 18, 18, 51, 9, 0}
 
#define MAVLINK_VERSION   3
 

Typedefs

typedef enum ADSB_ALTITUDE_TYPE ADSB_ALTITUDE_TYPE
 
typedef enum ADSB_EMITTER_TYPE ADSB_EMITTER_TYPE
 
typedef enum ADSB_FLAGS ADSB_FLAGS
 
typedef enum ESTIMATOR_STATUS_FLAGS ESTIMATOR_STATUS_FLAGS
 
typedef enum FENCE_ACTION FENCE_ACTION
 
typedef enum FENCE_BREACH FENCE_BREACH
 
typedef enum FIRMWARE_VERSION_TYPE FIRMWARE_VERSION_TYPE
 
typedef enum MAV_AUTOPILOT MAV_AUTOPILOT
 
typedef enum MAV_BATTERY_FUNCTION MAV_BATTERY_FUNCTION
 
typedef enum MAV_BATTERY_TYPE MAV_BATTERY_TYPE
 
typedef enum MAV_CMD MAV_CMD
 
typedef enum MAV_CMD_ACK MAV_CMD_ACK
 
typedef enum MAV_COMPONENT MAV_COMPONENT
 
typedef enum MAV_DATA_STREAM MAV_DATA_STREAM
 
typedef enum MAV_DISTANCE_SENSOR MAV_DISTANCE_SENSOR
 
typedef enum MAV_DO_REPOSITION_FLAGS MAV_DO_REPOSITION_FLAGS
 
typedef enum MAV_ESTIMATOR_TYPE MAV_ESTIMATOR_TYPE
 
typedef enum MAV_FRAME MAV_FRAME
 
typedef enum MAV_GOTO MAV_GOTO
 
typedef enum MAV_LANDED_STATE MAV_LANDED_STATE
 
typedef enum MAV_MISSION_RESULT MAV_MISSION_RESULT
 
typedef enum MAV_MODE MAV_MODE
 
typedef enum MAV_MODE_FLAG MAV_MODE_FLAG
 
typedef enum MAV_MODE_FLAG_DECODE_POSITION MAV_MODE_FLAG_DECODE_POSITION
 
typedef enum MAV_MOUNT_MODE MAV_MOUNT_MODE
 
typedef enum MAV_PARAM_TYPE MAV_PARAM_TYPE
 
typedef enum MAV_POWER_STATUS MAV_POWER_STATUS
 
typedef enum MAV_PROTOCOL_CAPABILITY MAV_PROTOCOL_CAPABILITY
 
typedef enum MAV_RESULT MAV_RESULT
 
typedef enum MAV_ROI MAV_ROI
 
typedef enum MAV_SENSOR_ORIENTATION MAV_SENSOR_ORIENTATION
 
typedef enum MAV_SEVERITY MAV_SEVERITY
 
typedef enum MAV_STATE MAV_STATE
 
typedef enum MAV_SYS_STATUS_SENSOR MAV_SYS_STATUS_SENSOR
 
typedef enum MAV_TYPE MAV_TYPE
 
typedef enum MAV_VTOL_STATE MAV_VTOL_STATE
 
typedef enum MAVLINK_DATA_STREAM_TYPE MAVLINK_DATA_STREAM_TYPE
 
typedef enum SERIAL_CONTROL_DEV SERIAL_CONTROL_DEV
 
typedef enum SERIAL_CONTROL_FLAG SERIAL_CONTROL_FLAG
 

Enumerations

enum  ADSB_ALTITUDE_TYPE { ADSB_ALTITUDE_TYPE_PRESSURE_QNH =0, ADSB_ALTITUDE_TYPE_GEOMETRIC =1, ADSB_ALTITUDE_TYPE_ENUM_END =2 }
 
enum  ADSB_EMITTER_TYPE {
  ADSB_EMITTER_TYPE_NO_INFO =0, ADSB_EMITTER_TYPE_LIGHT =1, ADSB_EMITTER_TYPE_SMALL =2, ADSB_EMITTER_TYPE_LARGE =3,
  ADSB_EMITTER_TYPE_HIGH_VORTEX_LARGE =4, ADSB_EMITTER_TYPE_HEAVY =5, ADSB_EMITTER_TYPE_HIGHLY_MANUV =6, ADSB_EMITTER_TYPE_ROTOCRAFT =7,
  ADSB_EMITTER_TYPE_UNASSIGNED =8, ADSB_EMITTER_TYPE_GLIDER =9, ADSB_EMITTER_TYPE_LIGHTER_AIR =10, ADSB_EMITTER_TYPE_PARACHUTE =11,
  ADSB_EMITTER_TYPE_ULTRA_LIGHT =12, ADSB_EMITTER_TYPE_UNASSIGNED2 =13, ADSB_EMITTER_TYPE_UAV =14, ADSB_EMITTER_TYPE_SPACE =15,
  ADSB_EMITTER_TYPE_UNASSGINED3 =16, ADSB_EMITTER_TYPE_EMERGENCY_SURFACE =17, ADSB_EMITTER_TYPE_SERVICE_SURFACE =18, ADSB_EMITTER_TYPE_POINT_OBSTACLE =19,
  ADSB_EMITTER_TYPE_ENUM_END =20
}
 
enum  ADSB_FLAGS {
  ADSB_FLAGS_VALID_COORDS =1, ADSB_FLAGS_VALID_ALTITUDE =2, ADSB_FLAGS_VALID_HEADING =4, ADSB_FLAGS_VALID_VELOCITY =8,
  ADSB_FLAGS_VALID_CALLSIGN =16, ADSB_FLAGS_VALID_SQUAWK =32, ADSB_FLAGS_SIMULATED =64, ADSB_FLAGS_ENUM_END =65
}
 
enum  ESTIMATOR_STATUS_FLAGS {
  ESTIMATOR_ATTITUDE =1, ESTIMATOR_VELOCITY_HORIZ =2, ESTIMATOR_VELOCITY_VERT =4, ESTIMATOR_POS_HORIZ_REL =8,
  ESTIMATOR_POS_HORIZ_ABS =16, ESTIMATOR_POS_VERT_ABS =32, ESTIMATOR_POS_VERT_AGL =64, ESTIMATOR_CONST_POS_MODE =128,
  ESTIMATOR_PRED_POS_HORIZ_REL =256, ESTIMATOR_PRED_POS_HORIZ_ABS =512, ESTIMATOR_GPS_GLITCH =1024, ESTIMATOR_STATUS_FLAGS_ENUM_END =1025
}
 
enum  FENCE_ACTION {
  FENCE_ACTION_NONE =0, FENCE_ACTION_GUIDED =1, FENCE_ACTION_REPORT =2, FENCE_ACTION_GUIDED_THR_PASS =3,
  FENCE_ACTION_ENUM_END =4
}
 
enum  FENCE_BREACH {
  FENCE_BREACH_NONE =0, FENCE_BREACH_MINALT =1, FENCE_BREACH_MAXALT =2, FENCE_BREACH_BOUNDARY =3,
  FENCE_BREACH_ENUM_END =4
}
 
enum  FIRMWARE_VERSION_TYPE {
  FIRMWARE_VERSION_TYPE_DEV =0, FIRMWARE_VERSION_TYPE_ALPHA =64, FIRMWARE_VERSION_TYPE_BETA =128, FIRMWARE_VERSION_TYPE_RC =192,
  FIRMWARE_VERSION_TYPE_OFFICIAL =255, FIRMWARE_VERSION_TYPE_ENUM_END =256
}
 
enum  MAV_AUTOPILOT {
  MAV_AUTOPILOT_GENERIC =0, MAV_AUTOPILOT_RESERVED =1, MAV_AUTOPILOT_SLUGS =2, MAV_AUTOPILOT_ARDUPILOTMEGA =3,
  MAV_AUTOPILOT_OPENPILOT =4, MAV_AUTOPILOT_GENERIC_WAYPOINTS_ONLY =5, MAV_AUTOPILOT_GENERIC_WAYPOINTS_AND_SIMPLE_NAVIGATION_ONLY =6, MAV_AUTOPILOT_GENERIC_MISSION_FULL =7,
  MAV_AUTOPILOT_INVALID =8, MAV_AUTOPILOT_PPZ =9, MAV_AUTOPILOT_UDB =10, MAV_AUTOPILOT_FP =11,
  MAV_AUTOPILOT_PX4 =12, MAV_AUTOPILOT_SMACCMPILOT =13, MAV_AUTOPILOT_AUTOQUAD =14, MAV_AUTOPILOT_ARMAZILA =15,
  MAV_AUTOPILOT_AEROB =16, MAV_AUTOPILOT_ASLUAV =17, MAV_AUTOPILOT_ENUM_END =18
}
 
enum  MAV_BATTERY_FUNCTION {
  MAV_BATTERY_FUNCTION_UNKNOWN =0, MAV_BATTERY_FUNCTION_ALL =1, MAV_BATTERY_FUNCTION_PROPULSION =2, MAV_BATTERY_FUNCTION_AVIONICS =3,
  MAV_BATTERY_TYPE_PAYLOAD =4, MAV_BATTERY_FUNCTION_ENUM_END =5
}
 
enum  MAV_BATTERY_TYPE {
  MAV_BATTERY_TYPE_UNKNOWN =0, MAV_BATTERY_TYPE_LIPO =1, MAV_BATTERY_TYPE_LIFE =2, MAV_BATTERY_TYPE_LION =3,
  MAV_BATTERY_TYPE_NIMH =4, MAV_BATTERY_TYPE_ENUM_END =5
}
 
enum  MAV_CMD {
  MAV_CMD_NAV_WAYPOINT =16, MAV_CMD_NAV_LOITER_UNLIM =17, MAV_CMD_NAV_LOITER_TURNS =18, MAV_CMD_NAV_LOITER_TIME =19,
  MAV_CMD_NAV_RETURN_TO_LAUNCH =20, MAV_CMD_NAV_LAND =21, MAV_CMD_NAV_TAKEOFF =22, MAV_CMD_NAV_LAND_LOCAL =23,
  MAV_CMD_NAV_TAKEOFF_LOCAL =24, MAV_CMD_NAV_FOLLOW =25, MAV_CMD_NAV_CONTINUE_AND_CHANGE_ALT =30, MAV_CMD_NAV_LOITER_TO_ALT =31,
  MAV_CMD_DO_FOLLOW =32, MAV_CMD_DO_FOLLOW_REPOSITION =33, MAV_CMD_NAV_ROI =80, MAV_CMD_NAV_PATHPLANNING =81,
  MAV_CMD_NAV_SPLINE_WAYPOINT =82, MAV_CMD_NAV_VTOL_TAKEOFF =84, MAV_CMD_NAV_VTOL_LAND =85, MAV_CMD_NAV_GUIDED_ENABLE =92,
  MAV_CMD_NAV_DELAY =93, MAV_CMD_NAV_LAST =95, MAV_CMD_CONDITION_DELAY =112, MAV_CMD_CONDITION_CHANGE_ALT =113,
  MAV_CMD_CONDITION_DISTANCE =114, MAV_CMD_CONDITION_YAW =115, MAV_CMD_CONDITION_LAST =159, MAV_CMD_DO_SET_MODE =176,
  MAV_CMD_DO_JUMP =177, MAV_CMD_DO_CHANGE_SPEED =178, MAV_CMD_DO_SET_HOME =179, MAV_CMD_DO_SET_PARAMETER =180,
  MAV_CMD_DO_SET_RELAY =181, MAV_CMD_DO_REPEAT_RELAY =182, MAV_CMD_DO_SET_SERVO =183, MAV_CMD_DO_REPEAT_SERVO =184,
  MAV_CMD_DO_FLIGHTTERMINATION =185, MAV_CMD_DO_LAND_START =189, MAV_CMD_DO_RALLY_LAND =190, MAV_CMD_DO_GO_AROUND =191,
  MAV_CMD_DO_REPOSITION =192, MAV_CMD_DO_PAUSE_CONTINUE =193, MAV_CMD_DO_CONTROL_VIDEO =200, MAV_CMD_DO_SET_ROI =201,
  MAV_CMD_DO_DIGICAM_CONFIGURE =202, MAV_CMD_DO_DIGICAM_CONTROL =203, MAV_CMD_DO_MOUNT_CONFIGURE =204, MAV_CMD_DO_MOUNT_CONTROL =205,
  MAV_CMD_DO_SET_CAM_TRIGG_DIST =206, MAV_CMD_DO_FENCE_ENABLE =207, MAV_CMD_DO_PARACHUTE =208, MAV_CMD_DO_INVERTED_FLIGHT =210,
  MAV_CMD_DO_MOUNT_CONTROL_QUAT =220, MAV_CMD_DO_GUIDED_MASTER =221, MAV_CMD_DO_GUIDED_LIMITS =222, MAV_CMD_DO_LAST =240,
  MAV_CMD_PREFLIGHT_CALIBRATION =241, MAV_CMD_PREFLIGHT_SET_SENSOR_OFFSETS =242, MAV_CMD_PREFLIGHT_UAVCAN =243, MAV_CMD_PREFLIGHT_STORAGE =245,
  MAV_CMD_PREFLIGHT_REBOOT_SHUTDOWN =246, MAV_CMD_OVERRIDE_GOTO =252, MAV_CMD_MISSION_START =300, MAV_CMD_COMPONENT_ARM_DISARM =400,
  MAV_CMD_GET_HOME_POSITION =410, MAV_CMD_START_RX_PAIR =500, MAV_CMD_GET_MESSAGE_INTERVAL =510, MAV_CMD_SET_MESSAGE_INTERVAL =511,
  MAV_CMD_REQUEST_AUTOPILOT_CAPABILITIES =520, MAV_CMD_IMAGE_START_CAPTURE =2000, MAV_CMD_IMAGE_STOP_CAPTURE =2001, MAV_CMD_DO_TRIGGER_CONTROL =2003,
  MAV_CMD_VIDEO_START_CAPTURE =2500, MAV_CMD_VIDEO_STOP_CAPTURE =2501, MAV_CMD_PANORAMA_CREATE =2800, MAV_CMD_DO_VTOL_TRANSITION =3000,
  MAV_CMD_PAYLOAD_PREPARE_DEPLOY =30001, MAV_CMD_PAYLOAD_CONTROL_DEPLOY =30002, MAV_CMD_WAYPOINT_USER_1 =31000, MAV_CMD_WAYPOINT_USER_2 =31001,
  MAV_CMD_WAYPOINT_USER_3 =31002, MAV_CMD_WAYPOINT_USER_4 =31003, MAV_CMD_WAYPOINT_USER_5 =31004, MAV_CMD_SPATIAL_USER_1 =31005,
  MAV_CMD_SPATIAL_USER_2 =31006, MAV_CMD_SPATIAL_USER_3 =31007, MAV_CMD_SPATIAL_USER_4 =31008, MAV_CMD_SPATIAL_USER_5 =31009,
  MAV_CMD_USER_1 =31010, MAV_CMD_USER_2 =31011, MAV_CMD_USER_3 =31012, MAV_CMD_USER_4 =31013,
  MAV_CMD_USER_5 =31014, MAV_CMD_ENUM_END =31015
}
 
enum  MAV_CMD_ACK {
  MAV_CMD_ACK_OK =1, MAV_CMD_ACK_ERR_FAIL =2, MAV_CMD_ACK_ERR_ACCESS_DENIED =3, MAV_CMD_ACK_ERR_NOT_SUPPORTED =4,
  MAV_CMD_ACK_ERR_COORDINATE_FRAME_NOT_SUPPORTED =5, MAV_CMD_ACK_ERR_COORDINATES_OUT_OF_RANGE =6, MAV_CMD_ACK_ERR_X_LAT_OUT_OF_RANGE =7, MAV_CMD_ACK_ERR_Y_LON_OUT_OF_RANGE =8,
  MAV_CMD_ACK_ERR_Z_ALT_OUT_OF_RANGE =9, MAV_CMD_ACK_ENUM_END =10
}
 
enum  MAV_COMPONENT {
  MAV_COMP_ID_ALL =0, MAV_COMP_ID_CAMERA =100, MAV_COMP_ID_SERVO1 =140, MAV_COMP_ID_SERVO2 =141,
  MAV_COMP_ID_SERVO3 =142, MAV_COMP_ID_SERVO4 =143, MAV_COMP_ID_SERVO5 =144, MAV_COMP_ID_SERVO6 =145,
  MAV_COMP_ID_SERVO7 =146, MAV_COMP_ID_SERVO8 =147, MAV_COMP_ID_SERVO9 =148, MAV_COMP_ID_SERVO10 =149,
  MAV_COMP_ID_SERVO11 =150, MAV_COMP_ID_SERVO12 =151, MAV_COMP_ID_SERVO13 =152, MAV_COMP_ID_SERVO14 =153,
  MAV_COMP_ID_GIMBAL =154, MAV_COMP_ID_LOG =155, MAV_COMP_ID_ADSB =156, MAV_COMP_ID_OSD =157,
  MAV_COMP_ID_PERIPHERAL =158, MAV_COMP_ID_MAPPER =180, MAV_COMP_ID_MISSIONPLANNER =190, MAV_COMP_ID_PATHPLANNER =195,
  MAV_COMP_ID_IMU =200, MAV_COMP_ID_IMU_2 =201, MAV_COMP_ID_IMU_3 =202, MAV_COMP_ID_GPS =220,
  MAV_COMP_ID_UDP_BRIDGE =240, MAV_COMP_ID_UART_BRIDGE =241, MAV_COMP_ID_SYSTEM_CONTROL =250, MAV_COMPONENT_ENUM_END =251
}
 
enum  MAV_DATA_STREAM {
  MAV_DATA_STREAM_ALL =0, MAV_DATA_STREAM_RAW_SENSORS =1, MAV_DATA_STREAM_EXTENDED_STATUS =2, MAV_DATA_STREAM_RC_CHANNELS =3,
  MAV_DATA_STREAM_RAW_CONTROLLER =4, MAV_DATA_STREAM_POSITION =6, MAV_DATA_STREAM_EXTRA1 =10, MAV_DATA_STREAM_EXTRA2 =11,
  MAV_DATA_STREAM_EXTRA3 =12, MAV_DATA_STREAM_ENUM_END =13
}
 
enum  MAV_DISTANCE_SENSOR { MAV_DISTANCE_SENSOR_LASER =0, MAV_DISTANCE_SENSOR_ULTRASOUND =1, MAV_DISTANCE_SENSOR_INFRARED =2, MAV_DISTANCE_SENSOR_ENUM_END =3 }
 
enum  MAV_DO_REPOSITION_FLAGS { MAV_DO_REPOSITION_FLAGS_CHANGE_MODE =1, MAV_DO_REPOSITION_FLAGS_ENUM_END =2 }
 
enum  MAV_ESTIMATOR_TYPE {
  MAV_ESTIMATOR_TYPE_NAIVE =1, MAV_ESTIMATOR_TYPE_VISION =2, MAV_ESTIMATOR_TYPE_VIO =3, MAV_ESTIMATOR_TYPE_GPS =4,
  MAV_ESTIMATOR_TYPE_GPS_INS =5, MAV_ESTIMATOR_TYPE_ENUM_END =6
}
 
enum  MAV_FRAME {
  MAV_FRAME_GLOBAL =0, MAV_FRAME_LOCAL_NED =1, MAV_FRAME_MISSION =2, MAV_FRAME_GLOBAL_RELATIVE_ALT =3,
  MAV_FRAME_LOCAL_ENU =4, MAV_FRAME_GLOBAL_INT =5, MAV_FRAME_GLOBAL_RELATIVE_ALT_INT =6, MAV_FRAME_LOCAL_OFFSET_NED =7,
  MAV_FRAME_BODY_NED =8, MAV_FRAME_BODY_OFFSET_NED =9, MAV_FRAME_GLOBAL_TERRAIN_ALT =10, MAV_FRAME_GLOBAL_TERRAIN_ALT_INT =11,
  MAV_FRAME_ENUM_END =12
}
 
enum  MAV_GOTO {
  MAV_GOTO_DO_HOLD =0, MAV_GOTO_DO_CONTINUE =1, MAV_GOTO_HOLD_AT_CURRENT_POSITION =2, MAV_GOTO_HOLD_AT_SPECIFIED_POSITION =3,
  MAV_GOTO_ENUM_END =4
}
 
enum  MAV_LANDED_STATE { MAV_LANDED_STATE_UNDEFINED =0, MAV_LANDED_STATE_ON_GROUND =1, MAV_LANDED_STATE_IN_AIR =2, MAV_LANDED_STATE_ENUM_END =3 }
 
enum  MAV_MISSION_RESULT {
  MAV_MISSION_ACCEPTED =0, MAV_MISSION_ERROR =1, MAV_MISSION_UNSUPPORTED_FRAME =2, MAV_MISSION_UNSUPPORTED =3,
  MAV_MISSION_NO_SPACE =4, MAV_MISSION_INVALID =5, MAV_MISSION_INVALID_PARAM1 =6, MAV_MISSION_INVALID_PARAM2 =7,
  MAV_MISSION_INVALID_PARAM3 =8, MAV_MISSION_INVALID_PARAM4 =9, MAV_MISSION_INVALID_PARAM5_X =10, MAV_MISSION_INVALID_PARAM6_Y =11,
  MAV_MISSION_INVALID_PARAM7 =12, MAV_MISSION_INVALID_SEQUENCE =13, MAV_MISSION_DENIED =14, MAV_MISSION_RESULT_ENUM_END =15
}
 
enum  MAV_MODE {
  MAV_MODE_PREFLIGHT =0, MAV_MODE_MANUAL_DISARMED =64, MAV_MODE_TEST_DISARMED =66, MAV_MODE_STABILIZE_DISARMED =80,
  MAV_MODE_GUIDED_DISARMED =88, MAV_MODE_AUTO_DISARMED =92, MAV_MODE_MANUAL_ARMED =192, MAV_MODE_TEST_ARMED =194,
  MAV_MODE_STABILIZE_ARMED =208, MAV_MODE_GUIDED_ARMED =216, MAV_MODE_AUTO_ARMED =220, MAV_MODE_ENUM_END =221
}
 
enum  MAV_MODE_FLAG {
  MAV_MODE_FLAG_CUSTOM_MODE_ENABLED =1, MAV_MODE_FLAG_TEST_ENABLED =2, MAV_MODE_FLAG_AUTO_ENABLED =4, MAV_MODE_FLAG_GUIDED_ENABLED =8,
  MAV_MODE_FLAG_STABILIZE_ENABLED =16, MAV_MODE_FLAG_HIL_ENABLED =32, MAV_MODE_FLAG_MANUAL_INPUT_ENABLED =64, MAV_MODE_FLAG_SAFETY_ARMED =128,
  MAV_MODE_FLAG_ENUM_END =129
}
 
enum  MAV_MODE_FLAG_DECODE_POSITION {
  MAV_MODE_FLAG_DECODE_POSITION_CUSTOM_MODE =1, MAV_MODE_FLAG_DECODE_POSITION_TEST =2, MAV_MODE_FLAG_DECODE_POSITION_AUTO =4, MAV_MODE_FLAG_DECODE_POSITION_GUIDED =8,
  MAV_MODE_FLAG_DECODE_POSITION_STABILIZE =16, MAV_MODE_FLAG_DECODE_POSITION_HIL =32, MAV_MODE_FLAG_DECODE_POSITION_MANUAL =64, MAV_MODE_FLAG_DECODE_POSITION_SAFETY =128,
  MAV_MODE_FLAG_DECODE_POSITION_ENUM_END =129
}
 
enum  MAV_MOUNT_MODE {
  MAV_MOUNT_MODE_RETRACT =0, MAV_MOUNT_MODE_NEUTRAL =1, MAV_MOUNT_MODE_MAVLINK_TARGETING =2, MAV_MOUNT_MODE_RC_TARGETING =3,
  MAV_MOUNT_MODE_GPS_POINT =4, MAV_MOUNT_MODE_ENUM_END =5
}
 
enum  MAV_PARAM_TYPE {
  MAV_PARAM_TYPE_UINT8 =1, MAV_PARAM_TYPE_INT8 =2, MAV_PARAM_TYPE_UINT16 =3, MAV_PARAM_TYPE_INT16 =4,
  MAV_PARAM_TYPE_UINT32 =5, MAV_PARAM_TYPE_INT32 =6, MAV_PARAM_TYPE_UINT64 =7, MAV_PARAM_TYPE_INT64 =8,
  MAV_PARAM_TYPE_REAL32 =9, MAV_PARAM_TYPE_REAL64 =10, MAV_PARAM_TYPE_ENUM_END =11
}
 
enum  MAV_POWER_STATUS {
  MAV_POWER_STATUS_BRICK_VALID =1, MAV_POWER_STATUS_SERVO_VALID =2, MAV_POWER_STATUS_USB_CONNECTED =4, MAV_POWER_STATUS_PERIPH_OVERCURRENT =8,
  MAV_POWER_STATUS_PERIPH_HIPOWER_OVERCURRENT =16, MAV_POWER_STATUS_CHANGED =32, MAV_POWER_STATUS_ENUM_END =33
}
 
enum  MAV_PROTOCOL_CAPABILITY {
  MAV_PROTOCOL_CAPABILITY_MISSION_FLOAT =1, MAV_PROTOCOL_CAPABILITY_PARAM_FLOAT =2, MAV_PROTOCOL_CAPABILITY_MISSION_INT =4, MAV_PROTOCOL_CAPABILITY_COMMAND_INT =8,
  MAV_PROTOCOL_CAPABILITY_PARAM_UNION =16, MAV_PROTOCOL_CAPABILITY_FTP =32, MAV_PROTOCOL_CAPABILITY_SET_ATTITUDE_TARGET =64, MAV_PROTOCOL_CAPABILITY_SET_POSITION_TARGET_LOCAL_NED =128,
  MAV_PROTOCOL_CAPABILITY_SET_POSITION_TARGET_GLOBAL_INT =256, MAV_PROTOCOL_CAPABILITY_TERRAIN =512, MAV_PROTOCOL_CAPABILITY_SET_ACTUATOR_TARGET =1024, MAV_PROTOCOL_CAPABILITY_FLIGHT_TERMINATION =2048,
  MAV_PROTOCOL_CAPABILITY_COMPASS_CALIBRATION =4096, MAV_PROTOCOL_CAPABILITY_ENUM_END =4097
}
 
enum  MAV_RESULT {
  MAV_RESULT_ACCEPTED =0, MAV_RESULT_TEMPORARILY_REJECTED =1, MAV_RESULT_DENIED =2, MAV_RESULT_UNSUPPORTED =3,
  MAV_RESULT_FAILED =4, MAV_RESULT_ENUM_END =5
}
 
enum  MAV_ROI {
  MAV_ROI_NONE =0, MAV_ROI_WPNEXT =1, MAV_ROI_WPINDEX =2, MAV_ROI_LOCATION =3,
  MAV_ROI_TARGET =4, MAV_ROI_ENUM_END =5
}
 
enum  MAV_SENSOR_ORIENTATION {
  MAV_SENSOR_ROTATION_NONE =0, MAV_SENSOR_ROTATION_YAW_45 =1, MAV_SENSOR_ROTATION_YAW_90 =2, MAV_SENSOR_ROTATION_YAW_135 =3,
  MAV_SENSOR_ROTATION_YAW_180 =4, MAV_SENSOR_ROTATION_YAW_225 =5, MAV_SENSOR_ROTATION_YAW_270 =6, MAV_SENSOR_ROTATION_YAW_315 =7,
  MAV_SENSOR_ROTATION_ROLL_180 =8, MAV_SENSOR_ROTATION_ROLL_180_YAW_45 =9, MAV_SENSOR_ROTATION_ROLL_180_YAW_90 =10, MAV_SENSOR_ROTATION_ROLL_180_YAW_135 =11,
  MAV_SENSOR_ROTATION_PITCH_180 =12, MAV_SENSOR_ROTATION_ROLL_180_YAW_225 =13, MAV_SENSOR_ROTATION_ROLL_180_YAW_270 =14, MAV_SENSOR_ROTATION_ROLL_180_YAW_315 =15,
  MAV_SENSOR_ROTATION_ROLL_90 =16, MAV_SENSOR_ROTATION_ROLL_90_YAW_45 =17, MAV_SENSOR_ROTATION_ROLL_90_YAW_90 =18, MAV_SENSOR_ROTATION_ROLL_90_YAW_135 =19,
  MAV_SENSOR_ROTATION_ROLL_270 =20, MAV_SENSOR_ROTATION_ROLL_270_YAW_45 =21, MAV_SENSOR_ROTATION_ROLL_270_YAW_90 =22, MAV_SENSOR_ROTATION_ROLL_270_YAW_135 =23,
  MAV_SENSOR_ROTATION_PITCH_90 =24, MAV_SENSOR_ROTATION_PITCH_270 =25, MAV_SENSOR_ROTATION_PITCH_180_YAW_90 =26, MAV_SENSOR_ROTATION_PITCH_180_YAW_270 =27,
  MAV_SENSOR_ROTATION_ROLL_90_PITCH_90 =28, MAV_SENSOR_ROTATION_ROLL_180_PITCH_90 =29, MAV_SENSOR_ROTATION_ROLL_270_PITCH_90 =30, MAV_SENSOR_ROTATION_ROLL_90_PITCH_180 =31,
  MAV_SENSOR_ROTATION_ROLL_270_PITCH_180 =32, MAV_SENSOR_ROTATION_ROLL_90_PITCH_270 =33, MAV_SENSOR_ROTATION_ROLL_180_PITCH_270 =34, MAV_SENSOR_ROTATION_ROLL_270_PITCH_270 =35,
  MAV_SENSOR_ROTATION_ROLL_90_PITCH_180_YAW_90 =36, MAV_SENSOR_ROTATION_ROLL_90_YAW_270 =37, MAV_SENSOR_ROTATION_ROLL_315_PITCH_315_YAW_315 =38, MAV_SENSOR_ORIENTATION_ENUM_END =39
}
 
enum  MAV_SEVERITY {
  MAV_SEVERITY_EMERGENCY =0, MAV_SEVERITY_ALERT =1, MAV_SEVERITY_CRITICAL =2, MAV_SEVERITY_ERROR =3,
  MAV_SEVERITY_WARNING =4, MAV_SEVERITY_NOTICE =5, MAV_SEVERITY_INFO =6, MAV_SEVERITY_DEBUG =7,
  MAV_SEVERITY_ENUM_END =8
}
 
enum  MAV_STATE {
  MAV_STATE_UNINIT =0, MAV_STATE_BOOT =1, MAV_STATE_CALIBRATING =2, MAV_STATE_STANDBY =3,
  MAV_STATE_ACTIVE =4, MAV_STATE_CRITICAL =5, MAV_STATE_EMERGENCY =6, MAV_STATE_POWEROFF =7,
  MAV_STATE_ENUM_END =8
}
 
enum  MAV_SYS_STATUS_SENSOR {
  MAV_SYS_STATUS_SENSOR_3D_GYRO =1, MAV_SYS_STATUS_SENSOR_3D_ACCEL =2, MAV_SYS_STATUS_SENSOR_3D_MAG =4, MAV_SYS_STATUS_SENSOR_ABSOLUTE_PRESSURE =8,
  MAV_SYS_STATUS_SENSOR_DIFFERENTIAL_PRESSURE =16, MAV_SYS_STATUS_SENSOR_GPS =32, MAV_SYS_STATUS_SENSOR_OPTICAL_FLOW =64, MAV_SYS_STATUS_SENSOR_VISION_POSITION =128,
  MAV_SYS_STATUS_SENSOR_LASER_POSITION =256, MAV_SYS_STATUS_SENSOR_EXTERNAL_GROUND_TRUTH =512, MAV_SYS_STATUS_SENSOR_ANGULAR_RATE_CONTROL =1024, MAV_SYS_STATUS_SENSOR_ATTITUDE_STABILIZATION =2048,
  MAV_SYS_STATUS_SENSOR_YAW_POSITION =4096, MAV_SYS_STATUS_SENSOR_Z_ALTITUDE_CONTROL =8192, MAV_SYS_STATUS_SENSOR_XY_POSITION_CONTROL =16384, MAV_SYS_STATUS_SENSOR_MOTOR_OUTPUTS =32768,
  MAV_SYS_STATUS_SENSOR_RC_RECEIVER =65536, MAV_SYS_STATUS_SENSOR_3D_GYRO2 =131072, MAV_SYS_STATUS_SENSOR_3D_ACCEL2 =262144, MAV_SYS_STATUS_SENSOR_3D_MAG2 =524288,
  MAV_SYS_STATUS_GEOFENCE =1048576, MAV_SYS_STATUS_AHRS =2097152, MAV_SYS_STATUS_TERRAIN =4194304, MAV_SYS_STATUS_REVERSE_MOTOR =8388608,
  MAV_SYS_STATUS_SENSOR_ENUM_END =8388609
}
 
enum  MAV_TYPE {
  MAV_TYPE_GENERIC =0, MAV_TYPE_FIXED_WING =1, MAV_TYPE_QUADROTOR =2, MAV_TYPE_COAXIAL =3,
  MAV_TYPE_HELICOPTER =4, MAV_TYPE_ANTENNA_TRACKER =5, MAV_TYPE_GCS =6, MAV_TYPE_AIRSHIP =7,
  MAV_TYPE_FREE_BALLOON =8, MAV_TYPE_ROCKET =9, MAV_TYPE_GROUND_ROVER =10, MAV_TYPE_SURFACE_BOAT =11,
  MAV_TYPE_SUBMARINE =12, MAV_TYPE_HEXAROTOR =13, MAV_TYPE_OCTOROTOR =14, MAV_TYPE_TRICOPTER =15,
  MAV_TYPE_FLAPPING_WING =16, MAV_TYPE_KITE =17, MAV_TYPE_ONBOARD_CONTROLLER =18, MAV_TYPE_VTOL_DUOROTOR =19,
  MAV_TYPE_VTOL_QUADROTOR =20, MAV_TYPE_VTOL_TILTROTOR =21, MAV_TYPE_VTOL_RESERVED2 =22, MAV_TYPE_VTOL_RESERVED3 =23,
  MAV_TYPE_VTOL_RESERVED4 =24, MAV_TYPE_VTOL_RESERVED5 =25, MAV_TYPE_GIMBAL =26, MAV_TYPE_ADSB =27,
  MAV_TYPE_ENUM_END =28
}
 
enum  MAV_VTOL_STATE {
  MAV_VTOL_STATE_UNDEFINED =0, MAV_VTOL_STATE_TRANSITION_TO_FW =1, MAV_VTOL_STATE_TRANSITION_TO_MC =2, MAV_VTOL_STATE_MC =3,
  MAV_VTOL_STATE_FW =4, MAV_VTOL_STATE_ENUM_END =5
}
 
enum  MAVLINK_DATA_STREAM_TYPE {
  MAVLINK_DATA_STREAM_IMG_JPEG =1, MAVLINK_DATA_STREAM_IMG_BMP =2, MAVLINK_DATA_STREAM_IMG_RAW8U =3, MAVLINK_DATA_STREAM_IMG_RAW32U =4,
  MAVLINK_DATA_STREAM_IMG_PGM =5, MAVLINK_DATA_STREAM_IMG_PNG =6, MAVLINK_DATA_STREAM_TYPE_ENUM_END =7
}
 
enum  SERIAL_CONTROL_DEV {
  SERIAL_CONTROL_DEV_TELEM1 =0, SERIAL_CONTROL_DEV_TELEM2 =1, SERIAL_CONTROL_DEV_GPS1 =2, SERIAL_CONTROL_DEV_GPS2 =3,
  SERIAL_CONTROL_DEV_SHELL =10, SERIAL_CONTROL_DEV_ENUM_END =11
}
 
enum  SERIAL_CONTROL_FLAG {
  SERIAL_CONTROL_FLAG_REPLY =1, SERIAL_CONTROL_FLAG_RESPOND =2, SERIAL_CONTROL_FLAG_EXCLUSIVE =4, SERIAL_CONTROL_FLAG_BLOCKING =8,
  SERIAL_CONTROL_FLAG_MULTI =16, SERIAL_CONTROL_FLAG_ENUM_END =17
}
 

Detailed Description

MAVLink comm protocol generated from common.xml.

See also
http://mavlink.org

Definition in file common.h.

Macro Definition Documentation

◆ HAVE_ENUM_ADSB_ALTITUDE_TYPE

#define HAVE_ENUM_ADSB_ALTITUDE_TYPE

Enumeration of the ADSB altimeter types.

Definition at line 774 of file common.h.

◆ HAVE_ENUM_ADSB_EMITTER_TYPE

#define HAVE_ENUM_ADSB_EMITTER_TYPE

ADSB classification for the type of vehicle emitting the transponder signal.

Definition at line 785 of file common.h.

◆ HAVE_ENUM_ADSB_FLAGS

#define HAVE_ENUM_ADSB_FLAGS

These flags indicate status such as data validity of each data source. Set = data valid.

Definition at line 814 of file common.h.

◆ HAVE_ENUM_ESTIMATOR_STATUS_FLAGS

#define HAVE_ENUM_ESTIMATOR_STATUS_FLAGS

Flags in EKF_STATUS message.

Definition at line 840 of file common.h.

◆ HAVE_ENUM_FENCE_ACTION

#define HAVE_ENUM_FENCE_ACTION

Definition at line 311 of file common.h.

◆ HAVE_ENUM_FENCE_BREACH

#define HAVE_ENUM_FENCE_BREACH

Definition at line 324 of file common.h.

◆ HAVE_ENUM_FIRMWARE_VERSION_TYPE

#define HAVE_ENUM_FIRMWARE_VERSION_TYPE

These values define the type of firmware release. These values indicate the first version or release of this type. For example the first alpha release would be 64, the second would be 65.

Definition at line 103 of file common.h.

◆ HAVE_ENUM_MAV_AUTOPILOT

#define HAVE_ENUM_MAV_AUTOPILOT

Micro air vehicle / autopilot classes. This identifies the individual model.

Definition at line 39 of file common.h.

◆ HAVE_ENUM_MAV_BATTERY_FUNCTION

#define HAVE_ENUM_MAV_BATTERY_FUNCTION

Enumeration of battery functions.

Definition at line 734 of file common.h.

◆ HAVE_ENUM_MAV_BATTERY_TYPE

#define HAVE_ENUM_MAV_BATTERY_TYPE

Enumeration of battery types.

Definition at line 720 of file common.h.

◆ HAVE_ENUM_MAV_CMD

#define HAVE_ENUM_MAV_CMD

Commands to be executed by the MAV. They can be executed on user request, or as part of a mission script. If the action is used in a mission, the parameter mapping to the waypoint/mission message is as follows: Param 1, Param 2, Param 3, Param 4, X: Param 5, Y:Param 6, Z:Param 7. This command list is similar what ARINC 424 is for commercial aircraft: A data format how to interpret waypoint/mission data.

Definition at line 351 of file common.h.

◆ HAVE_ENUM_MAV_CMD_ACK

#define HAVE_ENUM_MAV_CMD_ACK

ACK / NACK / ERROR values as a result of MAV_CMDs and for mission item transmission.

Definition at line 489 of file common.h.

◆ HAVE_ENUM_MAV_COMPONENT

#define HAVE_ENUM_MAV_COMPONENT

Definition at line 202 of file common.h.

◆ HAVE_ENUM_MAV_DATA_STREAM

#define HAVE_ENUM_MAV_DATA_STREAM

THIS INTERFACE IS DEPRECATED AS OF JULY 2015. Please use MESSAGE_INTERVAL instead. A data stream is not a fixed set of messages, but rather a recommendation to the autopilot software. Individual autopilots may or may not obey the recommended messages.

Definition at line 455 of file common.h.

◆ HAVE_ENUM_MAV_DISTANCE_SENSOR

#define HAVE_ENUM_MAV_DISTANCE_SENSOR

Enumeration of distance sensor types.

Definition at line 624 of file common.h.

◆ HAVE_ENUM_MAV_DO_REPOSITION_FLAGS

#define HAVE_ENUM_MAV_DO_REPOSITION_FLAGS

Bitmask of options for the MAV_CMD_DO_REPOSITION.

Definition at line 830 of file common.h.

◆ HAVE_ENUM_MAV_ESTIMATOR_TYPE

#define HAVE_ENUM_MAV_ESTIMATOR_TYPE

Enumeration of estimator types.

Definition at line 706 of file common.h.

◆ HAVE_ENUM_MAV_FRAME

#define HAVE_ENUM_MAV_FRAME

Definition at line 275 of file common.h.

◆ HAVE_ENUM_MAV_GOTO

#define HAVE_ENUM_MAV_GOTO

Override command, pauses current mission execution and moves immediately to a position.

Definition at line 151 of file common.h.

◆ HAVE_ENUM_MAV_LANDED_STATE

#define HAVE_ENUM_MAV_LANDED_STATE

Enumeration of landed detector states.

Definition at line 762 of file common.h.

◆ HAVE_ENUM_MAV_MISSION_RESULT

#define HAVE_ENUM_MAV_MISSION_RESULT

result in a mavlink mission ack

Definition at line 540 of file common.h.

◆ HAVE_ENUM_MAV_MODE

#define HAVE_ENUM_MAV_MODE

These defines are predefined OR-combined mode flags. There is no need to use values from this enum, but it simplifies the use of the mode flags. Note that manual input is enabled in all modes as a safety override.

Definition at line 165 of file common.h.

◆ HAVE_ENUM_MAV_MODE_FLAG

#define HAVE_ENUM_MAV_MODE_FLAG

These flags encode the MAV mode.

Definition at line 117 of file common.h.

◆ HAVE_ENUM_MAV_MODE_FLAG_DECODE_POSITION

#define HAVE_ENUM_MAV_MODE_FLAG_DECODE_POSITION

These values encode the bit positions of the decode position. These values can be used to read the value of a flag bit by combining the base_mode variable with AND with the flag position value. The result will be either 0 or 1, depending on if the flag is set or not.

Definition at line 134 of file common.h.

◆ HAVE_ENUM_MAV_MOUNT_MODE

#define HAVE_ENUM_MAV_MOUNT_MODE

Enumeration of possible mount operation modes.

Definition at line 337 of file common.h.

◆ HAVE_ENUM_MAV_PARAM_TYPE

#define HAVE_ENUM_MAV_PARAM_TYPE

Specifies the datatype of a MAVLink parameter.

Definition at line 507 of file common.h.

◆ HAVE_ENUM_MAV_POWER_STATUS

#define HAVE_ENUM_MAV_POWER_STATUS

Power supply status flags (bitmask)

Definition at line 581 of file common.h.

◆ HAVE_ENUM_MAV_PROTOCOL_CAPABILITY

#define HAVE_ENUM_MAV_PROTOCOL_CAPABILITY

Bitmask of (optional) autopilot capabilities (64 bit). If a bit is set, the autopilot supports this capability.

Definition at line 684 of file common.h.

◆ HAVE_ENUM_MAV_RESULT

#define HAVE_ENUM_MAV_RESULT

result from a mavlink command

Definition at line 526 of file common.h.

◆ HAVE_ENUM_MAV_ROI

#define HAVE_ENUM_MAV_ROI

The ROI (region of interest) for the vehicle. This can be be used by the vehicle for camera/vehicle attitude alignment (see MAV_CMD_NAV_ROI).

Definition at line 475 of file common.h.

◆ HAVE_ENUM_MAV_SENSOR_ORIENTATION

#define HAVE_ENUM_MAV_SENSOR_ORIENTATION

Enumeration of sensor orientation, according to its rotations.

Definition at line 636 of file common.h.

◆ HAVE_ENUM_MAV_SEVERITY

#define HAVE_ENUM_MAV_SEVERITY

Indicates the severity level, generally used for status messages to indicate their relative urgency. Based on RFC-5424 using expanded definitions at: http://www.kiwisyslog.com/kb/info:-syslog-message-levels/.

Definition at line 564 of file common.h.

◆ HAVE_ENUM_MAV_STATE

#define HAVE_ENUM_MAV_STATE

Definition at line 185 of file common.h.

◆ HAVE_ENUM_MAV_SYS_STATUS_SENSOR

#define HAVE_ENUM_MAV_SYS_STATUS_SENSOR

These encode the sensors whose status is sent as part of the SYS_STATUS message.

Definition at line 242 of file common.h.

◆ HAVE_ENUM_MAV_TYPE

#define HAVE_ENUM_MAV_TYPE

Definition at line 66 of file common.h.

◆ HAVE_ENUM_MAV_VTOL_STATE

#define HAVE_ENUM_MAV_VTOL_STATE

Enumeration of VTOL states.

Definition at line 748 of file common.h.

◆ HAVE_ENUM_MAVLINK_DATA_STREAM_TYPE

#define HAVE_ENUM_MAVLINK_DATA_STREAM_TYPE

Definition at line 296 of file common.h.

◆ HAVE_ENUM_SERIAL_CONTROL_DEV

#define HAVE_ENUM_SERIAL_CONTROL_DEV

SERIAL_CONTROL device types.

Definition at line 596 of file common.h.

◆ HAVE_ENUM_SERIAL_CONTROL_FLAG

#define HAVE_ENUM_SERIAL_CONTROL_FLAG

SERIAL_CONTROL flags (bitmask)

Definition at line 610 of file common.h.

◆ MAVLINK_ENABLED_COMMON

#define MAVLINK_ENABLED_COMMON

Definition at line 32 of file common.h.

◆ MAVLINK_MESSAGE_CRCS

#define MAVLINK_MESSAGE_CRCS   {50, 124, 137, 0, 237, 217, 104, 119, 0, 0, 0, 89, 0, 0, 0, 0, 0, 0, 0, 0, 214, 159, 220, 168, 24, 23, 170, 144, 67, 115, 39, 246, 185, 104, 237, 244, 222, 212, 9, 254, 230, 28, 28, 132, 221, 232, 11, 153, 41, 39, 78, 196, 0, 0, 15, 3, 0, 0, 0, 0, 0, 153, 183, 51, 59, 118, 148, 21, 0, 243, 124, 0, 0, 38, 20, 158, 152, 143, 0, 0, 0, 106, 49, 22, 143, 140, 5, 150, 0, 231, 183, 63, 54, 0, 0, 0, 0, 0, 0, 0, 175, 102, 158, 208, 56, 93, 138, 108, 32, 185, 84, 34, 174, 124, 237, 4, 76, 128, 56, 116, 134, 237, 203, 250, 87, 203, 220, 25, 226, 46, 29, 223, 85, 6, 229, 203, 1, 195, 109, 168, 181, 47, 72, 131, 127, 0, 103, 154, 178, 200, 0, 0, 0, 0, 0, 0, 0, 0, 0, 0, 0, 0, 0, 0, 0, 0, 0, 0, 0, 0, 0, 0, 0, 0, 0, 0, 0, 0, 0, 0, 0, 0, 0, 0, 0, 0, 0, 0, 0, 0, 0, 0, 0, 0, 0, 0, 0, 0, 0, 0, 0, 0, 0, 0, 0, 0, 0, 0, 0, 0, 0, 0, 0, 0, 0, 0, 0, 0, 0, 0, 0, 0, 0, 0, 0, 0, 0, 0, 0, 0, 163, 105, 0, 0, 0, 0, 0, 0, 0, 0, 0, 90, 104, 85, 95, 130, 184, 0, 8, 204, 49, 170, 44, 83, 46, 0}

Definition at line 23 of file common.h.

◆ MAVLINK_MESSAGE_INFO

#define MAVLINK_MESSAGE_INFO   {MAVLINK_MESSAGE_INFO_HEARTBEAT, MAVLINK_MESSAGE_INFO_SYS_STATUS, MAVLINK_MESSAGE_INFO_SYSTEM_TIME, {"EMPTY",0,{{"","",MAVLINK_TYPE_CHAR,0,0,0}}}, MAVLINK_MESSAGE_INFO_PING, MAVLINK_MESSAGE_INFO_CHANGE_OPERATOR_CONTROL, MAVLINK_MESSAGE_INFO_CHANGE_OPERATOR_CONTROL_ACK, MAVLINK_MESSAGE_INFO_AUTH_KEY, {"EMPTY",0,{{"","",MAVLINK_TYPE_CHAR,0,0,0}}}, {"EMPTY",0,{{"","",MAVLINK_TYPE_CHAR,0,0,0}}}, {"EMPTY",0,{{"","",MAVLINK_TYPE_CHAR,0,0,0}}}, MAVLINK_MESSAGE_INFO_SET_MODE, {"EMPTY",0,{{"","",MAVLINK_TYPE_CHAR,0,0,0}}}, {"EMPTY",0,{{"","",MAVLINK_TYPE_CHAR,0,0,0}}}, {"EMPTY",0,{{"","",MAVLINK_TYPE_CHAR,0,0,0}}}, {"EMPTY",0,{{"","",MAVLINK_TYPE_CHAR,0,0,0}}}, {"EMPTY",0,{{"","",MAVLINK_TYPE_CHAR,0,0,0}}}, {"EMPTY",0,{{"","",MAVLINK_TYPE_CHAR,0,0,0}}}, {"EMPTY",0,{{"","",MAVLINK_TYPE_CHAR,0,0,0}}}, {"EMPTY",0,{{"","",MAVLINK_TYPE_CHAR,0,0,0}}}, MAVLINK_MESSAGE_INFO_PARAM_REQUEST_READ, MAVLINK_MESSAGE_INFO_PARAM_REQUEST_LIST, MAVLINK_MESSAGE_INFO_PARAM_VALUE, MAVLINK_MESSAGE_INFO_PARAM_SET, MAVLINK_MESSAGE_INFO_GPS_RAW_INT, MAVLINK_MESSAGE_INFO_GPS_STATUS, MAVLINK_MESSAGE_INFO_SCALED_IMU, MAVLINK_MESSAGE_INFO_RAW_IMU, MAVLINK_MESSAGE_INFO_RAW_PRESSURE, MAVLINK_MESSAGE_INFO_SCALED_PRESSURE, MAVLINK_MESSAGE_INFO_ATTITUDE, MAVLINK_MESSAGE_INFO_ATTITUDE_QUATERNION, MAVLINK_MESSAGE_INFO_LOCAL_POSITION_NED, MAVLINK_MESSAGE_INFO_GLOBAL_POSITION_INT, MAVLINK_MESSAGE_INFO_RC_CHANNELS_SCALED, MAVLINK_MESSAGE_INFO_RC_CHANNELS_RAW, MAVLINK_MESSAGE_INFO_SERVO_OUTPUT_RAW, MAVLINK_MESSAGE_INFO_MISSION_REQUEST_PARTIAL_LIST, MAVLINK_MESSAGE_INFO_MISSION_WRITE_PARTIAL_LIST, MAVLINK_MESSAGE_INFO_MISSION_ITEM, MAVLINK_MESSAGE_INFO_MISSION_REQUEST, MAVLINK_MESSAGE_INFO_MISSION_SET_CURRENT, MAVLINK_MESSAGE_INFO_MISSION_CURRENT, MAVLINK_MESSAGE_INFO_MISSION_REQUEST_LIST, MAVLINK_MESSAGE_INFO_MISSION_COUNT, MAVLINK_MESSAGE_INFO_MISSION_CLEAR_ALL, MAVLINK_MESSAGE_INFO_MISSION_ITEM_REACHED, MAVLINK_MESSAGE_INFO_MISSION_ACK, MAVLINK_MESSAGE_INFO_SET_GPS_GLOBAL_ORIGIN, MAVLINK_MESSAGE_INFO_GPS_GLOBAL_ORIGIN, MAVLINK_MESSAGE_INFO_PARAM_MAP_RC, MAVLINK_MESSAGE_INFO_MISSION_REQUEST_INT, {"EMPTY",0,{{"","",MAVLINK_TYPE_CHAR,0,0,0}}}, {"EMPTY",0,{{"","",MAVLINK_TYPE_CHAR,0,0,0}}}, MAVLINK_MESSAGE_INFO_SAFETY_SET_ALLOWED_AREA, MAVLINK_MESSAGE_INFO_SAFETY_ALLOWED_AREA, {"EMPTY",0,{{"","",MAVLINK_TYPE_CHAR,0,0,0}}}, {"EMPTY",0,{{"","",MAVLINK_TYPE_CHAR,0,0,0}}}, {"EMPTY",0,{{"","",MAVLINK_TYPE_CHAR,0,0,0}}}, {"EMPTY",0,{{"","",MAVLINK_TYPE_CHAR,0,0,0}}}, {"EMPTY",0,{{"","",MAVLINK_TYPE_CHAR,0,0,0}}}, MAVLINK_MESSAGE_INFO_ATTITUDE_QUATERNION_COV, MAVLINK_MESSAGE_INFO_NAV_CONTROLLER_OUTPUT, MAVLINK_MESSAGE_INFO_GLOBAL_POSITION_INT_COV, MAVLINK_MESSAGE_INFO_LOCAL_POSITION_NED_COV, MAVLINK_MESSAGE_INFO_RC_CHANNELS, MAVLINK_MESSAGE_INFO_REQUEST_DATA_STREAM, MAVLINK_MESSAGE_INFO_DATA_STREAM, {"EMPTY",0,{{"","",MAVLINK_TYPE_CHAR,0,0,0}}}, MAVLINK_MESSAGE_INFO_MANUAL_CONTROL, MAVLINK_MESSAGE_INFO_RC_CHANNELS_OVERRIDE, {"EMPTY",0,{{"","",MAVLINK_TYPE_CHAR,0,0,0}}}, {"EMPTY",0,{{"","",MAVLINK_TYPE_CHAR,0,0,0}}}, MAVLINK_MESSAGE_INFO_MISSION_ITEM_INT, MAVLINK_MESSAGE_INFO_VFR_HUD, MAVLINK_MESSAGE_INFO_COMMAND_INT, MAVLINK_MESSAGE_INFO_COMMAND_LONG, MAVLINK_MESSAGE_INFO_COMMAND_ACK, {"EMPTY",0,{{"","",MAVLINK_TYPE_CHAR,0,0,0}}}, {"EMPTY",0,{{"","",MAVLINK_TYPE_CHAR,0,0,0}}}, {"EMPTY",0,{{"","",MAVLINK_TYPE_CHAR,0,0,0}}}, MAVLINK_MESSAGE_INFO_MANUAL_SETPOINT, MAVLINK_MESSAGE_INFO_SET_ATTITUDE_TARGET, MAVLINK_MESSAGE_INFO_ATTITUDE_TARGET, MAVLINK_MESSAGE_INFO_SET_POSITION_TARGET_LOCAL_NED, MAVLINK_MESSAGE_INFO_POSITION_TARGET_LOCAL_NED, MAVLINK_MESSAGE_INFO_SET_POSITION_TARGET_GLOBAL_INT, MAVLINK_MESSAGE_INFO_POSITION_TARGET_GLOBAL_INT, {"EMPTY",0,{{"","",MAVLINK_TYPE_CHAR,0,0,0}}}, MAVLINK_MESSAGE_INFO_LOCAL_POSITION_NED_SYSTEM_GLOBAL_OFFSET, MAVLINK_MESSAGE_INFO_HIL_STATE, MAVLINK_MESSAGE_INFO_HIL_CONTROLS, MAVLINK_MESSAGE_INFO_HIL_RC_INPUTS_RAW, {"EMPTY",0,{{"","",MAVLINK_TYPE_CHAR,0,0,0}}}, {"EMPTY",0,{{"","",MAVLINK_TYPE_CHAR,0,0,0}}}, {"EMPTY",0,{{"","",MAVLINK_TYPE_CHAR,0,0,0}}}, {"EMPTY",0,{{"","",MAVLINK_TYPE_CHAR,0,0,0}}}, {"EMPTY",0,{{"","",MAVLINK_TYPE_CHAR,0,0,0}}}, {"EMPTY",0,{{"","",MAVLINK_TYPE_CHAR,0,0,0}}}, {"EMPTY",0,{{"","",MAVLINK_TYPE_CHAR,0,0,0}}}, MAVLINK_MESSAGE_INFO_OPTICAL_FLOW, MAVLINK_MESSAGE_INFO_GLOBAL_VISION_POSITION_ESTIMATE, MAVLINK_MESSAGE_INFO_VISION_POSITION_ESTIMATE, MAVLINK_MESSAGE_INFO_VISION_SPEED_ESTIMATE, MAVLINK_MESSAGE_INFO_VICON_POSITION_ESTIMATE, MAVLINK_MESSAGE_INFO_HIGHRES_IMU, MAVLINK_MESSAGE_INFO_OPTICAL_FLOW_RAD, MAVLINK_MESSAGE_INFO_HIL_SENSOR, MAVLINK_MESSAGE_INFO_SIM_STATE, MAVLINK_MESSAGE_INFO_RADIO_STATUS, MAVLINK_MESSAGE_INFO_FILE_TRANSFER_PROTOCOL, MAVLINK_MESSAGE_INFO_TIMESYNC, MAVLINK_MESSAGE_INFO_CAMERA_TRIGGER, MAVLINK_MESSAGE_INFO_HIL_GPS, MAVLINK_MESSAGE_INFO_HIL_OPTICAL_FLOW, MAVLINK_MESSAGE_INFO_HIL_STATE_QUATERNION, MAVLINK_MESSAGE_INFO_SCALED_IMU2, MAVLINK_MESSAGE_INFO_LOG_REQUEST_LIST, MAVLINK_MESSAGE_INFO_LOG_ENTRY, MAVLINK_MESSAGE_INFO_LOG_REQUEST_DATA, MAVLINK_MESSAGE_INFO_LOG_DATA, MAVLINK_MESSAGE_INFO_LOG_ERASE, MAVLINK_MESSAGE_INFO_LOG_REQUEST_END, MAVLINK_MESSAGE_INFO_GPS_INJECT_DATA, MAVLINK_MESSAGE_INFO_GPS2_RAW, MAVLINK_MESSAGE_INFO_POWER_STATUS, MAVLINK_MESSAGE_INFO_SERIAL_CONTROL, MAVLINK_MESSAGE_INFO_GPS_RTK, MAVLINK_MESSAGE_INFO_GPS2_RTK, MAVLINK_MESSAGE_INFO_SCALED_IMU3, MAVLINK_MESSAGE_INFO_DATA_TRANSMISSION_HANDSHAKE, MAVLINK_MESSAGE_INFO_ENCAPSULATED_DATA, MAVLINK_MESSAGE_INFO_DISTANCE_SENSOR, MAVLINK_MESSAGE_INFO_TERRAIN_REQUEST, MAVLINK_MESSAGE_INFO_TERRAIN_DATA, MAVLINK_MESSAGE_INFO_TERRAIN_CHECK, MAVLINK_MESSAGE_INFO_TERRAIN_REPORT, MAVLINK_MESSAGE_INFO_SCALED_PRESSURE2, MAVLINK_MESSAGE_INFO_ATT_POS_MOCAP, MAVLINK_MESSAGE_INFO_SET_ACTUATOR_CONTROL_TARGET, MAVLINK_MESSAGE_INFO_ACTUATOR_CONTROL_TARGET, MAVLINK_MESSAGE_INFO_ALTITUDE, MAVLINK_MESSAGE_INFO_RESOURCE_REQUEST, MAVLINK_MESSAGE_INFO_SCALED_PRESSURE3, MAVLINK_MESSAGE_INFO_FOLLOW_TARGET, {"EMPTY",0,{{"","",MAVLINK_TYPE_CHAR,0,0,0}}}, MAVLINK_MESSAGE_INFO_CONTROL_SYSTEM_STATE, MAVLINK_MESSAGE_INFO_BATTERY_STATUS, MAVLINK_MESSAGE_INFO_AUTOPILOT_VERSION, MAVLINK_MESSAGE_INFO_LANDING_TARGET, {"EMPTY",0,{{"","",MAVLINK_TYPE_CHAR,0,0,0}}}, {"EMPTY",0,{{"","",MAVLINK_TYPE_CHAR,0,0,0}}}, {"EMPTY",0,{{"","",MAVLINK_TYPE_CHAR,0,0,0}}}, {"EMPTY",0,{{"","",MAVLINK_TYPE_CHAR,0,0,0}}}, {"EMPTY",0,{{"","",MAVLINK_TYPE_CHAR,0,0,0}}}, {"EMPTY",0,{{"","",MAVLINK_TYPE_CHAR,0,0,0}}}, {"EMPTY",0,{{"","",MAVLINK_TYPE_CHAR,0,0,0}}}, {"EMPTY",0,{{"","",MAVLINK_TYPE_CHAR,0,0,0}}}, {"EMPTY",0,{{"","",MAVLINK_TYPE_CHAR,0,0,0}}}, {"EMPTY",0,{{"","",MAVLINK_TYPE_CHAR,0,0,0}}}, {"EMPTY",0,{{"","",MAVLINK_TYPE_CHAR,0,0,0}}}, {"EMPTY",0,{{"","",MAVLINK_TYPE_CHAR,0,0,0}}}, {"EMPTY",0,{{"","",MAVLINK_TYPE_CHAR,0,0,0}}}, {"EMPTY",0,{{"","",MAVLINK_TYPE_CHAR,0,0,0}}}, {"EMPTY",0,{{"","",MAVLINK_TYPE_CHAR,0,0,0}}}, {"EMPTY",0,{{"","",MAVLINK_TYPE_CHAR,0,0,0}}}, {"EMPTY",0,{{"","",MAVLINK_TYPE_CHAR,0,0,0}}}, {"EMPTY",0,{{"","",MAVLINK_TYPE_CHAR,0,0,0}}}, {"EMPTY",0,{{"","",MAVLINK_TYPE_CHAR,0,0,0}}}, {"EMPTY",0,{{"","",MAVLINK_TYPE_CHAR,0,0,0}}}, {"EMPTY",0,{{"","",MAVLINK_TYPE_CHAR,0,0,0}}}, {"EMPTY",0,{{"","",MAVLINK_TYPE_CHAR,0,0,0}}}, {"EMPTY",0,{{"","",MAVLINK_TYPE_CHAR,0,0,0}}}, {"EMPTY",0,{{"","",MAVLINK_TYPE_CHAR,0,0,0}}}, {"EMPTY",0,{{"","",MAVLINK_TYPE_CHAR,0,0,0}}}, {"EMPTY",0,{{"","",MAVLINK_TYPE_CHAR,0,0,0}}}, {"EMPTY",0,{{"","",MAVLINK_TYPE_CHAR,0,0,0}}}, {"EMPTY",0,{{"","",MAVLINK_TYPE_CHAR,0,0,0}}}, {"EMPTY",0,{{"","",MAVLINK_TYPE_CHAR,0,0,0}}}, {"EMPTY",0,{{"","",MAVLINK_TYPE_CHAR,0,0,0}}}, {"EMPTY",0,{{"","",MAVLINK_TYPE_CHAR,0,0,0}}}, {"EMPTY",0,{{"","",MAVLINK_TYPE_CHAR,0,0,0}}}, {"EMPTY",0,{{"","",MAVLINK_TYPE_CHAR,0,0,0}}}, {"EMPTY",0,{{"","",MAVLINK_TYPE_CHAR,0,0,0}}}, {"EMPTY",0,{{"","",MAVLINK_TYPE_CHAR,0,0,0}}}, {"EMPTY",0,{{"","",MAVLINK_TYPE_CHAR,0,0,0}}}, {"EMPTY",0,{{"","",MAVLINK_TYPE_CHAR,0,0,0}}}, {"EMPTY",0,{{"","",MAVLINK_TYPE_CHAR,0,0,0}}}, {"EMPTY",0,{{"","",MAVLINK_TYPE_CHAR,0,0,0}}}, {"EMPTY",0,{{"","",MAVLINK_TYPE_CHAR,0,0,0}}}, {"EMPTY",0,{{"","",MAVLINK_TYPE_CHAR,0,0,0}}}, {"EMPTY",0,{{"","",MAVLINK_TYPE_CHAR,0,0,0}}}, {"EMPTY",0,{{"","",MAVLINK_TYPE_CHAR,0,0,0}}}, {"EMPTY",0,{{"","",MAVLINK_TYPE_CHAR,0,0,0}}}, {"EMPTY",0,{{"","",MAVLINK_TYPE_CHAR,0,0,0}}}, {"EMPTY",0,{{"","",MAVLINK_TYPE_CHAR,0,0,0}}}, {"EMPTY",0,{{"","",MAVLINK_TYPE_CHAR,0,0,0}}}, {"EMPTY",0,{{"","",MAVLINK_TYPE_CHAR,0,0,0}}}, {"EMPTY",0,{{"","",MAVLINK_TYPE_CHAR,0,0,0}}}, {"EMPTY",0,{{"","",MAVLINK_TYPE_CHAR,0,0,0}}}, {"EMPTY",0,{{"","",MAVLINK_TYPE_CHAR,0,0,0}}}, {"EMPTY",0,{{"","",MAVLINK_TYPE_CHAR,0,0,0}}}, {"EMPTY",0,{{"","",MAVLINK_TYPE_CHAR,0,0,0}}}, {"EMPTY",0,{{"","",MAVLINK_TYPE_CHAR,0,0,0}}}, {"EMPTY",0,{{"","",MAVLINK_TYPE_CHAR,0,0,0}}}, {"EMPTY",0,{{"","",MAVLINK_TYPE_CHAR,0,0,0}}}, {"EMPTY",0,{{"","",MAVLINK_TYPE_CHAR,0,0,0}}}, {"EMPTY",0,{{"","",MAVLINK_TYPE_CHAR,0,0,0}}}, {"EMPTY",0,{{"","",MAVLINK_TYPE_CHAR,0,0,0}}}, {"EMPTY",0,{{"","",MAVLINK_TYPE_CHAR,0,0,0}}}, {"EMPTY",0,{{"","",MAVLINK_TYPE_CHAR,0,0,0}}}, {"EMPTY",0,{{"","",MAVLINK_TYPE_CHAR,0,0,0}}}, {"EMPTY",0,{{"","",MAVLINK_TYPE_CHAR,0,0,0}}}, {"EMPTY",0,{{"","",MAVLINK_TYPE_CHAR,0,0,0}}}, {"EMPTY",0,{{"","",MAVLINK_TYPE_CHAR,0,0,0}}}, {"EMPTY",0,{{"","",MAVLINK_TYPE_CHAR,0,0,0}}}, {"EMPTY",0,{{"","",MAVLINK_TYPE_CHAR,0,0,0}}}, {"EMPTY",0,{{"","",MAVLINK_TYPE_CHAR,0,0,0}}}, {"EMPTY",0,{{"","",MAVLINK_TYPE_CHAR,0,0,0}}}, {"EMPTY",0,{{"","",MAVLINK_TYPE_CHAR,0,0,0}}}, {"EMPTY",0,{{"","",MAVLINK_TYPE_CHAR,0,0,0}}}, {"EMPTY",0,{{"","",MAVLINK_TYPE_CHAR,0,0,0}}}, {"EMPTY",0,{{"","",MAVLINK_TYPE_CHAR,0,0,0}}}, {"EMPTY",0,{{"","",MAVLINK_TYPE_CHAR,0,0,0}}}, {"EMPTY",0,{{"","",MAVLINK_TYPE_CHAR,0,0,0}}}, {"EMPTY",0,{{"","",MAVLINK_TYPE_CHAR,0,0,0}}}, {"EMPTY",0,{{"","",MAVLINK_TYPE_CHAR,0,0,0}}}, {"EMPTY",0,{{"","",MAVLINK_TYPE_CHAR,0,0,0}}}, {"EMPTY",0,{{"","",MAVLINK_TYPE_CHAR,0,0,0}}}, {"EMPTY",0,{{"","",MAVLINK_TYPE_CHAR,0,0,0}}}, MAVLINK_MESSAGE_INFO_ESTIMATOR_STATUS, MAVLINK_MESSAGE_INFO_WIND_COV, {"EMPTY",0,{{"","",MAVLINK_TYPE_CHAR,0,0,0}}}, {"EMPTY",0,{{"","",MAVLINK_TYPE_CHAR,0,0,0}}}, {"EMPTY",0,{{"","",MAVLINK_TYPE_CHAR,0,0,0}}}, {"EMPTY",0,{{"","",MAVLINK_TYPE_CHAR,0,0,0}}}, {"EMPTY",0,{{"","",MAVLINK_TYPE_CHAR,0,0,0}}}, {"EMPTY",0,{{"","",MAVLINK_TYPE_CHAR,0,0,0}}}, {"EMPTY",0,{{"","",MAVLINK_TYPE_CHAR,0,0,0}}}, {"EMPTY",0,{{"","",MAVLINK_TYPE_CHAR,0,0,0}}}, {"EMPTY",0,{{"","",MAVLINK_TYPE_CHAR,0,0,0}}}, MAVLINK_MESSAGE_INFO_VIBRATION, MAVLINK_MESSAGE_INFO_HOME_POSITION, MAVLINK_MESSAGE_INFO_SET_HOME_POSITION, MAVLINK_MESSAGE_INFO_MESSAGE_INTERVAL, MAVLINK_MESSAGE_INFO_EXTENDED_SYS_STATE, MAVLINK_MESSAGE_INFO_ADSB_VEHICLE, {"EMPTY",0,{{"","",MAVLINK_TYPE_CHAR,0,0,0}}}, MAVLINK_MESSAGE_INFO_V2_EXTENSION, MAVLINK_MESSAGE_INFO_MEMORY_VECT, MAVLINK_MESSAGE_INFO_DEBUG_VECT, MAVLINK_MESSAGE_INFO_NAMED_VALUE_FLOAT, MAVLINK_MESSAGE_INFO_NAMED_VALUE_INT, MAVLINK_MESSAGE_INFO_STATUSTEXT, MAVLINK_MESSAGE_INFO_DEBUG, {"EMPTY",0,{{"","",MAVLINK_TYPE_CHAR,0,0,0}}}}

Definition at line 27 of file common.h.

◆ MAVLINK_MESSAGE_LENGTHS

#define MAVLINK_MESSAGE_LENGTHS   {9, 31, 12, 0, 14, 28, 3, 32, 0, 0, 0, 6, 0, 0, 0, 0, 0, 0, 0, 0, 20, 2, 25, 23, 30, 101, 22, 26, 16, 14, 28, 32, 28, 28, 22, 22, 21, 6, 6, 37, 4, 4, 2, 2, 4, 2, 2, 3, 13, 12, 37, 4, 0, 0, 27, 25, 0, 0, 0, 0, 0, 68, 26, 185, 229, 42, 6, 4, 0, 11, 18, 0, 0, 37, 20, 35, 33, 3, 0, 0, 0, 22, 39, 37, 53, 51, 53, 51, 0, 28, 56, 42, 33, 0, 0, 0, 0, 0, 0, 0, 26, 32, 32, 20, 32, 62, 44, 64, 84, 9, 254, 16, 12, 36, 44, 64, 22, 6, 14, 12, 97, 2, 2, 113, 35, 6, 79, 35, 35, 22, 13, 255, 14, 18, 43, 8, 22, 14, 36, 43, 41, 32, 243, 14, 93, 0, 100, 36, 60, 30, 0, 0, 0, 0, 0, 0, 0, 0, 0, 0, 0, 0, 0, 0, 0, 0, 0, 0, 0, 0, 0, 0, 0, 0, 0, 0, 0, 0, 0, 0, 0, 0, 0, 0, 0, 0, 0, 0, 0, 0, 0, 0, 0, 0, 0, 0, 0, 0, 0, 0, 0, 0, 0, 0, 0, 0, 0, 0, 0, 0, 0, 0, 0, 0, 0, 0, 0, 0, 0, 0, 0, 0, 0, 0, 0, 0, 0, 0, 0, 0, 42, 40, 0, 0, 0, 0, 0, 0, 0, 0, 0, 32, 52, 53, 6, 2, 38, 0, 254, 36, 30, 18, 18, 51, 9, 0}

Definition at line 19 of file common.h.

◆ MAVLINK_VERSION

#define MAVLINK_VERSION   3

Definition at line 863 of file common.h.

Typedef Documentation

◆ ADSB_ALTITUDE_TYPE

◆ ADSB_EMITTER_TYPE

◆ ADSB_FLAGS

typedef enum ADSB_FLAGS ADSB_FLAGS

◆ ESTIMATOR_STATUS_FLAGS

◆ FENCE_ACTION

typedef enum FENCE_ACTION FENCE_ACTION

◆ FENCE_BREACH

typedef enum FENCE_BREACH FENCE_BREACH

◆ FIRMWARE_VERSION_TYPE

◆ MAV_AUTOPILOT

◆ MAV_BATTERY_FUNCTION

◆ MAV_BATTERY_TYPE

◆ MAV_CMD

typedef enum MAV_CMD MAV_CMD

◆ MAV_CMD_ACK

typedef enum MAV_CMD_ACK MAV_CMD_ACK

◆ MAV_COMPONENT

◆ MAV_DATA_STREAM

◆ MAV_DISTANCE_SENSOR

◆ MAV_DO_REPOSITION_FLAGS

◆ MAV_ESTIMATOR_TYPE

◆ MAV_FRAME

typedef enum MAV_FRAME MAV_FRAME

◆ MAV_GOTO

typedef enum MAV_GOTO MAV_GOTO

◆ MAV_LANDED_STATE

◆ MAV_MISSION_RESULT

◆ MAV_MODE

typedef enum MAV_MODE MAV_MODE

◆ MAV_MODE_FLAG

◆ MAV_MODE_FLAG_DECODE_POSITION

◆ MAV_MOUNT_MODE

◆ MAV_PARAM_TYPE

◆ MAV_POWER_STATUS

◆ MAV_PROTOCOL_CAPABILITY

◆ MAV_RESULT

typedef enum MAV_RESULT MAV_RESULT

◆ MAV_ROI

typedef enum MAV_ROI MAV_ROI

◆ MAV_SENSOR_ORIENTATION

◆ MAV_SEVERITY

typedef enum MAV_SEVERITY MAV_SEVERITY

◆ MAV_STATE

typedef enum MAV_STATE MAV_STATE

◆ MAV_SYS_STATUS_SENSOR

◆ MAV_TYPE

typedef enum MAV_TYPE MAV_TYPE

◆ MAV_VTOL_STATE

◆ MAVLINK_DATA_STREAM_TYPE

◆ SERIAL_CONTROL_DEV

◆ SERIAL_CONTROL_FLAG

Enumeration Type Documentation

◆ ADSB_ALTITUDE_TYPE

Enumerator
ADSB_ALTITUDE_TYPE_PRESSURE_QNH 
ADSB_ALTITUDE_TYPE_GEOMETRIC 
ADSB_ALTITUDE_TYPE_ENUM_END 

Definition at line 775 of file common.h.

◆ ADSB_EMITTER_TYPE

Enumerator
ADSB_EMITTER_TYPE_NO_INFO 
ADSB_EMITTER_TYPE_LIGHT 
ADSB_EMITTER_TYPE_SMALL 
ADSB_EMITTER_TYPE_LARGE 
ADSB_EMITTER_TYPE_HIGH_VORTEX_LARGE 
ADSB_EMITTER_TYPE_HEAVY 
ADSB_EMITTER_TYPE_HIGHLY_MANUV 
ADSB_EMITTER_TYPE_ROTOCRAFT 
ADSB_EMITTER_TYPE_UNASSIGNED 
ADSB_EMITTER_TYPE_GLIDER 
ADSB_EMITTER_TYPE_LIGHTER_AIR 
ADSB_EMITTER_TYPE_PARACHUTE 
ADSB_EMITTER_TYPE_ULTRA_LIGHT 
ADSB_EMITTER_TYPE_UNASSIGNED2 
ADSB_EMITTER_TYPE_UAV 
ADSB_EMITTER_TYPE_SPACE 
ADSB_EMITTER_TYPE_UNASSGINED3 
ADSB_EMITTER_TYPE_EMERGENCY_SURFACE 
ADSB_EMITTER_TYPE_SERVICE_SURFACE 
ADSB_EMITTER_TYPE_POINT_OBSTACLE 
ADSB_EMITTER_TYPE_ENUM_END 

Definition at line 786 of file common.h.

◆ ADSB_FLAGS

enum ADSB_FLAGS
Enumerator
ADSB_FLAGS_VALID_COORDS 
ADSB_FLAGS_VALID_ALTITUDE 
ADSB_FLAGS_VALID_HEADING 
ADSB_FLAGS_VALID_VELOCITY 
ADSB_FLAGS_VALID_CALLSIGN 
ADSB_FLAGS_VALID_SQUAWK 
ADSB_FLAGS_SIMULATED 
ADSB_FLAGS_ENUM_END 

Definition at line 815 of file common.h.

◆ ESTIMATOR_STATUS_FLAGS

Enumerator
ESTIMATOR_ATTITUDE 
ESTIMATOR_VELOCITY_HORIZ 
ESTIMATOR_VELOCITY_VERT 
ESTIMATOR_POS_HORIZ_REL 
ESTIMATOR_POS_HORIZ_ABS 
ESTIMATOR_POS_VERT_ABS 
ESTIMATOR_POS_VERT_AGL 
ESTIMATOR_CONST_POS_MODE 
ESTIMATOR_PRED_POS_HORIZ_REL 
ESTIMATOR_PRED_POS_HORIZ_ABS 
ESTIMATOR_GPS_GLITCH 
ESTIMATOR_STATUS_FLAGS_ENUM_END 

Definition at line 841 of file common.h.

◆ FENCE_ACTION

Enumerator
FENCE_ACTION_NONE 
FENCE_ACTION_GUIDED 
FENCE_ACTION_REPORT 
FENCE_ACTION_GUIDED_THR_PASS 
FENCE_ACTION_ENUM_END 

Definition at line 312 of file common.h.

◆ FENCE_BREACH

Enumerator
FENCE_BREACH_NONE 
FENCE_BREACH_MINALT 
FENCE_BREACH_MAXALT 
FENCE_BREACH_BOUNDARY 
FENCE_BREACH_ENUM_END 

Definition at line 325 of file common.h.

◆ FIRMWARE_VERSION_TYPE

Enumerator
FIRMWARE_VERSION_TYPE_DEV 
FIRMWARE_VERSION_TYPE_ALPHA 
FIRMWARE_VERSION_TYPE_BETA 
FIRMWARE_VERSION_TYPE_RC 
FIRMWARE_VERSION_TYPE_OFFICIAL 
FIRMWARE_VERSION_TYPE_ENUM_END 

Definition at line 104 of file common.h.

◆ MAV_AUTOPILOT

Enumerator
MAV_AUTOPILOT_GENERIC 
MAV_AUTOPILOT_RESERVED 
MAV_AUTOPILOT_SLUGS 
MAV_AUTOPILOT_ARDUPILOTMEGA 
MAV_AUTOPILOT_OPENPILOT 
MAV_AUTOPILOT_GENERIC_WAYPOINTS_ONLY 
MAV_AUTOPILOT_GENERIC_WAYPOINTS_AND_SIMPLE_NAVIGATION_ONLY 
MAV_AUTOPILOT_GENERIC_MISSION_FULL 
MAV_AUTOPILOT_INVALID 
MAV_AUTOPILOT_PPZ 
MAV_AUTOPILOT_UDB 
MAV_AUTOPILOT_FP 
MAV_AUTOPILOT_PX4 
MAV_AUTOPILOT_SMACCMPILOT 
MAV_AUTOPILOT_AUTOQUAD 
MAV_AUTOPILOT_ARMAZILA 
MAV_AUTOPILOT_AEROB 
MAV_AUTOPILOT_ASLUAV 
MAV_AUTOPILOT_ENUM_END 

Definition at line 40 of file common.h.

◆ MAV_BATTERY_FUNCTION

Enumerator
MAV_BATTERY_FUNCTION_UNKNOWN 
MAV_BATTERY_FUNCTION_ALL 
MAV_BATTERY_FUNCTION_PROPULSION 
MAV_BATTERY_FUNCTION_AVIONICS 
MAV_BATTERY_TYPE_PAYLOAD 
MAV_BATTERY_FUNCTION_ENUM_END 

Definition at line 735 of file common.h.

◆ MAV_BATTERY_TYPE

Enumerator
MAV_BATTERY_TYPE_UNKNOWN 
MAV_BATTERY_TYPE_LIPO 
MAV_BATTERY_TYPE_LIFE 
MAV_BATTERY_TYPE_LION 
MAV_BATTERY_TYPE_NIMH 
MAV_BATTERY_TYPE_ENUM_END 

Definition at line 721 of file common.h.

◆ MAV_CMD

enum MAV_CMD
Enumerator
MAV_CMD_NAV_WAYPOINT 
MAV_CMD_NAV_LOITER_UNLIM 
MAV_CMD_NAV_LOITER_TURNS 
MAV_CMD_NAV_LOITER_TIME 
MAV_CMD_NAV_RETURN_TO_LAUNCH 
MAV_CMD_NAV_LAND 
MAV_CMD_NAV_TAKEOFF 
MAV_CMD_NAV_LAND_LOCAL 
MAV_CMD_NAV_TAKEOFF_LOCAL 
MAV_CMD_NAV_FOLLOW 
MAV_CMD_NAV_CONTINUE_AND_CHANGE_ALT 
MAV_CMD_NAV_LOITER_TO_ALT 
MAV_CMD_DO_FOLLOW 
MAV_CMD_DO_FOLLOW_REPOSITION 
MAV_CMD_NAV_ROI 
MAV_CMD_NAV_PATHPLANNING 
MAV_CMD_NAV_SPLINE_WAYPOINT 
MAV_CMD_NAV_VTOL_TAKEOFF 
MAV_CMD_NAV_VTOL_LAND 
MAV_CMD_NAV_GUIDED_ENABLE 
MAV_CMD_NAV_DELAY 
MAV_CMD_NAV_LAST 
MAV_CMD_CONDITION_DELAY 
MAV_CMD_CONDITION_CHANGE_ALT 
MAV_CMD_CONDITION_DISTANCE 
MAV_CMD_CONDITION_YAW 
MAV_CMD_CONDITION_LAST 
MAV_CMD_DO_SET_MODE 
MAV_CMD_DO_JUMP 
MAV_CMD_DO_CHANGE_SPEED 
MAV_CMD_DO_SET_HOME 
MAV_CMD_DO_SET_PARAMETER 
MAV_CMD_DO_SET_RELAY 
MAV_CMD_DO_REPEAT_RELAY 
MAV_CMD_DO_SET_SERVO 
MAV_CMD_DO_REPEAT_SERVO 
MAV_CMD_DO_FLIGHTTERMINATION 
MAV_CMD_DO_LAND_START 
MAV_CMD_DO_RALLY_LAND 
MAV_CMD_DO_GO_AROUND 
MAV_CMD_DO_REPOSITION 
MAV_CMD_DO_PAUSE_CONTINUE 
MAV_CMD_DO_CONTROL_VIDEO 
MAV_CMD_DO_SET_ROI 
MAV_CMD_DO_DIGICAM_CONFIGURE 
MAV_CMD_DO_DIGICAM_CONTROL 
MAV_CMD_DO_MOUNT_CONFIGURE 
MAV_CMD_DO_MOUNT_CONTROL 
MAV_CMD_DO_SET_CAM_TRIGG_DIST 
MAV_CMD_DO_FENCE_ENABLE 
MAV_CMD_DO_PARACHUTE 
MAV_CMD_DO_INVERTED_FLIGHT 
MAV_CMD_DO_MOUNT_CONTROL_QUAT 
MAV_CMD_DO_GUIDED_MASTER 
MAV_CMD_DO_GUIDED_LIMITS 
MAV_CMD_DO_LAST 
MAV_CMD_PREFLIGHT_CALIBRATION 
MAV_CMD_PREFLIGHT_SET_SENSOR_OFFSETS 
MAV_CMD_PREFLIGHT_UAVCAN 
MAV_CMD_PREFLIGHT_STORAGE 
MAV_CMD_PREFLIGHT_REBOOT_SHUTDOWN 
MAV_CMD_OVERRIDE_GOTO 
MAV_CMD_MISSION_START 
MAV_CMD_COMPONENT_ARM_DISARM 
MAV_CMD_GET_HOME_POSITION 
MAV_CMD_START_RX_PAIR 
MAV_CMD_GET_MESSAGE_INTERVAL 
MAV_CMD_SET_MESSAGE_INTERVAL 
MAV_CMD_REQUEST_AUTOPILOT_CAPABILITIES 
MAV_CMD_IMAGE_START_CAPTURE 
MAV_CMD_IMAGE_STOP_CAPTURE 
MAV_CMD_DO_TRIGGER_CONTROL 
MAV_CMD_VIDEO_START_CAPTURE 
MAV_CMD_VIDEO_STOP_CAPTURE 
MAV_CMD_PANORAMA_CREATE 
MAV_CMD_DO_VTOL_TRANSITION 
MAV_CMD_PAYLOAD_PREPARE_DEPLOY 
MAV_CMD_PAYLOAD_CONTROL_DEPLOY 
MAV_CMD_WAYPOINT_USER_1 
MAV_CMD_WAYPOINT_USER_2 
MAV_CMD_WAYPOINT_USER_3 
MAV_CMD_WAYPOINT_USER_4 
MAV_CMD_WAYPOINT_USER_5 
MAV_CMD_SPATIAL_USER_1 
MAV_CMD_SPATIAL_USER_2 
MAV_CMD_SPATIAL_USER_3 
MAV_CMD_SPATIAL_USER_4 
MAV_CMD_SPATIAL_USER_5 
MAV_CMD_USER_1 
MAV_CMD_USER_2 
MAV_CMD_USER_3 
MAV_CMD_USER_4 
MAV_CMD_USER_5 
MAV_CMD_ENUM_END 

Definition at line 352 of file common.h.

◆ MAV_CMD_ACK

Enumerator
MAV_CMD_ACK_OK 
MAV_CMD_ACK_ERR_FAIL 
MAV_CMD_ACK_ERR_ACCESS_DENIED 
MAV_CMD_ACK_ERR_NOT_SUPPORTED 
MAV_CMD_ACK_ERR_COORDINATE_FRAME_NOT_SUPPORTED 
MAV_CMD_ACK_ERR_COORDINATES_OUT_OF_RANGE 
MAV_CMD_ACK_ERR_X_LAT_OUT_OF_RANGE 
MAV_CMD_ACK_ERR_Y_LON_OUT_OF_RANGE 
MAV_CMD_ACK_ERR_Z_ALT_OUT_OF_RANGE 
MAV_CMD_ACK_ENUM_END 

Definition at line 490 of file common.h.

◆ MAV_COMPONENT

Enumerator
MAV_COMP_ID_ALL 
MAV_COMP_ID_CAMERA 
MAV_COMP_ID_SERVO1 
MAV_COMP_ID_SERVO2 
MAV_COMP_ID_SERVO3 
MAV_COMP_ID_SERVO4 
MAV_COMP_ID_SERVO5 
MAV_COMP_ID_SERVO6 
MAV_COMP_ID_SERVO7 
MAV_COMP_ID_SERVO8 
MAV_COMP_ID_SERVO9 
MAV_COMP_ID_SERVO10 
MAV_COMP_ID_SERVO11 
MAV_COMP_ID_SERVO12 
MAV_COMP_ID_SERVO13 
MAV_COMP_ID_SERVO14 
MAV_COMP_ID_GIMBAL 
MAV_COMP_ID_LOG 
MAV_COMP_ID_ADSB 
MAV_COMP_ID_OSD 
MAV_COMP_ID_PERIPHERAL 
MAV_COMP_ID_MAPPER 
MAV_COMP_ID_MISSIONPLANNER 
MAV_COMP_ID_PATHPLANNER 
MAV_COMP_ID_IMU 
MAV_COMP_ID_IMU_2 
MAV_COMP_ID_IMU_3 
MAV_COMP_ID_GPS 
MAV_COMP_ID_UDP_BRIDGE 
MAV_COMP_ID_UART_BRIDGE 
MAV_COMP_ID_SYSTEM_CONTROL 
MAV_COMPONENT_ENUM_END 

Definition at line 203 of file common.h.

◆ MAV_DATA_STREAM

Enumerator
MAV_DATA_STREAM_ALL 
MAV_DATA_STREAM_RAW_SENSORS 
MAV_DATA_STREAM_EXTENDED_STATUS 
MAV_DATA_STREAM_RC_CHANNELS 
MAV_DATA_STREAM_RAW_CONTROLLER 
MAV_DATA_STREAM_POSITION 
MAV_DATA_STREAM_EXTRA1 
MAV_DATA_STREAM_EXTRA2 
MAV_DATA_STREAM_EXTRA3 
MAV_DATA_STREAM_ENUM_END 

Definition at line 456 of file common.h.

◆ MAV_DISTANCE_SENSOR

Enumerator
MAV_DISTANCE_SENSOR_LASER 
MAV_DISTANCE_SENSOR_ULTRASOUND 
MAV_DISTANCE_SENSOR_INFRARED 
MAV_DISTANCE_SENSOR_ENUM_END 

Definition at line 625 of file common.h.

◆ MAV_DO_REPOSITION_FLAGS

Enumerator
MAV_DO_REPOSITION_FLAGS_CHANGE_MODE 
MAV_DO_REPOSITION_FLAGS_ENUM_END 

Definition at line 831 of file common.h.

◆ MAV_ESTIMATOR_TYPE

Enumerator
MAV_ESTIMATOR_TYPE_NAIVE 
MAV_ESTIMATOR_TYPE_VISION 
MAV_ESTIMATOR_TYPE_VIO 
MAV_ESTIMATOR_TYPE_GPS 
MAV_ESTIMATOR_TYPE_GPS_INS 
MAV_ESTIMATOR_TYPE_ENUM_END 

Definition at line 707 of file common.h.

◆ MAV_FRAME

enum MAV_FRAME
Enumerator
MAV_FRAME_GLOBAL 
MAV_FRAME_LOCAL_NED 
MAV_FRAME_MISSION 
MAV_FRAME_GLOBAL_RELATIVE_ALT 
MAV_FRAME_LOCAL_ENU 
MAV_FRAME_GLOBAL_INT 
MAV_FRAME_GLOBAL_RELATIVE_ALT_INT 
MAV_FRAME_LOCAL_OFFSET_NED 
MAV_FRAME_BODY_NED 
MAV_FRAME_BODY_OFFSET_NED 
MAV_FRAME_GLOBAL_TERRAIN_ALT 
MAV_FRAME_GLOBAL_TERRAIN_ALT_INT 
MAV_FRAME_ENUM_END 

Definition at line 276 of file common.h.

◆ MAV_GOTO

enum MAV_GOTO
Enumerator
MAV_GOTO_DO_HOLD 
MAV_GOTO_DO_CONTINUE 
MAV_GOTO_HOLD_AT_CURRENT_POSITION 
MAV_GOTO_HOLD_AT_SPECIFIED_POSITION 
MAV_GOTO_ENUM_END 

Definition at line 152 of file common.h.

◆ MAV_LANDED_STATE

Enumerator
MAV_LANDED_STATE_UNDEFINED 
MAV_LANDED_STATE_ON_GROUND 
MAV_LANDED_STATE_IN_AIR 
MAV_LANDED_STATE_ENUM_END 

Definition at line 763 of file common.h.

◆ MAV_MISSION_RESULT

Enumerator
MAV_MISSION_ACCEPTED 
MAV_MISSION_ERROR 
MAV_MISSION_UNSUPPORTED_FRAME 
MAV_MISSION_UNSUPPORTED 
MAV_MISSION_NO_SPACE 
MAV_MISSION_INVALID 
MAV_MISSION_INVALID_PARAM1 
MAV_MISSION_INVALID_PARAM2 
MAV_MISSION_INVALID_PARAM3 
MAV_MISSION_INVALID_PARAM4 
MAV_MISSION_INVALID_PARAM5_X 
MAV_MISSION_INVALID_PARAM6_Y 
MAV_MISSION_INVALID_PARAM7 
MAV_MISSION_INVALID_SEQUENCE 
MAV_MISSION_DENIED 
MAV_MISSION_RESULT_ENUM_END 

Definition at line 541 of file common.h.

◆ MAV_MODE

enum MAV_MODE
Enumerator
MAV_MODE_PREFLIGHT 
MAV_MODE_MANUAL_DISARMED 
MAV_MODE_TEST_DISARMED 
MAV_MODE_STABILIZE_DISARMED 
MAV_MODE_GUIDED_DISARMED 
MAV_MODE_AUTO_DISARMED 
MAV_MODE_MANUAL_ARMED 
MAV_MODE_TEST_ARMED 
MAV_MODE_STABILIZE_ARMED 
MAV_MODE_GUIDED_ARMED 
MAV_MODE_AUTO_ARMED 
MAV_MODE_ENUM_END 

Definition at line 166 of file common.h.

◆ MAV_MODE_FLAG

Enumerator
MAV_MODE_FLAG_CUSTOM_MODE_ENABLED 
MAV_MODE_FLAG_TEST_ENABLED 
MAV_MODE_FLAG_AUTO_ENABLED 
MAV_MODE_FLAG_GUIDED_ENABLED 
MAV_MODE_FLAG_STABILIZE_ENABLED 
MAV_MODE_FLAG_HIL_ENABLED 
MAV_MODE_FLAG_MANUAL_INPUT_ENABLED 
MAV_MODE_FLAG_SAFETY_ARMED 
MAV_MODE_FLAG_ENUM_END 

Definition at line 118 of file common.h.

◆ MAV_MODE_FLAG_DECODE_POSITION

Enumerator
MAV_MODE_FLAG_DECODE_POSITION_CUSTOM_MODE 
MAV_MODE_FLAG_DECODE_POSITION_TEST 
MAV_MODE_FLAG_DECODE_POSITION_AUTO 
MAV_MODE_FLAG_DECODE_POSITION_GUIDED 
MAV_MODE_FLAG_DECODE_POSITION_STABILIZE 
MAV_MODE_FLAG_DECODE_POSITION_HIL 
MAV_MODE_FLAG_DECODE_POSITION_MANUAL 
MAV_MODE_FLAG_DECODE_POSITION_SAFETY 
MAV_MODE_FLAG_DECODE_POSITION_ENUM_END 

Definition at line 135 of file common.h.

◆ MAV_MOUNT_MODE

Enumerator
MAV_MOUNT_MODE_RETRACT 
MAV_MOUNT_MODE_NEUTRAL 
MAV_MOUNT_MODE_MAVLINK_TARGETING 
MAV_MOUNT_MODE_RC_TARGETING 
MAV_MOUNT_MODE_GPS_POINT 
MAV_MOUNT_MODE_ENUM_END 

Definition at line 338 of file common.h.

◆ MAV_PARAM_TYPE

Enumerator
MAV_PARAM_TYPE_UINT8 
MAV_PARAM_TYPE_INT8 
MAV_PARAM_TYPE_UINT16 
MAV_PARAM_TYPE_INT16 
MAV_PARAM_TYPE_UINT32 
MAV_PARAM_TYPE_INT32 
MAV_PARAM_TYPE_UINT64 
MAV_PARAM_TYPE_INT64 
MAV_PARAM_TYPE_REAL32 
MAV_PARAM_TYPE_REAL64 
MAV_PARAM_TYPE_ENUM_END 

Definition at line 508 of file common.h.

◆ MAV_POWER_STATUS

Enumerator
MAV_POWER_STATUS_BRICK_VALID 
MAV_POWER_STATUS_SERVO_VALID 
MAV_POWER_STATUS_USB_CONNECTED 
MAV_POWER_STATUS_PERIPH_OVERCURRENT 
MAV_POWER_STATUS_PERIPH_HIPOWER_OVERCURRENT 
MAV_POWER_STATUS_CHANGED 
MAV_POWER_STATUS_ENUM_END 

Definition at line 582 of file common.h.

◆ MAV_PROTOCOL_CAPABILITY

Enumerator
MAV_PROTOCOL_CAPABILITY_MISSION_FLOAT 
MAV_PROTOCOL_CAPABILITY_PARAM_FLOAT 
MAV_PROTOCOL_CAPABILITY_MISSION_INT 
MAV_PROTOCOL_CAPABILITY_COMMAND_INT 
MAV_PROTOCOL_CAPABILITY_PARAM_UNION 
MAV_PROTOCOL_CAPABILITY_FTP 
MAV_PROTOCOL_CAPABILITY_SET_ATTITUDE_TARGET 
MAV_PROTOCOL_CAPABILITY_SET_POSITION_TARGET_LOCAL_NED 
MAV_PROTOCOL_CAPABILITY_SET_POSITION_TARGET_GLOBAL_INT 
MAV_PROTOCOL_CAPABILITY_TERRAIN 
MAV_PROTOCOL_CAPABILITY_SET_ACTUATOR_TARGET 
MAV_PROTOCOL_CAPABILITY_FLIGHT_TERMINATION 
MAV_PROTOCOL_CAPABILITY_COMPASS_CALIBRATION 
MAV_PROTOCOL_CAPABILITY_ENUM_END 

Definition at line 685 of file common.h.

◆ MAV_RESULT

enum MAV_RESULT
Enumerator
MAV_RESULT_ACCEPTED 
MAV_RESULT_TEMPORARILY_REJECTED 
MAV_RESULT_DENIED 
MAV_RESULT_UNSUPPORTED 
MAV_RESULT_FAILED 
MAV_RESULT_ENUM_END 

Definition at line 527 of file common.h.

◆ MAV_ROI

enum MAV_ROI
Enumerator
MAV_ROI_NONE 
MAV_ROI_WPNEXT 
MAV_ROI_WPINDEX 
MAV_ROI_LOCATION 
MAV_ROI_TARGET 
MAV_ROI_ENUM_END 

Definition at line 476 of file common.h.

◆ MAV_SENSOR_ORIENTATION

Enumerator
MAV_SENSOR_ROTATION_NONE 
MAV_SENSOR_ROTATION_YAW_45 
MAV_SENSOR_ROTATION_YAW_90 
MAV_SENSOR_ROTATION_YAW_135 
MAV_SENSOR_ROTATION_YAW_180 
MAV_SENSOR_ROTATION_YAW_225 
MAV_SENSOR_ROTATION_YAW_270 
MAV_SENSOR_ROTATION_YAW_315 
MAV_SENSOR_ROTATION_ROLL_180 
MAV_SENSOR_ROTATION_ROLL_180_YAW_45 
MAV_SENSOR_ROTATION_ROLL_180_YAW_90 
MAV_SENSOR_ROTATION_ROLL_180_YAW_135 
MAV_SENSOR_ROTATION_PITCH_180 
MAV_SENSOR_ROTATION_ROLL_180_YAW_225 
MAV_SENSOR_ROTATION_ROLL_180_YAW_270 
MAV_SENSOR_ROTATION_ROLL_180_YAW_315 
MAV_SENSOR_ROTATION_ROLL_90 
MAV_SENSOR_ROTATION_ROLL_90_YAW_45 
MAV_SENSOR_ROTATION_ROLL_90_YAW_90 
MAV_SENSOR_ROTATION_ROLL_90_YAW_135 
MAV_SENSOR_ROTATION_ROLL_270 
MAV_SENSOR_ROTATION_ROLL_270_YAW_45 
MAV_SENSOR_ROTATION_ROLL_270_YAW_90 
MAV_SENSOR_ROTATION_ROLL_270_YAW_135 
MAV_SENSOR_ROTATION_PITCH_90 
MAV_SENSOR_ROTATION_PITCH_270 
MAV_SENSOR_ROTATION_PITCH_180_YAW_90 
MAV_SENSOR_ROTATION_PITCH_180_YAW_270 
MAV_SENSOR_ROTATION_ROLL_90_PITCH_90 
MAV_SENSOR_ROTATION_ROLL_180_PITCH_90 
MAV_SENSOR_ROTATION_ROLL_270_PITCH_90 
MAV_SENSOR_ROTATION_ROLL_90_PITCH_180 
MAV_SENSOR_ROTATION_ROLL_270_PITCH_180 
MAV_SENSOR_ROTATION_ROLL_90_PITCH_270 
MAV_SENSOR_ROTATION_ROLL_180_PITCH_270 
MAV_SENSOR_ROTATION_ROLL_270_PITCH_270 
MAV_SENSOR_ROTATION_ROLL_90_PITCH_180_YAW_90 
MAV_SENSOR_ROTATION_ROLL_90_YAW_270 
MAV_SENSOR_ROTATION_ROLL_315_PITCH_315_YAW_315 
MAV_SENSOR_ORIENTATION_ENUM_END 

Definition at line 637 of file common.h.

◆ MAV_SEVERITY

Enumerator
MAV_SEVERITY_EMERGENCY 
MAV_SEVERITY_ALERT 
MAV_SEVERITY_CRITICAL 
MAV_SEVERITY_ERROR 
MAV_SEVERITY_WARNING 
MAV_SEVERITY_NOTICE 
MAV_SEVERITY_INFO 
MAV_SEVERITY_DEBUG 
MAV_SEVERITY_ENUM_END 

Definition at line 565 of file common.h.

◆ MAV_STATE

enum MAV_STATE
Enumerator
MAV_STATE_UNINIT 
MAV_STATE_BOOT 
MAV_STATE_CALIBRATING 
MAV_STATE_STANDBY 
MAV_STATE_ACTIVE 
MAV_STATE_CRITICAL 
MAV_STATE_EMERGENCY 
MAV_STATE_POWEROFF 
MAV_STATE_ENUM_END 

Definition at line 186 of file common.h.

◆ MAV_SYS_STATUS_SENSOR

Enumerator
MAV_SYS_STATUS_SENSOR_3D_GYRO 
MAV_SYS_STATUS_SENSOR_3D_ACCEL 
MAV_SYS_STATUS_SENSOR_3D_MAG 
MAV_SYS_STATUS_SENSOR_ABSOLUTE_PRESSURE 
MAV_SYS_STATUS_SENSOR_DIFFERENTIAL_PRESSURE 
MAV_SYS_STATUS_SENSOR_GPS 
MAV_SYS_STATUS_SENSOR_OPTICAL_FLOW 
MAV_SYS_STATUS_SENSOR_VISION_POSITION 
MAV_SYS_STATUS_SENSOR_LASER_POSITION 
MAV_SYS_STATUS_SENSOR_EXTERNAL_GROUND_TRUTH 
MAV_SYS_STATUS_SENSOR_ANGULAR_RATE_CONTROL 
MAV_SYS_STATUS_SENSOR_ATTITUDE_STABILIZATION 
MAV_SYS_STATUS_SENSOR_YAW_POSITION 
MAV_SYS_STATUS_SENSOR_Z_ALTITUDE_CONTROL 
MAV_SYS_STATUS_SENSOR_XY_POSITION_CONTROL 
MAV_SYS_STATUS_SENSOR_MOTOR_OUTPUTS 
MAV_SYS_STATUS_SENSOR_RC_RECEIVER 
MAV_SYS_STATUS_SENSOR_3D_GYRO2 
MAV_SYS_STATUS_SENSOR_3D_ACCEL2 
MAV_SYS_STATUS_SENSOR_3D_MAG2 
MAV_SYS_STATUS_GEOFENCE 
MAV_SYS_STATUS_AHRS 
MAV_SYS_STATUS_TERRAIN 
MAV_SYS_STATUS_REVERSE_MOTOR 
MAV_SYS_STATUS_SENSOR_ENUM_END 

Definition at line 243 of file common.h.

◆ MAV_TYPE

enum MAV_TYPE
Enumerator
MAV_TYPE_GENERIC 
MAV_TYPE_FIXED_WING 
MAV_TYPE_QUADROTOR 
MAV_TYPE_COAXIAL 
MAV_TYPE_HELICOPTER 
MAV_TYPE_ANTENNA_TRACKER 
MAV_TYPE_GCS 
MAV_TYPE_AIRSHIP 
MAV_TYPE_FREE_BALLOON 
MAV_TYPE_ROCKET 
MAV_TYPE_GROUND_ROVER 
MAV_TYPE_SURFACE_BOAT 
MAV_TYPE_SUBMARINE 
MAV_TYPE_HEXAROTOR 
MAV_TYPE_OCTOROTOR 
MAV_TYPE_TRICOPTER 
MAV_TYPE_FLAPPING_WING 
MAV_TYPE_KITE 
MAV_TYPE_ONBOARD_CONTROLLER 
MAV_TYPE_VTOL_DUOROTOR 
MAV_TYPE_VTOL_QUADROTOR 
MAV_TYPE_VTOL_TILTROTOR 
MAV_TYPE_VTOL_RESERVED2 
MAV_TYPE_VTOL_RESERVED3 
MAV_TYPE_VTOL_RESERVED4 
MAV_TYPE_VTOL_RESERVED5 
MAV_TYPE_GIMBAL 
MAV_TYPE_ADSB 
MAV_TYPE_ENUM_END 

Definition at line 67 of file common.h.

◆ MAV_VTOL_STATE

Enumerator
MAV_VTOL_STATE_UNDEFINED 
MAV_VTOL_STATE_TRANSITION_TO_FW 
MAV_VTOL_STATE_TRANSITION_TO_MC 
MAV_VTOL_STATE_MC 
MAV_VTOL_STATE_FW 
MAV_VTOL_STATE_ENUM_END 

Definition at line 749 of file common.h.

◆ MAVLINK_DATA_STREAM_TYPE

Enumerator
MAVLINK_DATA_STREAM_IMG_JPEG 
MAVLINK_DATA_STREAM_IMG_BMP 
MAVLINK_DATA_STREAM_IMG_RAW8U 
MAVLINK_DATA_STREAM_IMG_RAW32U 
MAVLINK_DATA_STREAM_IMG_PGM 
MAVLINK_DATA_STREAM_IMG_PNG 
MAVLINK_DATA_STREAM_TYPE_ENUM_END 

Definition at line 297 of file common.h.

◆ SERIAL_CONTROL_DEV

Enumerator
SERIAL_CONTROL_DEV_TELEM1 
SERIAL_CONTROL_DEV_TELEM2 
SERIAL_CONTROL_DEV_GPS1 
SERIAL_CONTROL_DEV_GPS2 
SERIAL_CONTROL_DEV_SHELL 
SERIAL_CONTROL_DEV_ENUM_END 

Definition at line 597 of file common.h.

◆ SERIAL_CONTROL_FLAG

Enumerator
SERIAL_CONTROL_FLAG_REPLY 
SERIAL_CONTROL_FLAG_RESPOND 
SERIAL_CONTROL_FLAG_EXCLUSIVE 
SERIAL_CONTROL_FLAG_BLOCKING 
SERIAL_CONTROL_FLAG_MULTI 
SERIAL_CONTROL_FLAG_ENUM_END 

Definition at line 611 of file common.h.



rosflight
Author(s): Daniel Koch , James Jackson
autogenerated on Mon Feb 28 2022 23:37:54