Classes | Macros | Typedefs | Functions
mavlink_msg_hil_rc_inputs_raw.h File Reference
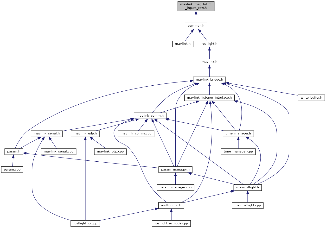
This graph shows which files directly or indirectly include this file:

Go to the source code of this file.

Classes

struct  __mavlink_hil_rc_inputs_raw_t
 

Macros

#define MAVLINK_MESSAGE_INFO_HIL_RC_INPUTS_RAW
 
#define MAVLINK_MSG_ID_92_CRC   54
 
#define MAVLINK_MSG_ID_92_LEN   33
 
#define MAVLINK_MSG_ID_HIL_RC_INPUTS_RAW   92
 
#define MAVLINK_MSG_ID_HIL_RC_INPUTS_RAW_CRC   54
 
#define MAVLINK_MSG_ID_HIL_RC_INPUTS_RAW_LEN   33
 

Typedefs

typedef struct __mavlink_hil_rc_inputs_raw_t mavlink_hil_rc_inputs_raw_t
 

Functions

static void mavlink_msg_hil_rc_inputs_raw_decode (const mavlink_message_t *msg, mavlink_hil_rc_inputs_raw_t *hil_rc_inputs_raw)
 Decode a hil_rc_inputs_raw message into a struct. More...
 
static uint16_t mavlink_msg_hil_rc_inputs_raw_encode (uint8_t system_id, uint8_t component_id, mavlink_message_t *msg, const mavlink_hil_rc_inputs_raw_t *hil_rc_inputs_raw)
 Encode a hil_rc_inputs_raw struct. More...
 
static uint16_t mavlink_msg_hil_rc_inputs_raw_encode_chan (uint8_t system_id, uint8_t component_id, uint8_t chan, mavlink_message_t *msg, const mavlink_hil_rc_inputs_raw_t *hil_rc_inputs_raw)
 Encode a hil_rc_inputs_raw struct on a channel. More...
 
static uint16_t mavlink_msg_hil_rc_inputs_raw_get_chan10_raw (const mavlink_message_t *msg)
 Get field chan10_raw from hil_rc_inputs_raw message. More...
 
static uint16_t mavlink_msg_hil_rc_inputs_raw_get_chan11_raw (const mavlink_message_t *msg)
 Get field chan11_raw from hil_rc_inputs_raw message. More...
 
static uint16_t mavlink_msg_hil_rc_inputs_raw_get_chan12_raw (const mavlink_message_t *msg)
 Get field chan12_raw from hil_rc_inputs_raw message. More...
 
static uint16_t mavlink_msg_hil_rc_inputs_raw_get_chan1_raw (const mavlink_message_t *msg)
 Get field chan1_raw from hil_rc_inputs_raw message. More...
 
static uint16_t mavlink_msg_hil_rc_inputs_raw_get_chan2_raw (const mavlink_message_t *msg)
 Get field chan2_raw from hil_rc_inputs_raw message. More...
 
static uint16_t mavlink_msg_hil_rc_inputs_raw_get_chan3_raw (const mavlink_message_t *msg)
 Get field chan3_raw from hil_rc_inputs_raw message. More...
 
static uint16_t mavlink_msg_hil_rc_inputs_raw_get_chan4_raw (const mavlink_message_t *msg)
 Get field chan4_raw from hil_rc_inputs_raw message. More...
 
static uint16_t mavlink_msg_hil_rc_inputs_raw_get_chan5_raw (const mavlink_message_t *msg)
 Get field chan5_raw from hil_rc_inputs_raw message. More...
 
static uint16_t mavlink_msg_hil_rc_inputs_raw_get_chan6_raw (const mavlink_message_t *msg)
 Get field chan6_raw from hil_rc_inputs_raw message. More...
 
static uint16_t mavlink_msg_hil_rc_inputs_raw_get_chan7_raw (const mavlink_message_t *msg)
 Get field chan7_raw from hil_rc_inputs_raw message. More...
 
static uint16_t mavlink_msg_hil_rc_inputs_raw_get_chan8_raw (const mavlink_message_t *msg)
 Get field chan8_raw from hil_rc_inputs_raw message. More...
 
static uint16_t mavlink_msg_hil_rc_inputs_raw_get_chan9_raw (const mavlink_message_t *msg)
 Get field chan9_raw from hil_rc_inputs_raw message. More...
 
static uint8_t mavlink_msg_hil_rc_inputs_raw_get_rssi (const mavlink_message_t *msg)
 Get field rssi from hil_rc_inputs_raw message. More...
 
static uint64_t mavlink_msg_hil_rc_inputs_raw_get_time_usec (const mavlink_message_t *msg)
 Send a hil_rc_inputs_raw message. More...
 
static uint16_t mavlink_msg_hil_rc_inputs_raw_pack (uint8_t system_id, uint8_t component_id, mavlink_message_t *msg, uint64_t time_usec, uint16_t chan1_raw, uint16_t chan2_raw, uint16_t chan3_raw, uint16_t chan4_raw, uint16_t chan5_raw, uint16_t chan6_raw, uint16_t chan7_raw, uint16_t chan8_raw, uint16_t chan9_raw, uint16_t chan10_raw, uint16_t chan11_raw, uint16_t chan12_raw, uint8_t rssi)
 Pack a hil_rc_inputs_raw message. More...
 
static uint16_t mavlink_msg_hil_rc_inputs_raw_pack_chan (uint8_t system_id, uint8_t component_id, uint8_t chan, mavlink_message_t *msg, uint64_t time_usec, uint16_t chan1_raw, uint16_t chan2_raw, uint16_t chan3_raw, uint16_t chan4_raw, uint16_t chan5_raw, uint16_t chan6_raw, uint16_t chan7_raw, uint16_t chan8_raw, uint16_t chan9_raw, uint16_t chan10_raw, uint16_t chan11_raw, uint16_t chan12_raw, uint8_t rssi)
 Pack a hil_rc_inputs_raw message on a channel. More...
 

Macro Definition Documentation

◆ MAVLINK_MESSAGE_INFO_HIL_RC_INPUTS_RAW

#define MAVLINK_MESSAGE_INFO_HIL_RC_INPUTS_RAW
Value:
{ \
"HIL_RC_INPUTS_RAW", \
14, \
{ { "time_usec", NULL, MAVLINK_TYPE_UINT64_T, 0, 0, offsetof(mavlink_hil_rc_inputs_raw_t, time_usec) }, \
{ "chan1_raw", NULL, MAVLINK_TYPE_UINT16_T, 0, 8, offsetof(mavlink_hil_rc_inputs_raw_t, chan1_raw) }, \
{ "chan2_raw", NULL, MAVLINK_TYPE_UINT16_T, 0, 10, offsetof(mavlink_hil_rc_inputs_raw_t, chan2_raw) }, \
{ "chan3_raw", NULL, MAVLINK_TYPE_UINT16_T, 0, 12, offsetof(mavlink_hil_rc_inputs_raw_t, chan3_raw) }, \
{ "chan4_raw", NULL, MAVLINK_TYPE_UINT16_T, 0, 14, offsetof(mavlink_hil_rc_inputs_raw_t, chan4_raw) }, \
{ "chan5_raw", NULL, MAVLINK_TYPE_UINT16_T, 0, 16, offsetof(mavlink_hil_rc_inputs_raw_t, chan5_raw) }, \
{ "chan6_raw", NULL, MAVLINK_TYPE_UINT16_T, 0, 18, offsetof(mavlink_hil_rc_inputs_raw_t, chan6_raw) }, \
{ "chan7_raw", NULL, MAVLINK_TYPE_UINT16_T, 0, 20, offsetof(mavlink_hil_rc_inputs_raw_t, chan7_raw) }, \
{ "chan8_raw", NULL, MAVLINK_TYPE_UINT16_T, 0, 22, offsetof(mavlink_hil_rc_inputs_raw_t, chan8_raw) }, \
{ "chan9_raw", NULL, MAVLINK_TYPE_UINT16_T, 0, 24, offsetof(mavlink_hil_rc_inputs_raw_t, chan9_raw) }, \
{ "chan10_raw", NULL, MAVLINK_TYPE_UINT16_T, 0, 26, offsetof(mavlink_hil_rc_inputs_raw_t, chan10_raw) }, \
{ "chan11_raw", NULL, MAVLINK_TYPE_UINT16_T, 0, 28, offsetof(mavlink_hil_rc_inputs_raw_t, chan11_raw) }, \
{ "chan12_raw", NULL, MAVLINK_TYPE_UINT16_T, 0, 30, offsetof(mavlink_hil_rc_inputs_raw_t, chan12_raw) }, \
{ "rssi", NULL, MAVLINK_TYPE_UINT8_T, 0, 32, offsetof(mavlink_hil_rc_inputs_raw_t, rssi) }, \
} \
}

Definition at line 31 of file mavlink_msg_hil_rc_inputs_raw.h.

◆ MAVLINK_MSG_ID_92_CRC

#define MAVLINK_MSG_ID_92_CRC   54

Definition at line 27 of file mavlink_msg_hil_rc_inputs_raw.h.

◆ MAVLINK_MSG_ID_92_LEN

#define MAVLINK_MSG_ID_92_LEN   33

Definition at line 24 of file mavlink_msg_hil_rc_inputs_raw.h.

◆ MAVLINK_MSG_ID_HIL_RC_INPUTS_RAW

#define MAVLINK_MSG_ID_HIL_RC_INPUTS_RAW   92

Definition at line 3 of file mavlink_msg_hil_rc_inputs_raw.h.

◆ MAVLINK_MSG_ID_HIL_RC_INPUTS_RAW_CRC

#define MAVLINK_MSG_ID_HIL_RC_INPUTS_RAW_CRC   54

Definition at line 26 of file mavlink_msg_hil_rc_inputs_raw.h.

◆ MAVLINK_MSG_ID_HIL_RC_INPUTS_RAW_LEN

#define MAVLINK_MSG_ID_HIL_RC_INPUTS_RAW_LEN   33

Definition at line 23 of file mavlink_msg_hil_rc_inputs_raw.h.

Typedef Documentation

◆ mavlink_hil_rc_inputs_raw_t

Function Documentation

◆ mavlink_msg_hil_rc_inputs_raw_decode()

static void mavlink_msg_hil_rc_inputs_raw_decode ( const mavlink_message_t *  msg,
mavlink_hil_rc_inputs_raw_t hil_rc_inputs_raw 
)
inlinestatic

Decode a hil_rc_inputs_raw message into a struct.

Parameters
msgThe message to decode
hil_rc_inputs_rawC-struct to decode the message contents into

Definition at line 501 of file mavlink_msg_hil_rc_inputs_raw.h.

◆ mavlink_msg_hil_rc_inputs_raw_encode()

static uint16_t mavlink_msg_hil_rc_inputs_raw_encode ( uint8_t  system_id,
uint8_t  component_id,
mavlink_message_t *  msg,
const mavlink_hil_rc_inputs_raw_t hil_rc_inputs_raw 
)
inlinestatic

Encode a hil_rc_inputs_raw struct.

Parameters
system_idID of this system
component_idID of this component (e.g. 200 for IMU)
msgThe MAVLink message to compress the data into
hil_rc_inputs_rawC-struct to read the message contents from

Definition at line 203 of file mavlink_msg_hil_rc_inputs_raw.h.

◆ mavlink_msg_hil_rc_inputs_raw_encode_chan()

static uint16_t mavlink_msg_hil_rc_inputs_raw_encode_chan ( uint8_t  system_id,
uint8_t  component_id,
uint8_t  chan,
mavlink_message_t *  msg,
const mavlink_hil_rc_inputs_raw_t hil_rc_inputs_raw 
)
inlinestatic

Encode a hil_rc_inputs_raw struct on a channel.

Parameters
system_idID of this system
component_idID of this component (e.g. 200 for IMU)
chanThe MAVLink channel this message will be sent over
msgThe MAVLink message to compress the data into
hil_rc_inputs_rawC-struct to read the message contents from

Definition at line 217 of file mavlink_msg_hil_rc_inputs_raw.h.

◆ mavlink_msg_hil_rc_inputs_raw_get_chan10_raw()

static uint16_t mavlink_msg_hil_rc_inputs_raw_get_chan10_raw ( const mavlink_message_t *  msg)
inlinestatic

Get field chan10_raw from hil_rc_inputs_raw message.

Returns
RC channel 10 value, in microseconds

Definition at line 460 of file mavlink_msg_hil_rc_inputs_raw.h.

◆ mavlink_msg_hil_rc_inputs_raw_get_chan11_raw()

static uint16_t mavlink_msg_hil_rc_inputs_raw_get_chan11_raw ( const mavlink_message_t *  msg)
inlinestatic

Get field chan11_raw from hil_rc_inputs_raw message.

Returns
RC channel 11 value, in microseconds

Definition at line 470 of file mavlink_msg_hil_rc_inputs_raw.h.

◆ mavlink_msg_hil_rc_inputs_raw_get_chan12_raw()

static uint16_t mavlink_msg_hil_rc_inputs_raw_get_chan12_raw ( const mavlink_message_t *  msg)
inlinestatic

Get field chan12_raw from hil_rc_inputs_raw message.

Returns
RC channel 12 value, in microseconds

Definition at line 480 of file mavlink_msg_hil_rc_inputs_raw.h.

◆ mavlink_msg_hil_rc_inputs_raw_get_chan1_raw()

static uint16_t mavlink_msg_hil_rc_inputs_raw_get_chan1_raw ( const mavlink_message_t *  msg)
inlinestatic

Get field chan1_raw from hil_rc_inputs_raw message.

Returns
RC channel 1 value, in microseconds

Definition at line 370 of file mavlink_msg_hil_rc_inputs_raw.h.

◆ mavlink_msg_hil_rc_inputs_raw_get_chan2_raw()

static uint16_t mavlink_msg_hil_rc_inputs_raw_get_chan2_raw ( const mavlink_message_t *  msg)
inlinestatic

Get field chan2_raw from hil_rc_inputs_raw message.

Returns
RC channel 2 value, in microseconds

Definition at line 380 of file mavlink_msg_hil_rc_inputs_raw.h.

◆ mavlink_msg_hil_rc_inputs_raw_get_chan3_raw()

static uint16_t mavlink_msg_hil_rc_inputs_raw_get_chan3_raw ( const mavlink_message_t *  msg)
inlinestatic

Get field chan3_raw from hil_rc_inputs_raw message.

Returns
RC channel 3 value, in microseconds

Definition at line 390 of file mavlink_msg_hil_rc_inputs_raw.h.

◆ mavlink_msg_hil_rc_inputs_raw_get_chan4_raw()

static uint16_t mavlink_msg_hil_rc_inputs_raw_get_chan4_raw ( const mavlink_message_t *  msg)
inlinestatic

Get field chan4_raw from hil_rc_inputs_raw message.

Returns
RC channel 4 value, in microseconds

Definition at line 400 of file mavlink_msg_hil_rc_inputs_raw.h.

◆ mavlink_msg_hil_rc_inputs_raw_get_chan5_raw()

static uint16_t mavlink_msg_hil_rc_inputs_raw_get_chan5_raw ( const mavlink_message_t *  msg)
inlinestatic

Get field chan5_raw from hil_rc_inputs_raw message.

Returns
RC channel 5 value, in microseconds

Definition at line 410 of file mavlink_msg_hil_rc_inputs_raw.h.

◆ mavlink_msg_hil_rc_inputs_raw_get_chan6_raw()

static uint16_t mavlink_msg_hil_rc_inputs_raw_get_chan6_raw ( const mavlink_message_t *  msg)
inlinestatic

Get field chan6_raw from hil_rc_inputs_raw message.

Returns
RC channel 6 value, in microseconds

Definition at line 420 of file mavlink_msg_hil_rc_inputs_raw.h.

◆ mavlink_msg_hil_rc_inputs_raw_get_chan7_raw()

static uint16_t mavlink_msg_hil_rc_inputs_raw_get_chan7_raw ( const mavlink_message_t *  msg)
inlinestatic

Get field chan7_raw from hil_rc_inputs_raw message.

Returns
RC channel 7 value, in microseconds

Definition at line 430 of file mavlink_msg_hil_rc_inputs_raw.h.

◆ mavlink_msg_hil_rc_inputs_raw_get_chan8_raw()

static uint16_t mavlink_msg_hil_rc_inputs_raw_get_chan8_raw ( const mavlink_message_t *  msg)
inlinestatic

Get field chan8_raw from hil_rc_inputs_raw message.

Returns
RC channel 8 value, in microseconds

Definition at line 440 of file mavlink_msg_hil_rc_inputs_raw.h.

◆ mavlink_msg_hil_rc_inputs_raw_get_chan9_raw()

static uint16_t mavlink_msg_hil_rc_inputs_raw_get_chan9_raw ( const mavlink_message_t *  msg)
inlinestatic

Get field chan9_raw from hil_rc_inputs_raw message.

Returns
RC channel 9 value, in microseconds

Definition at line 450 of file mavlink_msg_hil_rc_inputs_raw.h.

◆ mavlink_msg_hil_rc_inputs_raw_get_rssi()

static uint8_t mavlink_msg_hil_rc_inputs_raw_get_rssi ( const mavlink_message_t *  msg)
inlinestatic

Get field rssi from hil_rc_inputs_raw message.

Returns
Receive signal strength indicator, 0: 0%, 255: 100%

Definition at line 490 of file mavlink_msg_hil_rc_inputs_raw.h.

◆ mavlink_msg_hil_rc_inputs_raw_get_time_usec()

static uint64_t mavlink_msg_hil_rc_inputs_raw_get_time_usec ( const mavlink_message_t *  msg)
inlinestatic

Send a hil_rc_inputs_raw message.

Parameters
chanMAVLink channel to send the message
time_usecTimestamp (microseconds since UNIX epoch or microseconds since system boot)
chan1_rawRC channel 1 value, in microseconds
chan2_rawRC channel 2 value, in microseconds
chan3_rawRC channel 3 value, in microseconds
chan4_rawRC channel 4 value, in microseconds
chan5_rawRC channel 5 value, in microseconds
chan6_rawRC channel 6 value, in microseconds
chan7_rawRC channel 7 value, in microseconds
chan8_rawRC channel 8 value, in microseconds
chan9_rawRC channel 9 value, in microseconds
chan10_rawRC channel 10 value, in microseconds
chan11_rawRC channel 11 value, in microseconds
chan12_rawRC channel 12 value, in microseconds
rssiReceive signal strength indicator, 0: 0%, 255: 100% Get field time_usec from hil_rc_inputs_raw message
Returns
Timestamp (microseconds since UNIX epoch or microseconds since system boot)

Definition at line 360 of file mavlink_msg_hil_rc_inputs_raw.h.

◆ mavlink_msg_hil_rc_inputs_raw_pack()

static uint16_t mavlink_msg_hil_rc_inputs_raw_pack ( uint8_t  system_id,
uint8_t  component_id,
mavlink_message_t *  msg,
uint64_t  time_usec,
uint16_t  chan1_raw,
uint16_t  chan2_raw,
uint16_t  chan3_raw,
uint16_t  chan4_raw,
uint16_t  chan5_raw,
uint16_t  chan6_raw,
uint16_t  chan7_raw,
uint16_t  chan8_raw,
uint16_t  chan9_raw,
uint16_t  chan10_raw,
uint16_t  chan11_raw,
uint16_t  chan12_raw,
uint8_t  rssi 
)
inlinestatic

Pack a hil_rc_inputs_raw message.

Parameters
system_idID of this system
component_idID of this component (e.g. 200 for IMU)
msgThe MAVLink message to compress the data into
time_usecTimestamp (microseconds since UNIX epoch or microseconds since system boot)
chan1_rawRC channel 1 value, in microseconds
chan2_rawRC channel 2 value, in microseconds
chan3_rawRC channel 3 value, in microseconds
chan4_rawRC channel 4 value, in microseconds
chan5_rawRC channel 5 value, in microseconds
chan6_rawRC channel 6 value, in microseconds
chan7_rawRC channel 7 value, in microseconds
chan8_rawRC channel 8 value, in microseconds
chan9_rawRC channel 9 value, in microseconds
chan10_rawRC channel 10 value, in microseconds
chan11_rawRC channel 11 value, in microseconds
chan12_rawRC channel 12 value, in microseconds
rssiReceive signal strength indicator, 0: 0%, 255: 100%
Returns
length of the message in bytes (excluding serial stream start sign)

Definition at line 74 of file mavlink_msg_hil_rc_inputs_raw.h.

◆ mavlink_msg_hil_rc_inputs_raw_pack_chan()

static uint16_t mavlink_msg_hil_rc_inputs_raw_pack_chan ( uint8_t  system_id,
uint8_t  component_id,
uint8_t  chan,
mavlink_message_t *  msg,
uint64_t  time_usec,
uint16_t  chan1_raw,
uint16_t  chan2_raw,
uint16_t  chan3_raw,
uint16_t  chan4_raw,
uint16_t  chan5_raw,
uint16_t  chan6_raw,
uint16_t  chan7_raw,
uint16_t  chan8_raw,
uint16_t  chan9_raw,
uint16_t  chan10_raw,
uint16_t  chan11_raw,
uint16_t  chan12_raw,
uint8_t  rssi 
)
inlinestatic

Pack a hil_rc_inputs_raw message on a channel.

Parameters
system_idID of this system
component_idID of this component (e.g. 200 for IMU)
chanThe MAVLink channel this message will be sent over
msgThe MAVLink message to compress the data into
time_usecTimestamp (microseconds since UNIX epoch or microseconds since system boot)
chan1_rawRC channel 1 value, in microseconds
chan2_rawRC channel 2 value, in microseconds
chan3_rawRC channel 3 value, in microseconds
chan4_rawRC channel 4 value, in microseconds
chan5_rawRC channel 5 value, in microseconds
chan6_rawRC channel 6 value, in microseconds
chan7_rawRC channel 7 value, in microseconds
chan8_rawRC channel 8 value, in microseconds
chan9_rawRC channel 9 value, in microseconds
chan10_rawRC channel 10 value, in microseconds
chan11_rawRC channel 11 value, in microseconds
chan12_rawRC channel 12 value, in microseconds
rssiReceive signal strength indicator, 0: 0%, 255: 100%
Returns
length of the message in bytes (excluding serial stream start sign)

Definition at line 145 of file mavlink_msg_hil_rc_inputs_raw.h.



rosflight
Author(s): Daniel Koch , James Jackson
autogenerated on Mon Feb 28 2022 23:37:54