Classes | Macros | Typedefs | Functions
mavlink_msg_hil_state_quaternion.h File Reference
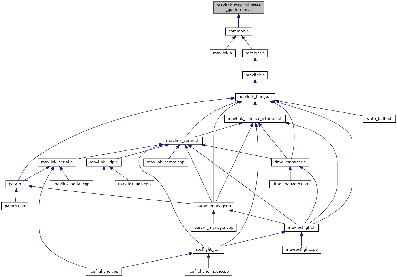
This graph shows which files directly or indirectly include this file:

Go to the source code of this file.

Classes

struct  __mavlink_hil_state_quaternion_t
 

Macros

#define MAVLINK_MESSAGE_INFO_HIL_STATE_QUATERNION
 
#define MAVLINK_MSG_HIL_STATE_QUATERNION_FIELD_ATTITUDE_QUATERNION_LEN   4
 
#define MAVLINK_MSG_ID_115_CRC   4
 
#define MAVLINK_MSG_ID_115_LEN   64
 
#define MAVLINK_MSG_ID_HIL_STATE_QUATERNION   115
 
#define MAVLINK_MSG_ID_HIL_STATE_QUATERNION_CRC   4
 
#define MAVLINK_MSG_ID_HIL_STATE_QUATERNION_LEN   64
 

Typedefs

typedef struct __mavlink_hil_state_quaternion_t mavlink_hil_state_quaternion_t
 

Functions

static void mavlink_msg_hil_state_quaternion_decode (const mavlink_message_t *msg, mavlink_hil_state_quaternion_t *hil_state_quaternion)
 Decode a hil_state_quaternion message into a struct. More...
 
static uint16_t mavlink_msg_hil_state_quaternion_encode (uint8_t system_id, uint8_t component_id, mavlink_message_t *msg, const mavlink_hil_state_quaternion_t *hil_state_quaternion)
 Encode a hil_state_quaternion struct. More...
 
static uint16_t mavlink_msg_hil_state_quaternion_encode_chan (uint8_t system_id, uint8_t component_id, uint8_t chan, mavlink_message_t *msg, const mavlink_hil_state_quaternion_t *hil_state_quaternion)
 Encode a hil_state_quaternion struct on a channel. More...
 
static int32_t mavlink_msg_hil_state_quaternion_get_alt (const mavlink_message_t *msg)
 Get field alt from hil_state_quaternion message. More...
 
static uint16_t mavlink_msg_hil_state_quaternion_get_attitude_quaternion (const mavlink_message_t *msg, float *attitude_quaternion)
 Get field attitude_quaternion from hil_state_quaternion message. More...
 
static uint16_t mavlink_msg_hil_state_quaternion_get_ind_airspeed (const mavlink_message_t *msg)
 Get field ind_airspeed from hil_state_quaternion message. More...
 
static int32_t mavlink_msg_hil_state_quaternion_get_lat (const mavlink_message_t *msg)
 Get field lat from hil_state_quaternion message. More...
 
static int32_t mavlink_msg_hil_state_quaternion_get_lon (const mavlink_message_t *msg)
 Get field lon from hil_state_quaternion message. More...
 
static float mavlink_msg_hil_state_quaternion_get_pitchspeed (const mavlink_message_t *msg)
 Get field pitchspeed from hil_state_quaternion message. More...
 
static float mavlink_msg_hil_state_quaternion_get_rollspeed (const mavlink_message_t *msg)
 Get field rollspeed from hil_state_quaternion message. More...
 
static uint64_t mavlink_msg_hil_state_quaternion_get_time_usec (const mavlink_message_t *msg)
 Send a hil_state_quaternion message. More...
 
static uint16_t mavlink_msg_hil_state_quaternion_get_true_airspeed (const mavlink_message_t *msg)
 Get field true_airspeed from hil_state_quaternion message. More...
 
static int16_t mavlink_msg_hil_state_quaternion_get_vx (const mavlink_message_t *msg)
 Get field vx from hil_state_quaternion message. More...
 
static int16_t mavlink_msg_hil_state_quaternion_get_vy (const mavlink_message_t *msg)
 Get field vy from hil_state_quaternion message. More...
 
static int16_t mavlink_msg_hil_state_quaternion_get_vz (const mavlink_message_t *msg)
 Get field vz from hil_state_quaternion message. More...
 
static int16_t mavlink_msg_hil_state_quaternion_get_xacc (const mavlink_message_t *msg)
 Get field xacc from hil_state_quaternion message. More...
 
static int16_t mavlink_msg_hil_state_quaternion_get_yacc (const mavlink_message_t *msg)
 Get field yacc from hil_state_quaternion message. More...
 
static float mavlink_msg_hil_state_quaternion_get_yawspeed (const mavlink_message_t *msg)
 Get field yawspeed from hil_state_quaternion message. More...
 
static int16_t mavlink_msg_hil_state_quaternion_get_zacc (const mavlink_message_t *msg)
 Get field zacc from hil_state_quaternion message. More...
 
static uint16_t mavlink_msg_hil_state_quaternion_pack (uint8_t system_id, uint8_t component_id, mavlink_message_t *msg, uint64_t time_usec, const float *attitude_quaternion, float rollspeed, float pitchspeed, float yawspeed, int32_t lat, int32_t lon, int32_t alt, int16_t vx, int16_t vy, int16_t vz, uint16_t ind_airspeed, uint16_t true_airspeed, int16_t xacc, int16_t yacc, int16_t zacc)
 Pack a hil_state_quaternion message. More...
 
static uint16_t mavlink_msg_hil_state_quaternion_pack_chan (uint8_t system_id, uint8_t component_id, uint8_t chan, mavlink_message_t *msg, uint64_t time_usec, const float *attitude_quaternion, float rollspeed, float pitchspeed, float yawspeed, int32_t lat, int32_t lon, int32_t alt, int16_t vx, int16_t vy, int16_t vz, uint16_t ind_airspeed, uint16_t true_airspeed, int16_t xacc, int16_t yacc, int16_t zacc)
 Pack a hil_state_quaternion message on a channel. More...
 

Macro Definition Documentation

◆ MAVLINK_MESSAGE_INFO_HIL_STATE_QUATERNION

#define MAVLINK_MESSAGE_INFO_HIL_STATE_QUATERNION
Value:
{ \
"HIL_STATE_QUATERNION", \
16, \
{ { "time_usec", NULL, MAVLINK_TYPE_UINT64_T, 0, 0, offsetof(mavlink_hil_state_quaternion_t, time_usec) }, \
{ "attitude_quaternion", NULL, MAVLINK_TYPE_FLOAT, 4, 8, offsetof(mavlink_hil_state_quaternion_t, attitude_quaternion) }, \
{ "rollspeed", NULL, MAVLINK_TYPE_FLOAT, 0, 24, offsetof(mavlink_hil_state_quaternion_t, rollspeed) }, \
{ "pitchspeed", NULL, MAVLINK_TYPE_FLOAT, 0, 28, offsetof(mavlink_hil_state_quaternion_t, pitchspeed) }, \
{ "yawspeed", NULL, MAVLINK_TYPE_FLOAT, 0, 32, offsetof(mavlink_hil_state_quaternion_t, yawspeed) }, \
{ "lat", NULL, MAVLINK_TYPE_INT32_T, 0, 36, offsetof(mavlink_hil_state_quaternion_t, lat) }, \
{ "lon", NULL, MAVLINK_TYPE_INT32_T, 0, 40, offsetof(mavlink_hil_state_quaternion_t, lon) }, \
{ "alt", NULL, MAVLINK_TYPE_INT32_T, 0, 44, offsetof(mavlink_hil_state_quaternion_t, alt) }, \
{ "vx", NULL, MAVLINK_TYPE_INT16_T, 0, 48, offsetof(mavlink_hil_state_quaternion_t, vx) }, \
{ "vy", NULL, MAVLINK_TYPE_INT16_T, 0, 50, offsetof(mavlink_hil_state_quaternion_t, vy) }, \
{ "vz", NULL, MAVLINK_TYPE_INT16_T, 0, 52, offsetof(mavlink_hil_state_quaternion_t, vz) }, \
{ "ind_airspeed", NULL, MAVLINK_TYPE_UINT16_T, 0, 54, offsetof(mavlink_hil_state_quaternion_t, ind_airspeed) }, \
{ "true_airspeed", NULL, MAVLINK_TYPE_UINT16_T, 0, 56, offsetof(mavlink_hil_state_quaternion_t, true_airspeed) }, \
{ "xacc", NULL, MAVLINK_TYPE_INT16_T, 0, 58, offsetof(mavlink_hil_state_quaternion_t, xacc) }, \
{ "yacc", NULL, MAVLINK_TYPE_INT16_T, 0, 60, offsetof(mavlink_hil_state_quaternion_t, yacc) }, \
{ "zacc", NULL, MAVLINK_TYPE_INT16_T, 0, 62, offsetof(mavlink_hil_state_quaternion_t, zacc) }, \
} \
}

Definition at line 33 of file mavlink_msg_hil_state_quaternion.h.

◆ MAVLINK_MSG_HIL_STATE_QUATERNION_FIELD_ATTITUDE_QUATERNION_LEN

#define MAVLINK_MSG_HIL_STATE_QUATERNION_FIELD_ATTITUDE_QUATERNION_LEN   4

Definition at line 31 of file mavlink_msg_hil_state_quaternion.h.

◆ MAVLINK_MSG_ID_115_CRC

#define MAVLINK_MSG_ID_115_CRC   4

Definition at line 29 of file mavlink_msg_hil_state_quaternion.h.

◆ MAVLINK_MSG_ID_115_LEN

#define MAVLINK_MSG_ID_115_LEN   64

Definition at line 26 of file mavlink_msg_hil_state_quaternion.h.

◆ MAVLINK_MSG_ID_HIL_STATE_QUATERNION

#define MAVLINK_MSG_ID_HIL_STATE_QUATERNION   115

Definition at line 3 of file mavlink_msg_hil_state_quaternion.h.

◆ MAVLINK_MSG_ID_HIL_STATE_QUATERNION_CRC

#define MAVLINK_MSG_ID_HIL_STATE_QUATERNION_CRC   4

Definition at line 28 of file mavlink_msg_hil_state_quaternion.h.

◆ MAVLINK_MSG_ID_HIL_STATE_QUATERNION_LEN

#define MAVLINK_MSG_ID_HIL_STATE_QUATERNION_LEN   64

Definition at line 25 of file mavlink_msg_hil_state_quaternion.h.

Typedef Documentation

◆ mavlink_hil_state_quaternion_t

Function Documentation

◆ mavlink_msg_hil_state_quaternion_decode()

static void mavlink_msg_hil_state_quaternion_decode ( const mavlink_message_t *  msg,
mavlink_hil_state_quaternion_t hil_state_quaternion 
)
inlinestatic

Decode a hil_state_quaternion message into a struct.

Parameters
msgThe message to decode
hil_state_quaternionC-struct to decode the message contents into

Definition at line 539 of file mavlink_msg_hil_state_quaternion.h.

◆ mavlink_msg_hil_state_quaternion_encode()

static uint16_t mavlink_msg_hil_state_quaternion_encode ( uint8_t  system_id,
uint8_t  component_id,
mavlink_message_t *  msg,
const mavlink_hil_state_quaternion_t hil_state_quaternion 
)
inlinestatic

Encode a hil_state_quaternion struct.

Parameters
system_idID of this system
component_idID of this component (e.g. 200 for IMU)
msgThe MAVLink message to compress the data into
hil_state_quaternionC-struct to read the message contents from

Definition at line 215 of file mavlink_msg_hil_state_quaternion.h.

◆ mavlink_msg_hil_state_quaternion_encode_chan()

static uint16_t mavlink_msg_hil_state_quaternion_encode_chan ( uint8_t  system_id,
uint8_t  component_id,
uint8_t  chan,
mavlink_message_t *  msg,
const mavlink_hil_state_quaternion_t hil_state_quaternion 
)
inlinestatic

Encode a hil_state_quaternion struct on a channel.

Parameters
system_idID of this system
component_idID of this component (e.g. 200 for IMU)
chanThe MAVLink channel this message will be sent over
msgThe MAVLink message to compress the data into
hil_state_quaternionC-struct to read the message contents from

Definition at line 229 of file mavlink_msg_hil_state_quaternion.h.

◆ mavlink_msg_hil_state_quaternion_get_alt()

static int32_t mavlink_msg_hil_state_quaternion_get_alt ( const mavlink_message_t *  msg)
inlinestatic

Get field alt from hil_state_quaternion message.

Returns
Altitude in meters, expressed as * 1000 (millimeters)

Definition at line 448 of file mavlink_msg_hil_state_quaternion.h.

◆ mavlink_msg_hil_state_quaternion_get_attitude_quaternion()

static uint16_t mavlink_msg_hil_state_quaternion_get_attitude_quaternion ( const mavlink_message_t *  msg,
float *  attitude_quaternion 
)
inlinestatic

Get field attitude_quaternion from hil_state_quaternion message.

Returns
Vehicle attitude expressed as normalized quaternion in w, x, y, z order (with 1 0 0 0 being the null-rotation)

Definition at line 388 of file mavlink_msg_hil_state_quaternion.h.

◆ mavlink_msg_hil_state_quaternion_get_ind_airspeed()

static uint16_t mavlink_msg_hil_state_quaternion_get_ind_airspeed ( const mavlink_message_t *  msg)
inlinestatic

Get field ind_airspeed from hil_state_quaternion message.

Returns
Indicated airspeed, expressed as m/s * 100

Definition at line 488 of file mavlink_msg_hil_state_quaternion.h.

◆ mavlink_msg_hil_state_quaternion_get_lat()

static int32_t mavlink_msg_hil_state_quaternion_get_lat ( const mavlink_message_t *  msg)
inlinestatic

Get field lat from hil_state_quaternion message.

Returns
Latitude, expressed as * 1E7

Definition at line 428 of file mavlink_msg_hil_state_quaternion.h.

◆ mavlink_msg_hil_state_quaternion_get_lon()

static int32_t mavlink_msg_hil_state_quaternion_get_lon ( const mavlink_message_t *  msg)
inlinestatic

Get field lon from hil_state_quaternion message.

Returns
Longitude, expressed as * 1E7

Definition at line 438 of file mavlink_msg_hil_state_quaternion.h.

◆ mavlink_msg_hil_state_quaternion_get_pitchspeed()

static float mavlink_msg_hil_state_quaternion_get_pitchspeed ( const mavlink_message_t *  msg)
inlinestatic

Get field pitchspeed from hil_state_quaternion message.

Returns
Body frame pitch / theta angular speed (rad/s)

Definition at line 408 of file mavlink_msg_hil_state_quaternion.h.

◆ mavlink_msg_hil_state_quaternion_get_rollspeed()

static float mavlink_msg_hil_state_quaternion_get_rollspeed ( const mavlink_message_t *  msg)
inlinestatic

Get field rollspeed from hil_state_quaternion message.

Returns
Body frame roll / phi angular speed (rad/s)

Definition at line 398 of file mavlink_msg_hil_state_quaternion.h.

◆ mavlink_msg_hil_state_quaternion_get_time_usec()

static uint64_t mavlink_msg_hil_state_quaternion_get_time_usec ( const mavlink_message_t *  msg)
inlinestatic

Send a hil_state_quaternion message.

Parameters
chanMAVLink channel to send the message
time_usecTimestamp (microseconds since UNIX epoch or microseconds since system boot)
attitude_quaternionVehicle attitude expressed as normalized quaternion in w, x, y, z order (with 1 0 0 0 being the null-rotation)
rollspeedBody frame roll / phi angular speed (rad/s)
pitchspeedBody frame pitch / theta angular speed (rad/s)
yawspeedBody frame yaw / psi angular speed (rad/s)
latLatitude, expressed as * 1E7
lonLongitude, expressed as * 1E7
altAltitude in meters, expressed as * 1000 (millimeters)
vxGround X Speed (Latitude), expressed as m/s * 100
vyGround Y Speed (Longitude), expressed as m/s * 100
vzGround Z Speed (Altitude), expressed as m/s * 100
ind_airspeedIndicated airspeed, expressed as m/s * 100
true_airspeedTrue airspeed, expressed as m/s * 100
xaccX acceleration (mg)
yaccY acceleration (mg)
zaccZ acceleration (mg) Get field time_usec from hil_state_quaternion message
Returns
Timestamp (microseconds since UNIX epoch or microseconds since system boot)

Definition at line 378 of file mavlink_msg_hil_state_quaternion.h.

◆ mavlink_msg_hil_state_quaternion_get_true_airspeed()

static uint16_t mavlink_msg_hil_state_quaternion_get_true_airspeed ( const mavlink_message_t *  msg)
inlinestatic

Get field true_airspeed from hil_state_quaternion message.

Returns
True airspeed, expressed as m/s * 100

Definition at line 498 of file mavlink_msg_hil_state_quaternion.h.

◆ mavlink_msg_hil_state_quaternion_get_vx()

static int16_t mavlink_msg_hil_state_quaternion_get_vx ( const mavlink_message_t *  msg)
inlinestatic

Get field vx from hil_state_quaternion message.

Returns
Ground X Speed (Latitude), expressed as m/s * 100

Definition at line 458 of file mavlink_msg_hil_state_quaternion.h.

◆ mavlink_msg_hil_state_quaternion_get_vy()

static int16_t mavlink_msg_hil_state_quaternion_get_vy ( const mavlink_message_t *  msg)
inlinestatic

Get field vy from hil_state_quaternion message.

Returns
Ground Y Speed (Longitude), expressed as m/s * 100

Definition at line 468 of file mavlink_msg_hil_state_quaternion.h.

◆ mavlink_msg_hil_state_quaternion_get_vz()

static int16_t mavlink_msg_hil_state_quaternion_get_vz ( const mavlink_message_t *  msg)
inlinestatic

Get field vz from hil_state_quaternion message.

Returns
Ground Z Speed (Altitude), expressed as m/s * 100

Definition at line 478 of file mavlink_msg_hil_state_quaternion.h.

◆ mavlink_msg_hil_state_quaternion_get_xacc()

static int16_t mavlink_msg_hil_state_quaternion_get_xacc ( const mavlink_message_t *  msg)
inlinestatic

Get field xacc from hil_state_quaternion message.

Returns
X acceleration (mg)

Definition at line 508 of file mavlink_msg_hil_state_quaternion.h.

◆ mavlink_msg_hil_state_quaternion_get_yacc()

static int16_t mavlink_msg_hil_state_quaternion_get_yacc ( const mavlink_message_t *  msg)
inlinestatic

Get field yacc from hil_state_quaternion message.

Returns
Y acceleration (mg)

Definition at line 518 of file mavlink_msg_hil_state_quaternion.h.

◆ mavlink_msg_hil_state_quaternion_get_yawspeed()

static float mavlink_msg_hil_state_quaternion_get_yawspeed ( const mavlink_message_t *  msg)
inlinestatic

Get field yawspeed from hil_state_quaternion message.

Returns
Body frame yaw / psi angular speed (rad/s)

Definition at line 418 of file mavlink_msg_hil_state_quaternion.h.

◆ mavlink_msg_hil_state_quaternion_get_zacc()

static int16_t mavlink_msg_hil_state_quaternion_get_zacc ( const mavlink_message_t *  msg)
inlinestatic

Get field zacc from hil_state_quaternion message.

Returns
Z acceleration (mg)

Definition at line 528 of file mavlink_msg_hil_state_quaternion.h.

◆ mavlink_msg_hil_state_quaternion_pack()

static uint16_t mavlink_msg_hil_state_quaternion_pack ( uint8_t  system_id,
uint8_t  component_id,
mavlink_message_t *  msg,
uint64_t  time_usec,
const float *  attitude_quaternion,
float  rollspeed,
float  pitchspeed,
float  yawspeed,
int32_t  lat,
int32_t  lon,
int32_t  alt,
int16_t  vx,
int16_t  vy,
int16_t  vz,
uint16_t  ind_airspeed,
uint16_t  true_airspeed,
int16_t  xacc,
int16_t  yacc,
int16_t  zacc 
)
inlinestatic

Pack a hil_state_quaternion message.

Parameters
system_idID of this system
component_idID of this component (e.g. 200 for IMU)
msgThe MAVLink message to compress the data into
time_usecTimestamp (microseconds since UNIX epoch or microseconds since system boot)
attitude_quaternionVehicle attitude expressed as normalized quaternion in w, x, y, z order (with 1 0 0 0 being the null-rotation)
rollspeedBody frame roll / phi angular speed (rad/s)
pitchspeedBody frame pitch / theta angular speed (rad/s)
yawspeedBody frame yaw / psi angular speed (rad/s)
latLatitude, expressed as * 1E7
lonLongitude, expressed as * 1E7
altAltitude in meters, expressed as * 1000 (millimeters)
vxGround X Speed (Latitude), expressed as m/s * 100
vyGround Y Speed (Longitude), expressed as m/s * 100
vzGround Z Speed (Altitude), expressed as m/s * 100
ind_airspeedIndicated airspeed, expressed as m/s * 100
true_airspeedTrue airspeed, expressed as m/s * 100
xaccX acceleration (mg)
yaccY acceleration (mg)
zaccZ acceleration (mg)
Returns
length of the message in bytes (excluding serial stream start sign)

Definition at line 80 of file mavlink_msg_hil_state_quaternion.h.

◆ mavlink_msg_hil_state_quaternion_pack_chan()

static uint16_t mavlink_msg_hil_state_quaternion_pack_chan ( uint8_t  system_id,
uint8_t  component_id,
uint8_t  chan,
mavlink_message_t *  msg,
uint64_t  time_usec,
const float *  attitude_quaternion,
float  rollspeed,
float  pitchspeed,
float  yawspeed,
int32_t  lat,
int32_t  lon,
int32_t  alt,
int16_t  vx,
int16_t  vy,
int16_t  vz,
uint16_t  ind_airspeed,
uint16_t  true_airspeed,
int16_t  xacc,
int16_t  yacc,
int16_t  zacc 
)
inlinestatic

Pack a hil_state_quaternion message on a channel.

Parameters
system_idID of this system
component_idID of this component (e.g. 200 for IMU)
chanThe MAVLink channel this message will be sent over
msgThe MAVLink message to compress the data into
time_usecTimestamp (microseconds since UNIX epoch or microseconds since system boot)
attitude_quaternionVehicle attitude expressed as normalized quaternion in w, x, y, z order (with 1 0 0 0 being the null-rotation)
rollspeedBody frame roll / phi angular speed (rad/s)
pitchspeedBody frame pitch / theta angular speed (rad/s)
yawspeedBody frame yaw / psi angular speed (rad/s)
latLatitude, expressed as * 1E7
lonLongitude, expressed as * 1E7
altAltitude in meters, expressed as * 1000 (millimeters)
vxGround X Speed (Latitude), expressed as m/s * 100
vyGround Y Speed (Longitude), expressed as m/s * 100
vzGround Z Speed (Altitude), expressed as m/s * 100
ind_airspeedIndicated airspeed, expressed as m/s * 100
true_airspeedTrue airspeed, expressed as m/s * 100
xaccX acceleration (mg)
yaccY acceleration (mg)
zaccZ acceleration (mg)
Returns
length of the message in bytes (excluding serial stream start sign)

Definition at line 155 of file mavlink_msg_hil_state_quaternion.h.



rosflight
Author(s): Daniel Koch , James Jackson
autogenerated on Mon Feb 28 2022 23:37:54