Classes | Macros | Typedefs | Functions
mavlink_msg_altitude.h File Reference
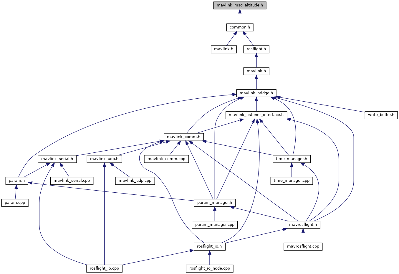
This graph shows which files directly or indirectly include this file:

Go to the source code of this file.

Classes

struct  __mavlink_altitude_t
 

Macros

#define MAVLINK_MESSAGE_INFO_ALTITUDE
 
#define MAVLINK_MSG_ID_141_CRC   47
 
#define MAVLINK_MSG_ID_141_LEN   32
 
#define MAVLINK_MSG_ID_ALTITUDE   141
 
#define MAVLINK_MSG_ID_ALTITUDE_CRC   47
 
#define MAVLINK_MSG_ID_ALTITUDE_LEN   32
 

Typedefs

typedef struct __mavlink_altitude_t mavlink_altitude_t
 

Functions

static void mavlink_msg_altitude_decode (const mavlink_message_t *msg, mavlink_altitude_t *altitude)
 Decode a altitude message into a struct. More...
 
static uint16_t mavlink_msg_altitude_encode (uint8_t system_id, uint8_t component_id, mavlink_message_t *msg, const mavlink_altitude_t *altitude)
 Encode a altitude struct. More...
 
static uint16_t mavlink_msg_altitude_encode_chan (uint8_t system_id, uint8_t component_id, uint8_t chan, mavlink_message_t *msg, const mavlink_altitude_t *altitude)
 Encode a altitude struct on a channel. More...
 
static float mavlink_msg_altitude_get_altitude_amsl (const mavlink_message_t *msg)
 Get field altitude_amsl from altitude message. More...
 
static float mavlink_msg_altitude_get_altitude_local (const mavlink_message_t *msg)
 Get field altitude_local from altitude message. More...
 
static float mavlink_msg_altitude_get_altitude_monotonic (const mavlink_message_t *msg)
 Get field altitude_monotonic from altitude message. More...
 
static float mavlink_msg_altitude_get_altitude_relative (const mavlink_message_t *msg)
 Get field altitude_relative from altitude message. More...
 
static float mavlink_msg_altitude_get_altitude_terrain (const mavlink_message_t *msg)
 Get field altitude_terrain from altitude message. More...
 
static float mavlink_msg_altitude_get_bottom_clearance (const mavlink_message_t *msg)
 Get field bottom_clearance from altitude message. More...
 
static uint64_t mavlink_msg_altitude_get_time_usec (const mavlink_message_t *msg)
 Send a altitude message. More...
 
static uint16_t mavlink_msg_altitude_pack (uint8_t system_id, uint8_t component_id, mavlink_message_t *msg, uint64_t time_usec, float altitude_monotonic, float altitude_amsl, float altitude_local, float altitude_relative, float altitude_terrain, float bottom_clearance)
 Pack a altitude message. More...
 
static uint16_t mavlink_msg_altitude_pack_chan (uint8_t system_id, uint8_t component_id, uint8_t chan, mavlink_message_t *msg, uint64_t time_usec, float altitude_monotonic, float altitude_amsl, float altitude_local, float altitude_relative, float altitude_terrain, float bottom_clearance)
 Pack a altitude message on a channel. More...
 

Macro Definition Documentation

◆ MAVLINK_MESSAGE_INFO_ALTITUDE

#define MAVLINK_MESSAGE_INFO_ALTITUDE
Value:
{ \
"ALTITUDE", \
7, \
{ { "time_usec", NULL, MAVLINK_TYPE_UINT64_T, 0, 0, offsetof(mavlink_altitude_t, time_usec) }, \
{ "altitude_monotonic", NULL, MAVLINK_TYPE_FLOAT, 0, 8, offsetof(mavlink_altitude_t, altitude_monotonic) }, \
{ "altitude_amsl", NULL, MAVLINK_TYPE_FLOAT, 0, 12, offsetof(mavlink_altitude_t, altitude_amsl) }, \
{ "altitude_local", NULL, MAVLINK_TYPE_FLOAT, 0, 16, offsetof(mavlink_altitude_t, altitude_local) }, \
{ "altitude_relative", NULL, MAVLINK_TYPE_FLOAT, 0, 20, offsetof(mavlink_altitude_t, altitude_relative) }, \
{ "altitude_terrain", NULL, MAVLINK_TYPE_FLOAT, 0, 24, offsetof(mavlink_altitude_t, altitude_terrain) }, \
{ "bottom_clearance", NULL, MAVLINK_TYPE_FLOAT, 0, 28, offsetof(mavlink_altitude_t, bottom_clearance) }, \
} \
}

Definition at line 24 of file mavlink_msg_altitude.h.

◆ MAVLINK_MSG_ID_141_CRC

#define MAVLINK_MSG_ID_141_CRC   47

Definition at line 20 of file mavlink_msg_altitude.h.

◆ MAVLINK_MSG_ID_141_LEN

#define MAVLINK_MSG_ID_141_LEN   32

Definition at line 17 of file mavlink_msg_altitude.h.

◆ MAVLINK_MSG_ID_ALTITUDE

#define MAVLINK_MSG_ID_ALTITUDE   141

Definition at line 3 of file mavlink_msg_altitude.h.

◆ MAVLINK_MSG_ID_ALTITUDE_CRC

#define MAVLINK_MSG_ID_ALTITUDE_CRC   47

Definition at line 19 of file mavlink_msg_altitude.h.

◆ MAVLINK_MSG_ID_ALTITUDE_LEN

#define MAVLINK_MSG_ID_ALTITUDE_LEN   32

Definition at line 16 of file mavlink_msg_altitude.h.

Typedef Documentation

◆ mavlink_altitude_t

Function Documentation

◆ mavlink_msg_altitude_decode()

static void mavlink_msg_altitude_decode ( const mavlink_message_t *  msg,
mavlink_altitude_t altitude 
)
inlinestatic

Decode a altitude message into a struct.

Parameters
msgThe message to decode
altitudeC-struct to decode the message contents into

Definition at line 340 of file mavlink_msg_altitude.h.

◆ mavlink_msg_altitude_encode()

static uint16_t mavlink_msg_altitude_encode ( uint8_t  system_id,
uint8_t  component_id,
mavlink_message_t *  msg,
const mavlink_altitude_t altitude 
)
inlinestatic

Encode a altitude struct.

Parameters
system_idID of this system
component_idID of this component (e.g. 200 for IMU)
msgThe MAVLink message to compress the data into
altitudeC-struct to read the message contents from

Definition at line 147 of file mavlink_msg_altitude.h.

◆ mavlink_msg_altitude_encode_chan()

static uint16_t mavlink_msg_altitude_encode_chan ( uint8_t  system_id,
uint8_t  component_id,
uint8_t  chan,
mavlink_message_t *  msg,
const mavlink_altitude_t altitude 
)
inlinestatic

Encode a altitude struct on a channel.

Parameters
system_idID of this system
component_idID of this component (e.g. 200 for IMU)
chanThe MAVLink channel this message will be sent over
msgThe MAVLink message to compress the data into
altitudeC-struct to read the message contents from

Definition at line 161 of file mavlink_msg_altitude.h.

◆ mavlink_msg_altitude_get_altitude_amsl()

static float mavlink_msg_altitude_get_altitude_amsl ( const mavlink_message_t *  msg)
inlinestatic

Get field altitude_amsl from altitude message.

Returns
This altitude measure is strictly above mean sea level and might be non-monotonic (it might reset on events like GPS lock or when a new QNH value is set). It should be the altitude to which global altitude waypoints are compared to. Note that it is not the GPS altitude, however, most GPS modules already output AMSL by default and not the WGS84 altitude.

Definition at line 289 of file mavlink_msg_altitude.h.

◆ mavlink_msg_altitude_get_altitude_local()

static float mavlink_msg_altitude_get_altitude_local ( const mavlink_message_t *  msg)
inlinestatic

Get field altitude_local from altitude message.

Returns
This is the local altitude in the local coordinate frame. It is not the altitude above home, but in reference to the coordinate origin (0, 0, 0). It is up-positive.

Definition at line 299 of file mavlink_msg_altitude.h.

◆ mavlink_msg_altitude_get_altitude_monotonic()

static float mavlink_msg_altitude_get_altitude_monotonic ( const mavlink_message_t *  msg)
inlinestatic

Get field altitude_monotonic from altitude message.

Returns
This altitude measure is initialized on system boot and monotonic (it is never reset, but represents the local altitude change). The only guarantee on this field is that it will never be reset and is consistent within a flight. The recommended value for this field is the uncorrected barometric altitude at boot time. This altitude will also drift and vary between flights.

Definition at line 279 of file mavlink_msg_altitude.h.

◆ mavlink_msg_altitude_get_altitude_relative()

static float mavlink_msg_altitude_get_altitude_relative ( const mavlink_message_t *  msg)
inlinestatic

Get field altitude_relative from altitude message.

Returns
This is the altitude above the home position. It resets on each change of the current home position.

Definition at line 309 of file mavlink_msg_altitude.h.

◆ mavlink_msg_altitude_get_altitude_terrain()

static float mavlink_msg_altitude_get_altitude_terrain ( const mavlink_message_t *  msg)
inlinestatic

Get field altitude_terrain from altitude message.

Returns
This is the altitude above terrain. It might be fed by a terrain database or an altimeter. Values smaller than -1000 should be interpreted as unknown.

Definition at line 319 of file mavlink_msg_altitude.h.

◆ mavlink_msg_altitude_get_bottom_clearance()

static float mavlink_msg_altitude_get_bottom_clearance ( const mavlink_message_t *  msg)
inlinestatic

Get field bottom_clearance from altitude message.

Returns
This is not the altitude, but the clear space below the system according to the fused clearance estimate. It generally should max out at the maximum range of e.g. the laser altimeter. It is generally a moving target. A negative value indicates no measurement available.

Definition at line 329 of file mavlink_msg_altitude.h.

◆ mavlink_msg_altitude_get_time_usec()

static uint64_t mavlink_msg_altitude_get_time_usec ( const mavlink_message_t *  msg)
inlinestatic

Send a altitude message.

Parameters
chanMAVLink channel to send the message
time_usecTimestamp (milliseconds since system boot)
altitude_monotonicThis altitude measure is initialized on system boot and monotonic (it is never reset, but represents the local altitude change). The only guarantee on this field is that it will never be reset and is consistent within a flight. The recommended value for this field is the uncorrected barometric altitude at boot time. This altitude will also drift and vary between flights.
altitude_amslThis altitude measure is strictly above mean sea level and might be non-monotonic (it might reset on events like GPS lock or when a new QNH value is set). It should be the altitude to which global altitude waypoints are compared to. Note that it is not the GPS altitude, however, most GPS modules already output AMSL by default and not the WGS84 altitude.
altitude_localThis is the local altitude in the local coordinate frame. It is not the altitude above home, but in reference to the coordinate origin (0, 0, 0). It is up-positive.
altitude_relativeThis is the altitude above the home position. It resets on each change of the current home position.
altitude_terrainThis is the altitude above terrain. It might be fed by a terrain database or an altimeter. Values smaller than -1000 should be interpreted as unknown.
bottom_clearanceThis is not the altitude, but the clear space below the system according to the fused clearance estimate. It generally should max out at the maximum range of e.g. the laser altimeter. It is generally a moving target. A negative value indicates no measurement available. Get field time_usec from altitude message
Returns
Timestamp (milliseconds since system boot)

Definition at line 269 of file mavlink_msg_altitude.h.

◆ mavlink_msg_altitude_pack()

static uint16_t mavlink_msg_altitude_pack ( uint8_t  system_id,
uint8_t  component_id,
mavlink_message_t *  msg,
uint64_t  time_usec,
float  altitude_monotonic,
float  altitude_amsl,
float  altitude_local,
float  altitude_relative,
float  altitude_terrain,
float  bottom_clearance 
)
inlinestatic

Pack a altitude message.

Parameters
system_idID of this system
component_idID of this component (e.g. 200 for IMU)
msgThe MAVLink message to compress the data into
time_usecTimestamp (milliseconds since system boot)
altitude_monotonicThis altitude measure is initialized on system boot and monotonic (it is never reset, but represents the local altitude change). The only guarantee on this field is that it will never be reset and is consistent within a flight. The recommended value for this field is the uncorrected barometric altitude at boot time. This altitude will also drift and vary between flights.
altitude_amslThis altitude measure is strictly above mean sea level and might be non-monotonic (it might reset on events like GPS lock or when a new QNH value is set). It should be the altitude to which global altitude waypoints are compared to. Note that it is not the GPS altitude, however, most GPS modules already output AMSL by default and not the WGS84 altitude.
altitude_localThis is the local altitude in the local coordinate frame. It is not the altitude above home, but in reference to the coordinate origin (0, 0, 0). It is up-positive.
altitude_relativeThis is the altitude above the home position. It resets on each change of the current home position.
altitude_terrainThis is the altitude above terrain. It might be fed by a terrain database or an altimeter. Values smaller than -1000 should be interpreted as unknown.
bottom_clearanceThis is not the altitude, but the clear space below the system according to the fused clearance estimate. It generally should max out at the maximum range of e.g. the laser altimeter. It is generally a moving target. A negative value indicates no measurement available.
Returns
length of the message in bytes (excluding serial stream start sign)

Definition at line 53 of file mavlink_msg_altitude.h.

◆ mavlink_msg_altitude_pack_chan()

static uint16_t mavlink_msg_altitude_pack_chan ( uint8_t  system_id,
uint8_t  component_id,
uint8_t  chan,
mavlink_message_t *  msg,
uint64_t  time_usec,
float  altitude_monotonic,
float  altitude_amsl,
float  altitude_local,
float  altitude_relative,
float  altitude_terrain,
float  bottom_clearance 
)
inlinestatic

Pack a altitude message on a channel.

Parameters
system_idID of this system
component_idID of this component (e.g. 200 for IMU)
chanThe MAVLink channel this message will be sent over
msgThe MAVLink message to compress the data into
time_usecTimestamp (milliseconds since system boot)
altitude_monotonicThis altitude measure is initialized on system boot and monotonic (it is never reset, but represents the local altitude change). The only guarantee on this field is that it will never be reset and is consistent within a flight. The recommended value for this field is the uncorrected barometric altitude at boot time. This altitude will also drift and vary between flights.
altitude_amslThis altitude measure is strictly above mean sea level and might be non-monotonic (it might reset on events like GPS lock or when a new QNH value is set). It should be the altitude to which global altitude waypoints are compared to. Note that it is not the GPS altitude, however, most GPS modules already output AMSL by default and not the WGS84 altitude.
altitude_localThis is the local altitude in the local coordinate frame. It is not the altitude above home, but in reference to the coordinate origin (0, 0, 0). It is up-positive.
altitude_relativeThis is the altitude above the home position. It resets on each change of the current home position.
altitude_terrainThis is the altitude above terrain. It might be fed by a terrain database or an altimeter. Values smaller than -1000 should be interpreted as unknown.
bottom_clearanceThis is not the altitude, but the clear space below the system according to the fused clearance estimate. It generally should max out at the maximum range of e.g. the laser altimeter. It is generally a moving target. A negative value indicates no measurement available.
Returns
length of the message in bytes (excluding serial stream start sign)

Definition at line 103 of file mavlink_msg_altitude.h.



rosflight
Author(s): Daniel Koch , James Jackson
autogenerated on Mon Feb 28 2022 23:37:54