Classes | Macros | Typedefs | Functions
mavlink_msg_mission_clear_all.h File Reference
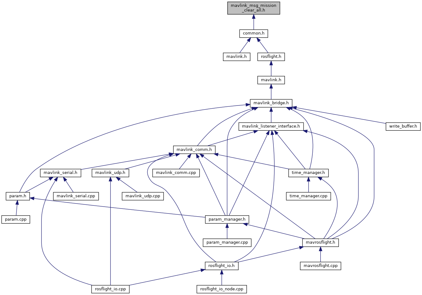
This graph shows which files directly or indirectly include this file:

Go to the source code of this file.

Classes

struct  __mavlink_mission_clear_all_t
 

Macros

#define MAVLINK_MESSAGE_INFO_MISSION_CLEAR_ALL
 
#define MAVLINK_MSG_ID_45_CRC   232
 
#define MAVLINK_MSG_ID_45_LEN   2
 
#define MAVLINK_MSG_ID_MISSION_CLEAR_ALL   45
 
#define MAVLINK_MSG_ID_MISSION_CLEAR_ALL_CRC   232
 
#define MAVLINK_MSG_ID_MISSION_CLEAR_ALL_LEN   2
 

Typedefs

typedef struct __mavlink_mission_clear_all_t mavlink_mission_clear_all_t
 

Functions

static void mavlink_msg_mission_clear_all_decode (const mavlink_message_t *msg, mavlink_mission_clear_all_t *mission_clear_all)
 Decode a mission_clear_all message into a struct. More...
 
static uint16_t mavlink_msg_mission_clear_all_encode (uint8_t system_id, uint8_t component_id, mavlink_message_t *msg, const mavlink_mission_clear_all_t *mission_clear_all)
 Encode a mission_clear_all struct. More...
 
static uint16_t mavlink_msg_mission_clear_all_encode_chan (uint8_t system_id, uint8_t component_id, uint8_t chan, mavlink_message_t *msg, const mavlink_mission_clear_all_t *mission_clear_all)
 Encode a mission_clear_all struct on a channel. More...
 
static uint8_t mavlink_msg_mission_clear_all_get_target_component (const mavlink_message_t *msg)
 Get field target_component from mission_clear_all message. More...
 
static uint8_t mavlink_msg_mission_clear_all_get_target_system (const mavlink_message_t *msg)
 Send a mission_clear_all message. More...
 
static uint16_t mavlink_msg_mission_clear_all_pack (uint8_t system_id, uint8_t component_id, mavlink_message_t *msg, uint8_t target_system, uint8_t target_component)
 Pack a mission_clear_all message. More...
 
static uint16_t mavlink_msg_mission_clear_all_pack_chan (uint8_t system_id, uint8_t component_id, uint8_t chan, mavlink_message_t *msg, uint8_t target_system, uint8_t target_component)
 Pack a mission_clear_all message on a channel. More...
 

Macro Definition Documentation

◆ MAVLINK_MESSAGE_INFO_MISSION_CLEAR_ALL

#define MAVLINK_MESSAGE_INFO_MISSION_CLEAR_ALL
Value:
{ \
"MISSION_CLEAR_ALL", \
2, \
{ { "target_system", NULL, MAVLINK_TYPE_UINT8_T, 0, 0, offsetof(mavlink_mission_clear_all_t, target_system) }, \
{ "target_component", NULL, MAVLINK_TYPE_UINT8_T, 0, 1, offsetof(mavlink_mission_clear_all_t, target_component) }, \
} \
}

Definition at line 19 of file mavlink_msg_mission_clear_all.h.

◆ MAVLINK_MSG_ID_45_CRC

#define MAVLINK_MSG_ID_45_CRC   232

Definition at line 15 of file mavlink_msg_mission_clear_all.h.

◆ MAVLINK_MSG_ID_45_LEN

#define MAVLINK_MSG_ID_45_LEN   2

Definition at line 12 of file mavlink_msg_mission_clear_all.h.

◆ MAVLINK_MSG_ID_MISSION_CLEAR_ALL

#define MAVLINK_MSG_ID_MISSION_CLEAR_ALL   45

Definition at line 3 of file mavlink_msg_mission_clear_all.h.

◆ MAVLINK_MSG_ID_MISSION_CLEAR_ALL_CRC

#define MAVLINK_MSG_ID_MISSION_CLEAR_ALL_CRC   232

Definition at line 14 of file mavlink_msg_mission_clear_all.h.

◆ MAVLINK_MSG_ID_MISSION_CLEAR_ALL_LEN

#define MAVLINK_MSG_ID_MISSION_CLEAR_ALL_LEN   2

Definition at line 11 of file mavlink_msg_mission_clear_all.h.

Typedef Documentation

◆ mavlink_mission_clear_all_t

Function Documentation

◆ mavlink_msg_mission_clear_all_decode()

static void mavlink_msg_mission_clear_all_decode ( const mavlink_message_t *  msg,
mavlink_mission_clear_all_t mission_clear_all 
)
inlinestatic

Decode a mission_clear_all message into a struct.

Parameters
msgThe message to decode
mission_clear_allC-struct to decode the message contents into

Definition at line 225 of file mavlink_msg_mission_clear_all.h.

◆ mavlink_msg_mission_clear_all_encode()

static uint16_t mavlink_msg_mission_clear_all_encode ( uint8_t  system_id,
uint8_t  component_id,
mavlink_message_t *  msg,
const mavlink_mission_clear_all_t mission_clear_all 
)
inlinestatic

Encode a mission_clear_all struct.

Parameters
system_idID of this system
component_idID of this component (e.g. 200 for IMU)
msgThe MAVLink message to compress the data into
mission_clear_allC-struct to read the message contents from

Definition at line 107 of file mavlink_msg_mission_clear_all.h.

◆ mavlink_msg_mission_clear_all_encode_chan()

static uint16_t mavlink_msg_mission_clear_all_encode_chan ( uint8_t  system_id,
uint8_t  component_id,
uint8_t  chan,
mavlink_message_t *  msg,
const mavlink_mission_clear_all_t mission_clear_all 
)
inlinestatic

Encode a mission_clear_all struct on a channel.

Parameters
system_idID of this system
component_idID of this component (e.g. 200 for IMU)
chanThe MAVLink channel this message will be sent over
msgThe MAVLink message to compress the data into
mission_clear_allC-struct to read the message contents from

Definition at line 121 of file mavlink_msg_mission_clear_all.h.

◆ mavlink_msg_mission_clear_all_get_target_component()

static uint8_t mavlink_msg_mission_clear_all_get_target_component ( const mavlink_message_t *  msg)
inlinestatic

Get field target_component from mission_clear_all message.

Returns
Component ID

Definition at line 214 of file mavlink_msg_mission_clear_all.h.

◆ mavlink_msg_mission_clear_all_get_target_system()

static uint8_t mavlink_msg_mission_clear_all_get_target_system ( const mavlink_message_t *  msg)
inlinestatic

Send a mission_clear_all message.

Parameters
chanMAVLink channel to send the message
target_systemSystem ID
target_componentComponent ID Get field target_system from mission_clear_all message
Returns
System ID

Definition at line 204 of file mavlink_msg_mission_clear_all.h.

◆ mavlink_msg_mission_clear_all_pack()

static uint16_t mavlink_msg_mission_clear_all_pack ( uint8_t  system_id,
uint8_t  component_id,
mavlink_message_t *  msg,
uint8_t  target_system,
uint8_t  target_component 
)
inlinestatic

Pack a mission_clear_all message.

Parameters
system_idID of this system
component_idID of this component (e.g. 200 for IMU)
msgThe MAVLink message to compress the data into
target_systemSystem ID
target_componentComponent ID
Returns
length of the message in bytes (excluding serial stream start sign)

Definition at line 38 of file mavlink_msg_mission_clear_all.h.

◆ mavlink_msg_mission_clear_all_pack_chan()

static uint16_t mavlink_msg_mission_clear_all_pack_chan ( uint8_t  system_id,
uint8_t  component_id,
uint8_t  chan,
mavlink_message_t *  msg,
uint8_t  target_system,
uint8_t  target_component 
)
inlinestatic

Pack a mission_clear_all message on a channel.

Parameters
system_idID of this system
component_idID of this component (e.g. 200 for IMU)
chanThe MAVLink channel this message will be sent over
msgThe MAVLink message to compress the data into
target_systemSystem ID
target_componentComponent ID
Returns
length of the message in bytes (excluding serial stream start sign)

Definition at line 73 of file mavlink_msg_mission_clear_all.h.



rosflight
Author(s): Daniel Koch , James Jackson
autogenerated on Mon Feb 28 2022 23:37:54