Classes | Macros | Typedefs | Functions
mavlink_msg_mission_item.h File Reference
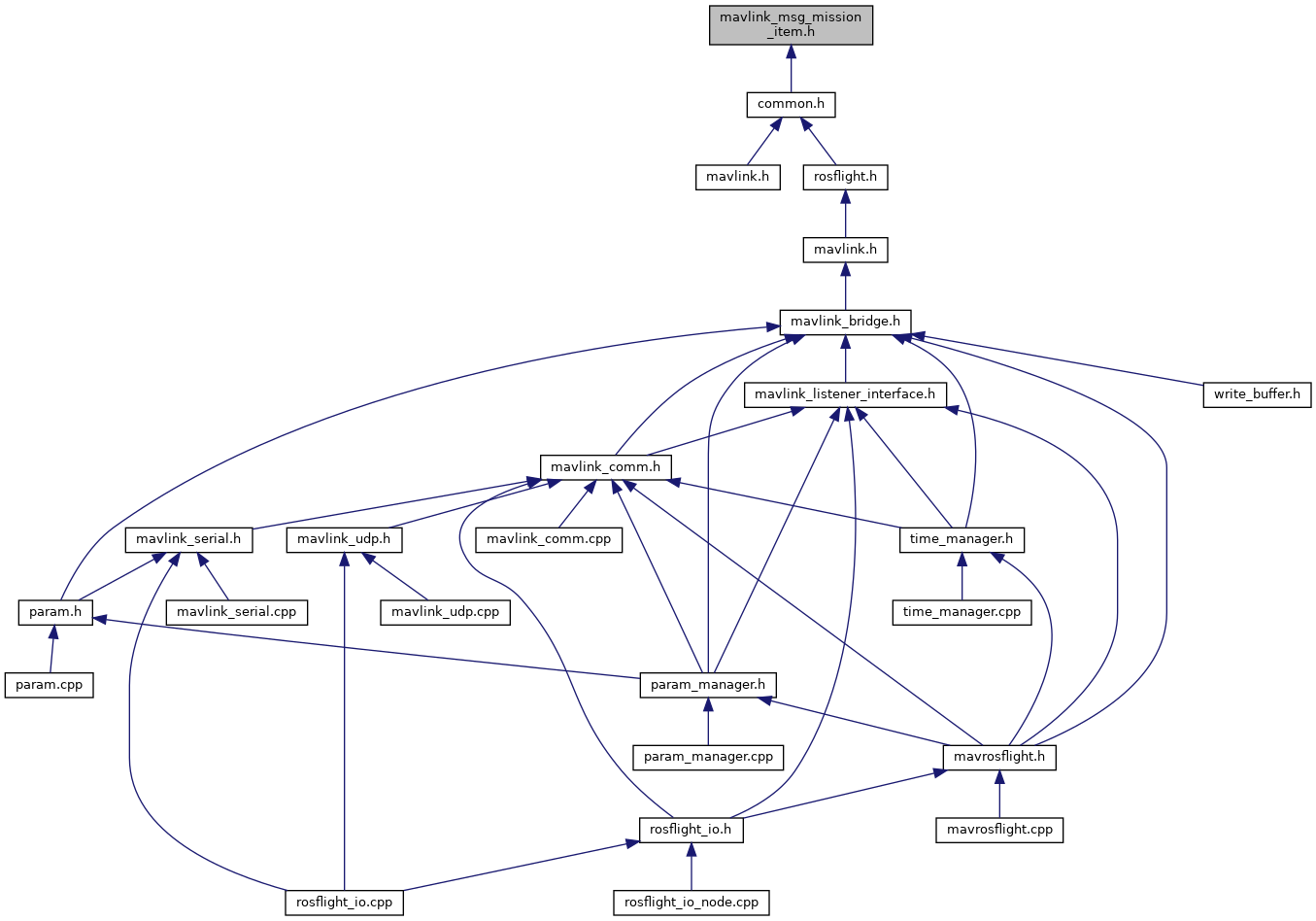
This graph shows which files directly or indirectly include this file:

Go to the source code of this file.

Classes

struct  __mavlink_mission_item_t
 

Macros

#define MAVLINK_MESSAGE_INFO_MISSION_ITEM
 
#define MAVLINK_MSG_ID_39_CRC   254
 
#define MAVLINK_MSG_ID_39_LEN   37
 
#define MAVLINK_MSG_ID_MISSION_ITEM   39
 
#define MAVLINK_MSG_ID_MISSION_ITEM_CRC   254
 
#define MAVLINK_MSG_ID_MISSION_ITEM_LEN   37
 

Typedefs

typedef struct __mavlink_mission_item_t mavlink_mission_item_t
 

Functions

static void mavlink_msg_mission_item_decode (const mavlink_message_t *msg, mavlink_mission_item_t *mission_item)
 Decode a mission_item message into a struct. More...
 
static uint16_t mavlink_msg_mission_item_encode (uint8_t system_id, uint8_t component_id, mavlink_message_t *msg, const mavlink_mission_item_t *mission_item)
 Encode a mission_item struct. More...
 
static uint16_t mavlink_msg_mission_item_encode_chan (uint8_t system_id, uint8_t component_id, uint8_t chan, mavlink_message_t *msg, const mavlink_mission_item_t *mission_item)
 Encode a mission_item struct on a channel. More...
 
static uint8_t mavlink_msg_mission_item_get_autocontinue (const mavlink_message_t *msg)
 Get field autocontinue from mission_item message. More...
 
static uint16_t mavlink_msg_mission_item_get_command (const mavlink_message_t *msg)
 Get field command from mission_item message. More...
 
static uint8_t mavlink_msg_mission_item_get_current (const mavlink_message_t *msg)
 Get field current from mission_item message. More...
 
static uint8_t mavlink_msg_mission_item_get_frame (const mavlink_message_t *msg)
 Get field frame from mission_item message. More...
 
static float mavlink_msg_mission_item_get_param1 (const mavlink_message_t *msg)
 Get field param1 from mission_item message. More...
 
static float mavlink_msg_mission_item_get_param2 (const mavlink_message_t *msg)
 Get field param2 from mission_item message. More...
 
static float mavlink_msg_mission_item_get_param3 (const mavlink_message_t *msg)
 Get field param3 from mission_item message. More...
 
static float mavlink_msg_mission_item_get_param4 (const mavlink_message_t *msg)
 Get field param4 from mission_item message. More...
 
static uint16_t mavlink_msg_mission_item_get_seq (const mavlink_message_t *msg)
 Get field seq from mission_item message. More...
 
static uint8_t mavlink_msg_mission_item_get_target_component (const mavlink_message_t *msg)
 Get field target_component from mission_item message. More...
 
static uint8_t mavlink_msg_mission_item_get_target_system (const mavlink_message_t *msg)
 Send a mission_item message. More...
 
static float mavlink_msg_mission_item_get_x (const mavlink_message_t *msg)
 Get field x from mission_item message. More...
 
static float mavlink_msg_mission_item_get_y (const mavlink_message_t *msg)
 Get field y from mission_item message. More...
 
static float mavlink_msg_mission_item_get_z (const mavlink_message_t *msg)
 Get field z from mission_item message. More...
 
static uint16_t mavlink_msg_mission_item_pack (uint8_t system_id, uint8_t component_id, mavlink_message_t *msg, uint8_t target_system, uint8_t target_component, uint16_t seq, uint8_t frame, uint16_t command, uint8_t current, uint8_t autocontinue, float param1, float param2, float param3, float param4, float x, float y, float z)
 Pack a mission_item message. More...
 
static uint16_t mavlink_msg_mission_item_pack_chan (uint8_t system_id, uint8_t component_id, uint8_t chan, mavlink_message_t *msg, uint8_t target_system, uint8_t target_component, uint16_t seq, uint8_t frame, uint16_t command, uint8_t current, uint8_t autocontinue, float param1, float param2, float param3, float param4, float x, float y, float z)
 Pack a mission_item message on a channel. More...
 

Macro Definition Documentation

◆ MAVLINK_MESSAGE_INFO_MISSION_ITEM

#define MAVLINK_MESSAGE_INFO_MISSION_ITEM
Value:
{ \
"MISSION_ITEM", \
14, \
{ { "param1", NULL, MAVLINK_TYPE_FLOAT, 0, 0, offsetof(mavlink_mission_item_t, param1) }, \
{ "param2", NULL, MAVLINK_TYPE_FLOAT, 0, 4, offsetof(mavlink_mission_item_t, param2) }, \
{ "param3", NULL, MAVLINK_TYPE_FLOAT, 0, 8, offsetof(mavlink_mission_item_t, param3) }, \
{ "param4", NULL, MAVLINK_TYPE_FLOAT, 0, 12, offsetof(mavlink_mission_item_t, param4) }, \
{ "x", NULL, MAVLINK_TYPE_FLOAT, 0, 16, offsetof(mavlink_mission_item_t, x) }, \
{ "y", NULL, MAVLINK_TYPE_FLOAT, 0, 20, offsetof(mavlink_mission_item_t, y) }, \
{ "z", NULL, MAVLINK_TYPE_FLOAT, 0, 24, offsetof(mavlink_mission_item_t, z) }, \
{ "seq", NULL, MAVLINK_TYPE_UINT16_T, 0, 28, offsetof(mavlink_mission_item_t, seq) }, \
{ "command", NULL, MAVLINK_TYPE_UINT16_T, 0, 30, offsetof(mavlink_mission_item_t, command) }, \
{ "target_system", NULL, MAVLINK_TYPE_UINT8_T, 0, 32, offsetof(mavlink_mission_item_t, target_system) }, \
{ "target_component", NULL, MAVLINK_TYPE_UINT8_T, 0, 33, offsetof(mavlink_mission_item_t, target_component) }, \
{ "frame", NULL, MAVLINK_TYPE_UINT8_T, 0, 34, offsetof(mavlink_mission_item_t, frame) }, \
{ "current", NULL, MAVLINK_TYPE_UINT8_T, 0, 35, offsetof(mavlink_mission_item_t, current) }, \
{ "autocontinue", NULL, MAVLINK_TYPE_UINT8_T, 0, 36, offsetof(mavlink_mission_item_t, autocontinue) }, \
} \
}

Definition at line 31 of file mavlink_msg_mission_item.h.

◆ MAVLINK_MSG_ID_39_CRC

#define MAVLINK_MSG_ID_39_CRC   254

Definition at line 27 of file mavlink_msg_mission_item.h.

◆ MAVLINK_MSG_ID_39_LEN

#define MAVLINK_MSG_ID_39_LEN   37

Definition at line 24 of file mavlink_msg_mission_item.h.

◆ MAVLINK_MSG_ID_MISSION_ITEM

#define MAVLINK_MSG_ID_MISSION_ITEM   39

Definition at line 3 of file mavlink_msg_mission_item.h.

◆ MAVLINK_MSG_ID_MISSION_ITEM_CRC

#define MAVLINK_MSG_ID_MISSION_ITEM_CRC   254

Definition at line 26 of file mavlink_msg_mission_item.h.

◆ MAVLINK_MSG_ID_MISSION_ITEM_LEN

#define MAVLINK_MSG_ID_MISSION_ITEM_LEN   37

Definition at line 23 of file mavlink_msg_mission_item.h.

Typedef Documentation

◆ mavlink_mission_item_t

Function Documentation

◆ mavlink_msg_mission_item_decode()

static void mavlink_msg_mission_item_decode ( const mavlink_message_t *  msg,
mavlink_mission_item_t mission_item 
)
inlinestatic

Decode a mission_item message into a struct.

Parameters
msgThe message to decode
mission_itemC-struct to decode the message contents into

Definition at line 501 of file mavlink_msg_mission_item.h.

◆ mavlink_msg_mission_item_encode()

static uint16_t mavlink_msg_mission_item_encode ( uint8_t  system_id,
uint8_t  component_id,
mavlink_message_t *  msg,
const mavlink_mission_item_t mission_item 
)
inlinestatic

Encode a mission_item struct.

Parameters
system_idID of this system
component_idID of this component (e.g. 200 for IMU)
msgThe MAVLink message to compress the data into
mission_itemC-struct to read the message contents from

Definition at line 203 of file mavlink_msg_mission_item.h.

◆ mavlink_msg_mission_item_encode_chan()

static uint16_t mavlink_msg_mission_item_encode_chan ( uint8_t  system_id,
uint8_t  component_id,
uint8_t  chan,
mavlink_message_t *  msg,
const mavlink_mission_item_t mission_item 
)
inlinestatic

Encode a mission_item struct on a channel.

Parameters
system_idID of this system
component_idID of this component (e.g. 200 for IMU)
chanThe MAVLink channel this message will be sent over
msgThe MAVLink message to compress the data into
mission_itemC-struct to read the message contents from

Definition at line 217 of file mavlink_msg_mission_item.h.

◆ mavlink_msg_mission_item_get_autocontinue()

static uint8_t mavlink_msg_mission_item_get_autocontinue ( const mavlink_message_t *  msg)
inlinestatic

Get field autocontinue from mission_item message.

Returns
autocontinue to next wp

Definition at line 420 of file mavlink_msg_mission_item.h.

◆ mavlink_msg_mission_item_get_command()

static uint16_t mavlink_msg_mission_item_get_command ( const mavlink_message_t *  msg)
inlinestatic

Get field command from mission_item message.

Returns
The scheduled action for the MISSION. see MAV_CMD in common.xml MAVLink specs

Definition at line 400 of file mavlink_msg_mission_item.h.

◆ mavlink_msg_mission_item_get_current()

static uint8_t mavlink_msg_mission_item_get_current ( const mavlink_message_t *  msg)
inlinestatic

Get field current from mission_item message.

Returns
false:0, true:1

Definition at line 410 of file mavlink_msg_mission_item.h.

◆ mavlink_msg_mission_item_get_frame()

static uint8_t mavlink_msg_mission_item_get_frame ( const mavlink_message_t *  msg)
inlinestatic

Get field frame from mission_item message.

Returns
The coordinate system of the MISSION. see MAV_FRAME in mavlink_types.h

Definition at line 390 of file mavlink_msg_mission_item.h.

◆ mavlink_msg_mission_item_get_param1()

static float mavlink_msg_mission_item_get_param1 ( const mavlink_message_t *  msg)
inlinestatic

Get field param1 from mission_item message.

Returns
PARAM1, see MAV_CMD enum

Definition at line 430 of file mavlink_msg_mission_item.h.

◆ mavlink_msg_mission_item_get_param2()

static float mavlink_msg_mission_item_get_param2 ( const mavlink_message_t *  msg)
inlinestatic

Get field param2 from mission_item message.

Returns
PARAM2, see MAV_CMD enum

Definition at line 440 of file mavlink_msg_mission_item.h.

◆ mavlink_msg_mission_item_get_param3()

static float mavlink_msg_mission_item_get_param3 ( const mavlink_message_t *  msg)
inlinestatic

Get field param3 from mission_item message.

Returns
PARAM3, see MAV_CMD enum

Definition at line 450 of file mavlink_msg_mission_item.h.

◆ mavlink_msg_mission_item_get_param4()

static float mavlink_msg_mission_item_get_param4 ( const mavlink_message_t *  msg)
inlinestatic

Get field param4 from mission_item message.

Returns
PARAM4, see MAV_CMD enum

Definition at line 460 of file mavlink_msg_mission_item.h.

◆ mavlink_msg_mission_item_get_seq()

static uint16_t mavlink_msg_mission_item_get_seq ( const mavlink_message_t *  msg)
inlinestatic

Get field seq from mission_item message.

Returns
Sequence

Definition at line 380 of file mavlink_msg_mission_item.h.

◆ mavlink_msg_mission_item_get_target_component()

static uint8_t mavlink_msg_mission_item_get_target_component ( const mavlink_message_t *  msg)
inlinestatic

Get field target_component from mission_item message.

Returns
Component ID

Definition at line 370 of file mavlink_msg_mission_item.h.

◆ mavlink_msg_mission_item_get_target_system()

static uint8_t mavlink_msg_mission_item_get_target_system ( const mavlink_message_t *  msg)
inlinestatic

Send a mission_item message.

Parameters
chanMAVLink channel to send the message
target_systemSystem ID
target_componentComponent ID
seqSequence
frameThe coordinate system of the MISSION. see MAV_FRAME in mavlink_types.h
commandThe scheduled action for the MISSION. see MAV_CMD in common.xml MAVLink specs
currentfalse:0, true:1
autocontinueautocontinue to next wp
param1PARAM1, see MAV_CMD enum
param2PARAM2, see MAV_CMD enum
param3PARAM3, see MAV_CMD enum
param4PARAM4, see MAV_CMD enum
xPARAM5 / local: x position, global: latitude
yPARAM6 / y position: global: longitude
zPARAM7 / z position: global: altitude (relative or absolute, depending on frame. Get field target_system from mission_item message
Returns
System ID

Definition at line 360 of file mavlink_msg_mission_item.h.

◆ mavlink_msg_mission_item_get_x()

static float mavlink_msg_mission_item_get_x ( const mavlink_message_t *  msg)
inlinestatic

Get field x from mission_item message.

Returns
PARAM5 / local: x position, global: latitude

Definition at line 470 of file mavlink_msg_mission_item.h.

◆ mavlink_msg_mission_item_get_y()

static float mavlink_msg_mission_item_get_y ( const mavlink_message_t *  msg)
inlinestatic

Get field y from mission_item message.

Returns
PARAM6 / y position: global: longitude

Definition at line 480 of file mavlink_msg_mission_item.h.

◆ mavlink_msg_mission_item_get_z()

static float mavlink_msg_mission_item_get_z ( const mavlink_message_t *  msg)
inlinestatic

Get field z from mission_item message.

Returns
PARAM7 / z position: global: altitude (relative or absolute, depending on frame.

Definition at line 490 of file mavlink_msg_mission_item.h.

◆ mavlink_msg_mission_item_pack()

static uint16_t mavlink_msg_mission_item_pack ( uint8_t  system_id,
uint8_t  component_id,
mavlink_message_t *  msg,
uint8_t  target_system,
uint8_t  target_component,
uint16_t  seq,
uint8_t  frame,
uint16_t  command,
uint8_t  current,
uint8_t  autocontinue,
float  param1,
float  param2,
float  param3,
float  param4,
float  x,
float  y,
float  z 
)
inlinestatic

Pack a mission_item message.

Parameters
system_idID of this system
component_idID of this component (e.g. 200 for IMU)
msgThe MAVLink message to compress the data into
target_systemSystem ID
target_componentComponent ID
seqSequence
frameThe coordinate system of the MISSION. see MAV_FRAME in mavlink_types.h
commandThe scheduled action for the MISSION. see MAV_CMD in common.xml MAVLink specs
currentfalse:0, true:1
autocontinueautocontinue to next wp
param1PARAM1, see MAV_CMD enum
param2PARAM2, see MAV_CMD enum
param3PARAM3, see MAV_CMD enum
param4PARAM4, see MAV_CMD enum
xPARAM5 / local: x position, global: latitude
yPARAM6 / y position: global: longitude
zPARAM7 / z position: global: altitude (relative or absolute, depending on frame.
Returns
length of the message in bytes (excluding serial stream start sign)

Definition at line 74 of file mavlink_msg_mission_item.h.

◆ mavlink_msg_mission_item_pack_chan()

static uint16_t mavlink_msg_mission_item_pack_chan ( uint8_t  system_id,
uint8_t  component_id,
uint8_t  chan,
mavlink_message_t *  msg,
uint8_t  target_system,
uint8_t  target_component,
uint16_t  seq,
uint8_t  frame,
uint16_t  command,
uint8_t  current,
uint8_t  autocontinue,
float  param1,
float  param2,
float  param3,
float  param4,
float  x,
float  y,
float  z 
)
inlinestatic

Pack a mission_item message on a channel.

Parameters
system_idID of this system
component_idID of this component (e.g. 200 for IMU)
chanThe MAVLink channel this message will be sent over
msgThe MAVLink message to compress the data into
target_systemSystem ID
target_componentComponent ID
seqSequence
frameThe coordinate system of the MISSION. see MAV_FRAME in mavlink_types.h
commandThe scheduled action for the MISSION. see MAV_CMD in common.xml MAVLink specs
currentfalse:0, true:1
autocontinueautocontinue to next wp
param1PARAM1, see MAV_CMD enum
param2PARAM2, see MAV_CMD enum
param3PARAM3, see MAV_CMD enum
param4PARAM4, see MAV_CMD enum
xPARAM5 / local: x position, global: latitude
yPARAM6 / y position: global: longitude
zPARAM7 / z position: global: altitude (relative or absolute, depending on frame.
Returns
length of the message in bytes (excluding serial stream start sign)

Definition at line 145 of file mavlink_msg_mission_item.h.



rosflight
Author(s): Daniel Koch , James Jackson
autogenerated on Mon Feb 28 2022 23:37:54