Classes | Macros | Typedefs | Functions
mavlink_msg_optical_flow.h File Reference
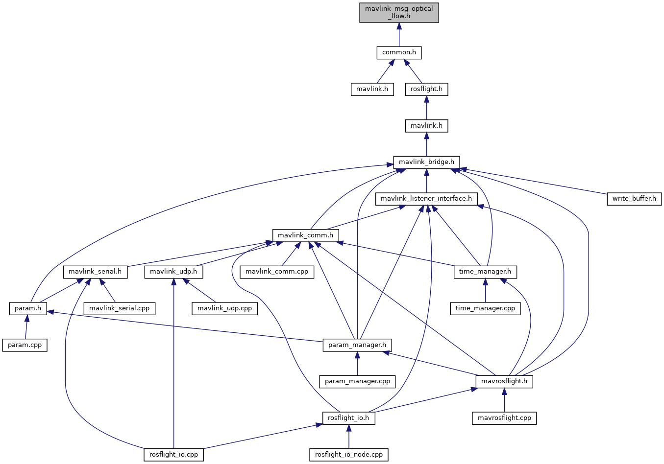
This graph shows which files directly or indirectly include this file:

Go to the source code of this file.

Classes

struct  __mavlink_optical_flow_t
 

Macros

#define MAVLINK_MESSAGE_INFO_OPTICAL_FLOW
 
#define MAVLINK_MSG_ID_100_CRC   175
 
#define MAVLINK_MSG_ID_100_LEN   26
 
#define MAVLINK_MSG_ID_OPTICAL_FLOW   100
 
#define MAVLINK_MSG_ID_OPTICAL_FLOW_CRC   175
 
#define MAVLINK_MSG_ID_OPTICAL_FLOW_LEN   26
 

Typedefs

typedef struct __mavlink_optical_flow_t mavlink_optical_flow_t
 

Functions

static void mavlink_msg_optical_flow_decode (const mavlink_message_t *msg, mavlink_optical_flow_t *optical_flow)
 Decode a optical_flow message into a struct. More...
 
static uint16_t mavlink_msg_optical_flow_encode (uint8_t system_id, uint8_t component_id, mavlink_message_t *msg, const mavlink_optical_flow_t *optical_flow)
 Encode a optical_flow struct. More...
 
static uint16_t mavlink_msg_optical_flow_encode_chan (uint8_t system_id, uint8_t component_id, uint8_t chan, mavlink_message_t *msg, const mavlink_optical_flow_t *optical_flow)
 Encode a optical_flow struct on a channel. More...
 
static float mavlink_msg_optical_flow_get_flow_comp_m_x (const mavlink_message_t *msg)
 Get field flow_comp_m_x from optical_flow message. More...
 
static float mavlink_msg_optical_flow_get_flow_comp_m_y (const mavlink_message_t *msg)
 Get field flow_comp_m_y from optical_flow message. More...
 
static int16_t mavlink_msg_optical_flow_get_flow_x (const mavlink_message_t *msg)
 Get field flow_x from optical_flow message. More...
 
static int16_t mavlink_msg_optical_flow_get_flow_y (const mavlink_message_t *msg)
 Get field flow_y from optical_flow message. More...
 
static float mavlink_msg_optical_flow_get_ground_distance (const mavlink_message_t *msg)
 Get field ground_distance from optical_flow message. More...
 
static uint8_t mavlink_msg_optical_flow_get_quality (const mavlink_message_t *msg)
 Get field quality from optical_flow message. More...
 
static uint8_t mavlink_msg_optical_flow_get_sensor_id (const mavlink_message_t *msg)
 Get field sensor_id from optical_flow message. More...
 
static uint64_t mavlink_msg_optical_flow_get_time_usec (const mavlink_message_t *msg)
 Send a optical_flow message. More...
 
static uint16_t mavlink_msg_optical_flow_pack (uint8_t system_id, uint8_t component_id, mavlink_message_t *msg, uint64_t time_usec, uint8_t sensor_id, int16_t flow_x, int16_t flow_y, float flow_comp_m_x, float flow_comp_m_y, uint8_t quality, float ground_distance)
 Pack a optical_flow message. More...
 
static uint16_t mavlink_msg_optical_flow_pack_chan (uint8_t system_id, uint8_t component_id, uint8_t chan, mavlink_message_t *msg, uint64_t time_usec, uint8_t sensor_id, int16_t flow_x, int16_t flow_y, float flow_comp_m_x, float flow_comp_m_y, uint8_t quality, float ground_distance)
 Pack a optical_flow message on a channel. More...
 

Macro Definition Documentation

◆ MAVLINK_MESSAGE_INFO_OPTICAL_FLOW

#define MAVLINK_MESSAGE_INFO_OPTICAL_FLOW
Value:
{ \
"OPTICAL_FLOW", \
8, \
{ { "time_usec", NULL, MAVLINK_TYPE_UINT64_T, 0, 0, offsetof(mavlink_optical_flow_t, time_usec) }, \
{ "flow_comp_m_x", NULL, MAVLINK_TYPE_FLOAT, 0, 8, offsetof(mavlink_optical_flow_t, flow_comp_m_x) }, \
{ "flow_comp_m_y", NULL, MAVLINK_TYPE_FLOAT, 0, 12, offsetof(mavlink_optical_flow_t, flow_comp_m_y) }, \
{ "ground_distance", NULL, MAVLINK_TYPE_FLOAT, 0, 16, offsetof(mavlink_optical_flow_t, ground_distance) }, \
{ "flow_x", NULL, MAVLINK_TYPE_INT16_T, 0, 20, offsetof(mavlink_optical_flow_t, flow_x) }, \
{ "flow_y", NULL, MAVLINK_TYPE_INT16_T, 0, 22, offsetof(mavlink_optical_flow_t, flow_y) }, \
{ "sensor_id", NULL, MAVLINK_TYPE_UINT8_T, 0, 24, offsetof(mavlink_optical_flow_t, sensor_id) }, \
{ "quality", NULL, MAVLINK_TYPE_UINT8_T, 0, 25, offsetof(mavlink_optical_flow_t, quality) }, \
} \
}

Definition at line 25 of file mavlink_msg_optical_flow.h.

◆ MAVLINK_MSG_ID_100_CRC

#define MAVLINK_MSG_ID_100_CRC   175

Definition at line 21 of file mavlink_msg_optical_flow.h.

◆ MAVLINK_MSG_ID_100_LEN

#define MAVLINK_MSG_ID_100_LEN   26

Definition at line 18 of file mavlink_msg_optical_flow.h.

◆ MAVLINK_MSG_ID_OPTICAL_FLOW

#define MAVLINK_MSG_ID_OPTICAL_FLOW   100

Definition at line 3 of file mavlink_msg_optical_flow.h.

◆ MAVLINK_MSG_ID_OPTICAL_FLOW_CRC

#define MAVLINK_MSG_ID_OPTICAL_FLOW_CRC   175

Definition at line 20 of file mavlink_msg_optical_flow.h.

◆ MAVLINK_MSG_ID_OPTICAL_FLOW_LEN

#define MAVLINK_MSG_ID_OPTICAL_FLOW_LEN   26

Definition at line 17 of file mavlink_msg_optical_flow.h.

Typedef Documentation

◆ mavlink_optical_flow_t

Function Documentation

◆ mavlink_msg_optical_flow_decode()

static void mavlink_msg_optical_flow_decode ( const mavlink_message_t *  msg,
mavlink_optical_flow_t optical_flow 
)
inlinestatic

Decode a optical_flow message into a struct.

Parameters
msgThe message to decode
optical_flowC-struct to decode the message contents into

Definition at line 363 of file mavlink_msg_optical_flow.h.

◆ mavlink_msg_optical_flow_encode()

static uint16_t mavlink_msg_optical_flow_encode ( uint8_t  system_id,
uint8_t  component_id,
mavlink_message_t *  msg,
const mavlink_optical_flow_t optical_flow 
)
inlinestatic

Encode a optical_flow struct.

Parameters
system_idID of this system
component_idID of this component (e.g. 200 for IMU)
msgThe MAVLink message to compress the data into
optical_flowC-struct to read the message contents from

Definition at line 155 of file mavlink_msg_optical_flow.h.

◆ mavlink_msg_optical_flow_encode_chan()

static uint16_t mavlink_msg_optical_flow_encode_chan ( uint8_t  system_id,
uint8_t  component_id,
uint8_t  chan,
mavlink_message_t *  msg,
const mavlink_optical_flow_t optical_flow 
)
inlinestatic

Encode a optical_flow struct on a channel.

Parameters
system_idID of this system
component_idID of this component (e.g. 200 for IMU)
chanThe MAVLink channel this message will be sent over
msgThe MAVLink message to compress the data into
optical_flowC-struct to read the message contents from

Definition at line 169 of file mavlink_msg_optical_flow.h.

◆ mavlink_msg_optical_flow_get_flow_comp_m_x()

static float mavlink_msg_optical_flow_get_flow_comp_m_x ( const mavlink_message_t *  msg)
inlinestatic

Get field flow_comp_m_x from optical_flow message.

Returns
Flow in meters in x-sensor direction, angular-speed compensated

Definition at line 322 of file mavlink_msg_optical_flow.h.

◆ mavlink_msg_optical_flow_get_flow_comp_m_y()

static float mavlink_msg_optical_flow_get_flow_comp_m_y ( const mavlink_message_t *  msg)
inlinestatic

Get field flow_comp_m_y from optical_flow message.

Returns
Flow in meters in y-sensor direction, angular-speed compensated

Definition at line 332 of file mavlink_msg_optical_flow.h.

◆ mavlink_msg_optical_flow_get_flow_x()

static int16_t mavlink_msg_optical_flow_get_flow_x ( const mavlink_message_t *  msg)
inlinestatic

Get field flow_x from optical_flow message.

Returns
Flow in pixels * 10 in x-sensor direction (dezi-pixels)

Definition at line 302 of file mavlink_msg_optical_flow.h.

◆ mavlink_msg_optical_flow_get_flow_y()

static int16_t mavlink_msg_optical_flow_get_flow_y ( const mavlink_message_t *  msg)
inlinestatic

Get field flow_y from optical_flow message.

Returns
Flow in pixels * 10 in y-sensor direction (dezi-pixels)

Definition at line 312 of file mavlink_msg_optical_flow.h.

◆ mavlink_msg_optical_flow_get_ground_distance()

static float mavlink_msg_optical_flow_get_ground_distance ( const mavlink_message_t *  msg)
inlinestatic

Get field ground_distance from optical_flow message.

Returns
Ground distance in meters. Positive value: distance known. Negative value: Unknown distance

Definition at line 352 of file mavlink_msg_optical_flow.h.

◆ mavlink_msg_optical_flow_get_quality()

static uint8_t mavlink_msg_optical_flow_get_quality ( const mavlink_message_t *  msg)
inlinestatic

Get field quality from optical_flow message.

Returns
Optical flow quality / confidence. 0: bad, 255: maximum quality

Definition at line 342 of file mavlink_msg_optical_flow.h.

◆ mavlink_msg_optical_flow_get_sensor_id()

static uint8_t mavlink_msg_optical_flow_get_sensor_id ( const mavlink_message_t *  msg)
inlinestatic

Get field sensor_id from optical_flow message.

Returns
Sensor ID

Definition at line 292 of file mavlink_msg_optical_flow.h.

◆ mavlink_msg_optical_flow_get_time_usec()

static uint64_t mavlink_msg_optical_flow_get_time_usec ( const mavlink_message_t *  msg)
inlinestatic

Send a optical_flow message.

Parameters
chanMAVLink channel to send the message
time_usecTimestamp (UNIX)
sensor_idSensor ID
flow_xFlow in pixels * 10 in x-sensor direction (dezi-pixels)
flow_yFlow in pixels * 10 in y-sensor direction (dezi-pixels)
flow_comp_m_xFlow in meters in x-sensor direction, angular-speed compensated
flow_comp_m_yFlow in meters in y-sensor direction, angular-speed compensated
qualityOptical flow quality / confidence. 0: bad, 255: maximum quality
ground_distanceGround distance in meters. Positive value: distance known. Negative value: Unknown distance Get field time_usec from optical_flow message
Returns
Timestamp (UNIX)

Definition at line 282 of file mavlink_msg_optical_flow.h.

◆ mavlink_msg_optical_flow_pack()

static uint16_t mavlink_msg_optical_flow_pack ( uint8_t  system_id,
uint8_t  component_id,
mavlink_message_t *  msg,
uint64_t  time_usec,
uint8_t  sensor_id,
int16_t  flow_x,
int16_t  flow_y,
float  flow_comp_m_x,
float  flow_comp_m_y,
uint8_t  quality,
float  ground_distance 
)
inlinestatic

Pack a optical_flow message.

Parameters
system_idID of this system
component_idID of this component (e.g. 200 for IMU)
msgThe MAVLink message to compress the data into
time_usecTimestamp (UNIX)
sensor_idSensor ID
flow_xFlow in pixels * 10 in x-sensor direction (dezi-pixels)
flow_yFlow in pixels * 10 in y-sensor direction (dezi-pixels)
flow_comp_m_xFlow in meters in x-sensor direction, angular-speed compensated
flow_comp_m_yFlow in meters in y-sensor direction, angular-speed compensated
qualityOptical flow quality / confidence. 0: bad, 255: maximum quality
ground_distanceGround distance in meters. Positive value: distance known. Negative value: Unknown distance
Returns
length of the message in bytes (excluding serial stream start sign)

Definition at line 56 of file mavlink_msg_optical_flow.h.

◆ mavlink_msg_optical_flow_pack_chan()

static uint16_t mavlink_msg_optical_flow_pack_chan ( uint8_t  system_id,
uint8_t  component_id,
uint8_t  chan,
mavlink_message_t *  msg,
uint64_t  time_usec,
uint8_t  sensor_id,
int16_t  flow_x,
int16_t  flow_y,
float  flow_comp_m_x,
float  flow_comp_m_y,
uint8_t  quality,
float  ground_distance 
)
inlinestatic

Pack a optical_flow message on a channel.

Parameters
system_idID of this system
component_idID of this component (e.g. 200 for IMU)
chanThe MAVLink channel this message will be sent over
msgThe MAVLink message to compress the data into
time_usecTimestamp (UNIX)
sensor_idSensor ID
flow_xFlow in pixels * 10 in x-sensor direction (dezi-pixels)
flow_yFlow in pixels * 10 in y-sensor direction (dezi-pixels)
flow_comp_m_xFlow in meters in x-sensor direction, angular-speed compensated
flow_comp_m_yFlow in meters in y-sensor direction, angular-speed compensated
qualityOptical flow quality / confidence. 0: bad, 255: maximum quality
ground_distanceGround distance in meters. Positive value: distance known. Negative value: Unknown distance
Returns
length of the message in bytes (excluding serial stream start sign)

Definition at line 109 of file mavlink_msg_optical_flow.h.



rosflight
Author(s): Daniel Koch , James Jackson
autogenerated on Mon Feb 28 2022 23:37:54