Classes | Macros | Typedefs | Functions
mavlink_msg_servo_output_raw.h File Reference
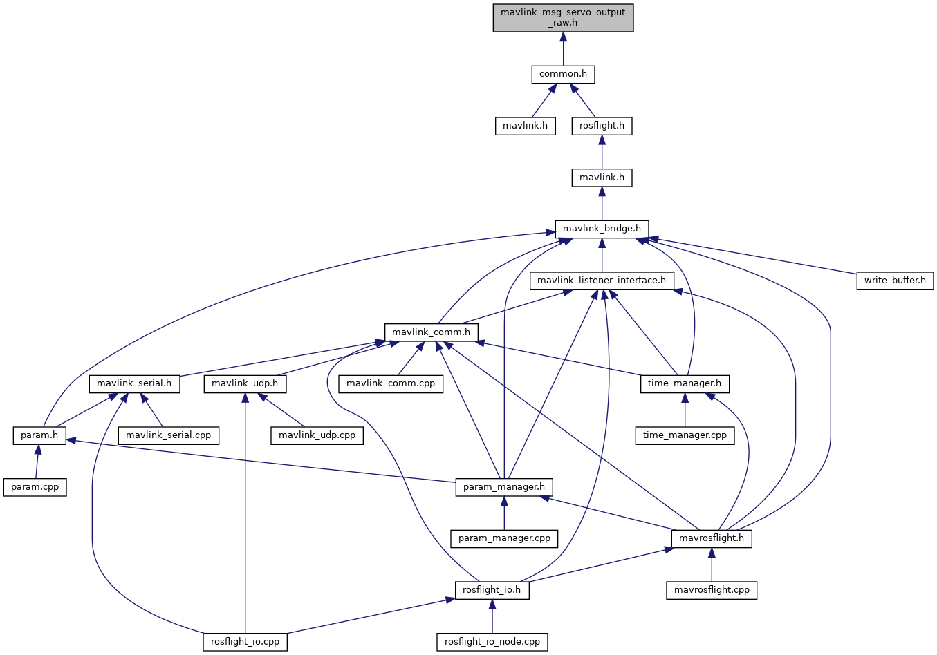
This graph shows which files directly or indirectly include this file:

Go to the source code of this file.

Classes

struct  __mavlink_servo_output_raw_t
 

Macros

#define MAVLINK_MESSAGE_INFO_SERVO_OUTPUT_RAW
 
#define MAVLINK_MSG_ID_36_CRC   222
 
#define MAVLINK_MSG_ID_36_LEN   21
 
#define MAVLINK_MSG_ID_SERVO_OUTPUT_RAW   36
 
#define MAVLINK_MSG_ID_SERVO_OUTPUT_RAW_CRC   222
 
#define MAVLINK_MSG_ID_SERVO_OUTPUT_RAW_LEN   21
 

Typedefs

typedef struct __mavlink_servo_output_raw_t mavlink_servo_output_raw_t
 

Functions

static void mavlink_msg_servo_output_raw_decode (const mavlink_message_t *msg, mavlink_servo_output_raw_t *servo_output_raw)
 Decode a servo_output_raw message into a struct. More...
 
static uint16_t mavlink_msg_servo_output_raw_encode (uint8_t system_id, uint8_t component_id, mavlink_message_t *msg, const mavlink_servo_output_raw_t *servo_output_raw)
 Encode a servo_output_raw struct. More...
 
static uint16_t mavlink_msg_servo_output_raw_encode_chan (uint8_t system_id, uint8_t component_id, uint8_t chan, mavlink_message_t *msg, const mavlink_servo_output_raw_t *servo_output_raw)
 Encode a servo_output_raw struct on a channel. More...
 
static uint8_t mavlink_msg_servo_output_raw_get_port (const mavlink_message_t *msg)
 Get field port from servo_output_raw message. More...
 
static uint16_t mavlink_msg_servo_output_raw_get_servo1_raw (const mavlink_message_t *msg)
 Get field servo1_raw from servo_output_raw message. More...
 
static uint16_t mavlink_msg_servo_output_raw_get_servo2_raw (const mavlink_message_t *msg)
 Get field servo2_raw from servo_output_raw message. More...
 
static uint16_t mavlink_msg_servo_output_raw_get_servo3_raw (const mavlink_message_t *msg)
 Get field servo3_raw from servo_output_raw message. More...
 
static uint16_t mavlink_msg_servo_output_raw_get_servo4_raw (const mavlink_message_t *msg)
 Get field servo4_raw from servo_output_raw message. More...
 
static uint16_t mavlink_msg_servo_output_raw_get_servo5_raw (const mavlink_message_t *msg)
 Get field servo5_raw from servo_output_raw message. More...
 
static uint16_t mavlink_msg_servo_output_raw_get_servo6_raw (const mavlink_message_t *msg)
 Get field servo6_raw from servo_output_raw message. More...
 
static uint16_t mavlink_msg_servo_output_raw_get_servo7_raw (const mavlink_message_t *msg)
 Get field servo7_raw from servo_output_raw message. More...
 
static uint16_t mavlink_msg_servo_output_raw_get_servo8_raw (const mavlink_message_t *msg)
 Get field servo8_raw from servo_output_raw message. More...
 
static uint32_t mavlink_msg_servo_output_raw_get_time_usec (const mavlink_message_t *msg)
 Send a servo_output_raw message. More...
 
static uint16_t mavlink_msg_servo_output_raw_pack (uint8_t system_id, uint8_t component_id, mavlink_message_t *msg, uint32_t time_usec, uint8_t port, uint16_t servo1_raw, uint16_t servo2_raw, uint16_t servo3_raw, uint16_t servo4_raw, uint16_t servo5_raw, uint16_t servo6_raw, uint16_t servo7_raw, uint16_t servo8_raw)
 Pack a servo_output_raw message. More...
 
static uint16_t mavlink_msg_servo_output_raw_pack_chan (uint8_t system_id, uint8_t component_id, uint8_t chan, mavlink_message_t *msg, uint32_t time_usec, uint8_t port, uint16_t servo1_raw, uint16_t servo2_raw, uint16_t servo3_raw, uint16_t servo4_raw, uint16_t servo5_raw, uint16_t servo6_raw, uint16_t servo7_raw, uint16_t servo8_raw)
 Pack a servo_output_raw message on a channel. More...
 

Macro Definition Documentation

◆ MAVLINK_MESSAGE_INFO_SERVO_OUTPUT_RAW

#define MAVLINK_MESSAGE_INFO_SERVO_OUTPUT_RAW
Value:
{ \
"SERVO_OUTPUT_RAW", \
10, \
{ { "time_usec", NULL, MAVLINK_TYPE_UINT32_T, 0, 0, offsetof(mavlink_servo_output_raw_t, time_usec) }, \
{ "servo1_raw", NULL, MAVLINK_TYPE_UINT16_T, 0, 4, offsetof(mavlink_servo_output_raw_t, servo1_raw) }, \
{ "servo2_raw", NULL, MAVLINK_TYPE_UINT16_T, 0, 6, offsetof(mavlink_servo_output_raw_t, servo2_raw) }, \
{ "servo3_raw", NULL, MAVLINK_TYPE_UINT16_T, 0, 8, offsetof(mavlink_servo_output_raw_t, servo3_raw) }, \
{ "servo4_raw", NULL, MAVLINK_TYPE_UINT16_T, 0, 10, offsetof(mavlink_servo_output_raw_t, servo4_raw) }, \
{ "servo5_raw", NULL, MAVLINK_TYPE_UINT16_T, 0, 12, offsetof(mavlink_servo_output_raw_t, servo5_raw) }, \
{ "servo6_raw", NULL, MAVLINK_TYPE_UINT16_T, 0, 14, offsetof(mavlink_servo_output_raw_t, servo6_raw) }, \
{ "servo7_raw", NULL, MAVLINK_TYPE_UINT16_T, 0, 16, offsetof(mavlink_servo_output_raw_t, servo7_raw) }, \
{ "servo8_raw", NULL, MAVLINK_TYPE_UINT16_T, 0, 18, offsetof(mavlink_servo_output_raw_t, servo8_raw) }, \
{ "port", NULL, MAVLINK_TYPE_UINT8_T, 0, 20, offsetof(mavlink_servo_output_raw_t, port) }, \
} \
}

Definition at line 27 of file mavlink_msg_servo_output_raw.h.

◆ MAVLINK_MSG_ID_36_CRC

#define MAVLINK_MSG_ID_36_CRC   222

Definition at line 23 of file mavlink_msg_servo_output_raw.h.

◆ MAVLINK_MSG_ID_36_LEN

#define MAVLINK_MSG_ID_36_LEN   21

Definition at line 20 of file mavlink_msg_servo_output_raw.h.

◆ MAVLINK_MSG_ID_SERVO_OUTPUT_RAW

#define MAVLINK_MSG_ID_SERVO_OUTPUT_RAW   36

Definition at line 3 of file mavlink_msg_servo_output_raw.h.

◆ MAVLINK_MSG_ID_SERVO_OUTPUT_RAW_CRC

#define MAVLINK_MSG_ID_SERVO_OUTPUT_RAW_CRC   222

Definition at line 22 of file mavlink_msg_servo_output_raw.h.

◆ MAVLINK_MSG_ID_SERVO_OUTPUT_RAW_LEN

#define MAVLINK_MSG_ID_SERVO_OUTPUT_RAW_LEN   21

Definition at line 19 of file mavlink_msg_servo_output_raw.h.

Typedef Documentation

◆ mavlink_servo_output_raw_t

Function Documentation

◆ mavlink_msg_servo_output_raw_decode()

static void mavlink_msg_servo_output_raw_decode ( const mavlink_message_t *  msg,
mavlink_servo_output_raw_t servo_output_raw 
)
inlinestatic

Decode a servo_output_raw message into a struct.

Parameters
msgThe message to decode
servo_output_rawC-struct to decode the message contents into

Definition at line 409 of file mavlink_msg_servo_output_raw.h.

◆ mavlink_msg_servo_output_raw_encode()

static uint16_t mavlink_msg_servo_output_raw_encode ( uint8_t  system_id,
uint8_t  component_id,
mavlink_message_t *  msg,
const mavlink_servo_output_raw_t servo_output_raw 
)
inlinestatic

Encode a servo_output_raw struct.

Parameters
system_idID of this system
component_idID of this component (e.g. 200 for IMU)
msgThe MAVLink message to compress the data into
servo_output_rawC-struct to read the message contents from

Definition at line 171 of file mavlink_msg_servo_output_raw.h.

◆ mavlink_msg_servo_output_raw_encode_chan()

static uint16_t mavlink_msg_servo_output_raw_encode_chan ( uint8_t  system_id,
uint8_t  component_id,
uint8_t  chan,
mavlink_message_t *  msg,
const mavlink_servo_output_raw_t servo_output_raw 
)
inlinestatic

Encode a servo_output_raw struct on a channel.

Parameters
system_idID of this system
component_idID of this component (e.g. 200 for IMU)
chanThe MAVLink channel this message will be sent over
msgThe MAVLink message to compress the data into
servo_output_rawC-struct to read the message contents from

Definition at line 185 of file mavlink_msg_servo_output_raw.h.

◆ mavlink_msg_servo_output_raw_get_port()

static uint8_t mavlink_msg_servo_output_raw_get_port ( const mavlink_message_t *  msg)
inlinestatic

Get field port from servo_output_raw message.

Returns
Servo output port (set of 8 outputs = 1 port). Most MAVs will just use one, but this allows to encode more than 8 servos.

Definition at line 318 of file mavlink_msg_servo_output_raw.h.

◆ mavlink_msg_servo_output_raw_get_servo1_raw()

static uint16_t mavlink_msg_servo_output_raw_get_servo1_raw ( const mavlink_message_t *  msg)
inlinestatic

Get field servo1_raw from servo_output_raw message.

Returns
Servo output 1 value, in microseconds

Definition at line 328 of file mavlink_msg_servo_output_raw.h.

◆ mavlink_msg_servo_output_raw_get_servo2_raw()

static uint16_t mavlink_msg_servo_output_raw_get_servo2_raw ( const mavlink_message_t *  msg)
inlinestatic

Get field servo2_raw from servo_output_raw message.

Returns
Servo output 2 value, in microseconds

Definition at line 338 of file mavlink_msg_servo_output_raw.h.

◆ mavlink_msg_servo_output_raw_get_servo3_raw()

static uint16_t mavlink_msg_servo_output_raw_get_servo3_raw ( const mavlink_message_t *  msg)
inlinestatic

Get field servo3_raw from servo_output_raw message.

Returns
Servo output 3 value, in microseconds

Definition at line 348 of file mavlink_msg_servo_output_raw.h.

◆ mavlink_msg_servo_output_raw_get_servo4_raw()

static uint16_t mavlink_msg_servo_output_raw_get_servo4_raw ( const mavlink_message_t *  msg)
inlinestatic

Get field servo4_raw from servo_output_raw message.

Returns
Servo output 4 value, in microseconds

Definition at line 358 of file mavlink_msg_servo_output_raw.h.

◆ mavlink_msg_servo_output_raw_get_servo5_raw()

static uint16_t mavlink_msg_servo_output_raw_get_servo5_raw ( const mavlink_message_t *  msg)
inlinestatic

Get field servo5_raw from servo_output_raw message.

Returns
Servo output 5 value, in microseconds

Definition at line 368 of file mavlink_msg_servo_output_raw.h.

◆ mavlink_msg_servo_output_raw_get_servo6_raw()

static uint16_t mavlink_msg_servo_output_raw_get_servo6_raw ( const mavlink_message_t *  msg)
inlinestatic

Get field servo6_raw from servo_output_raw message.

Returns
Servo output 6 value, in microseconds

Definition at line 378 of file mavlink_msg_servo_output_raw.h.

◆ mavlink_msg_servo_output_raw_get_servo7_raw()

static uint16_t mavlink_msg_servo_output_raw_get_servo7_raw ( const mavlink_message_t *  msg)
inlinestatic

Get field servo7_raw from servo_output_raw message.

Returns
Servo output 7 value, in microseconds

Definition at line 388 of file mavlink_msg_servo_output_raw.h.

◆ mavlink_msg_servo_output_raw_get_servo8_raw()

static uint16_t mavlink_msg_servo_output_raw_get_servo8_raw ( const mavlink_message_t *  msg)
inlinestatic

Get field servo8_raw from servo_output_raw message.

Returns
Servo output 8 value, in microseconds

Definition at line 398 of file mavlink_msg_servo_output_raw.h.

◆ mavlink_msg_servo_output_raw_get_time_usec()

static uint32_t mavlink_msg_servo_output_raw_get_time_usec ( const mavlink_message_t *  msg)
inlinestatic

Send a servo_output_raw message.

Parameters
chanMAVLink channel to send the message
time_usecTimestamp (microseconds since system boot)
portServo output port (set of 8 outputs = 1 port). Most MAVs will just use one, but this allows to encode more than 8 servos.
servo1_rawServo output 1 value, in microseconds
servo2_rawServo output 2 value, in microseconds
servo3_rawServo output 3 value, in microseconds
servo4_rawServo output 4 value, in microseconds
servo5_rawServo output 5 value, in microseconds
servo6_rawServo output 6 value, in microseconds
servo7_rawServo output 7 value, in microseconds
servo8_rawServo output 8 value, in microseconds Get field time_usec from servo_output_raw message
Returns
Timestamp (microseconds since system boot)

Definition at line 308 of file mavlink_msg_servo_output_raw.h.

◆ mavlink_msg_servo_output_raw_pack()

static uint16_t mavlink_msg_servo_output_raw_pack ( uint8_t  system_id,
uint8_t  component_id,
mavlink_message_t *  msg,
uint32_t  time_usec,
uint8_t  port,
uint16_t  servo1_raw,
uint16_t  servo2_raw,
uint16_t  servo3_raw,
uint16_t  servo4_raw,
uint16_t  servo5_raw,
uint16_t  servo6_raw,
uint16_t  servo7_raw,
uint16_t  servo8_raw 
)
inlinestatic

Pack a servo_output_raw message.

Parameters
system_idID of this system
component_idID of this component (e.g. 200 for IMU)
msgThe MAVLink message to compress the data into
time_usecTimestamp (microseconds since system boot)
portServo output port (set of 8 outputs = 1 port). Most MAVs will just use one, but this allows to encode more than 8 servos.
servo1_rawServo output 1 value, in microseconds
servo2_rawServo output 2 value, in microseconds
servo3_rawServo output 3 value, in microseconds
servo4_rawServo output 4 value, in microseconds
servo5_rawServo output 5 value, in microseconds
servo6_rawServo output 6 value, in microseconds
servo7_rawServo output 7 value, in microseconds
servo8_rawServo output 8 value, in microseconds
Returns
length of the message in bytes (excluding serial stream start sign)

Definition at line 62 of file mavlink_msg_servo_output_raw.h.

◆ mavlink_msg_servo_output_raw_pack_chan()

static uint16_t mavlink_msg_servo_output_raw_pack_chan ( uint8_t  system_id,
uint8_t  component_id,
uint8_t  chan,
mavlink_message_t *  msg,
uint32_t  time_usec,
uint8_t  port,
uint16_t  servo1_raw,
uint16_t  servo2_raw,
uint16_t  servo3_raw,
uint16_t  servo4_raw,
uint16_t  servo5_raw,
uint16_t  servo6_raw,
uint16_t  servo7_raw,
uint16_t  servo8_raw 
)
inlinestatic

Pack a servo_output_raw message on a channel.

Parameters
system_idID of this system
component_idID of this component (e.g. 200 for IMU)
chanThe MAVLink channel this message will be sent over
msgThe MAVLink message to compress the data into
time_usecTimestamp (microseconds since system boot)
portServo output port (set of 8 outputs = 1 port). Most MAVs will just use one, but this allows to encode more than 8 servos.
servo1_rawServo output 1 value, in microseconds
servo2_rawServo output 2 value, in microseconds
servo3_rawServo output 3 value, in microseconds
servo4_rawServo output 4 value, in microseconds
servo5_rawServo output 5 value, in microseconds
servo6_rawServo output 6 value, in microseconds
servo7_rawServo output 7 value, in microseconds
servo8_rawServo output 8 value, in microseconds
Returns
length of the message in bytes (excluding serial stream start sign)

Definition at line 121 of file mavlink_msg_servo_output_raw.h.



rosflight
Author(s): Daniel Koch , James Jackson
autogenerated on Mon Feb 28 2022 23:37:54