Classes | Macros | Typedefs | Functions
mavlink_msg_param_set.h File Reference
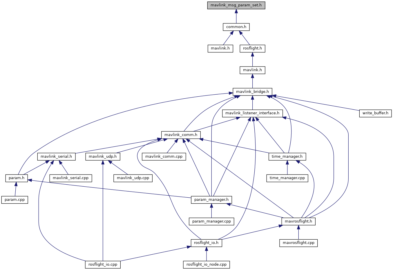
This graph shows which files directly or indirectly include this file:

Go to the source code of this file.

Classes

struct  __mavlink_param_set_t
 

Macros

#define MAVLINK_MESSAGE_INFO_PARAM_SET
 
#define MAVLINK_MSG_ID_23_CRC   168
 
#define MAVLINK_MSG_ID_23_LEN   23
 
#define MAVLINK_MSG_ID_PARAM_SET   23
 
#define MAVLINK_MSG_ID_PARAM_SET_CRC   168
 
#define MAVLINK_MSG_ID_PARAM_SET_LEN   23
 
#define MAVLINK_MSG_PARAM_SET_FIELD_PARAM_ID_LEN   16
 

Typedefs

typedef struct __mavlink_param_set_t mavlink_param_set_t
 

Functions

static void mavlink_msg_param_set_decode (const mavlink_message_t *msg, mavlink_param_set_t *param_set)
 Decode a param_set message into a struct. More...
 
static uint16_t mavlink_msg_param_set_encode (uint8_t system_id, uint8_t component_id, mavlink_message_t *msg, const mavlink_param_set_t *param_set)
 Encode a param_set struct. More...
 
static uint16_t mavlink_msg_param_set_encode_chan (uint8_t system_id, uint8_t component_id, uint8_t chan, mavlink_message_t *msg, const mavlink_param_set_t *param_set)
 Encode a param_set struct on a channel. More...
 
static uint16_t mavlink_msg_param_set_get_param_id (const mavlink_message_t *msg, char *param_id)
 Get field param_id from param_set message. More...
 
static uint8_t mavlink_msg_param_set_get_param_type (const mavlink_message_t *msg)
 Get field param_type from param_set message. More...
 
static float mavlink_msg_param_set_get_param_value (const mavlink_message_t *msg)
 Get field param_value from param_set message. More...
 
static uint8_t mavlink_msg_param_set_get_target_component (const mavlink_message_t *msg)
 Get field target_component from param_set message. More...
 
static uint8_t mavlink_msg_param_set_get_target_system (const mavlink_message_t *msg)
 Send a param_set message. More...
 
static uint16_t mavlink_msg_param_set_pack (uint8_t system_id, uint8_t component_id, mavlink_message_t *msg, uint8_t target_system, uint8_t target_component, const char *param_id, float param_value, uint8_t param_type)
 Pack a param_set message. More...
 
static uint16_t mavlink_msg_param_set_pack_chan (uint8_t system_id, uint8_t component_id, uint8_t chan, mavlink_message_t *msg, uint8_t target_system, uint8_t target_component, const char *param_id, float param_value, uint8_t param_type)
 Pack a param_set message on a channel. More...
 

Macro Definition Documentation

◆ MAVLINK_MESSAGE_INFO_PARAM_SET

#define MAVLINK_MESSAGE_INFO_PARAM_SET
Value:
{ \
"PARAM_SET", \
5, \
{ { "param_value", NULL, MAVLINK_TYPE_FLOAT, 0, 0, offsetof(mavlink_param_set_t, param_value) }, \
{ "target_system", NULL, MAVLINK_TYPE_UINT8_T, 0, 4, offsetof(mavlink_param_set_t, target_system) }, \
{ "target_component", NULL, MAVLINK_TYPE_UINT8_T, 0, 5, offsetof(mavlink_param_set_t, target_component) }, \
{ "param_id", NULL, MAVLINK_TYPE_CHAR, 16, 6, offsetof(mavlink_param_set_t, param_id) }, \
{ "param_type", NULL, MAVLINK_TYPE_UINT8_T, 0, 22, offsetof(mavlink_param_set_t, param_type) }, \
} \
}

Definition at line 22 of file mavlink_msg_param_set.h.

◆ MAVLINK_MSG_ID_23_CRC

#define MAVLINK_MSG_ID_23_CRC   168

Definition at line 18 of file mavlink_msg_param_set.h.

◆ MAVLINK_MSG_ID_23_LEN

#define MAVLINK_MSG_ID_23_LEN   23

Definition at line 15 of file mavlink_msg_param_set.h.

◆ MAVLINK_MSG_ID_PARAM_SET

#define MAVLINK_MSG_ID_PARAM_SET   23

Definition at line 3 of file mavlink_msg_param_set.h.

◆ MAVLINK_MSG_ID_PARAM_SET_CRC

#define MAVLINK_MSG_ID_PARAM_SET_CRC   168

Definition at line 17 of file mavlink_msg_param_set.h.

◆ MAVLINK_MSG_ID_PARAM_SET_LEN

#define MAVLINK_MSG_ID_PARAM_SET_LEN   23

Definition at line 14 of file mavlink_msg_param_set.h.

◆ MAVLINK_MSG_PARAM_SET_FIELD_PARAM_ID_LEN

#define MAVLINK_MSG_PARAM_SET_FIELD_PARAM_ID_LEN   16

Definition at line 20 of file mavlink_msg_param_set.h.

Typedef Documentation

◆ mavlink_param_set_t

Function Documentation

◆ mavlink_msg_param_set_decode()

static void mavlink_msg_param_set_decode ( const mavlink_message_t *  msg,
mavlink_param_set_t param_set 
)
inlinestatic

Decode a param_set message into a struct.

Parameters
msgThe message to decode
param_setC-struct to decode the message contents into

Definition at line 286 of file mavlink_msg_param_set.h.

◆ mavlink_msg_param_set_encode()

static uint16_t mavlink_msg_param_set_encode ( uint8_t  system_id,
uint8_t  component_id,
mavlink_message_t *  msg,
const mavlink_param_set_t param_set 
)
inlinestatic

Encode a param_set struct.

Parameters
system_idID of this system
component_idID of this component (e.g. 200 for IMU)
msgThe MAVLink message to compress the data into
param_setC-struct to read the message contents from

Definition at line 127 of file mavlink_msg_param_set.h.

◆ mavlink_msg_param_set_encode_chan()

static uint16_t mavlink_msg_param_set_encode_chan ( uint8_t  system_id,
uint8_t  component_id,
uint8_t  chan,
mavlink_message_t *  msg,
const mavlink_param_set_t param_set 
)
inlinestatic

Encode a param_set struct on a channel.

Parameters
system_idID of this system
component_idID of this component (e.g. 200 for IMU)
chanThe MAVLink channel this message will be sent over
msgThe MAVLink message to compress the data into
param_setC-struct to read the message contents from

Definition at line 141 of file mavlink_msg_param_set.h.

◆ mavlink_msg_param_set_get_param_id()

static uint16_t mavlink_msg_param_set_get_param_id ( const mavlink_message_t *  msg,
char *  param_id 
)
inlinestatic

Get field param_id from param_set message.

Returns
Onboard parameter id, terminated by NULL if the length is less than 16 human-readable chars and WITHOUT null termination (NULL) byte if the length is exactly 16 chars - applications have to provide 16+1 bytes storage if the ID is stored as string

Definition at line 255 of file mavlink_msg_param_set.h.

◆ mavlink_msg_param_set_get_param_type()

static uint8_t mavlink_msg_param_set_get_param_type ( const mavlink_message_t *  msg)
inlinestatic

Get field param_type from param_set message.

Returns
Onboard parameter type: see the MAV_PARAM_TYPE enum for supported data types.

Definition at line 275 of file mavlink_msg_param_set.h.

◆ mavlink_msg_param_set_get_param_value()

static float mavlink_msg_param_set_get_param_value ( const mavlink_message_t *  msg)
inlinestatic

Get field param_value from param_set message.

Returns
Onboard parameter value

Definition at line 265 of file mavlink_msg_param_set.h.

◆ mavlink_msg_param_set_get_target_component()

static uint8_t mavlink_msg_param_set_get_target_component ( const mavlink_message_t *  msg)
inlinestatic

Get field target_component from param_set message.

Returns
Component ID

Definition at line 245 of file mavlink_msg_param_set.h.

◆ mavlink_msg_param_set_get_target_system()

static uint8_t mavlink_msg_param_set_get_target_system ( const mavlink_message_t *  msg)
inlinestatic

Send a param_set message.

Parameters
chanMAVLink channel to send the message
target_systemSystem ID
target_componentComponent ID
param_idOnboard parameter id, terminated by NULL if the length is less than 16 human-readable chars and WITHOUT null termination (NULL) byte if the length is exactly 16 chars - applications have to provide 16+1 bytes storage if the ID is stored as string
param_valueOnboard parameter value
param_typeOnboard parameter type: see the MAV_PARAM_TYPE enum for supported data types. Get field target_system from param_set message
Returns
System ID

Definition at line 235 of file mavlink_msg_param_set.h.

◆ mavlink_msg_param_set_pack()

static uint16_t mavlink_msg_param_set_pack ( uint8_t  system_id,
uint8_t  component_id,
mavlink_message_t *  msg,
uint8_t  target_system,
uint8_t  target_component,
const char *  param_id,
float  param_value,
uint8_t  param_type 
)
inlinestatic

Pack a param_set message.

Parameters
system_idID of this system
component_idID of this component (e.g. 200 for IMU)
msgThe MAVLink message to compress the data into
target_systemSystem ID
target_componentComponent ID
param_idOnboard parameter id, terminated by NULL if the length is less than 16 human-readable chars and WITHOUT null termination (NULL) byte if the length is exactly 16 chars - applications have to provide 16+1 bytes storage if the ID is stored as string
param_valueOnboard parameter value
param_typeOnboard parameter type: see the MAV_PARAM_TYPE enum for supported data types.
Returns
length of the message in bytes (excluding serial stream start sign)

Definition at line 47 of file mavlink_msg_param_set.h.

◆ mavlink_msg_param_set_pack_chan()

static uint16_t mavlink_msg_param_set_pack_chan ( uint8_t  system_id,
uint8_t  component_id,
uint8_t  chan,
mavlink_message_t *  msg,
uint8_t  target_system,
uint8_t  target_component,
const char *  param_id,
float  param_value,
uint8_t  param_type 
)
inlinestatic

Pack a param_set message on a channel.

Parameters
system_idID of this system
component_idID of this component (e.g. 200 for IMU)
chanThe MAVLink channel this message will be sent over
msgThe MAVLink message to compress the data into
target_systemSystem ID
target_componentComponent ID
param_idOnboard parameter id, terminated by NULL if the length is less than 16 human-readable chars and WITHOUT null termination (NULL) byte if the length is exactly 16 chars - applications have to provide 16+1 bytes storage if the ID is stored as string
param_valueOnboard parameter value
param_typeOnboard parameter type: see the MAV_PARAM_TYPE enum for supported data types.
Returns
length of the message in bytes (excluding serial stream start sign)

Definition at line 89 of file mavlink_msg_param_set.h.



rosflight
Author(s): Daniel Koch , James Jackson
autogenerated on Mon Feb 28 2022 23:37:54