Classes | Macros | Typedefs | Functions
mavlink_msg_rc_channels_override.h File Reference
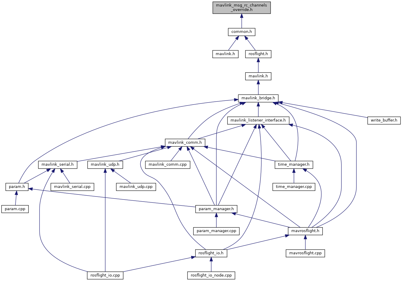
This graph shows which files directly or indirectly include this file:

Go to the source code of this file.

Classes

struct  __mavlink_rc_channels_override_t
 

Macros

#define MAVLINK_MESSAGE_INFO_RC_CHANNELS_OVERRIDE
 
#define MAVLINK_MSG_ID_70_CRC   124
 
#define MAVLINK_MSG_ID_70_LEN   18
 
#define MAVLINK_MSG_ID_RC_CHANNELS_OVERRIDE   70
 
#define MAVLINK_MSG_ID_RC_CHANNELS_OVERRIDE_CRC   124
 
#define MAVLINK_MSG_ID_RC_CHANNELS_OVERRIDE_LEN   18
 

Typedefs

typedef struct __mavlink_rc_channels_override_t mavlink_rc_channels_override_t
 

Functions

static void mavlink_msg_rc_channels_override_decode (const mavlink_message_t *msg, mavlink_rc_channels_override_t *rc_channels_override)
 Decode a rc_channels_override message into a struct. More...
 
static uint16_t mavlink_msg_rc_channels_override_encode (uint8_t system_id, uint8_t component_id, mavlink_message_t *msg, const mavlink_rc_channels_override_t *rc_channels_override)
 Encode a rc_channels_override struct. More...
 
static uint16_t mavlink_msg_rc_channels_override_encode_chan (uint8_t system_id, uint8_t component_id, uint8_t chan, mavlink_message_t *msg, const mavlink_rc_channels_override_t *rc_channels_override)
 Encode a rc_channels_override struct on a channel. More...
 
static uint16_t mavlink_msg_rc_channels_override_get_chan1_raw (const mavlink_message_t *msg)
 Get field chan1_raw from rc_channels_override message. More...
 
static uint16_t mavlink_msg_rc_channels_override_get_chan2_raw (const mavlink_message_t *msg)
 Get field chan2_raw from rc_channels_override message. More...
 
static uint16_t mavlink_msg_rc_channels_override_get_chan3_raw (const mavlink_message_t *msg)
 Get field chan3_raw from rc_channels_override message. More...
 
static uint16_t mavlink_msg_rc_channels_override_get_chan4_raw (const mavlink_message_t *msg)
 Get field chan4_raw from rc_channels_override message. More...
 
static uint16_t mavlink_msg_rc_channels_override_get_chan5_raw (const mavlink_message_t *msg)
 Get field chan5_raw from rc_channels_override message. More...
 
static uint16_t mavlink_msg_rc_channels_override_get_chan6_raw (const mavlink_message_t *msg)
 Get field chan6_raw from rc_channels_override message. More...
 
static uint16_t mavlink_msg_rc_channels_override_get_chan7_raw (const mavlink_message_t *msg)
 Get field chan7_raw from rc_channels_override message. More...
 
static uint16_t mavlink_msg_rc_channels_override_get_chan8_raw (const mavlink_message_t *msg)
 Get field chan8_raw from rc_channels_override message. More...
 
static uint8_t mavlink_msg_rc_channels_override_get_target_component (const mavlink_message_t *msg)
 Get field target_component from rc_channels_override message. More...
 
static uint8_t mavlink_msg_rc_channels_override_get_target_system (const mavlink_message_t *msg)
 Send a rc_channels_override message. More...
 
static uint16_t mavlink_msg_rc_channels_override_pack (uint8_t system_id, uint8_t component_id, mavlink_message_t *msg, uint8_t target_system, uint8_t target_component, uint16_t chan1_raw, uint16_t chan2_raw, uint16_t chan3_raw, uint16_t chan4_raw, uint16_t chan5_raw, uint16_t chan6_raw, uint16_t chan7_raw, uint16_t chan8_raw)
 Pack a rc_channels_override message. More...
 
static uint16_t mavlink_msg_rc_channels_override_pack_chan (uint8_t system_id, uint8_t component_id, uint8_t chan, mavlink_message_t *msg, uint8_t target_system, uint8_t target_component, uint16_t chan1_raw, uint16_t chan2_raw, uint16_t chan3_raw, uint16_t chan4_raw, uint16_t chan5_raw, uint16_t chan6_raw, uint16_t chan7_raw, uint16_t chan8_raw)
 Pack a rc_channels_override message on a channel. More...
 

Macro Definition Documentation

◆ MAVLINK_MESSAGE_INFO_RC_CHANNELS_OVERRIDE

#define MAVLINK_MESSAGE_INFO_RC_CHANNELS_OVERRIDE
Value:
{ \
"RC_CHANNELS_OVERRIDE", \
10, \
{ { "chan1_raw", NULL, MAVLINK_TYPE_UINT16_T, 0, 0, offsetof(mavlink_rc_channels_override_t, chan1_raw) }, \
{ "chan2_raw", NULL, MAVLINK_TYPE_UINT16_T, 0, 2, offsetof(mavlink_rc_channels_override_t, chan2_raw) }, \
{ "chan3_raw", NULL, MAVLINK_TYPE_UINT16_T, 0, 4, offsetof(mavlink_rc_channels_override_t, chan3_raw) }, \
{ "chan4_raw", NULL, MAVLINK_TYPE_UINT16_T, 0, 6, offsetof(mavlink_rc_channels_override_t, chan4_raw) }, \
{ "chan5_raw", NULL, MAVLINK_TYPE_UINT16_T, 0, 8, offsetof(mavlink_rc_channels_override_t, chan5_raw) }, \
{ "chan6_raw", NULL, MAVLINK_TYPE_UINT16_T, 0, 10, offsetof(mavlink_rc_channels_override_t, chan6_raw) }, \
{ "chan7_raw", NULL, MAVLINK_TYPE_UINT16_T, 0, 12, offsetof(mavlink_rc_channels_override_t, chan7_raw) }, \
{ "chan8_raw", NULL, MAVLINK_TYPE_UINT16_T, 0, 14, offsetof(mavlink_rc_channels_override_t, chan8_raw) }, \
{ "target_system", NULL, MAVLINK_TYPE_UINT8_T, 0, 16, offsetof(mavlink_rc_channels_override_t, target_system) }, \
{ "target_component", NULL, MAVLINK_TYPE_UINT8_T, 0, 17, offsetof(mavlink_rc_channels_override_t, target_component) }, \
} \
}

Definition at line 27 of file mavlink_msg_rc_channels_override.h.

◆ MAVLINK_MSG_ID_70_CRC

#define MAVLINK_MSG_ID_70_CRC   124

Definition at line 23 of file mavlink_msg_rc_channels_override.h.

◆ MAVLINK_MSG_ID_70_LEN

#define MAVLINK_MSG_ID_70_LEN   18

Definition at line 20 of file mavlink_msg_rc_channels_override.h.

◆ MAVLINK_MSG_ID_RC_CHANNELS_OVERRIDE

#define MAVLINK_MSG_ID_RC_CHANNELS_OVERRIDE   70

Definition at line 3 of file mavlink_msg_rc_channels_override.h.

◆ MAVLINK_MSG_ID_RC_CHANNELS_OVERRIDE_CRC

#define MAVLINK_MSG_ID_RC_CHANNELS_OVERRIDE_CRC   124

Definition at line 22 of file mavlink_msg_rc_channels_override.h.

◆ MAVLINK_MSG_ID_RC_CHANNELS_OVERRIDE_LEN

#define MAVLINK_MSG_ID_RC_CHANNELS_OVERRIDE_LEN   18

Definition at line 19 of file mavlink_msg_rc_channels_override.h.

Typedef Documentation

◆ mavlink_rc_channels_override_t

Function Documentation

◆ mavlink_msg_rc_channels_override_decode()

static void mavlink_msg_rc_channels_override_decode ( const mavlink_message_t *  msg,
mavlink_rc_channels_override_t rc_channels_override 
)
inlinestatic

Decode a rc_channels_override message into a struct.

Parameters
msgThe message to decode
rc_channels_overrideC-struct to decode the message contents into

Definition at line 409 of file mavlink_msg_rc_channels_override.h.

◆ mavlink_msg_rc_channels_override_encode()

static uint16_t mavlink_msg_rc_channels_override_encode ( uint8_t  system_id,
uint8_t  component_id,
mavlink_message_t *  msg,
const mavlink_rc_channels_override_t rc_channels_override 
)
inlinestatic

Encode a rc_channels_override struct.

Parameters
system_idID of this system
component_idID of this component (e.g. 200 for IMU)
msgThe MAVLink message to compress the data into
rc_channels_overrideC-struct to read the message contents from

Definition at line 171 of file mavlink_msg_rc_channels_override.h.

◆ mavlink_msg_rc_channels_override_encode_chan()

static uint16_t mavlink_msg_rc_channels_override_encode_chan ( uint8_t  system_id,
uint8_t  component_id,
uint8_t  chan,
mavlink_message_t *  msg,
const mavlink_rc_channels_override_t rc_channels_override 
)
inlinestatic

Encode a rc_channels_override struct on a channel.

Parameters
system_idID of this system
component_idID of this component (e.g. 200 for IMU)
chanThe MAVLink channel this message will be sent over
msgThe MAVLink message to compress the data into
rc_channels_overrideC-struct to read the message contents from

Definition at line 185 of file mavlink_msg_rc_channels_override.h.

◆ mavlink_msg_rc_channels_override_get_chan1_raw()

static uint16_t mavlink_msg_rc_channels_override_get_chan1_raw ( const mavlink_message_t *  msg)
inlinestatic

Get field chan1_raw from rc_channels_override message.

Returns
RC channel 1 value, in microseconds. A value of UINT16_MAX means to ignore this field.

Definition at line 328 of file mavlink_msg_rc_channels_override.h.

◆ mavlink_msg_rc_channels_override_get_chan2_raw()

static uint16_t mavlink_msg_rc_channels_override_get_chan2_raw ( const mavlink_message_t *  msg)
inlinestatic

Get field chan2_raw from rc_channels_override message.

Returns
RC channel 2 value, in microseconds. A value of UINT16_MAX means to ignore this field.

Definition at line 338 of file mavlink_msg_rc_channels_override.h.

◆ mavlink_msg_rc_channels_override_get_chan3_raw()

static uint16_t mavlink_msg_rc_channels_override_get_chan3_raw ( const mavlink_message_t *  msg)
inlinestatic

Get field chan3_raw from rc_channels_override message.

Returns
RC channel 3 value, in microseconds. A value of UINT16_MAX means to ignore this field.

Definition at line 348 of file mavlink_msg_rc_channels_override.h.

◆ mavlink_msg_rc_channels_override_get_chan4_raw()

static uint16_t mavlink_msg_rc_channels_override_get_chan4_raw ( const mavlink_message_t *  msg)
inlinestatic

Get field chan4_raw from rc_channels_override message.

Returns
RC channel 4 value, in microseconds. A value of UINT16_MAX means to ignore this field.

Definition at line 358 of file mavlink_msg_rc_channels_override.h.

◆ mavlink_msg_rc_channels_override_get_chan5_raw()

static uint16_t mavlink_msg_rc_channels_override_get_chan5_raw ( const mavlink_message_t *  msg)
inlinestatic

Get field chan5_raw from rc_channels_override message.

Returns
RC channel 5 value, in microseconds. A value of UINT16_MAX means to ignore this field.

Definition at line 368 of file mavlink_msg_rc_channels_override.h.

◆ mavlink_msg_rc_channels_override_get_chan6_raw()

static uint16_t mavlink_msg_rc_channels_override_get_chan6_raw ( const mavlink_message_t *  msg)
inlinestatic

Get field chan6_raw from rc_channels_override message.

Returns
RC channel 6 value, in microseconds. A value of UINT16_MAX means to ignore this field.

Definition at line 378 of file mavlink_msg_rc_channels_override.h.

◆ mavlink_msg_rc_channels_override_get_chan7_raw()

static uint16_t mavlink_msg_rc_channels_override_get_chan7_raw ( const mavlink_message_t *  msg)
inlinestatic

Get field chan7_raw from rc_channels_override message.

Returns
RC channel 7 value, in microseconds. A value of UINT16_MAX means to ignore this field.

Definition at line 388 of file mavlink_msg_rc_channels_override.h.

◆ mavlink_msg_rc_channels_override_get_chan8_raw()

static uint16_t mavlink_msg_rc_channels_override_get_chan8_raw ( const mavlink_message_t *  msg)
inlinestatic

Get field chan8_raw from rc_channels_override message.

Returns
RC channel 8 value, in microseconds. A value of UINT16_MAX means to ignore this field.

Definition at line 398 of file mavlink_msg_rc_channels_override.h.

◆ mavlink_msg_rc_channels_override_get_target_component()

static uint8_t mavlink_msg_rc_channels_override_get_target_component ( const mavlink_message_t *  msg)
inlinestatic

Get field target_component from rc_channels_override message.

Returns
Component ID

Definition at line 318 of file mavlink_msg_rc_channels_override.h.

◆ mavlink_msg_rc_channels_override_get_target_system()

static uint8_t mavlink_msg_rc_channels_override_get_target_system ( const mavlink_message_t *  msg)
inlinestatic

Send a rc_channels_override message.

Parameters
chanMAVLink channel to send the message
target_systemSystem ID
target_componentComponent ID
chan1_rawRC channel 1 value, in microseconds. A value of UINT16_MAX means to ignore this field.
chan2_rawRC channel 2 value, in microseconds. A value of UINT16_MAX means to ignore this field.
chan3_rawRC channel 3 value, in microseconds. A value of UINT16_MAX means to ignore this field.
chan4_rawRC channel 4 value, in microseconds. A value of UINT16_MAX means to ignore this field.
chan5_rawRC channel 5 value, in microseconds. A value of UINT16_MAX means to ignore this field.
chan6_rawRC channel 6 value, in microseconds. A value of UINT16_MAX means to ignore this field.
chan7_rawRC channel 7 value, in microseconds. A value of UINT16_MAX means to ignore this field.
chan8_rawRC channel 8 value, in microseconds. A value of UINT16_MAX means to ignore this field. Get field target_system from rc_channels_override message
Returns
System ID

Definition at line 308 of file mavlink_msg_rc_channels_override.h.

◆ mavlink_msg_rc_channels_override_pack()

static uint16_t mavlink_msg_rc_channels_override_pack ( uint8_t  system_id,
uint8_t  component_id,
mavlink_message_t *  msg,
uint8_t  target_system,
uint8_t  target_component,
uint16_t  chan1_raw,
uint16_t  chan2_raw,
uint16_t  chan3_raw,
uint16_t  chan4_raw,
uint16_t  chan5_raw,
uint16_t  chan6_raw,
uint16_t  chan7_raw,
uint16_t  chan8_raw 
)
inlinestatic

Pack a rc_channels_override message.

Parameters
system_idID of this system
component_idID of this component (e.g. 200 for IMU)
msgThe MAVLink message to compress the data into
target_systemSystem ID
target_componentComponent ID
chan1_rawRC channel 1 value, in microseconds. A value of UINT16_MAX means to ignore this field.
chan2_rawRC channel 2 value, in microseconds. A value of UINT16_MAX means to ignore this field.
chan3_rawRC channel 3 value, in microseconds. A value of UINT16_MAX means to ignore this field.
chan4_rawRC channel 4 value, in microseconds. A value of UINT16_MAX means to ignore this field.
chan5_rawRC channel 5 value, in microseconds. A value of UINT16_MAX means to ignore this field.
chan6_rawRC channel 6 value, in microseconds. A value of UINT16_MAX means to ignore this field.
chan7_rawRC channel 7 value, in microseconds. A value of UINT16_MAX means to ignore this field.
chan8_rawRC channel 8 value, in microseconds. A value of UINT16_MAX means to ignore this field.
Returns
length of the message in bytes (excluding serial stream start sign)

Definition at line 62 of file mavlink_msg_rc_channels_override.h.

◆ mavlink_msg_rc_channels_override_pack_chan()

static uint16_t mavlink_msg_rc_channels_override_pack_chan ( uint8_t  system_id,
uint8_t  component_id,
uint8_t  chan,
mavlink_message_t *  msg,
uint8_t  target_system,
uint8_t  target_component,
uint16_t  chan1_raw,
uint16_t  chan2_raw,
uint16_t  chan3_raw,
uint16_t  chan4_raw,
uint16_t  chan5_raw,
uint16_t  chan6_raw,
uint16_t  chan7_raw,
uint16_t  chan8_raw 
)
inlinestatic

Pack a rc_channels_override message on a channel.

Parameters
system_idID of this system
component_idID of this component (e.g. 200 for IMU)
chanThe MAVLink channel this message will be sent over
msgThe MAVLink message to compress the data into
target_systemSystem ID
target_componentComponent ID
chan1_rawRC channel 1 value, in microseconds. A value of UINT16_MAX means to ignore this field.
chan2_rawRC channel 2 value, in microseconds. A value of UINT16_MAX means to ignore this field.
chan3_rawRC channel 3 value, in microseconds. A value of UINT16_MAX means to ignore this field.
chan4_rawRC channel 4 value, in microseconds. A value of UINT16_MAX means to ignore this field.
chan5_rawRC channel 5 value, in microseconds. A value of UINT16_MAX means to ignore this field.
chan6_rawRC channel 6 value, in microseconds. A value of UINT16_MAX means to ignore this field.
chan7_rawRC channel 7 value, in microseconds. A value of UINT16_MAX means to ignore this field.
chan8_rawRC channel 8 value, in microseconds. A value of UINT16_MAX means to ignore this field.
Returns
length of the message in bytes (excluding serial stream start sign)

Definition at line 121 of file mavlink_msg_rc_channels_override.h.



rosflight
Author(s): Daniel Koch , James Jackson
autogenerated on Mon Feb 28 2022 23:37:54