Classes | Macros | Typedefs | Functions
mavlink_msg_gps_inject_data.h File Reference
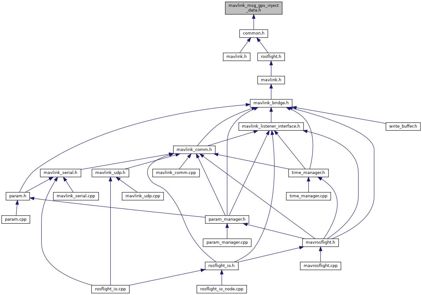
This graph shows which files directly or indirectly include this file:

Go to the source code of this file.

Classes

struct  __mavlink_gps_inject_data_t
 

Macros

#define MAVLINK_MESSAGE_INFO_GPS_INJECT_DATA
 
#define MAVLINK_MSG_GPS_INJECT_DATA_FIELD_DATA_LEN   110
 
#define MAVLINK_MSG_ID_123_CRC   250
 
#define MAVLINK_MSG_ID_123_LEN   113
 
#define MAVLINK_MSG_ID_GPS_INJECT_DATA   123
 
#define MAVLINK_MSG_ID_GPS_INJECT_DATA_CRC   250
 
#define MAVLINK_MSG_ID_GPS_INJECT_DATA_LEN   113
 

Typedefs

typedef struct __mavlink_gps_inject_data_t mavlink_gps_inject_data_t
 

Functions

static void mavlink_msg_gps_inject_data_decode (const mavlink_message_t *msg, mavlink_gps_inject_data_t *gps_inject_data)
 Decode a gps_inject_data message into a struct. More...
 
static uint16_t mavlink_msg_gps_inject_data_encode (uint8_t system_id, uint8_t component_id, mavlink_message_t *msg, const mavlink_gps_inject_data_t *gps_inject_data)
 Encode a gps_inject_data struct. More...
 
static uint16_t mavlink_msg_gps_inject_data_encode_chan (uint8_t system_id, uint8_t component_id, uint8_t chan, mavlink_message_t *msg, const mavlink_gps_inject_data_t *gps_inject_data)
 Encode a gps_inject_data struct on a channel. More...
 
static uint16_t mavlink_msg_gps_inject_data_get_data (const mavlink_message_t *msg, uint8_t *data)
 Get field data from gps_inject_data message. More...
 
static uint8_t mavlink_msg_gps_inject_data_get_len (const mavlink_message_t *msg)
 Get field len from gps_inject_data message. More...
 
static uint8_t mavlink_msg_gps_inject_data_get_target_component (const mavlink_message_t *msg)
 Get field target_component from gps_inject_data message. More...
 
static uint8_t mavlink_msg_gps_inject_data_get_target_system (const mavlink_message_t *msg)
 Send a gps_inject_data message. More...
 
static uint16_t mavlink_msg_gps_inject_data_pack (uint8_t system_id, uint8_t component_id, mavlink_message_t *msg, uint8_t target_system, uint8_t target_component, uint8_t len, const uint8_t *data)
 Pack a gps_inject_data message. More...
 
static uint16_t mavlink_msg_gps_inject_data_pack_chan (uint8_t system_id, uint8_t component_id, uint8_t chan, mavlink_message_t *msg, uint8_t target_system, uint8_t target_component, uint8_t len, const uint8_t *data)
 Pack a gps_inject_data message on a channel. More...
 

Macro Definition Documentation

◆ MAVLINK_MESSAGE_INFO_GPS_INJECT_DATA

#define MAVLINK_MESSAGE_INFO_GPS_INJECT_DATA
Value:
{ \
"GPS_INJECT_DATA", \
4, \
{ { "target_system", NULL, MAVLINK_TYPE_UINT8_T, 0, 0, offsetof(mavlink_gps_inject_data_t, target_system) }, \
{ "target_component", NULL, MAVLINK_TYPE_UINT8_T, 0, 1, offsetof(mavlink_gps_inject_data_t, target_component) }, \
{ "len", NULL, MAVLINK_TYPE_UINT8_T, 0, 2, offsetof(mavlink_gps_inject_data_t, len) }, \
{ "data", NULL, MAVLINK_TYPE_UINT8_T, 110, 3, offsetof(mavlink_gps_inject_data_t, data) }, \
} \
}

Definition at line 21 of file mavlink_msg_gps_inject_data.h.

◆ MAVLINK_MSG_GPS_INJECT_DATA_FIELD_DATA_LEN

#define MAVLINK_MSG_GPS_INJECT_DATA_FIELD_DATA_LEN   110

Definition at line 19 of file mavlink_msg_gps_inject_data.h.

◆ MAVLINK_MSG_ID_123_CRC

#define MAVLINK_MSG_ID_123_CRC   250

Definition at line 17 of file mavlink_msg_gps_inject_data.h.

◆ MAVLINK_MSG_ID_123_LEN

#define MAVLINK_MSG_ID_123_LEN   113

Definition at line 14 of file mavlink_msg_gps_inject_data.h.

◆ MAVLINK_MSG_ID_GPS_INJECT_DATA

#define MAVLINK_MSG_ID_GPS_INJECT_DATA   123

Definition at line 3 of file mavlink_msg_gps_inject_data.h.

◆ MAVLINK_MSG_ID_GPS_INJECT_DATA_CRC

#define MAVLINK_MSG_ID_GPS_INJECT_DATA_CRC   250

Definition at line 16 of file mavlink_msg_gps_inject_data.h.

◆ MAVLINK_MSG_ID_GPS_INJECT_DATA_LEN

#define MAVLINK_MSG_ID_GPS_INJECT_DATA_LEN   113

Definition at line 13 of file mavlink_msg_gps_inject_data.h.

Typedef Documentation

◆ mavlink_gps_inject_data_t

Function Documentation

◆ mavlink_msg_gps_inject_data_decode()

static void mavlink_msg_gps_inject_data_decode ( const mavlink_message_t *  msg,
mavlink_gps_inject_data_t gps_inject_data 
)
inlinestatic

Decode a gps_inject_data message into a struct.

Parameters
msgThe message to decode
gps_inject_dataC-struct to decode the message contents into

Definition at line 263 of file mavlink_msg_gps_inject_data.h.

◆ mavlink_msg_gps_inject_data_encode()

static uint16_t mavlink_msg_gps_inject_data_encode ( uint8_t  system_id,
uint8_t  component_id,
mavlink_message_t *  msg,
const mavlink_gps_inject_data_t gps_inject_data 
)
inlinestatic

Encode a gps_inject_data struct.

Parameters
system_idID of this system
component_idID of this component (e.g. 200 for IMU)
msgThe MAVLink message to compress the data into
gps_inject_dataC-struct to read the message contents from

Definition at line 119 of file mavlink_msg_gps_inject_data.h.

◆ mavlink_msg_gps_inject_data_encode_chan()

static uint16_t mavlink_msg_gps_inject_data_encode_chan ( uint8_t  system_id,
uint8_t  component_id,
uint8_t  chan,
mavlink_message_t *  msg,
const mavlink_gps_inject_data_t gps_inject_data 
)
inlinestatic

Encode a gps_inject_data struct on a channel.

Parameters
system_idID of this system
component_idID of this component (e.g. 200 for IMU)
chanThe MAVLink channel this message will be sent over
msgThe MAVLink message to compress the data into
gps_inject_dataC-struct to read the message contents from

Definition at line 133 of file mavlink_msg_gps_inject_data.h.

◆ mavlink_msg_gps_inject_data_get_data()

static uint16_t mavlink_msg_gps_inject_data_get_data ( const mavlink_message_t *  msg,
uint8_t *  data 
)
inlinestatic

Get field data from gps_inject_data message.

Returns
raw data (110 is enough for 12 satellites of RTCMv2)

Definition at line 252 of file mavlink_msg_gps_inject_data.h.

◆ mavlink_msg_gps_inject_data_get_len()

static uint8_t mavlink_msg_gps_inject_data_get_len ( const mavlink_message_t *  msg)
inlinestatic

Get field len from gps_inject_data message.

Returns
data length

Definition at line 242 of file mavlink_msg_gps_inject_data.h.

◆ mavlink_msg_gps_inject_data_get_target_component()

static uint8_t mavlink_msg_gps_inject_data_get_target_component ( const mavlink_message_t *  msg)
inlinestatic

Get field target_component from gps_inject_data message.

Returns
Component ID

Definition at line 232 of file mavlink_msg_gps_inject_data.h.

◆ mavlink_msg_gps_inject_data_get_target_system()

static uint8_t mavlink_msg_gps_inject_data_get_target_system ( const mavlink_message_t *  msg)
inlinestatic

Send a gps_inject_data message.

Parameters
chanMAVLink channel to send the message
target_systemSystem ID
target_componentComponent ID
lendata length
dataraw data (110 is enough for 12 satellites of RTCMv2) Get field target_system from gps_inject_data message
Returns
System ID

Definition at line 222 of file mavlink_msg_gps_inject_data.h.

◆ mavlink_msg_gps_inject_data_pack()

static uint16_t mavlink_msg_gps_inject_data_pack ( uint8_t  system_id,
uint8_t  component_id,
mavlink_message_t *  msg,
uint8_t  target_system,
uint8_t  target_component,
uint8_t  len,
const uint8_t *  data 
)
inlinestatic

Pack a gps_inject_data message.

Parameters
system_idID of this system
component_idID of this component (e.g. 200 for IMU)
msgThe MAVLink message to compress the data into
target_systemSystem ID
target_componentComponent ID
lendata length
dataraw data (110 is enough for 12 satellites of RTCMv2)
Returns
length of the message in bytes (excluding serial stream start sign)

Definition at line 44 of file mavlink_msg_gps_inject_data.h.

◆ mavlink_msg_gps_inject_data_pack_chan()

static uint16_t mavlink_msg_gps_inject_data_pack_chan ( uint8_t  system_id,
uint8_t  component_id,
uint8_t  chan,
mavlink_message_t *  msg,
uint8_t  target_system,
uint8_t  target_component,
uint8_t  len,
const uint8_t *  data 
)
inlinestatic

Pack a gps_inject_data message on a channel.

Parameters
system_idID of this system
component_idID of this component (e.g. 200 for IMU)
chanThe MAVLink channel this message will be sent over
msgThe MAVLink message to compress the data into
target_systemSystem ID
target_componentComponent ID
lendata length
dataraw data (110 is enough for 12 satellites of RTCMv2)
Returns
length of the message in bytes (excluding serial stream start sign)

Definition at line 83 of file mavlink_msg_gps_inject_data.h.



rosflight
Author(s): Daniel Koch , James Jackson
autogenerated on Mon Feb 28 2022 23:37:54