This file implements a collection of External Container (EC) versions of many ALVAR classes. More...
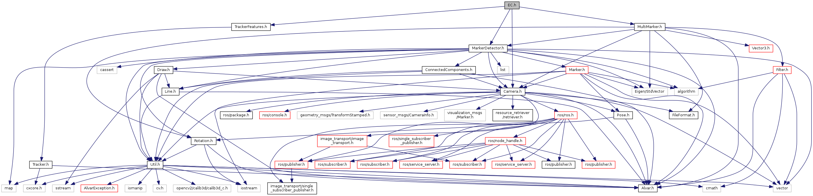
#include "TrackerFeatures.h"#include "Camera.h"#include "MarkerDetector.h"#include "MultiMarker.h"

Go to the source code of this file.
| Classes | |
| class | alvar::CameraEC | 
| Version of Camera using external container.  More... | |
| class | alvar::DoEraseTest< T > | 
| This is default functor for testing which items in the container should be erased.  More... | |
| class | alvar::DoHandleTest< T > | 
| This is a default functor for testing which items in the container should be handled by each method.  More... | |
| class | alvar::ExternalContainer | 
| Basic structure to be usable with EC methods.  More... | |
| class | alvar::MarkerDetectorEC< M > | 
| Version of MarkerDetector using external container.  More... | |
| class | alvar::MultiMarkerEC | 
| Version of MultiMarker using external container.  More... | |
| class | alvar::TrackerFeaturesEC | 
| Version of TrackerFeatures using external container.  More... | |
| Namespaces | |
| alvar | |
| Main ALVAR namespace. | |
| Functions | |
| template<typename T , typename F > | |
| int | alvar::EraseItemsEC (std::map< int, T > &container, F do_erase_test) | 
| Erasing items from container using DoEraseTest type functor.  More... | |
| int | alvar::MarkerIdToContainerId (int marker_id, int corner_id, int first_id=0, int last_id=65535) | 
| Calculate the index used in external container map for specified marker_id.  More... | |
This file implements a collection of External Container (EC) versions of many ALVAR classes.
Definition in file EC.h.