Classes | Typedefs
Header.h File Reference
#include "sacpp_mapping.h"
#include "sacpp_DDS_DCPS.h"
#include "Time.h"
Include dependency graph for Header.h:
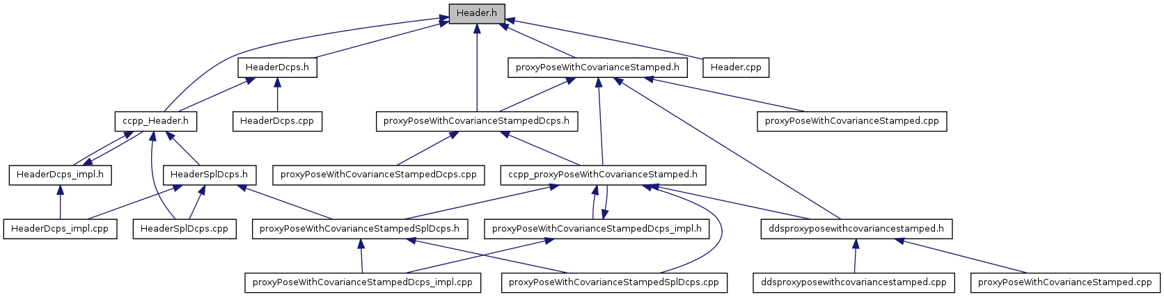
This graph shows which files directly or indirectly include this file:

Go to the source code of this file.

Classes

struct  Header

Typedefs

typedef DDS_DCPSStruct_out
< Header
Header_out
typedef DDS_DCPSStruct_var
< Header
Header_var

Typedef Documentation

typedef DDS_DCPSStruct_out< Header> Header_out

Definition at line 29 of file Header.h.

typedef DDS_DCPSStruct_var< Header> Header_var

Definition at line 28 of file Header.h.



proxyPoseWithCovarianceStamped
Author(s): Ronny Hartanto
autogenerated on Mon Oct 6 2014 06:54:21