

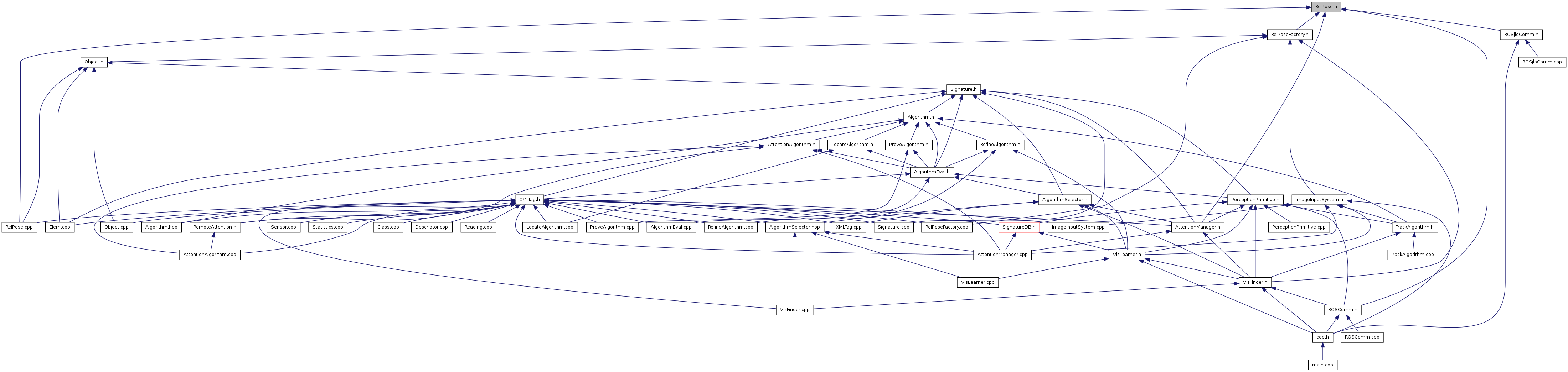
Go to the source code of this file.
Classes | |
| class | cop::RelPose |
| Specialization of jlo::LocatedObject, manages a list of such objects. More... | |
Namespaces | |
| namespace | cop |
all functionality of the project cognitive perception is in the cop namespace Have a closer look to the interfaces that are provided by cognitive_perception: | |
Defines | |
| #define | XML_ATTRIBUTE_LOID "loid" |
| #define | XML_ATTRIBUTE_LOIDFATHER "loidfather" |
| #define | XML_NODE_COVARIANCE "Cov" |
| #define | XML_NODE_MATPOSE "Pose" |
| #define | XML_NODE_RELPOSE "RelPose" |
Functions | |
| void | cop::RelPoseToRect (RelPose *pose, LocatedObjectID_t relation, MinimalCalibration *calib, int &r1, int &c1, int &r2, int &c2) |
| #define XML_ATTRIBUTE_LOID "loid" |
| #define XML_ATTRIBUTE_LOIDFATHER "loidfather" |
| #define XML_NODE_COVARIANCE "Cov" |
| #define XML_NODE_MATPOSE "Pose" |
| #define XML_NODE_RELPOSE "RelPose" |