Classes | Namespaces | Macros
wrapper.hpp File Reference
#include <boost/serialization/traits.hpp>
#include <boost/type_traits/is_base_and_derived.hpp>
#include <boost/mpl/eval_if.hpp>
#include <boost/mpl/bool_fwd.hpp>
Include dependency graph for wrapper.hpp:
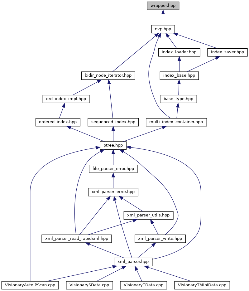
This graph shows which files directly or indirectly include this file:

Go to the source code of this file.

Classes

struct  boost::serialization::is_wrapper< T >
 
struct  boost::serialization::is_wrapper_impl< T >
 
struct  boost::serialization::wrapper_traits< T, Level, Tracking, Version, ETII >
 

Namespaces

 boost
 BOOST_MOVE_USE_STANDARD_LIBRARY_MOVE.
 
 boost::serialization
 

Macros

#define BOOST_CLASS_IS_WRAPPER(T)
 

Macro Definition Documentation

◆ BOOST_CLASS_IS_WRAPPER

#define BOOST_CLASS_IS_WRAPPER (   T)
Value:
namespace boost { \
namespace serialization { \
template<> \
struct is_wrapper_impl<const T> : boost::mpl::true_ {}; \
} \
} \

Definition at line 51 of file wrapper.hpp.

boost
BOOST_MOVE_USE_STANDARD_LIBRARY_MOVE.
true_
bool_< true > true_
Definition: bool_fwd.hpp:21


sick_visionary_ros
Author(s): SICK AG TechSupport 3D Snapshot
autogenerated on Thu Feb 8 2024 03:56:22