Namespaces | Macros | Functions
throw_exception.hpp File Reference
#include <boost/detail/workaround.hpp>
#include <boost/config.hpp>
#include <exception>
#include <boost/exception/exception.hpp>
#include <boost/current_function.hpp>
Include dependency graph for throw_exception.hpp:
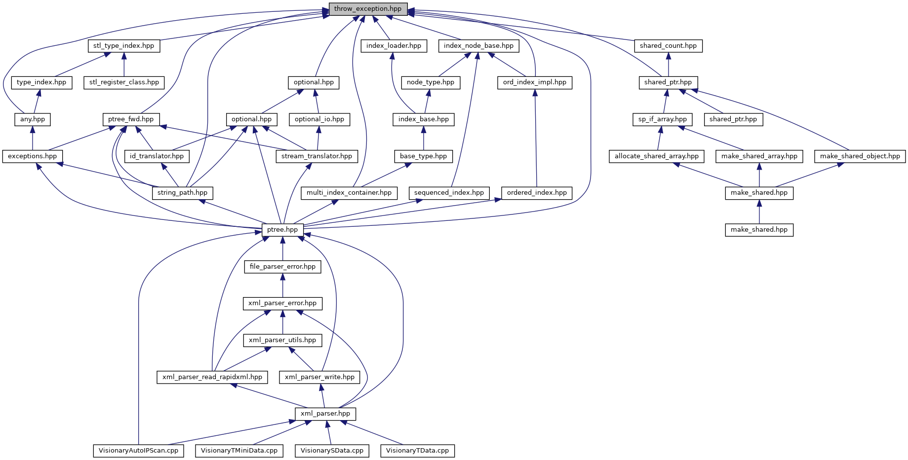
This graph shows which files directly or indirectly include this file:

Go to the source code of this file.

Namespaces

 boost
 BOOST_MOVE_USE_STANDARD_LIBRARY_MOVE.
 
 boost::exception_detail
 

Macros

#define BOOST_THROW_EXCEPTION(x)   ::boost::exception_detail::throw_exception_(x,BOOST_THROW_EXCEPTION_CURRENT_FUNCTION,__FILE__,__LINE__)
 
#define BOOST_THROW_EXCEPTION_CURRENT_FUNCTION   BOOST_CURRENT_FUNCTION
 

Functions

template<class E >
BOOST_NORETURN void boost::throw_exception (E const &e)
 
template<class E >
BOOST_NORETURN void boost::exception_detail::throw_exception_ (E const &x, char const *current_function, char const *file, int line)
 
void boost::throw_exception_assert_compatibility (std::exception const &)
 

Macro Definition Documentation

◆ BOOST_THROW_EXCEPTION

#define BOOST_THROW_EXCEPTION (   x)    ::boost::exception_detail::throw_exception_(x,BOOST_THROW_EXCEPTION_CURRENT_FUNCTION,__FILE__,__LINE__)

Definition at line 47 of file throw_exception.hpp.

◆ BOOST_THROW_EXCEPTION_CURRENT_FUNCTION

#define BOOST_THROW_EXCEPTION_CURRENT_FUNCTION   BOOST_CURRENT_FUNCTION

Definition at line 45 of file throw_exception.hpp.



sick_visionary_ros
Author(s): SICK AG TechSupport 3D Snapshot
autogenerated on Thu Feb 8 2024 03:56:21