Macros
preprocessor/repetition/repeat.hpp File Reference
#include <boost/preprocessor/cat.hpp>
#include <boost/preprocessor/config/config.hpp>
#include <boost/preprocessor/debug/error.hpp>
#include <boost/preprocessor/detail/auto_rec.hpp>
#include <boost/preprocessor/tuple/eat.hpp>
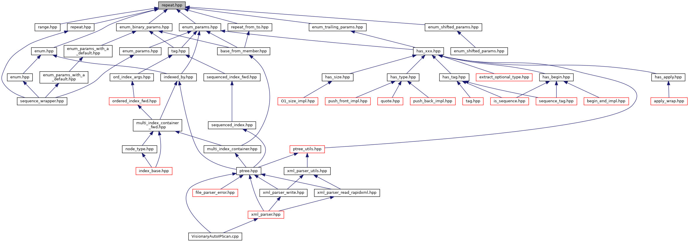
Include dependency graph for preprocessor/repetition/repeat.hpp:
This graph shows which files directly or indirectly include this file:

Go to the source code of this file.

Macros

#define BOOST_PP_REPEAT   BOOST_PP_CAT(BOOST_PP_REPEAT_, BOOST_PP_AUTO_REC(BOOST_PP_REPEAT_P, 4))
 
#define BOOST_PP_REPEAT_1(c, m, d)   BOOST_PP_REPEAT_1_I(c, m, d)
 
#define BOOST_PP_REPEAT_1_0(m, d)
 
#define BOOST_PP_REPEAT_1_1(m, d)   m(2, 0, d)
 
#define BOOST_PP_REPEAT_1_10(m, d)   BOOST_PP_REPEAT_1_9(m, d) m(2, 9, d)
 
#define BOOST_PP_REPEAT_1_100(m, d)   BOOST_PP_REPEAT_1_99(m, d) m(2, 99, d)
 
#define BOOST_PP_REPEAT_1_101(m, d)   BOOST_PP_REPEAT_1_100(m, d) m(2, 100, d)
 
#define BOOST_PP_REPEAT_1_102(m, d)   BOOST_PP_REPEAT_1_101(m, d) m(2, 101, d)
 
#define BOOST_PP_REPEAT_1_103(m, d)   BOOST_PP_REPEAT_1_102(m, d) m(2, 102, d)
 
#define BOOST_PP_REPEAT_1_104(m, d)   BOOST_PP_REPEAT_1_103(m, d) m(2, 103, d)
 
#define BOOST_PP_REPEAT_1_105(m, d)   BOOST_PP_REPEAT_1_104(m, d) m(2, 104, d)
 
#define BOOST_PP_REPEAT_1_106(m, d)   BOOST_PP_REPEAT_1_105(m, d) m(2, 105, d)
 
#define BOOST_PP_REPEAT_1_107(m, d)   BOOST_PP_REPEAT_1_106(m, d) m(2, 106, d)
 
#define BOOST_PP_REPEAT_1_108(m, d)   BOOST_PP_REPEAT_1_107(m, d) m(2, 107, d)
 
#define BOOST_PP_REPEAT_1_109(m, d)   BOOST_PP_REPEAT_1_108(m, d) m(2, 108, d)
 
#define BOOST_PP_REPEAT_1_11(m, d)   BOOST_PP_REPEAT_1_10(m, d) m(2, 10, d)
 
#define BOOST_PP_REPEAT_1_110(m, d)   BOOST_PP_REPEAT_1_109(m, d) m(2, 109, d)
 
#define BOOST_PP_REPEAT_1_111(m, d)   BOOST_PP_REPEAT_1_110(m, d) m(2, 110, d)
 
#define BOOST_PP_REPEAT_1_112(m, d)   BOOST_PP_REPEAT_1_111(m, d) m(2, 111, d)
 
#define BOOST_PP_REPEAT_1_113(m, d)   BOOST_PP_REPEAT_1_112(m, d) m(2, 112, d)
 
#define BOOST_PP_REPEAT_1_114(m, d)   BOOST_PP_REPEAT_1_113(m, d) m(2, 113, d)
 
#define BOOST_PP_REPEAT_1_115(m, d)   BOOST_PP_REPEAT_1_114(m, d) m(2, 114, d)
 
#define BOOST_PP_REPEAT_1_116(m, d)   BOOST_PP_REPEAT_1_115(m, d) m(2, 115, d)
 
#define BOOST_PP_REPEAT_1_117(m, d)   BOOST_PP_REPEAT_1_116(m, d) m(2, 116, d)
 
#define BOOST_PP_REPEAT_1_118(m, d)   BOOST_PP_REPEAT_1_117(m, d) m(2, 117, d)
 
#define BOOST_PP_REPEAT_1_119(m, d)   BOOST_PP_REPEAT_1_118(m, d) m(2, 118, d)
 
#define BOOST_PP_REPEAT_1_12(m, d)   BOOST_PP_REPEAT_1_11(m, d) m(2, 11, d)
 
#define BOOST_PP_REPEAT_1_120(m, d)   BOOST_PP_REPEAT_1_119(m, d) m(2, 119, d)
 
#define BOOST_PP_REPEAT_1_121(m, d)   BOOST_PP_REPEAT_1_120(m, d) m(2, 120, d)
 
#define BOOST_PP_REPEAT_1_122(m, d)   BOOST_PP_REPEAT_1_121(m, d) m(2, 121, d)
 
#define BOOST_PP_REPEAT_1_123(m, d)   BOOST_PP_REPEAT_1_122(m, d) m(2, 122, d)
 
#define BOOST_PP_REPEAT_1_124(m, d)   BOOST_PP_REPEAT_1_123(m, d) m(2, 123, d)
 
#define BOOST_PP_REPEAT_1_125(m, d)   BOOST_PP_REPEAT_1_124(m, d) m(2, 124, d)
 
#define BOOST_PP_REPEAT_1_126(m, d)   BOOST_PP_REPEAT_1_125(m, d) m(2, 125, d)
 
#define BOOST_PP_REPEAT_1_127(m, d)   BOOST_PP_REPEAT_1_126(m, d) m(2, 126, d)
 
#define BOOST_PP_REPEAT_1_128(m, d)   BOOST_PP_REPEAT_1_127(m, d) m(2, 127, d)
 
#define BOOST_PP_REPEAT_1_129(m, d)   BOOST_PP_REPEAT_1_128(m, d) m(2, 128, d)
 
#define BOOST_PP_REPEAT_1_13(m, d)   BOOST_PP_REPEAT_1_12(m, d) m(2, 12, d)
 
#define BOOST_PP_REPEAT_1_130(m, d)   BOOST_PP_REPEAT_1_129(m, d) m(2, 129, d)
 
#define BOOST_PP_REPEAT_1_131(m, d)   BOOST_PP_REPEAT_1_130(m, d) m(2, 130, d)
 
#define BOOST_PP_REPEAT_1_132(m, d)   BOOST_PP_REPEAT_1_131(m, d) m(2, 131, d)
 
#define BOOST_PP_REPEAT_1_133(m, d)   BOOST_PP_REPEAT_1_132(m, d) m(2, 132, d)
 
#define BOOST_PP_REPEAT_1_134(m, d)   BOOST_PP_REPEAT_1_133(m, d) m(2, 133, d)
 
#define BOOST_PP_REPEAT_1_135(m, d)   BOOST_PP_REPEAT_1_134(m, d) m(2, 134, d)
 
#define BOOST_PP_REPEAT_1_136(m, d)   BOOST_PP_REPEAT_1_135(m, d) m(2, 135, d)
 
#define BOOST_PP_REPEAT_1_137(m, d)   BOOST_PP_REPEAT_1_136(m, d) m(2, 136, d)
 
#define BOOST_PP_REPEAT_1_138(m, d)   BOOST_PP_REPEAT_1_137(m, d) m(2, 137, d)
 
#define BOOST_PP_REPEAT_1_139(m, d)   BOOST_PP_REPEAT_1_138(m, d) m(2, 138, d)
 
#define BOOST_PP_REPEAT_1_14(m, d)   BOOST_PP_REPEAT_1_13(m, d) m(2, 13, d)
 
#define BOOST_PP_REPEAT_1_140(m, d)   BOOST_PP_REPEAT_1_139(m, d) m(2, 139, d)
 
#define BOOST_PP_REPEAT_1_141(m, d)   BOOST_PP_REPEAT_1_140(m, d) m(2, 140, d)
 
#define BOOST_PP_REPEAT_1_142(m, d)   BOOST_PP_REPEAT_1_141(m, d) m(2, 141, d)
 
#define BOOST_PP_REPEAT_1_143(m, d)   BOOST_PP_REPEAT_1_142(m, d) m(2, 142, d)
 
#define BOOST_PP_REPEAT_1_144(m, d)   BOOST_PP_REPEAT_1_143(m, d) m(2, 143, d)
 
#define BOOST_PP_REPEAT_1_145(m, d)   BOOST_PP_REPEAT_1_144(m, d) m(2, 144, d)
 
#define BOOST_PP_REPEAT_1_146(m, d)   BOOST_PP_REPEAT_1_145(m, d) m(2, 145, d)
 
#define BOOST_PP_REPEAT_1_147(m, d)   BOOST_PP_REPEAT_1_146(m, d) m(2, 146, d)
 
#define BOOST_PP_REPEAT_1_148(m, d)   BOOST_PP_REPEAT_1_147(m, d) m(2, 147, d)
 
#define BOOST_PP_REPEAT_1_149(m, d)   BOOST_PP_REPEAT_1_148(m, d) m(2, 148, d)
 
#define BOOST_PP_REPEAT_1_15(m, d)   BOOST_PP_REPEAT_1_14(m, d) m(2, 14, d)
 
#define BOOST_PP_REPEAT_1_150(m, d)   BOOST_PP_REPEAT_1_149(m, d) m(2, 149, d)
 
#define BOOST_PP_REPEAT_1_151(m, d)   BOOST_PP_REPEAT_1_150(m, d) m(2, 150, d)
 
#define BOOST_PP_REPEAT_1_152(m, d)   BOOST_PP_REPEAT_1_151(m, d) m(2, 151, d)
 
#define BOOST_PP_REPEAT_1_153(m, d)   BOOST_PP_REPEAT_1_152(m, d) m(2, 152, d)
 
#define BOOST_PP_REPEAT_1_154(m, d)   BOOST_PP_REPEAT_1_153(m, d) m(2, 153, d)
 
#define BOOST_PP_REPEAT_1_155(m, d)   BOOST_PP_REPEAT_1_154(m, d) m(2, 154, d)
 
#define BOOST_PP_REPEAT_1_156(m, d)   BOOST_PP_REPEAT_1_155(m, d) m(2, 155, d)
 
#define BOOST_PP_REPEAT_1_157(m, d)   BOOST_PP_REPEAT_1_156(m, d) m(2, 156, d)
 
#define BOOST_PP_REPEAT_1_158(m, d)   BOOST_PP_REPEAT_1_157(m, d) m(2, 157, d)
 
#define BOOST_PP_REPEAT_1_159(m, d)   BOOST_PP_REPEAT_1_158(m, d) m(2, 158, d)
 
#define BOOST_PP_REPEAT_1_16(m, d)   BOOST_PP_REPEAT_1_15(m, d) m(2, 15, d)
 
#define BOOST_PP_REPEAT_1_160(m, d)   BOOST_PP_REPEAT_1_159(m, d) m(2, 159, d)
 
#define BOOST_PP_REPEAT_1_161(m, d)   BOOST_PP_REPEAT_1_160(m, d) m(2, 160, d)
 
#define BOOST_PP_REPEAT_1_162(m, d)   BOOST_PP_REPEAT_1_161(m, d) m(2, 161, d)
 
#define BOOST_PP_REPEAT_1_163(m, d)   BOOST_PP_REPEAT_1_162(m, d) m(2, 162, d)
 
#define BOOST_PP_REPEAT_1_164(m, d)   BOOST_PP_REPEAT_1_163(m, d) m(2, 163, d)
 
#define BOOST_PP_REPEAT_1_165(m, d)   BOOST_PP_REPEAT_1_164(m, d) m(2, 164, d)
 
#define BOOST_PP_REPEAT_1_166(m, d)   BOOST_PP_REPEAT_1_165(m, d) m(2, 165, d)
 
#define BOOST_PP_REPEAT_1_167(m, d)   BOOST_PP_REPEAT_1_166(m, d) m(2, 166, d)
 
#define BOOST_PP_REPEAT_1_168(m, d)   BOOST_PP_REPEAT_1_167(m, d) m(2, 167, d)
 
#define BOOST_PP_REPEAT_1_169(m, d)   BOOST_PP_REPEAT_1_168(m, d) m(2, 168, d)
 
#define BOOST_PP_REPEAT_1_17(m, d)   BOOST_PP_REPEAT_1_16(m, d) m(2, 16, d)
 
#define BOOST_PP_REPEAT_1_170(m, d)   BOOST_PP_REPEAT_1_169(m, d) m(2, 169, d)
 
#define BOOST_PP_REPEAT_1_171(m, d)   BOOST_PP_REPEAT_1_170(m, d) m(2, 170, d)
 
#define BOOST_PP_REPEAT_1_172(m, d)   BOOST_PP_REPEAT_1_171(m, d) m(2, 171, d)
 
#define BOOST_PP_REPEAT_1_173(m, d)   BOOST_PP_REPEAT_1_172(m, d) m(2, 172, d)
 
#define BOOST_PP_REPEAT_1_174(m, d)   BOOST_PP_REPEAT_1_173(m, d) m(2, 173, d)
 
#define BOOST_PP_REPEAT_1_175(m, d)   BOOST_PP_REPEAT_1_174(m, d) m(2, 174, d)
 
#define BOOST_PP_REPEAT_1_176(m, d)   BOOST_PP_REPEAT_1_175(m, d) m(2, 175, d)
 
#define BOOST_PP_REPEAT_1_177(m, d)   BOOST_PP_REPEAT_1_176(m, d) m(2, 176, d)
 
#define BOOST_PP_REPEAT_1_178(m, d)   BOOST_PP_REPEAT_1_177(m, d) m(2, 177, d)
 
#define BOOST_PP_REPEAT_1_179(m, d)   BOOST_PP_REPEAT_1_178(m, d) m(2, 178, d)
 
#define BOOST_PP_REPEAT_1_18(m, d)   BOOST_PP_REPEAT_1_17(m, d) m(2, 17, d)
 
#define BOOST_PP_REPEAT_1_180(m, d)   BOOST_PP_REPEAT_1_179(m, d) m(2, 179, d)
 
#define BOOST_PP_REPEAT_1_181(m, d)   BOOST_PP_REPEAT_1_180(m, d) m(2, 180, d)
 
#define BOOST_PP_REPEAT_1_182(m, d)   BOOST_PP_REPEAT_1_181(m, d) m(2, 181, d)
 
#define BOOST_PP_REPEAT_1_183(m, d)   BOOST_PP_REPEAT_1_182(m, d) m(2, 182, d)
 
#define BOOST_PP_REPEAT_1_184(m, d)   BOOST_PP_REPEAT_1_183(m, d) m(2, 183, d)
 
#define BOOST_PP_REPEAT_1_185(m, d)   BOOST_PP_REPEAT_1_184(m, d) m(2, 184, d)
 
#define BOOST_PP_REPEAT_1_186(m, d)   BOOST_PP_REPEAT_1_185(m, d) m(2, 185, d)
 
#define BOOST_PP_REPEAT_1_187(m, d)   BOOST_PP_REPEAT_1_186(m, d) m(2, 186, d)
 
#define BOOST_PP_REPEAT_1_188(m, d)   BOOST_PP_REPEAT_1_187(m, d) m(2, 187, d)
 
#define BOOST_PP_REPEAT_1_189(m, d)   BOOST_PP_REPEAT_1_188(m, d) m(2, 188, d)
 
#define BOOST_PP_REPEAT_1_19(m, d)   BOOST_PP_REPEAT_1_18(m, d) m(2, 18, d)
 
#define BOOST_PP_REPEAT_1_190(m, d)   BOOST_PP_REPEAT_1_189(m, d) m(2, 189, d)
 
#define BOOST_PP_REPEAT_1_191(m, d)   BOOST_PP_REPEAT_1_190(m, d) m(2, 190, d)
 
#define BOOST_PP_REPEAT_1_192(m, d)   BOOST_PP_REPEAT_1_191(m, d) m(2, 191, d)
 
#define BOOST_PP_REPEAT_1_193(m, d)   BOOST_PP_REPEAT_1_192(m, d) m(2, 192, d)
 
#define BOOST_PP_REPEAT_1_194(m, d)   BOOST_PP_REPEAT_1_193(m, d) m(2, 193, d)
 
#define BOOST_PP_REPEAT_1_195(m, d)   BOOST_PP_REPEAT_1_194(m, d) m(2, 194, d)
 
#define BOOST_PP_REPEAT_1_196(m, d)   BOOST_PP_REPEAT_1_195(m, d) m(2, 195, d)
 
#define BOOST_PP_REPEAT_1_197(m, d)   BOOST_PP_REPEAT_1_196(m, d) m(2, 196, d)
 
#define BOOST_PP_REPEAT_1_198(m, d)   BOOST_PP_REPEAT_1_197(m, d) m(2, 197, d)
 
#define BOOST_PP_REPEAT_1_199(m, d)   BOOST_PP_REPEAT_1_198(m, d) m(2, 198, d)
 
#define BOOST_PP_REPEAT_1_2(m, d)   BOOST_PP_REPEAT_1_1(m, d) m(2, 1, d)
 
#define BOOST_PP_REPEAT_1_20(m, d)   BOOST_PP_REPEAT_1_19(m, d) m(2, 19, d)
 
#define BOOST_PP_REPEAT_1_200(m, d)   BOOST_PP_REPEAT_1_199(m, d) m(2, 199, d)
 
#define BOOST_PP_REPEAT_1_201(m, d)   BOOST_PP_REPEAT_1_200(m, d) m(2, 200, d)
 
#define BOOST_PP_REPEAT_1_202(m, d)   BOOST_PP_REPEAT_1_201(m, d) m(2, 201, d)
 
#define BOOST_PP_REPEAT_1_203(m, d)   BOOST_PP_REPEAT_1_202(m, d) m(2, 202, d)
 
#define BOOST_PP_REPEAT_1_204(m, d)   BOOST_PP_REPEAT_1_203(m, d) m(2, 203, d)
 
#define BOOST_PP_REPEAT_1_205(m, d)   BOOST_PP_REPEAT_1_204(m, d) m(2, 204, d)
 
#define BOOST_PP_REPEAT_1_206(m, d)   BOOST_PP_REPEAT_1_205(m, d) m(2, 205, d)
 
#define BOOST_PP_REPEAT_1_207(m, d)   BOOST_PP_REPEAT_1_206(m, d) m(2, 206, d)
 
#define BOOST_PP_REPEAT_1_208(m, d)   BOOST_PP_REPEAT_1_207(m, d) m(2, 207, d)
 
#define BOOST_PP_REPEAT_1_209(m, d)   BOOST_PP_REPEAT_1_208(m, d) m(2, 208, d)
 
#define BOOST_PP_REPEAT_1_21(m, d)   BOOST_PP_REPEAT_1_20(m, d) m(2, 20, d)
 
#define BOOST_PP_REPEAT_1_210(m, d)   BOOST_PP_REPEAT_1_209(m, d) m(2, 209, d)
 
#define BOOST_PP_REPEAT_1_211(m, d)   BOOST_PP_REPEAT_1_210(m, d) m(2, 210, d)
 
#define BOOST_PP_REPEAT_1_212(m, d)   BOOST_PP_REPEAT_1_211(m, d) m(2, 211, d)
 
#define BOOST_PP_REPEAT_1_213(m, d)   BOOST_PP_REPEAT_1_212(m, d) m(2, 212, d)
 
#define BOOST_PP_REPEAT_1_214(m, d)   BOOST_PP_REPEAT_1_213(m, d) m(2, 213, d)
 
#define BOOST_PP_REPEAT_1_215(m, d)   BOOST_PP_REPEAT_1_214(m, d) m(2, 214, d)
 
#define BOOST_PP_REPEAT_1_216(m, d)   BOOST_PP_REPEAT_1_215(m, d) m(2, 215, d)
 
#define BOOST_PP_REPEAT_1_217(m, d)   BOOST_PP_REPEAT_1_216(m, d) m(2, 216, d)
 
#define BOOST_PP_REPEAT_1_218(m, d)   BOOST_PP_REPEAT_1_217(m, d) m(2, 217, d)
 
#define BOOST_PP_REPEAT_1_219(m, d)   BOOST_PP_REPEAT_1_218(m, d) m(2, 218, d)
 
#define BOOST_PP_REPEAT_1_22(m, d)   BOOST_PP_REPEAT_1_21(m, d) m(2, 21, d)
 
#define BOOST_PP_REPEAT_1_220(m, d)   BOOST_PP_REPEAT_1_219(m, d) m(2, 219, d)
 
#define BOOST_PP_REPEAT_1_221(m, d)   BOOST_PP_REPEAT_1_220(m, d) m(2, 220, d)
 
#define BOOST_PP_REPEAT_1_222(m, d)   BOOST_PP_REPEAT_1_221(m, d) m(2, 221, d)
 
#define BOOST_PP_REPEAT_1_223(m, d)   BOOST_PP_REPEAT_1_222(m, d) m(2, 222, d)
 
#define BOOST_PP_REPEAT_1_224(m, d)   BOOST_PP_REPEAT_1_223(m, d) m(2, 223, d)
 
#define BOOST_PP_REPEAT_1_225(m, d)   BOOST_PP_REPEAT_1_224(m, d) m(2, 224, d)
 
#define BOOST_PP_REPEAT_1_226(m, d)   BOOST_PP_REPEAT_1_225(m, d) m(2, 225, d)
 
#define BOOST_PP_REPEAT_1_227(m, d)   BOOST_PP_REPEAT_1_226(m, d) m(2, 226, d)
 
#define BOOST_PP_REPEAT_1_228(m, d)   BOOST_PP_REPEAT_1_227(m, d) m(2, 227, d)
 
#define BOOST_PP_REPEAT_1_229(m, d)   BOOST_PP_REPEAT_1_228(m, d) m(2, 228, d)
 
#define BOOST_PP_REPEAT_1_23(m, d)   BOOST_PP_REPEAT_1_22(m, d) m(2, 22, d)
 
#define BOOST_PP_REPEAT_1_230(m, d)   BOOST_PP_REPEAT_1_229(m, d) m(2, 229, d)
 
#define BOOST_PP_REPEAT_1_231(m, d)   BOOST_PP_REPEAT_1_230(m, d) m(2, 230, d)
 
#define BOOST_PP_REPEAT_1_232(m, d)   BOOST_PP_REPEAT_1_231(m, d) m(2, 231, d)
 
#define BOOST_PP_REPEAT_1_233(m, d)   BOOST_PP_REPEAT_1_232(m, d) m(2, 232, d)
 
#define BOOST_PP_REPEAT_1_234(m, d)   BOOST_PP_REPEAT_1_233(m, d) m(2, 233, d)
 
#define BOOST_PP_REPEAT_1_235(m, d)   BOOST_PP_REPEAT_1_234(m, d) m(2, 234, d)
 
#define BOOST_PP_REPEAT_1_236(m, d)   BOOST_PP_REPEAT_1_235(m, d) m(2, 235, d)
 
#define BOOST_PP_REPEAT_1_237(m, d)   BOOST_PP_REPEAT_1_236(m, d) m(2, 236, d)
 
#define BOOST_PP_REPEAT_1_238(m, d)   BOOST_PP_REPEAT_1_237(m, d) m(2, 237, d)
 
#define BOOST_PP_REPEAT_1_239(m, d)   BOOST_PP_REPEAT_1_238(m, d) m(2, 238, d)
 
#define BOOST_PP_REPEAT_1_24(m, d)   BOOST_PP_REPEAT_1_23(m, d) m(2, 23, d)
 
#define BOOST_PP_REPEAT_1_240(m, d)   BOOST_PP_REPEAT_1_239(m, d) m(2, 239, d)
 
#define BOOST_PP_REPEAT_1_241(m, d)   BOOST_PP_REPEAT_1_240(m, d) m(2, 240, d)
 
#define BOOST_PP_REPEAT_1_242(m, d)   BOOST_PP_REPEAT_1_241(m, d) m(2, 241, d)
 
#define BOOST_PP_REPEAT_1_243(m, d)   BOOST_PP_REPEAT_1_242(m, d) m(2, 242, d)
 
#define BOOST_PP_REPEAT_1_244(m, d)   BOOST_PP_REPEAT_1_243(m, d) m(2, 243, d)
 
#define BOOST_PP_REPEAT_1_245(m, d)   BOOST_PP_REPEAT_1_244(m, d) m(2, 244, d)
 
#define BOOST_PP_REPEAT_1_246(m, d)   BOOST_PP_REPEAT_1_245(m, d) m(2, 245, d)
 
#define BOOST_PP_REPEAT_1_247(m, d)   BOOST_PP_REPEAT_1_246(m, d) m(2, 246, d)
 
#define BOOST_PP_REPEAT_1_248(m, d)   BOOST_PP_REPEAT_1_247(m, d) m(2, 247, d)
 
#define BOOST_PP_REPEAT_1_249(m, d)   BOOST_PP_REPEAT_1_248(m, d) m(2, 248, d)
 
#define BOOST_PP_REPEAT_1_25(m, d)   BOOST_PP_REPEAT_1_24(m, d) m(2, 24, d)
 
#define BOOST_PP_REPEAT_1_250(m, d)   BOOST_PP_REPEAT_1_249(m, d) m(2, 249, d)
 
#define BOOST_PP_REPEAT_1_251(m, d)   BOOST_PP_REPEAT_1_250(m, d) m(2, 250, d)
 
#define BOOST_PP_REPEAT_1_252(m, d)   BOOST_PP_REPEAT_1_251(m, d) m(2, 251, d)
 
#define BOOST_PP_REPEAT_1_253(m, d)   BOOST_PP_REPEAT_1_252(m, d) m(2, 252, d)
 
#define BOOST_PP_REPEAT_1_254(m, d)   BOOST_PP_REPEAT_1_253(m, d) m(2, 253, d)
 
#define BOOST_PP_REPEAT_1_255(m, d)   BOOST_PP_REPEAT_1_254(m, d) m(2, 254, d)
 
#define BOOST_PP_REPEAT_1_256(m, d)   BOOST_PP_REPEAT_1_255(m, d) m(2, 255, d)
 
#define BOOST_PP_REPEAT_1_26(m, d)   BOOST_PP_REPEAT_1_25(m, d) m(2, 25, d)
 
#define BOOST_PP_REPEAT_1_27(m, d)   BOOST_PP_REPEAT_1_26(m, d) m(2, 26, d)
 
#define BOOST_PP_REPEAT_1_28(m, d)   BOOST_PP_REPEAT_1_27(m, d) m(2, 27, d)
 
#define BOOST_PP_REPEAT_1_29(m, d)   BOOST_PP_REPEAT_1_28(m, d) m(2, 28, d)
 
#define BOOST_PP_REPEAT_1_3(m, d)   BOOST_PP_REPEAT_1_2(m, d) m(2, 2, d)
 
#define BOOST_PP_REPEAT_1_30(m, d)   BOOST_PP_REPEAT_1_29(m, d) m(2, 29, d)
 
#define BOOST_PP_REPEAT_1_31(m, d)   BOOST_PP_REPEAT_1_30(m, d) m(2, 30, d)
 
#define BOOST_PP_REPEAT_1_32(m, d)   BOOST_PP_REPEAT_1_31(m, d) m(2, 31, d)
 
#define BOOST_PP_REPEAT_1_33(m, d)   BOOST_PP_REPEAT_1_32(m, d) m(2, 32, d)
 
#define BOOST_PP_REPEAT_1_34(m, d)   BOOST_PP_REPEAT_1_33(m, d) m(2, 33, d)
 
#define BOOST_PP_REPEAT_1_35(m, d)   BOOST_PP_REPEAT_1_34(m, d) m(2, 34, d)
 
#define BOOST_PP_REPEAT_1_36(m, d)   BOOST_PP_REPEAT_1_35(m, d) m(2, 35, d)
 
#define BOOST_PP_REPEAT_1_37(m, d)   BOOST_PP_REPEAT_1_36(m, d) m(2, 36, d)
 
#define BOOST_PP_REPEAT_1_38(m, d)   BOOST_PP_REPEAT_1_37(m, d) m(2, 37, d)
 
#define BOOST_PP_REPEAT_1_39(m, d)   BOOST_PP_REPEAT_1_38(m, d) m(2, 38, d)
 
#define BOOST_PP_REPEAT_1_4(m, d)   BOOST_PP_REPEAT_1_3(m, d) m(2, 3, d)
 
#define BOOST_PP_REPEAT_1_40(m, d)   BOOST_PP_REPEAT_1_39(m, d) m(2, 39, d)
 
#define BOOST_PP_REPEAT_1_41(m, d)   BOOST_PP_REPEAT_1_40(m, d) m(2, 40, d)
 
#define BOOST_PP_REPEAT_1_42(m, d)   BOOST_PP_REPEAT_1_41(m, d) m(2, 41, d)
 
#define BOOST_PP_REPEAT_1_43(m, d)   BOOST_PP_REPEAT_1_42(m, d) m(2, 42, d)
 
#define BOOST_PP_REPEAT_1_44(m, d)   BOOST_PP_REPEAT_1_43(m, d) m(2, 43, d)
 
#define BOOST_PP_REPEAT_1_45(m, d)   BOOST_PP_REPEAT_1_44(m, d) m(2, 44, d)
 
#define BOOST_PP_REPEAT_1_46(m, d)   BOOST_PP_REPEAT_1_45(m, d) m(2, 45, d)
 
#define BOOST_PP_REPEAT_1_47(m, d)   BOOST_PP_REPEAT_1_46(m, d) m(2, 46, d)
 
#define BOOST_PP_REPEAT_1_48(m, d)   BOOST_PP_REPEAT_1_47(m, d) m(2, 47, d)
 
#define BOOST_PP_REPEAT_1_49(m, d)   BOOST_PP_REPEAT_1_48(m, d) m(2, 48, d)
 
#define BOOST_PP_REPEAT_1_5(m, d)   BOOST_PP_REPEAT_1_4(m, d) m(2, 4, d)
 
#define BOOST_PP_REPEAT_1_50(m, d)   BOOST_PP_REPEAT_1_49(m, d) m(2, 49, d)
 
#define BOOST_PP_REPEAT_1_51(m, d)   BOOST_PP_REPEAT_1_50(m, d) m(2, 50, d)
 
#define BOOST_PP_REPEAT_1_52(m, d)   BOOST_PP_REPEAT_1_51(m, d) m(2, 51, d)
 
#define BOOST_PP_REPEAT_1_53(m, d)   BOOST_PP_REPEAT_1_52(m, d) m(2, 52, d)
 
#define BOOST_PP_REPEAT_1_54(m, d)   BOOST_PP_REPEAT_1_53(m, d) m(2, 53, d)
 
#define BOOST_PP_REPEAT_1_55(m, d)   BOOST_PP_REPEAT_1_54(m, d) m(2, 54, d)
 
#define BOOST_PP_REPEAT_1_56(m, d)   BOOST_PP_REPEAT_1_55(m, d) m(2, 55, d)
 
#define BOOST_PP_REPEAT_1_57(m, d)   BOOST_PP_REPEAT_1_56(m, d) m(2, 56, d)
 
#define BOOST_PP_REPEAT_1_58(m, d)   BOOST_PP_REPEAT_1_57(m, d) m(2, 57, d)
 
#define BOOST_PP_REPEAT_1_59(m, d)   BOOST_PP_REPEAT_1_58(m, d) m(2, 58, d)
 
#define BOOST_PP_REPEAT_1_6(m, d)   BOOST_PP_REPEAT_1_5(m, d) m(2, 5, d)
 
#define BOOST_PP_REPEAT_1_60(m, d)   BOOST_PP_REPEAT_1_59(m, d) m(2, 59, d)
 
#define BOOST_PP_REPEAT_1_61(m, d)   BOOST_PP_REPEAT_1_60(m, d) m(2, 60, d)
 
#define BOOST_PP_REPEAT_1_62(m, d)   BOOST_PP_REPEAT_1_61(m, d) m(2, 61, d)
 
#define BOOST_PP_REPEAT_1_63(m, d)   BOOST_PP_REPEAT_1_62(m, d) m(2, 62, d)
 
#define BOOST_PP_REPEAT_1_64(m, d)   BOOST_PP_REPEAT_1_63(m, d) m(2, 63, d)
 
#define BOOST_PP_REPEAT_1_65(m, d)   BOOST_PP_REPEAT_1_64(m, d) m(2, 64, d)
 
#define BOOST_PP_REPEAT_1_66(m, d)   BOOST_PP_REPEAT_1_65(m, d) m(2, 65, d)
 
#define BOOST_PP_REPEAT_1_67(m, d)   BOOST_PP_REPEAT_1_66(m, d) m(2, 66, d)
 
#define BOOST_PP_REPEAT_1_68(m, d)   BOOST_PP_REPEAT_1_67(m, d) m(2, 67, d)
 
#define BOOST_PP_REPEAT_1_69(m, d)   BOOST_PP_REPEAT_1_68(m, d) m(2, 68, d)
 
#define BOOST_PP_REPEAT_1_7(m, d)   BOOST_PP_REPEAT_1_6(m, d) m(2, 6, d)
 
#define BOOST_PP_REPEAT_1_70(m, d)   BOOST_PP_REPEAT_1_69(m, d) m(2, 69, d)
 
#define BOOST_PP_REPEAT_1_71(m, d)   BOOST_PP_REPEAT_1_70(m, d) m(2, 70, d)
 
#define BOOST_PP_REPEAT_1_72(m, d)   BOOST_PP_REPEAT_1_71(m, d) m(2, 71, d)
 
#define BOOST_PP_REPEAT_1_73(m, d)   BOOST_PP_REPEAT_1_72(m, d) m(2, 72, d)
 
#define BOOST_PP_REPEAT_1_74(m, d)   BOOST_PP_REPEAT_1_73(m, d) m(2, 73, d)
 
#define BOOST_PP_REPEAT_1_75(m, d)   BOOST_PP_REPEAT_1_74(m, d) m(2, 74, d)
 
#define BOOST_PP_REPEAT_1_76(m, d)   BOOST_PP_REPEAT_1_75(m, d) m(2, 75, d)
 
#define BOOST_PP_REPEAT_1_77(m, d)   BOOST_PP_REPEAT_1_76(m, d) m(2, 76, d)
 
#define BOOST_PP_REPEAT_1_78(m, d)   BOOST_PP_REPEAT_1_77(m, d) m(2, 77, d)
 
#define BOOST_PP_REPEAT_1_79(m, d)   BOOST_PP_REPEAT_1_78(m, d) m(2, 78, d)
 
#define BOOST_PP_REPEAT_1_8(m, d)   BOOST_PP_REPEAT_1_7(m, d) m(2, 7, d)
 
#define BOOST_PP_REPEAT_1_80(m, d)   BOOST_PP_REPEAT_1_79(m, d) m(2, 79, d)
 
#define BOOST_PP_REPEAT_1_81(m, d)   BOOST_PP_REPEAT_1_80(m, d) m(2, 80, d)
 
#define BOOST_PP_REPEAT_1_82(m, d)   BOOST_PP_REPEAT_1_81(m, d) m(2, 81, d)
 
#define BOOST_PP_REPEAT_1_83(m, d)   BOOST_PP_REPEAT_1_82(m, d) m(2, 82, d)
 
#define BOOST_PP_REPEAT_1_84(m, d)   BOOST_PP_REPEAT_1_83(m, d) m(2, 83, d)
 
#define BOOST_PP_REPEAT_1_85(m, d)   BOOST_PP_REPEAT_1_84(m, d) m(2, 84, d)
 
#define BOOST_PP_REPEAT_1_86(m, d)   BOOST_PP_REPEAT_1_85(m, d) m(2, 85, d)
 
#define BOOST_PP_REPEAT_1_87(m, d)   BOOST_PP_REPEAT_1_86(m, d) m(2, 86, d)
 
#define BOOST_PP_REPEAT_1_88(m, d)   BOOST_PP_REPEAT_1_87(m, d) m(2, 87, d)
 
#define BOOST_PP_REPEAT_1_89(m, d)   BOOST_PP_REPEAT_1_88(m, d) m(2, 88, d)
 
#define BOOST_PP_REPEAT_1_9(m, d)   BOOST_PP_REPEAT_1_8(m, d) m(2, 8, d)
 
#define BOOST_PP_REPEAT_1_90(m, d)   BOOST_PP_REPEAT_1_89(m, d) m(2, 89, d)
 
#define BOOST_PP_REPEAT_1_91(m, d)   BOOST_PP_REPEAT_1_90(m, d) m(2, 90, d)
 
#define BOOST_PP_REPEAT_1_92(m, d)   BOOST_PP_REPEAT_1_91(m, d) m(2, 91, d)
 
#define BOOST_PP_REPEAT_1_93(m, d)   BOOST_PP_REPEAT_1_92(m, d) m(2, 92, d)
 
#define BOOST_PP_REPEAT_1_94(m, d)   BOOST_PP_REPEAT_1_93(m, d) m(2, 93, d)
 
#define BOOST_PP_REPEAT_1_95(m, d)   BOOST_PP_REPEAT_1_94(m, d) m(2, 94, d)
 
#define BOOST_PP_REPEAT_1_96(m, d)   BOOST_PP_REPEAT_1_95(m, d) m(2, 95, d)
 
#define BOOST_PP_REPEAT_1_97(m, d)   BOOST_PP_REPEAT_1_96(m, d) m(2, 96, d)
 
#define BOOST_PP_REPEAT_1_98(m, d)   BOOST_PP_REPEAT_1_97(m, d) m(2, 97, d)
 
#define BOOST_PP_REPEAT_1_99(m, d)   BOOST_PP_REPEAT_1_98(m, d) m(2, 98, d)
 
#define BOOST_PP_REPEAT_1_I(c, m, d)   BOOST_PP_REPEAT_1_ ## c(m, d)
 
#define BOOST_PP_REPEAT_1ST   BOOST_PP_REPEAT_1
 
#define BOOST_PP_REPEAT_2(c, m, d)   BOOST_PP_REPEAT_2_I(c, m, d)
 
#define BOOST_PP_REPEAT_2_0(m, d)
 
#define BOOST_PP_REPEAT_2_1(m, d)   m(3, 0, d)
 
#define BOOST_PP_REPEAT_2_10(m, d)   BOOST_PP_REPEAT_2_9(m, d) m(3, 9, d)
 
#define BOOST_PP_REPEAT_2_100(m, d)   BOOST_PP_REPEAT_2_99(m, d) m(3, 99, d)
 
#define BOOST_PP_REPEAT_2_101(m, d)   BOOST_PP_REPEAT_2_100(m, d) m(3, 100, d)
 
#define BOOST_PP_REPEAT_2_102(m, d)   BOOST_PP_REPEAT_2_101(m, d) m(3, 101, d)
 
#define BOOST_PP_REPEAT_2_103(m, d)   BOOST_PP_REPEAT_2_102(m, d) m(3, 102, d)
 
#define BOOST_PP_REPEAT_2_104(m, d)   BOOST_PP_REPEAT_2_103(m, d) m(3, 103, d)
 
#define BOOST_PP_REPEAT_2_105(m, d)   BOOST_PP_REPEAT_2_104(m, d) m(3, 104, d)
 
#define BOOST_PP_REPEAT_2_106(m, d)   BOOST_PP_REPEAT_2_105(m, d) m(3, 105, d)
 
#define BOOST_PP_REPEAT_2_107(m, d)   BOOST_PP_REPEAT_2_106(m, d) m(3, 106, d)
 
#define BOOST_PP_REPEAT_2_108(m, d)   BOOST_PP_REPEAT_2_107(m, d) m(3, 107, d)
 
#define BOOST_PP_REPEAT_2_109(m, d)   BOOST_PP_REPEAT_2_108(m, d) m(3, 108, d)
 
#define BOOST_PP_REPEAT_2_11(m, d)   BOOST_PP_REPEAT_2_10(m, d) m(3, 10, d)
 
#define BOOST_PP_REPEAT_2_110(m, d)   BOOST_PP_REPEAT_2_109(m, d) m(3, 109, d)
 
#define BOOST_PP_REPEAT_2_111(m, d)   BOOST_PP_REPEAT_2_110(m, d) m(3, 110, d)
 
#define BOOST_PP_REPEAT_2_112(m, d)   BOOST_PP_REPEAT_2_111(m, d) m(3, 111, d)
 
#define BOOST_PP_REPEAT_2_113(m, d)   BOOST_PP_REPEAT_2_112(m, d) m(3, 112, d)
 
#define BOOST_PP_REPEAT_2_114(m, d)   BOOST_PP_REPEAT_2_113(m, d) m(3, 113, d)
 
#define BOOST_PP_REPEAT_2_115(m, d)   BOOST_PP_REPEAT_2_114(m, d) m(3, 114, d)
 
#define BOOST_PP_REPEAT_2_116(m, d)   BOOST_PP_REPEAT_2_115(m, d) m(3, 115, d)
 
#define BOOST_PP_REPEAT_2_117(m, d)   BOOST_PP_REPEAT_2_116(m, d) m(3, 116, d)
 
#define BOOST_PP_REPEAT_2_118(m, d)   BOOST_PP_REPEAT_2_117(m, d) m(3, 117, d)
 
#define BOOST_PP_REPEAT_2_119(m, d)   BOOST_PP_REPEAT_2_118(m, d) m(3, 118, d)
 
#define BOOST_PP_REPEAT_2_12(m, d)   BOOST_PP_REPEAT_2_11(m, d) m(3, 11, d)
 
#define BOOST_PP_REPEAT_2_120(m, d)   BOOST_PP_REPEAT_2_119(m, d) m(3, 119, d)
 
#define BOOST_PP_REPEAT_2_121(m, d)   BOOST_PP_REPEAT_2_120(m, d) m(3, 120, d)
 
#define BOOST_PP_REPEAT_2_122(m, d)   BOOST_PP_REPEAT_2_121(m, d) m(3, 121, d)
 
#define BOOST_PP_REPEAT_2_123(m, d)   BOOST_PP_REPEAT_2_122(m, d) m(3, 122, d)
 
#define BOOST_PP_REPEAT_2_124(m, d)   BOOST_PP_REPEAT_2_123(m, d) m(3, 123, d)
 
#define BOOST_PP_REPEAT_2_125(m, d)   BOOST_PP_REPEAT_2_124(m, d) m(3, 124, d)
 
#define BOOST_PP_REPEAT_2_126(m, d)   BOOST_PP_REPEAT_2_125(m, d) m(3, 125, d)
 
#define BOOST_PP_REPEAT_2_127(m, d)   BOOST_PP_REPEAT_2_126(m, d) m(3, 126, d)
 
#define BOOST_PP_REPEAT_2_128(m, d)   BOOST_PP_REPEAT_2_127(m, d) m(3, 127, d)
 
#define BOOST_PP_REPEAT_2_129(m, d)   BOOST_PP_REPEAT_2_128(m, d) m(3, 128, d)
 
#define BOOST_PP_REPEAT_2_13(m, d)   BOOST_PP_REPEAT_2_12(m, d) m(3, 12, d)
 
#define BOOST_PP_REPEAT_2_130(m, d)   BOOST_PP_REPEAT_2_129(m, d) m(3, 129, d)
 
#define BOOST_PP_REPEAT_2_131(m, d)   BOOST_PP_REPEAT_2_130(m, d) m(3, 130, d)
 
#define BOOST_PP_REPEAT_2_132(m, d)   BOOST_PP_REPEAT_2_131(m, d) m(3, 131, d)
 
#define BOOST_PP_REPEAT_2_133(m, d)   BOOST_PP_REPEAT_2_132(m, d) m(3, 132, d)
 
#define BOOST_PP_REPEAT_2_134(m, d)   BOOST_PP_REPEAT_2_133(m, d) m(3, 133, d)
 
#define BOOST_PP_REPEAT_2_135(m, d)   BOOST_PP_REPEAT_2_134(m, d) m(3, 134, d)
 
#define BOOST_PP_REPEAT_2_136(m, d)   BOOST_PP_REPEAT_2_135(m, d) m(3, 135, d)
 
#define BOOST_PP_REPEAT_2_137(m, d)   BOOST_PP_REPEAT_2_136(m, d) m(3, 136, d)
 
#define BOOST_PP_REPEAT_2_138(m, d)   BOOST_PP_REPEAT_2_137(m, d) m(3, 137, d)
 
#define BOOST_PP_REPEAT_2_139(m, d)   BOOST_PP_REPEAT_2_138(m, d) m(3, 138, d)
 
#define BOOST_PP_REPEAT_2_14(m, d)   BOOST_PP_REPEAT_2_13(m, d) m(3, 13, d)
 
#define BOOST_PP_REPEAT_2_140(m, d)   BOOST_PP_REPEAT_2_139(m, d) m(3, 139, d)
 
#define BOOST_PP_REPEAT_2_141(m, d)   BOOST_PP_REPEAT_2_140(m, d) m(3, 140, d)
 
#define BOOST_PP_REPEAT_2_142(m, d)   BOOST_PP_REPEAT_2_141(m, d) m(3, 141, d)
 
#define BOOST_PP_REPEAT_2_143(m, d)   BOOST_PP_REPEAT_2_142(m, d) m(3, 142, d)
 
#define BOOST_PP_REPEAT_2_144(m, d)   BOOST_PP_REPEAT_2_143(m, d) m(3, 143, d)
 
#define BOOST_PP_REPEAT_2_145(m, d)   BOOST_PP_REPEAT_2_144(m, d) m(3, 144, d)
 
#define BOOST_PP_REPEAT_2_146(m, d)   BOOST_PP_REPEAT_2_145(m, d) m(3, 145, d)
 
#define BOOST_PP_REPEAT_2_147(m, d)   BOOST_PP_REPEAT_2_146(m, d) m(3, 146, d)
 
#define BOOST_PP_REPEAT_2_148(m, d)   BOOST_PP_REPEAT_2_147(m, d) m(3, 147, d)
 
#define BOOST_PP_REPEAT_2_149(m, d)   BOOST_PP_REPEAT_2_148(m, d) m(3, 148, d)
 
#define BOOST_PP_REPEAT_2_15(m, d)   BOOST_PP_REPEAT_2_14(m, d) m(3, 14, d)
 
#define BOOST_PP_REPEAT_2_150(m, d)   BOOST_PP_REPEAT_2_149(m, d) m(3, 149, d)
 
#define BOOST_PP_REPEAT_2_151(m, d)   BOOST_PP_REPEAT_2_150(m, d) m(3, 150, d)
 
#define BOOST_PP_REPEAT_2_152(m, d)   BOOST_PP_REPEAT_2_151(m, d) m(3, 151, d)
 
#define BOOST_PP_REPEAT_2_153(m, d)   BOOST_PP_REPEAT_2_152(m, d) m(3, 152, d)
 
#define BOOST_PP_REPEAT_2_154(m, d)   BOOST_PP_REPEAT_2_153(m, d) m(3, 153, d)
 
#define BOOST_PP_REPEAT_2_155(m, d)   BOOST_PP_REPEAT_2_154(m, d) m(3, 154, d)
 
#define BOOST_PP_REPEAT_2_156(m, d)   BOOST_PP_REPEAT_2_155(m, d) m(3, 155, d)
 
#define BOOST_PP_REPEAT_2_157(m, d)   BOOST_PP_REPEAT_2_156(m, d) m(3, 156, d)
 
#define BOOST_PP_REPEAT_2_158(m, d)   BOOST_PP_REPEAT_2_157(m, d) m(3, 157, d)
 
#define BOOST_PP_REPEAT_2_159(m, d)   BOOST_PP_REPEAT_2_158(m, d) m(3, 158, d)
 
#define BOOST_PP_REPEAT_2_16(m, d)   BOOST_PP_REPEAT_2_15(m, d) m(3, 15, d)
 
#define BOOST_PP_REPEAT_2_160(m, d)   BOOST_PP_REPEAT_2_159(m, d) m(3, 159, d)
 
#define BOOST_PP_REPEAT_2_161(m, d)   BOOST_PP_REPEAT_2_160(m, d) m(3, 160, d)
 
#define BOOST_PP_REPEAT_2_162(m, d)   BOOST_PP_REPEAT_2_161(m, d) m(3, 161, d)
 
#define BOOST_PP_REPEAT_2_163(m, d)   BOOST_PP_REPEAT_2_162(m, d) m(3, 162, d)
 
#define BOOST_PP_REPEAT_2_164(m, d)   BOOST_PP_REPEAT_2_163(m, d) m(3, 163, d)
 
#define BOOST_PP_REPEAT_2_165(m, d)   BOOST_PP_REPEAT_2_164(m, d) m(3, 164, d)
 
#define BOOST_PP_REPEAT_2_166(m, d)   BOOST_PP_REPEAT_2_165(m, d) m(3, 165, d)
 
#define BOOST_PP_REPEAT_2_167(m, d)   BOOST_PP_REPEAT_2_166(m, d) m(3, 166, d)
 
#define BOOST_PP_REPEAT_2_168(m, d)   BOOST_PP_REPEAT_2_167(m, d) m(3, 167, d)
 
#define BOOST_PP_REPEAT_2_169(m, d)   BOOST_PP_REPEAT_2_168(m, d) m(3, 168, d)
 
#define BOOST_PP_REPEAT_2_17(m, d)   BOOST_PP_REPEAT_2_16(m, d) m(3, 16, d)
 
#define BOOST_PP_REPEAT_2_170(m, d)   BOOST_PP_REPEAT_2_169(m, d) m(3, 169, d)
 
#define BOOST_PP_REPEAT_2_171(m, d)   BOOST_PP_REPEAT_2_170(m, d) m(3, 170, d)
 
#define BOOST_PP_REPEAT_2_172(m, d)   BOOST_PP_REPEAT_2_171(m, d) m(3, 171, d)
 
#define BOOST_PP_REPEAT_2_173(m, d)   BOOST_PP_REPEAT_2_172(m, d) m(3, 172, d)
 
#define BOOST_PP_REPEAT_2_174(m, d)   BOOST_PP_REPEAT_2_173(m, d) m(3, 173, d)
 
#define BOOST_PP_REPEAT_2_175(m, d)   BOOST_PP_REPEAT_2_174(m, d) m(3, 174, d)
 
#define BOOST_PP_REPEAT_2_176(m, d)   BOOST_PP_REPEAT_2_175(m, d) m(3, 175, d)
 
#define BOOST_PP_REPEAT_2_177(m, d)   BOOST_PP_REPEAT_2_176(m, d) m(3, 176, d)
 
#define BOOST_PP_REPEAT_2_178(m, d)   BOOST_PP_REPEAT_2_177(m, d) m(3, 177, d)
 
#define BOOST_PP_REPEAT_2_179(m, d)   BOOST_PP_REPEAT_2_178(m, d) m(3, 178, d)
 
#define BOOST_PP_REPEAT_2_18(m, d)   BOOST_PP_REPEAT_2_17(m, d) m(3, 17, d)
 
#define BOOST_PP_REPEAT_2_180(m, d)   BOOST_PP_REPEAT_2_179(m, d) m(3, 179, d)
 
#define BOOST_PP_REPEAT_2_181(m, d)   BOOST_PP_REPEAT_2_180(m, d) m(3, 180, d)
 
#define BOOST_PP_REPEAT_2_182(m, d)   BOOST_PP_REPEAT_2_181(m, d) m(3, 181, d)
 
#define BOOST_PP_REPEAT_2_183(m, d)   BOOST_PP_REPEAT_2_182(m, d) m(3, 182, d)
 
#define BOOST_PP_REPEAT_2_184(m, d)   BOOST_PP_REPEAT_2_183(m, d) m(3, 183, d)
 
#define BOOST_PP_REPEAT_2_185(m, d)   BOOST_PP_REPEAT_2_184(m, d) m(3, 184, d)
 
#define BOOST_PP_REPEAT_2_186(m, d)   BOOST_PP_REPEAT_2_185(m, d) m(3, 185, d)
 
#define BOOST_PP_REPEAT_2_187(m, d)   BOOST_PP_REPEAT_2_186(m, d) m(3, 186, d)
 
#define BOOST_PP_REPEAT_2_188(m, d)   BOOST_PP_REPEAT_2_187(m, d) m(3, 187, d)
 
#define BOOST_PP_REPEAT_2_189(m, d)   BOOST_PP_REPEAT_2_188(m, d) m(3, 188, d)
 
#define BOOST_PP_REPEAT_2_19(m, d)   BOOST_PP_REPEAT_2_18(m, d) m(3, 18, d)
 
#define BOOST_PP_REPEAT_2_190(m, d)   BOOST_PP_REPEAT_2_189(m, d) m(3, 189, d)
 
#define BOOST_PP_REPEAT_2_191(m, d)   BOOST_PP_REPEAT_2_190(m, d) m(3, 190, d)
 
#define BOOST_PP_REPEAT_2_192(m, d)   BOOST_PP_REPEAT_2_191(m, d) m(3, 191, d)
 
#define BOOST_PP_REPEAT_2_193(m, d)   BOOST_PP_REPEAT_2_192(m, d) m(3, 192, d)
 
#define BOOST_PP_REPEAT_2_194(m, d)   BOOST_PP_REPEAT_2_193(m, d) m(3, 193, d)
 
#define BOOST_PP_REPEAT_2_195(m, d)   BOOST_PP_REPEAT_2_194(m, d) m(3, 194, d)
 
#define BOOST_PP_REPEAT_2_196(m, d)   BOOST_PP_REPEAT_2_195(m, d) m(3, 195, d)
 
#define BOOST_PP_REPEAT_2_197(m, d)   BOOST_PP_REPEAT_2_196(m, d) m(3, 196, d)
 
#define BOOST_PP_REPEAT_2_198(m, d)   BOOST_PP_REPEAT_2_197(m, d) m(3, 197, d)
 
#define BOOST_PP_REPEAT_2_199(m, d)   BOOST_PP_REPEAT_2_198(m, d) m(3, 198, d)
 
#define BOOST_PP_REPEAT_2_2(m, d)   BOOST_PP_REPEAT_2_1(m, d) m(3, 1, d)
 
#define BOOST_PP_REPEAT_2_20(m, d)   BOOST_PP_REPEAT_2_19(m, d) m(3, 19, d)
 
#define BOOST_PP_REPEAT_2_200(m, d)   BOOST_PP_REPEAT_2_199(m, d) m(3, 199, d)
 
#define BOOST_PP_REPEAT_2_201(m, d)   BOOST_PP_REPEAT_2_200(m, d) m(3, 200, d)
 
#define BOOST_PP_REPEAT_2_202(m, d)   BOOST_PP_REPEAT_2_201(m, d) m(3, 201, d)
 
#define BOOST_PP_REPEAT_2_203(m, d)   BOOST_PP_REPEAT_2_202(m, d) m(3, 202, d)
 
#define BOOST_PP_REPEAT_2_204(m, d)   BOOST_PP_REPEAT_2_203(m, d) m(3, 203, d)
 
#define BOOST_PP_REPEAT_2_205(m, d)   BOOST_PP_REPEAT_2_204(m, d) m(3, 204, d)
 
#define BOOST_PP_REPEAT_2_206(m, d)   BOOST_PP_REPEAT_2_205(m, d) m(3, 205, d)
 
#define BOOST_PP_REPEAT_2_207(m, d)   BOOST_PP_REPEAT_2_206(m, d) m(3, 206, d)
 
#define BOOST_PP_REPEAT_2_208(m, d)   BOOST_PP_REPEAT_2_207(m, d) m(3, 207, d)
 
#define BOOST_PP_REPEAT_2_209(m, d)   BOOST_PP_REPEAT_2_208(m, d) m(3, 208, d)
 
#define BOOST_PP_REPEAT_2_21(m, d)   BOOST_PP_REPEAT_2_20(m, d) m(3, 20, d)
 
#define BOOST_PP_REPEAT_2_210(m, d)   BOOST_PP_REPEAT_2_209(m, d) m(3, 209, d)
 
#define BOOST_PP_REPEAT_2_211(m, d)   BOOST_PP_REPEAT_2_210(m, d) m(3, 210, d)
 
#define BOOST_PP_REPEAT_2_212(m, d)   BOOST_PP_REPEAT_2_211(m, d) m(3, 211, d)
 
#define BOOST_PP_REPEAT_2_213(m, d)   BOOST_PP_REPEAT_2_212(m, d) m(3, 212, d)
 
#define BOOST_PP_REPEAT_2_214(m, d)   BOOST_PP_REPEAT_2_213(m, d) m(3, 213, d)
 
#define BOOST_PP_REPEAT_2_215(m, d)   BOOST_PP_REPEAT_2_214(m, d) m(3, 214, d)
 
#define BOOST_PP_REPEAT_2_216(m, d)   BOOST_PP_REPEAT_2_215(m, d) m(3, 215, d)
 
#define BOOST_PP_REPEAT_2_217(m, d)   BOOST_PP_REPEAT_2_216(m, d) m(3, 216, d)
 
#define BOOST_PP_REPEAT_2_218(m, d)   BOOST_PP_REPEAT_2_217(m, d) m(3, 217, d)
 
#define BOOST_PP_REPEAT_2_219(m, d)   BOOST_PP_REPEAT_2_218(m, d) m(3, 218, d)
 
#define BOOST_PP_REPEAT_2_22(m, d)   BOOST_PP_REPEAT_2_21(m, d) m(3, 21, d)
 
#define BOOST_PP_REPEAT_2_220(m, d)   BOOST_PP_REPEAT_2_219(m, d) m(3, 219, d)
 
#define BOOST_PP_REPEAT_2_221(m, d)   BOOST_PP_REPEAT_2_220(m, d) m(3, 220, d)
 
#define BOOST_PP_REPEAT_2_222(m, d)   BOOST_PP_REPEAT_2_221(m, d) m(3, 221, d)
 
#define BOOST_PP_REPEAT_2_223(m, d)   BOOST_PP_REPEAT_2_222(m, d) m(3, 222, d)
 
#define BOOST_PP_REPEAT_2_224(m, d)   BOOST_PP_REPEAT_2_223(m, d) m(3, 223, d)
 
#define BOOST_PP_REPEAT_2_225(m, d)   BOOST_PP_REPEAT_2_224(m, d) m(3, 224, d)
 
#define BOOST_PP_REPEAT_2_226(m, d)   BOOST_PP_REPEAT_2_225(m, d) m(3, 225, d)
 
#define BOOST_PP_REPEAT_2_227(m, d)   BOOST_PP_REPEAT_2_226(m, d) m(3, 226, d)
 
#define BOOST_PP_REPEAT_2_228(m, d)   BOOST_PP_REPEAT_2_227(m, d) m(3, 227, d)
 
#define BOOST_PP_REPEAT_2_229(m, d)   BOOST_PP_REPEAT_2_228(m, d) m(3, 228, d)
 
#define BOOST_PP_REPEAT_2_23(m, d)   BOOST_PP_REPEAT_2_22(m, d) m(3, 22, d)
 
#define BOOST_PP_REPEAT_2_230(m, d)   BOOST_PP_REPEAT_2_229(m, d) m(3, 229, d)
 
#define BOOST_PP_REPEAT_2_231(m, d)   BOOST_PP_REPEAT_2_230(m, d) m(3, 230, d)
 
#define BOOST_PP_REPEAT_2_232(m, d)   BOOST_PP_REPEAT_2_231(m, d) m(3, 231, d)
 
#define BOOST_PP_REPEAT_2_233(m, d)   BOOST_PP_REPEAT_2_232(m, d) m(3, 232, d)
 
#define BOOST_PP_REPEAT_2_234(m, d)   BOOST_PP_REPEAT_2_233(m, d) m(3, 233, d)
 
#define BOOST_PP_REPEAT_2_235(m, d)   BOOST_PP_REPEAT_2_234(m, d) m(3, 234, d)
 
#define BOOST_PP_REPEAT_2_236(m, d)   BOOST_PP_REPEAT_2_235(m, d) m(3, 235, d)
 
#define BOOST_PP_REPEAT_2_237(m, d)   BOOST_PP_REPEAT_2_236(m, d) m(3, 236, d)
 
#define BOOST_PP_REPEAT_2_238(m, d)   BOOST_PP_REPEAT_2_237(m, d) m(3, 237, d)
 
#define BOOST_PP_REPEAT_2_239(m, d)   BOOST_PP_REPEAT_2_238(m, d) m(3, 238, d)
 
#define BOOST_PP_REPEAT_2_24(m, d)   BOOST_PP_REPEAT_2_23(m, d) m(3, 23, d)
 
#define BOOST_PP_REPEAT_2_240(m, d)   BOOST_PP_REPEAT_2_239(m, d) m(3, 239, d)
 
#define BOOST_PP_REPEAT_2_241(m, d)   BOOST_PP_REPEAT_2_240(m, d) m(3, 240, d)
 
#define BOOST_PP_REPEAT_2_242(m, d)   BOOST_PP_REPEAT_2_241(m, d) m(3, 241, d)
 
#define BOOST_PP_REPEAT_2_243(m, d)   BOOST_PP_REPEAT_2_242(m, d) m(3, 242, d)
 
#define BOOST_PP_REPEAT_2_244(m, d)   BOOST_PP_REPEAT_2_243(m, d) m(3, 243, d)
 
#define BOOST_PP_REPEAT_2_245(m, d)   BOOST_PP_REPEAT_2_244(m, d) m(3, 244, d)
 
#define BOOST_PP_REPEAT_2_246(m, d)   BOOST_PP_REPEAT_2_245(m, d) m(3, 245, d)
 
#define BOOST_PP_REPEAT_2_247(m, d)   BOOST_PP_REPEAT_2_246(m, d) m(3, 246, d)
 
#define BOOST_PP_REPEAT_2_248(m, d)   BOOST_PP_REPEAT_2_247(m, d) m(3, 247, d)
 
#define BOOST_PP_REPEAT_2_249(m, d)   BOOST_PP_REPEAT_2_248(m, d) m(3, 248, d)
 
#define BOOST_PP_REPEAT_2_25(m, d)   BOOST_PP_REPEAT_2_24(m, d) m(3, 24, d)
 
#define BOOST_PP_REPEAT_2_250(m, d)   BOOST_PP_REPEAT_2_249(m, d) m(3, 249, d)
 
#define BOOST_PP_REPEAT_2_251(m, d)   BOOST_PP_REPEAT_2_250(m, d) m(3, 250, d)
 
#define BOOST_PP_REPEAT_2_252(m, d)   BOOST_PP_REPEAT_2_251(m, d) m(3, 251, d)
 
#define BOOST_PP_REPEAT_2_253(m, d)   BOOST_PP_REPEAT_2_252(m, d) m(3, 252, d)
 
#define BOOST_PP_REPEAT_2_254(m, d)   BOOST_PP_REPEAT_2_253(m, d) m(3, 253, d)
 
#define BOOST_PP_REPEAT_2_255(m, d)   BOOST_PP_REPEAT_2_254(m, d) m(3, 254, d)
 
#define BOOST_PP_REPEAT_2_256(m, d)   BOOST_PP_REPEAT_2_255(m, d) m(3, 255, d)
 
#define BOOST_PP_REPEAT_2_26(m, d)   BOOST_PP_REPEAT_2_25(m, d) m(3, 25, d)
 
#define BOOST_PP_REPEAT_2_27(m, d)   BOOST_PP_REPEAT_2_26(m, d) m(3, 26, d)
 
#define BOOST_PP_REPEAT_2_28(m, d)   BOOST_PP_REPEAT_2_27(m, d) m(3, 27, d)
 
#define BOOST_PP_REPEAT_2_29(m, d)   BOOST_PP_REPEAT_2_28(m, d) m(3, 28, d)
 
#define BOOST_PP_REPEAT_2_3(m, d)   BOOST_PP_REPEAT_2_2(m, d) m(3, 2, d)
 
#define BOOST_PP_REPEAT_2_30(m, d)   BOOST_PP_REPEAT_2_29(m, d) m(3, 29, d)
 
#define BOOST_PP_REPEAT_2_31(m, d)   BOOST_PP_REPEAT_2_30(m, d) m(3, 30, d)
 
#define BOOST_PP_REPEAT_2_32(m, d)   BOOST_PP_REPEAT_2_31(m, d) m(3, 31, d)
 
#define BOOST_PP_REPEAT_2_33(m, d)   BOOST_PP_REPEAT_2_32(m, d) m(3, 32, d)
 
#define BOOST_PP_REPEAT_2_34(m, d)   BOOST_PP_REPEAT_2_33(m, d) m(3, 33, d)
 
#define BOOST_PP_REPEAT_2_35(m, d)   BOOST_PP_REPEAT_2_34(m, d) m(3, 34, d)
 
#define BOOST_PP_REPEAT_2_36(m, d)   BOOST_PP_REPEAT_2_35(m, d) m(3, 35, d)
 
#define BOOST_PP_REPEAT_2_37(m, d)   BOOST_PP_REPEAT_2_36(m, d) m(3, 36, d)
 
#define BOOST_PP_REPEAT_2_38(m, d)   BOOST_PP_REPEAT_2_37(m, d) m(3, 37, d)
 
#define BOOST_PP_REPEAT_2_39(m, d)   BOOST_PP_REPEAT_2_38(m, d) m(3, 38, d)
 
#define BOOST_PP_REPEAT_2_4(m, d)   BOOST_PP_REPEAT_2_3(m, d) m(3, 3, d)
 
#define BOOST_PP_REPEAT_2_40(m, d)   BOOST_PP_REPEAT_2_39(m, d) m(3, 39, d)
 
#define BOOST_PP_REPEAT_2_41(m, d)   BOOST_PP_REPEAT_2_40(m, d) m(3, 40, d)
 
#define BOOST_PP_REPEAT_2_42(m, d)   BOOST_PP_REPEAT_2_41(m, d) m(3, 41, d)
 
#define BOOST_PP_REPEAT_2_43(m, d)   BOOST_PP_REPEAT_2_42(m, d) m(3, 42, d)
 
#define BOOST_PP_REPEAT_2_44(m, d)   BOOST_PP_REPEAT_2_43(m, d) m(3, 43, d)
 
#define BOOST_PP_REPEAT_2_45(m, d)   BOOST_PP_REPEAT_2_44(m, d) m(3, 44, d)
 
#define BOOST_PP_REPEAT_2_46(m, d)   BOOST_PP_REPEAT_2_45(m, d) m(3, 45, d)
 
#define BOOST_PP_REPEAT_2_47(m, d)   BOOST_PP_REPEAT_2_46(m, d) m(3, 46, d)
 
#define BOOST_PP_REPEAT_2_48(m, d)   BOOST_PP_REPEAT_2_47(m, d) m(3, 47, d)
 
#define BOOST_PP_REPEAT_2_49(m, d)   BOOST_PP_REPEAT_2_48(m, d) m(3, 48, d)
 
#define BOOST_PP_REPEAT_2_5(m, d)   BOOST_PP_REPEAT_2_4(m, d) m(3, 4, d)
 
#define BOOST_PP_REPEAT_2_50(m, d)   BOOST_PP_REPEAT_2_49(m, d) m(3, 49, d)
 
#define BOOST_PP_REPEAT_2_51(m, d)   BOOST_PP_REPEAT_2_50(m, d) m(3, 50, d)
 
#define BOOST_PP_REPEAT_2_52(m, d)   BOOST_PP_REPEAT_2_51(m, d) m(3, 51, d)
 
#define BOOST_PP_REPEAT_2_53(m, d)   BOOST_PP_REPEAT_2_52(m, d) m(3, 52, d)
 
#define BOOST_PP_REPEAT_2_54(m, d)   BOOST_PP_REPEAT_2_53(m, d) m(3, 53, d)
 
#define BOOST_PP_REPEAT_2_55(m, d)   BOOST_PP_REPEAT_2_54(m, d) m(3, 54, d)
 
#define BOOST_PP_REPEAT_2_56(m, d)   BOOST_PP_REPEAT_2_55(m, d) m(3, 55, d)
 
#define BOOST_PP_REPEAT_2_57(m, d)   BOOST_PP_REPEAT_2_56(m, d) m(3, 56, d)
 
#define BOOST_PP_REPEAT_2_58(m, d)   BOOST_PP_REPEAT_2_57(m, d) m(3, 57, d)
 
#define BOOST_PP_REPEAT_2_59(m, d)   BOOST_PP_REPEAT_2_58(m, d) m(3, 58, d)
 
#define BOOST_PP_REPEAT_2_6(m, d)   BOOST_PP_REPEAT_2_5(m, d) m(3, 5, d)
 
#define BOOST_PP_REPEAT_2_60(m, d)   BOOST_PP_REPEAT_2_59(m, d) m(3, 59, d)
 
#define BOOST_PP_REPEAT_2_61(m, d)   BOOST_PP_REPEAT_2_60(m, d) m(3, 60, d)
 
#define BOOST_PP_REPEAT_2_62(m, d)   BOOST_PP_REPEAT_2_61(m, d) m(3, 61, d)
 
#define BOOST_PP_REPEAT_2_63(m, d)   BOOST_PP_REPEAT_2_62(m, d) m(3, 62, d)
 
#define BOOST_PP_REPEAT_2_64(m, d)   BOOST_PP_REPEAT_2_63(m, d) m(3, 63, d)
 
#define BOOST_PP_REPEAT_2_65(m, d)   BOOST_PP_REPEAT_2_64(m, d) m(3, 64, d)
 
#define BOOST_PP_REPEAT_2_66(m, d)   BOOST_PP_REPEAT_2_65(m, d) m(3, 65, d)
 
#define BOOST_PP_REPEAT_2_67(m, d)   BOOST_PP_REPEAT_2_66(m, d) m(3, 66, d)
 
#define BOOST_PP_REPEAT_2_68(m, d)   BOOST_PP_REPEAT_2_67(m, d) m(3, 67, d)
 
#define BOOST_PP_REPEAT_2_69(m, d)   BOOST_PP_REPEAT_2_68(m, d) m(3, 68, d)
 
#define BOOST_PP_REPEAT_2_7(m, d)   BOOST_PP_REPEAT_2_6(m, d) m(3, 6, d)
 
#define BOOST_PP_REPEAT_2_70(m, d)   BOOST_PP_REPEAT_2_69(m, d) m(3, 69, d)
 
#define BOOST_PP_REPEAT_2_71(m, d)   BOOST_PP_REPEAT_2_70(m, d) m(3, 70, d)
 
#define BOOST_PP_REPEAT_2_72(m, d)   BOOST_PP_REPEAT_2_71(m, d) m(3, 71, d)
 
#define BOOST_PP_REPEAT_2_73(m, d)   BOOST_PP_REPEAT_2_72(m, d) m(3, 72, d)
 
#define BOOST_PP_REPEAT_2_74(m, d)   BOOST_PP_REPEAT_2_73(m, d) m(3, 73, d)
 
#define BOOST_PP_REPEAT_2_75(m, d)   BOOST_PP_REPEAT_2_74(m, d) m(3, 74, d)
 
#define BOOST_PP_REPEAT_2_76(m, d)   BOOST_PP_REPEAT_2_75(m, d) m(3, 75, d)
 
#define BOOST_PP_REPEAT_2_77(m, d)   BOOST_PP_REPEAT_2_76(m, d) m(3, 76, d)
 
#define BOOST_PP_REPEAT_2_78(m, d)   BOOST_PP_REPEAT_2_77(m, d) m(3, 77, d)
 
#define BOOST_PP_REPEAT_2_79(m, d)   BOOST_PP_REPEAT_2_78(m, d) m(3, 78, d)
 
#define BOOST_PP_REPEAT_2_8(m, d)   BOOST_PP_REPEAT_2_7(m, d) m(3, 7, d)
 
#define BOOST_PP_REPEAT_2_80(m, d)   BOOST_PP_REPEAT_2_79(m, d) m(3, 79, d)
 
#define BOOST_PP_REPEAT_2_81(m, d)   BOOST_PP_REPEAT_2_80(m, d) m(3, 80, d)
 
#define BOOST_PP_REPEAT_2_82(m, d)   BOOST_PP_REPEAT_2_81(m, d) m(3, 81, d)
 
#define BOOST_PP_REPEAT_2_83(m, d)   BOOST_PP_REPEAT_2_82(m, d) m(3, 82, d)
 
#define BOOST_PP_REPEAT_2_84(m, d)   BOOST_PP_REPEAT_2_83(m, d) m(3, 83, d)
 
#define BOOST_PP_REPEAT_2_85(m, d)   BOOST_PP_REPEAT_2_84(m, d) m(3, 84, d)
 
#define BOOST_PP_REPEAT_2_86(m, d)   BOOST_PP_REPEAT_2_85(m, d) m(3, 85, d)
 
#define BOOST_PP_REPEAT_2_87(m, d)   BOOST_PP_REPEAT_2_86(m, d) m(3, 86, d)
 
#define BOOST_PP_REPEAT_2_88(m, d)   BOOST_PP_REPEAT_2_87(m, d) m(3, 87, d)
 
#define BOOST_PP_REPEAT_2_89(m, d)   BOOST_PP_REPEAT_2_88(m, d) m(3, 88, d)
 
#define BOOST_PP_REPEAT_2_9(m, d)   BOOST_PP_REPEAT_2_8(m, d) m(3, 8, d)
 
#define BOOST_PP_REPEAT_2_90(m, d)   BOOST_PP_REPEAT_2_89(m, d) m(3, 89, d)
 
#define BOOST_PP_REPEAT_2_91(m, d)   BOOST_PP_REPEAT_2_90(m, d) m(3, 90, d)
 
#define BOOST_PP_REPEAT_2_92(m, d)   BOOST_PP_REPEAT_2_91(m, d) m(3, 91, d)
 
#define BOOST_PP_REPEAT_2_93(m, d)   BOOST_PP_REPEAT_2_92(m, d) m(3, 92, d)
 
#define BOOST_PP_REPEAT_2_94(m, d)   BOOST_PP_REPEAT_2_93(m, d) m(3, 93, d)
 
#define BOOST_PP_REPEAT_2_95(m, d)   BOOST_PP_REPEAT_2_94(m, d) m(3, 94, d)
 
#define BOOST_PP_REPEAT_2_96(m, d)   BOOST_PP_REPEAT_2_95(m, d) m(3, 95, d)
 
#define BOOST_PP_REPEAT_2_97(m, d)   BOOST_PP_REPEAT_2_96(m, d) m(3, 96, d)
 
#define BOOST_PP_REPEAT_2_98(m, d)   BOOST_PP_REPEAT_2_97(m, d) m(3, 97, d)
 
#define BOOST_PP_REPEAT_2_99(m, d)   BOOST_PP_REPEAT_2_98(m, d) m(3, 98, d)
 
#define BOOST_PP_REPEAT_2_I(c, m, d)   BOOST_PP_REPEAT_2_ ## c(m, d)
 
#define BOOST_PP_REPEAT_2ND   BOOST_PP_REPEAT_2
 
#define BOOST_PP_REPEAT_3(c, m, d)   BOOST_PP_REPEAT_3_I(c, m, d)
 
#define BOOST_PP_REPEAT_3_0(m, d)
 
#define BOOST_PP_REPEAT_3_1(m, d)   m(4, 0, d)
 
#define BOOST_PP_REPEAT_3_10(m, d)   BOOST_PP_REPEAT_3_9(m, d) m(4, 9, d)
 
#define BOOST_PP_REPEAT_3_100(m, d)   BOOST_PP_REPEAT_3_99(m, d) m(4, 99, d)
 
#define BOOST_PP_REPEAT_3_101(m, d)   BOOST_PP_REPEAT_3_100(m, d) m(4, 100, d)
 
#define BOOST_PP_REPEAT_3_102(m, d)   BOOST_PP_REPEAT_3_101(m, d) m(4, 101, d)
 
#define BOOST_PP_REPEAT_3_103(m, d)   BOOST_PP_REPEAT_3_102(m, d) m(4, 102, d)
 
#define BOOST_PP_REPEAT_3_104(m, d)   BOOST_PP_REPEAT_3_103(m, d) m(4, 103, d)
 
#define BOOST_PP_REPEAT_3_105(m, d)   BOOST_PP_REPEAT_3_104(m, d) m(4, 104, d)
 
#define BOOST_PP_REPEAT_3_106(m, d)   BOOST_PP_REPEAT_3_105(m, d) m(4, 105, d)
 
#define BOOST_PP_REPEAT_3_107(m, d)   BOOST_PP_REPEAT_3_106(m, d) m(4, 106, d)
 
#define BOOST_PP_REPEAT_3_108(m, d)   BOOST_PP_REPEAT_3_107(m, d) m(4, 107, d)
 
#define BOOST_PP_REPEAT_3_109(m, d)   BOOST_PP_REPEAT_3_108(m, d) m(4, 108, d)
 
#define BOOST_PP_REPEAT_3_11(m, d)   BOOST_PP_REPEAT_3_10(m, d) m(4, 10, d)
 
#define BOOST_PP_REPEAT_3_110(m, d)   BOOST_PP_REPEAT_3_109(m, d) m(4, 109, d)
 
#define BOOST_PP_REPEAT_3_111(m, d)   BOOST_PP_REPEAT_3_110(m, d) m(4, 110, d)
 
#define BOOST_PP_REPEAT_3_112(m, d)   BOOST_PP_REPEAT_3_111(m, d) m(4, 111, d)
 
#define BOOST_PP_REPEAT_3_113(m, d)   BOOST_PP_REPEAT_3_112(m, d) m(4, 112, d)
 
#define BOOST_PP_REPEAT_3_114(m, d)   BOOST_PP_REPEAT_3_113(m, d) m(4, 113, d)
 
#define BOOST_PP_REPEAT_3_115(m, d)   BOOST_PP_REPEAT_3_114(m, d) m(4, 114, d)
 
#define BOOST_PP_REPEAT_3_116(m, d)   BOOST_PP_REPEAT_3_115(m, d) m(4, 115, d)
 
#define BOOST_PP_REPEAT_3_117(m, d)   BOOST_PP_REPEAT_3_116(m, d) m(4, 116, d)
 
#define BOOST_PP_REPEAT_3_118(m, d)   BOOST_PP_REPEAT_3_117(m, d) m(4, 117, d)
 
#define BOOST_PP_REPEAT_3_119(m, d)   BOOST_PP_REPEAT_3_118(m, d) m(4, 118, d)
 
#define BOOST_PP_REPEAT_3_12(m, d)   BOOST_PP_REPEAT_3_11(m, d) m(4, 11, d)
 
#define BOOST_PP_REPEAT_3_120(m, d)   BOOST_PP_REPEAT_3_119(m, d) m(4, 119, d)
 
#define BOOST_PP_REPEAT_3_121(m, d)   BOOST_PP_REPEAT_3_120(m, d) m(4, 120, d)
 
#define BOOST_PP_REPEAT_3_122(m, d)   BOOST_PP_REPEAT_3_121(m, d) m(4, 121, d)
 
#define BOOST_PP_REPEAT_3_123(m, d)   BOOST_PP_REPEAT_3_122(m, d) m(4, 122, d)
 
#define BOOST_PP_REPEAT_3_124(m, d)   BOOST_PP_REPEAT_3_123(m, d) m(4, 123, d)
 
#define BOOST_PP_REPEAT_3_125(m, d)   BOOST_PP_REPEAT_3_124(m, d) m(4, 124, d)
 
#define BOOST_PP_REPEAT_3_126(m, d)   BOOST_PP_REPEAT_3_125(m, d) m(4, 125, d)
 
#define BOOST_PP_REPEAT_3_127(m, d)   BOOST_PP_REPEAT_3_126(m, d) m(4, 126, d)
 
#define BOOST_PP_REPEAT_3_128(m, d)   BOOST_PP_REPEAT_3_127(m, d) m(4, 127, d)
 
#define BOOST_PP_REPEAT_3_129(m, d)   BOOST_PP_REPEAT_3_128(m, d) m(4, 128, d)
 
#define BOOST_PP_REPEAT_3_13(m, d)   BOOST_PP_REPEAT_3_12(m, d) m(4, 12, d)
 
#define BOOST_PP_REPEAT_3_130(m, d)   BOOST_PP_REPEAT_3_129(m, d) m(4, 129, d)
 
#define BOOST_PP_REPEAT_3_131(m, d)   BOOST_PP_REPEAT_3_130(m, d) m(4, 130, d)
 
#define BOOST_PP_REPEAT_3_132(m, d)   BOOST_PP_REPEAT_3_131(m, d) m(4, 131, d)
 
#define BOOST_PP_REPEAT_3_133(m, d)   BOOST_PP_REPEAT_3_132(m, d) m(4, 132, d)
 
#define BOOST_PP_REPEAT_3_134(m, d)   BOOST_PP_REPEAT_3_133(m, d) m(4, 133, d)
 
#define BOOST_PP_REPEAT_3_135(m, d)   BOOST_PP_REPEAT_3_134(m, d) m(4, 134, d)
 
#define BOOST_PP_REPEAT_3_136(m, d)   BOOST_PP_REPEAT_3_135(m, d) m(4, 135, d)
 
#define BOOST_PP_REPEAT_3_137(m, d)   BOOST_PP_REPEAT_3_136(m, d) m(4, 136, d)
 
#define BOOST_PP_REPEAT_3_138(m, d)   BOOST_PP_REPEAT_3_137(m, d) m(4, 137, d)
 
#define BOOST_PP_REPEAT_3_139(m, d)   BOOST_PP_REPEAT_3_138(m, d) m(4, 138, d)
 
#define BOOST_PP_REPEAT_3_14(m, d)   BOOST_PP_REPEAT_3_13(m, d) m(4, 13, d)
 
#define BOOST_PP_REPEAT_3_140(m, d)   BOOST_PP_REPEAT_3_139(m, d) m(4, 139, d)
 
#define BOOST_PP_REPEAT_3_141(m, d)   BOOST_PP_REPEAT_3_140(m, d) m(4, 140, d)
 
#define BOOST_PP_REPEAT_3_142(m, d)   BOOST_PP_REPEAT_3_141(m, d) m(4, 141, d)
 
#define BOOST_PP_REPEAT_3_143(m, d)   BOOST_PP_REPEAT_3_142(m, d) m(4, 142, d)
 
#define BOOST_PP_REPEAT_3_144(m, d)   BOOST_PP_REPEAT_3_143(m, d) m(4, 143, d)
 
#define BOOST_PP_REPEAT_3_145(m, d)   BOOST_PP_REPEAT_3_144(m, d) m(4, 144, d)
 
#define BOOST_PP_REPEAT_3_146(m, d)   BOOST_PP_REPEAT_3_145(m, d) m(4, 145, d)
 
#define BOOST_PP_REPEAT_3_147(m, d)   BOOST_PP_REPEAT_3_146(m, d) m(4, 146, d)
 
#define BOOST_PP_REPEAT_3_148(m, d)   BOOST_PP_REPEAT_3_147(m, d) m(4, 147, d)
 
#define BOOST_PP_REPEAT_3_149(m, d)   BOOST_PP_REPEAT_3_148(m, d) m(4, 148, d)
 
#define BOOST_PP_REPEAT_3_15(m, d)   BOOST_PP_REPEAT_3_14(m, d) m(4, 14, d)
 
#define BOOST_PP_REPEAT_3_150(m, d)   BOOST_PP_REPEAT_3_149(m, d) m(4, 149, d)
 
#define BOOST_PP_REPEAT_3_151(m, d)   BOOST_PP_REPEAT_3_150(m, d) m(4, 150, d)
 
#define BOOST_PP_REPEAT_3_152(m, d)   BOOST_PP_REPEAT_3_151(m, d) m(4, 151, d)
 
#define BOOST_PP_REPEAT_3_153(m, d)   BOOST_PP_REPEAT_3_152(m, d) m(4, 152, d)
 
#define BOOST_PP_REPEAT_3_154(m, d)   BOOST_PP_REPEAT_3_153(m, d) m(4, 153, d)
 
#define BOOST_PP_REPEAT_3_155(m, d)   BOOST_PP_REPEAT_3_154(m, d) m(4, 154, d)
 
#define BOOST_PP_REPEAT_3_156(m, d)   BOOST_PP_REPEAT_3_155(m, d) m(4, 155, d)
 
#define BOOST_PP_REPEAT_3_157(m, d)   BOOST_PP_REPEAT_3_156(m, d) m(4, 156, d)
 
#define BOOST_PP_REPEAT_3_158(m, d)   BOOST_PP_REPEAT_3_157(m, d) m(4, 157, d)
 
#define BOOST_PP_REPEAT_3_159(m, d)   BOOST_PP_REPEAT_3_158(m, d) m(4, 158, d)
 
#define BOOST_PP_REPEAT_3_16(m, d)   BOOST_PP_REPEAT_3_15(m, d) m(4, 15, d)
 
#define BOOST_PP_REPEAT_3_160(m, d)   BOOST_PP_REPEAT_3_159(m, d) m(4, 159, d)
 
#define BOOST_PP_REPEAT_3_161(m, d)   BOOST_PP_REPEAT_3_160(m, d) m(4, 160, d)
 
#define BOOST_PP_REPEAT_3_162(m, d)   BOOST_PP_REPEAT_3_161(m, d) m(4, 161, d)
 
#define BOOST_PP_REPEAT_3_163(m, d)   BOOST_PP_REPEAT_3_162(m, d) m(4, 162, d)
 
#define BOOST_PP_REPEAT_3_164(m, d)   BOOST_PP_REPEAT_3_163(m, d) m(4, 163, d)
 
#define BOOST_PP_REPEAT_3_165(m, d)   BOOST_PP_REPEAT_3_164(m, d) m(4, 164, d)
 
#define BOOST_PP_REPEAT_3_166(m, d)   BOOST_PP_REPEAT_3_165(m, d) m(4, 165, d)
 
#define BOOST_PP_REPEAT_3_167(m, d)   BOOST_PP_REPEAT_3_166(m, d) m(4, 166, d)
 
#define BOOST_PP_REPEAT_3_168(m, d)   BOOST_PP_REPEAT_3_167(m, d) m(4, 167, d)
 
#define BOOST_PP_REPEAT_3_169(m, d)   BOOST_PP_REPEAT_3_168(m, d) m(4, 168, d)
 
#define BOOST_PP_REPEAT_3_17(m, d)   BOOST_PP_REPEAT_3_16(m, d) m(4, 16, d)
 
#define BOOST_PP_REPEAT_3_170(m, d)   BOOST_PP_REPEAT_3_169(m, d) m(4, 169, d)
 
#define BOOST_PP_REPEAT_3_171(m, d)   BOOST_PP_REPEAT_3_170(m, d) m(4, 170, d)
 
#define BOOST_PP_REPEAT_3_172(m, d)   BOOST_PP_REPEAT_3_171(m, d) m(4, 171, d)
 
#define BOOST_PP_REPEAT_3_173(m, d)   BOOST_PP_REPEAT_3_172(m, d) m(4, 172, d)
 
#define BOOST_PP_REPEAT_3_174(m, d)   BOOST_PP_REPEAT_3_173(m, d) m(4, 173, d)
 
#define BOOST_PP_REPEAT_3_175(m, d)   BOOST_PP_REPEAT_3_174(m, d) m(4, 174, d)
 
#define BOOST_PP_REPEAT_3_176(m, d)   BOOST_PP_REPEAT_3_175(m, d) m(4, 175, d)
 
#define BOOST_PP_REPEAT_3_177(m, d)   BOOST_PP_REPEAT_3_176(m, d) m(4, 176, d)
 
#define BOOST_PP_REPEAT_3_178(m, d)   BOOST_PP_REPEAT_3_177(m, d) m(4, 177, d)
 
#define BOOST_PP_REPEAT_3_179(m, d)   BOOST_PP_REPEAT_3_178(m, d) m(4, 178, d)
 
#define BOOST_PP_REPEAT_3_18(m, d)   BOOST_PP_REPEAT_3_17(m, d) m(4, 17, d)
 
#define BOOST_PP_REPEAT_3_180(m, d)   BOOST_PP_REPEAT_3_179(m, d) m(4, 179, d)
 
#define BOOST_PP_REPEAT_3_181(m, d)   BOOST_PP_REPEAT_3_180(m, d) m(4, 180, d)
 
#define BOOST_PP_REPEAT_3_182(m, d)   BOOST_PP_REPEAT_3_181(m, d) m(4, 181, d)
 
#define BOOST_PP_REPEAT_3_183(m, d)   BOOST_PP_REPEAT_3_182(m, d) m(4, 182, d)
 
#define BOOST_PP_REPEAT_3_184(m, d)   BOOST_PP_REPEAT_3_183(m, d) m(4, 183, d)
 
#define BOOST_PP_REPEAT_3_185(m, d)   BOOST_PP_REPEAT_3_184(m, d) m(4, 184, d)
 
#define BOOST_PP_REPEAT_3_186(m, d)   BOOST_PP_REPEAT_3_185(m, d) m(4, 185, d)
 
#define BOOST_PP_REPEAT_3_187(m, d)   BOOST_PP_REPEAT_3_186(m, d) m(4, 186, d)
 
#define BOOST_PP_REPEAT_3_188(m, d)   BOOST_PP_REPEAT_3_187(m, d) m(4, 187, d)
 
#define BOOST_PP_REPEAT_3_189(m, d)   BOOST_PP_REPEAT_3_188(m, d) m(4, 188, d)
 
#define BOOST_PP_REPEAT_3_19(m, d)   BOOST_PP_REPEAT_3_18(m, d) m(4, 18, d)
 
#define BOOST_PP_REPEAT_3_190(m, d)   BOOST_PP_REPEAT_3_189(m, d) m(4, 189, d)
 
#define BOOST_PP_REPEAT_3_191(m, d)   BOOST_PP_REPEAT_3_190(m, d) m(4, 190, d)
 
#define BOOST_PP_REPEAT_3_192(m, d)   BOOST_PP_REPEAT_3_191(m, d) m(4, 191, d)
 
#define BOOST_PP_REPEAT_3_193(m, d)   BOOST_PP_REPEAT_3_192(m, d) m(4, 192, d)
 
#define BOOST_PP_REPEAT_3_194(m, d)   BOOST_PP_REPEAT_3_193(m, d) m(4, 193, d)
 
#define BOOST_PP_REPEAT_3_195(m, d)   BOOST_PP_REPEAT_3_194(m, d) m(4, 194, d)
 
#define BOOST_PP_REPEAT_3_196(m, d)   BOOST_PP_REPEAT_3_195(m, d) m(4, 195, d)
 
#define BOOST_PP_REPEAT_3_197(m, d)   BOOST_PP_REPEAT_3_196(m, d) m(4, 196, d)
 
#define BOOST_PP_REPEAT_3_198(m, d)   BOOST_PP_REPEAT_3_197(m, d) m(4, 197, d)
 
#define BOOST_PP_REPEAT_3_199(m, d)   BOOST_PP_REPEAT_3_198(m, d) m(4, 198, d)
 
#define BOOST_PP_REPEAT_3_2(m, d)   BOOST_PP_REPEAT_3_1(m, d) m(4, 1, d)
 
#define BOOST_PP_REPEAT_3_20(m, d)   BOOST_PP_REPEAT_3_19(m, d) m(4, 19, d)
 
#define BOOST_PP_REPEAT_3_200(m, d)   BOOST_PP_REPEAT_3_199(m, d) m(4, 199, d)
 
#define BOOST_PP_REPEAT_3_201(m, d)   BOOST_PP_REPEAT_3_200(m, d) m(4, 200, d)
 
#define BOOST_PP_REPEAT_3_202(m, d)   BOOST_PP_REPEAT_3_201(m, d) m(4, 201, d)
 
#define BOOST_PP_REPEAT_3_203(m, d)   BOOST_PP_REPEAT_3_202(m, d) m(4, 202, d)
 
#define BOOST_PP_REPEAT_3_204(m, d)   BOOST_PP_REPEAT_3_203(m, d) m(4, 203, d)
 
#define BOOST_PP_REPEAT_3_205(m, d)   BOOST_PP_REPEAT_3_204(m, d) m(4, 204, d)
 
#define BOOST_PP_REPEAT_3_206(m, d)   BOOST_PP_REPEAT_3_205(m, d) m(4, 205, d)
 
#define BOOST_PP_REPEAT_3_207(m, d)   BOOST_PP_REPEAT_3_206(m, d) m(4, 206, d)
 
#define BOOST_PP_REPEAT_3_208(m, d)   BOOST_PP_REPEAT_3_207(m, d) m(4, 207, d)
 
#define BOOST_PP_REPEAT_3_209(m, d)   BOOST_PP_REPEAT_3_208(m, d) m(4, 208, d)
 
#define BOOST_PP_REPEAT_3_21(m, d)   BOOST_PP_REPEAT_3_20(m, d) m(4, 20, d)
 
#define BOOST_PP_REPEAT_3_210(m, d)   BOOST_PP_REPEAT_3_209(m, d) m(4, 209, d)
 
#define BOOST_PP_REPEAT_3_211(m, d)   BOOST_PP_REPEAT_3_210(m, d) m(4, 210, d)
 
#define BOOST_PP_REPEAT_3_212(m, d)   BOOST_PP_REPEAT_3_211(m, d) m(4, 211, d)
 
#define BOOST_PP_REPEAT_3_213(m, d)   BOOST_PP_REPEAT_3_212(m, d) m(4, 212, d)
 
#define BOOST_PP_REPEAT_3_214(m, d)   BOOST_PP_REPEAT_3_213(m, d) m(4, 213, d)
 
#define BOOST_PP_REPEAT_3_215(m, d)   BOOST_PP_REPEAT_3_214(m, d) m(4, 214, d)
 
#define BOOST_PP_REPEAT_3_216(m, d)   BOOST_PP_REPEAT_3_215(m, d) m(4, 215, d)
 
#define BOOST_PP_REPEAT_3_217(m, d)   BOOST_PP_REPEAT_3_216(m, d) m(4, 216, d)
 
#define BOOST_PP_REPEAT_3_218(m, d)   BOOST_PP_REPEAT_3_217(m, d) m(4, 217, d)
 
#define BOOST_PP_REPEAT_3_219(m, d)   BOOST_PP_REPEAT_3_218(m, d) m(4, 218, d)
 
#define BOOST_PP_REPEAT_3_22(m, d)   BOOST_PP_REPEAT_3_21(m, d) m(4, 21, d)
 
#define BOOST_PP_REPEAT_3_220(m, d)   BOOST_PP_REPEAT_3_219(m, d) m(4, 219, d)
 
#define BOOST_PP_REPEAT_3_221(m, d)   BOOST_PP_REPEAT_3_220(m, d) m(4, 220, d)
 
#define BOOST_PP_REPEAT_3_222(m, d)   BOOST_PP_REPEAT_3_221(m, d) m(4, 221, d)
 
#define BOOST_PP_REPEAT_3_223(m, d)   BOOST_PP_REPEAT_3_222(m, d) m(4, 222, d)
 
#define BOOST_PP_REPEAT_3_224(m, d)   BOOST_PP_REPEAT_3_223(m, d) m(4, 223, d)
 
#define BOOST_PP_REPEAT_3_225(m, d)   BOOST_PP_REPEAT_3_224(m, d) m(4, 224, d)
 
#define BOOST_PP_REPEAT_3_226(m, d)   BOOST_PP_REPEAT_3_225(m, d) m(4, 225, d)
 
#define BOOST_PP_REPEAT_3_227(m, d)   BOOST_PP_REPEAT_3_226(m, d) m(4, 226, d)
 
#define BOOST_PP_REPEAT_3_228(m, d)   BOOST_PP_REPEAT_3_227(m, d) m(4, 227, d)
 
#define BOOST_PP_REPEAT_3_229(m, d)   BOOST_PP_REPEAT_3_228(m, d) m(4, 228, d)
 
#define BOOST_PP_REPEAT_3_23(m, d)   BOOST_PP_REPEAT_3_22(m, d) m(4, 22, d)
 
#define BOOST_PP_REPEAT_3_230(m, d)   BOOST_PP_REPEAT_3_229(m, d) m(4, 229, d)
 
#define BOOST_PP_REPEAT_3_231(m, d)   BOOST_PP_REPEAT_3_230(m, d) m(4, 230, d)
 
#define BOOST_PP_REPEAT_3_232(m, d)   BOOST_PP_REPEAT_3_231(m, d) m(4, 231, d)
 
#define BOOST_PP_REPEAT_3_233(m, d)   BOOST_PP_REPEAT_3_232(m, d) m(4, 232, d)
 
#define BOOST_PP_REPEAT_3_234(m, d)   BOOST_PP_REPEAT_3_233(m, d) m(4, 233, d)
 
#define BOOST_PP_REPEAT_3_235(m, d)   BOOST_PP_REPEAT_3_234(m, d) m(4, 234, d)
 
#define BOOST_PP_REPEAT_3_236(m, d)   BOOST_PP_REPEAT_3_235(m, d) m(4, 235, d)
 
#define BOOST_PP_REPEAT_3_237(m, d)   BOOST_PP_REPEAT_3_236(m, d) m(4, 236, d)
 
#define BOOST_PP_REPEAT_3_238(m, d)   BOOST_PP_REPEAT_3_237(m, d) m(4, 237, d)
 
#define BOOST_PP_REPEAT_3_239(m, d)   BOOST_PP_REPEAT_3_238(m, d) m(4, 238, d)
 
#define BOOST_PP_REPEAT_3_24(m, d)   BOOST_PP_REPEAT_3_23(m, d) m(4, 23, d)
 
#define BOOST_PP_REPEAT_3_240(m, d)   BOOST_PP_REPEAT_3_239(m, d) m(4, 239, d)
 
#define BOOST_PP_REPEAT_3_241(m, d)   BOOST_PP_REPEAT_3_240(m, d) m(4, 240, d)
 
#define BOOST_PP_REPEAT_3_242(m, d)   BOOST_PP_REPEAT_3_241(m, d) m(4, 241, d)
 
#define BOOST_PP_REPEAT_3_243(m, d)   BOOST_PP_REPEAT_3_242(m, d) m(4, 242, d)
 
#define BOOST_PP_REPEAT_3_244(m, d)   BOOST_PP_REPEAT_3_243(m, d) m(4, 243, d)
 
#define BOOST_PP_REPEAT_3_245(m, d)   BOOST_PP_REPEAT_3_244(m, d) m(4, 244, d)
 
#define BOOST_PP_REPEAT_3_246(m, d)   BOOST_PP_REPEAT_3_245(m, d) m(4, 245, d)
 
#define BOOST_PP_REPEAT_3_247(m, d)   BOOST_PP_REPEAT_3_246(m, d) m(4, 246, d)
 
#define BOOST_PP_REPEAT_3_248(m, d)   BOOST_PP_REPEAT_3_247(m, d) m(4, 247, d)
 
#define BOOST_PP_REPEAT_3_249(m, d)   BOOST_PP_REPEAT_3_248(m, d) m(4, 248, d)
 
#define BOOST_PP_REPEAT_3_25(m, d)   BOOST_PP_REPEAT_3_24(m, d) m(4, 24, d)
 
#define BOOST_PP_REPEAT_3_250(m, d)   BOOST_PP_REPEAT_3_249(m, d) m(4, 249, d)
 
#define BOOST_PP_REPEAT_3_251(m, d)   BOOST_PP_REPEAT_3_250(m, d) m(4, 250, d)
 
#define BOOST_PP_REPEAT_3_252(m, d)   BOOST_PP_REPEAT_3_251(m, d) m(4, 251, d)
 
#define BOOST_PP_REPEAT_3_253(m, d)   BOOST_PP_REPEAT_3_252(m, d) m(4, 252, d)
 
#define BOOST_PP_REPEAT_3_254(m, d)   BOOST_PP_REPEAT_3_253(m, d) m(4, 253, d)
 
#define BOOST_PP_REPEAT_3_255(m, d)   BOOST_PP_REPEAT_3_254(m, d) m(4, 254, d)
 
#define BOOST_PP_REPEAT_3_256(m, d)   BOOST_PP_REPEAT_3_255(m, d) m(4, 255, d)
 
#define BOOST_PP_REPEAT_3_26(m, d)   BOOST_PP_REPEAT_3_25(m, d) m(4, 25, d)
 
#define BOOST_PP_REPEAT_3_27(m, d)   BOOST_PP_REPEAT_3_26(m, d) m(4, 26, d)
 
#define BOOST_PP_REPEAT_3_28(m, d)   BOOST_PP_REPEAT_3_27(m, d) m(4, 27, d)
 
#define BOOST_PP_REPEAT_3_29(m, d)   BOOST_PP_REPEAT_3_28(m, d) m(4, 28, d)
 
#define BOOST_PP_REPEAT_3_3(m, d)   BOOST_PP_REPEAT_3_2(m, d) m(4, 2, d)
 
#define BOOST_PP_REPEAT_3_30(m, d)   BOOST_PP_REPEAT_3_29(m, d) m(4, 29, d)
 
#define BOOST_PP_REPEAT_3_31(m, d)   BOOST_PP_REPEAT_3_30(m, d) m(4, 30, d)
 
#define BOOST_PP_REPEAT_3_32(m, d)   BOOST_PP_REPEAT_3_31(m, d) m(4, 31, d)
 
#define BOOST_PP_REPEAT_3_33(m, d)   BOOST_PP_REPEAT_3_32(m, d) m(4, 32, d)
 
#define BOOST_PP_REPEAT_3_34(m, d)   BOOST_PP_REPEAT_3_33(m, d) m(4, 33, d)
 
#define BOOST_PP_REPEAT_3_35(m, d)   BOOST_PP_REPEAT_3_34(m, d) m(4, 34, d)
 
#define BOOST_PP_REPEAT_3_36(m, d)   BOOST_PP_REPEAT_3_35(m, d) m(4, 35, d)
 
#define BOOST_PP_REPEAT_3_37(m, d)   BOOST_PP_REPEAT_3_36(m, d) m(4, 36, d)
 
#define BOOST_PP_REPEAT_3_38(m, d)   BOOST_PP_REPEAT_3_37(m, d) m(4, 37, d)
 
#define BOOST_PP_REPEAT_3_39(m, d)   BOOST_PP_REPEAT_3_38(m, d) m(4, 38, d)
 
#define BOOST_PP_REPEAT_3_4(m, d)   BOOST_PP_REPEAT_3_3(m, d) m(4, 3, d)
 
#define BOOST_PP_REPEAT_3_40(m, d)   BOOST_PP_REPEAT_3_39(m, d) m(4, 39, d)
 
#define BOOST_PP_REPEAT_3_41(m, d)   BOOST_PP_REPEAT_3_40(m, d) m(4, 40, d)
 
#define BOOST_PP_REPEAT_3_42(m, d)   BOOST_PP_REPEAT_3_41(m, d) m(4, 41, d)
 
#define BOOST_PP_REPEAT_3_43(m, d)   BOOST_PP_REPEAT_3_42(m, d) m(4, 42, d)
 
#define BOOST_PP_REPEAT_3_44(m, d)   BOOST_PP_REPEAT_3_43(m, d) m(4, 43, d)
 
#define BOOST_PP_REPEAT_3_45(m, d)   BOOST_PP_REPEAT_3_44(m, d) m(4, 44, d)
 
#define BOOST_PP_REPEAT_3_46(m, d)   BOOST_PP_REPEAT_3_45(m, d) m(4, 45, d)
 
#define BOOST_PP_REPEAT_3_47(m, d)   BOOST_PP_REPEAT_3_46(m, d) m(4, 46, d)
 
#define BOOST_PP_REPEAT_3_48(m, d)   BOOST_PP_REPEAT_3_47(m, d) m(4, 47, d)
 
#define BOOST_PP_REPEAT_3_49(m, d)   BOOST_PP_REPEAT_3_48(m, d) m(4, 48, d)
 
#define BOOST_PP_REPEAT_3_5(m, d)   BOOST_PP_REPEAT_3_4(m, d) m(4, 4, d)
 
#define BOOST_PP_REPEAT_3_50(m, d)   BOOST_PP_REPEAT_3_49(m, d) m(4, 49, d)
 
#define BOOST_PP_REPEAT_3_51(m, d)   BOOST_PP_REPEAT_3_50(m, d) m(4, 50, d)
 
#define BOOST_PP_REPEAT_3_52(m, d)   BOOST_PP_REPEAT_3_51(m, d) m(4, 51, d)
 
#define BOOST_PP_REPEAT_3_53(m, d)   BOOST_PP_REPEAT_3_52(m, d) m(4, 52, d)
 
#define BOOST_PP_REPEAT_3_54(m, d)   BOOST_PP_REPEAT_3_53(m, d) m(4, 53, d)
 
#define BOOST_PP_REPEAT_3_55(m, d)   BOOST_PP_REPEAT_3_54(m, d) m(4, 54, d)
 
#define BOOST_PP_REPEAT_3_56(m, d)   BOOST_PP_REPEAT_3_55(m, d) m(4, 55, d)
 
#define BOOST_PP_REPEAT_3_57(m, d)   BOOST_PP_REPEAT_3_56(m, d) m(4, 56, d)
 
#define BOOST_PP_REPEAT_3_58(m, d)   BOOST_PP_REPEAT_3_57(m, d) m(4, 57, d)
 
#define BOOST_PP_REPEAT_3_59(m, d)   BOOST_PP_REPEAT_3_58(m, d) m(4, 58, d)
 
#define BOOST_PP_REPEAT_3_6(m, d)   BOOST_PP_REPEAT_3_5(m, d) m(4, 5, d)
 
#define BOOST_PP_REPEAT_3_60(m, d)   BOOST_PP_REPEAT_3_59(m, d) m(4, 59, d)
 
#define BOOST_PP_REPEAT_3_61(m, d)   BOOST_PP_REPEAT_3_60(m, d) m(4, 60, d)
 
#define BOOST_PP_REPEAT_3_62(m, d)   BOOST_PP_REPEAT_3_61(m, d) m(4, 61, d)
 
#define BOOST_PP_REPEAT_3_63(m, d)   BOOST_PP_REPEAT_3_62(m, d) m(4, 62, d)
 
#define BOOST_PP_REPEAT_3_64(m, d)   BOOST_PP_REPEAT_3_63(m, d) m(4, 63, d)
 
#define BOOST_PP_REPEAT_3_65(m, d)   BOOST_PP_REPEAT_3_64(m, d) m(4, 64, d)
 
#define BOOST_PP_REPEAT_3_66(m, d)   BOOST_PP_REPEAT_3_65(m, d) m(4, 65, d)
 
#define BOOST_PP_REPEAT_3_67(m, d)   BOOST_PP_REPEAT_3_66(m, d) m(4, 66, d)
 
#define BOOST_PP_REPEAT_3_68(m, d)   BOOST_PP_REPEAT_3_67(m, d) m(4, 67, d)
 
#define BOOST_PP_REPEAT_3_69(m, d)   BOOST_PP_REPEAT_3_68(m, d) m(4, 68, d)
 
#define BOOST_PP_REPEAT_3_7(m, d)   BOOST_PP_REPEAT_3_6(m, d) m(4, 6, d)
 
#define BOOST_PP_REPEAT_3_70(m, d)   BOOST_PP_REPEAT_3_69(m, d) m(4, 69, d)
 
#define BOOST_PP_REPEAT_3_71(m, d)   BOOST_PP_REPEAT_3_70(m, d) m(4, 70, d)
 
#define BOOST_PP_REPEAT_3_72(m, d)   BOOST_PP_REPEAT_3_71(m, d) m(4, 71, d)
 
#define BOOST_PP_REPEAT_3_73(m, d)   BOOST_PP_REPEAT_3_72(m, d) m(4, 72, d)
 
#define BOOST_PP_REPEAT_3_74(m, d)   BOOST_PP_REPEAT_3_73(m, d) m(4, 73, d)
 
#define BOOST_PP_REPEAT_3_75(m, d)   BOOST_PP_REPEAT_3_74(m, d) m(4, 74, d)
 
#define BOOST_PP_REPEAT_3_76(m, d)   BOOST_PP_REPEAT_3_75(m, d) m(4, 75, d)
 
#define BOOST_PP_REPEAT_3_77(m, d)   BOOST_PP_REPEAT_3_76(m, d) m(4, 76, d)
 
#define BOOST_PP_REPEAT_3_78(m, d)   BOOST_PP_REPEAT_3_77(m, d) m(4, 77, d)
 
#define BOOST_PP_REPEAT_3_79(m, d)   BOOST_PP_REPEAT_3_78(m, d) m(4, 78, d)
 
#define BOOST_PP_REPEAT_3_8(m, d)   BOOST_PP_REPEAT_3_7(m, d) m(4, 7, d)
 
#define BOOST_PP_REPEAT_3_80(m, d)   BOOST_PP_REPEAT_3_79(m, d) m(4, 79, d)
 
#define BOOST_PP_REPEAT_3_81(m, d)   BOOST_PP_REPEAT_3_80(m, d) m(4, 80, d)
 
#define BOOST_PP_REPEAT_3_82(m, d)   BOOST_PP_REPEAT_3_81(m, d) m(4, 81, d)
 
#define BOOST_PP_REPEAT_3_83(m, d)   BOOST_PP_REPEAT_3_82(m, d) m(4, 82, d)
 
#define BOOST_PP_REPEAT_3_84(m, d)   BOOST_PP_REPEAT_3_83(m, d) m(4, 83, d)
 
#define BOOST_PP_REPEAT_3_85(m, d)   BOOST_PP_REPEAT_3_84(m, d) m(4, 84, d)
 
#define BOOST_PP_REPEAT_3_86(m, d)   BOOST_PP_REPEAT_3_85(m, d) m(4, 85, d)
 
#define BOOST_PP_REPEAT_3_87(m, d)   BOOST_PP_REPEAT_3_86(m, d) m(4, 86, d)
 
#define BOOST_PP_REPEAT_3_88(m, d)   BOOST_PP_REPEAT_3_87(m, d) m(4, 87, d)
 
#define BOOST_PP_REPEAT_3_89(m, d)   BOOST_PP_REPEAT_3_88(m, d) m(4, 88, d)
 
#define BOOST_PP_REPEAT_3_9(m, d)   BOOST_PP_REPEAT_3_8(m, d) m(4, 8, d)
 
#define BOOST_PP_REPEAT_3_90(m, d)   BOOST_PP_REPEAT_3_89(m, d) m(4, 89, d)
 
#define BOOST_PP_REPEAT_3_91(m, d)   BOOST_PP_REPEAT_3_90(m, d) m(4, 90, d)
 
#define BOOST_PP_REPEAT_3_92(m, d)   BOOST_PP_REPEAT_3_91(m, d) m(4, 91, d)
 
#define BOOST_PP_REPEAT_3_93(m, d)   BOOST_PP_REPEAT_3_92(m, d) m(4, 92, d)
 
#define BOOST_PP_REPEAT_3_94(m, d)   BOOST_PP_REPEAT_3_93(m, d) m(4, 93, d)
 
#define BOOST_PP_REPEAT_3_95(m, d)   BOOST_PP_REPEAT_3_94(m, d) m(4, 94, d)
 
#define BOOST_PP_REPEAT_3_96(m, d)   BOOST_PP_REPEAT_3_95(m, d) m(4, 95, d)
 
#define BOOST_PP_REPEAT_3_97(m, d)   BOOST_PP_REPEAT_3_96(m, d) m(4, 96, d)
 
#define BOOST_PP_REPEAT_3_98(m, d)   BOOST_PP_REPEAT_3_97(m, d) m(4, 97, d)
 
#define BOOST_PP_REPEAT_3_99(m, d)   BOOST_PP_REPEAT_3_98(m, d) m(4, 98, d)
 
#define BOOST_PP_REPEAT_3_I(c, m, d)   BOOST_PP_REPEAT_3_ ## c(m, d)
 
#define BOOST_PP_REPEAT_3RD   BOOST_PP_REPEAT_3
 
#define BOOST_PP_REPEAT_4(c, m, d)   BOOST_PP_ERROR(0x0003)
 
#define BOOST_PP_REPEAT_CHECK_BOOST_PP_NIL   1
 
#define BOOST_PP_REPEAT_CHECK_BOOST_PP_REPEAT_1(c, m, d)   0
 
#define BOOST_PP_REPEAT_CHECK_BOOST_PP_REPEAT_2(c, m, d)   0
 
#define BOOST_PP_REPEAT_CHECK_BOOST_PP_REPEAT_3(c, m, d)   0
 
#define BOOST_PP_REPEAT_P(n)   BOOST_PP_CAT(BOOST_PP_REPEAT_CHECK_, BOOST_PP_REPEAT_ ## n(1, BOOST_PP_NIL BOOST_PP_TUPLE_EAT_3, BOOST_PP_NIL))
 

Macro Definition Documentation

◆ BOOST_PP_REPEAT

#define BOOST_PP_REPEAT   BOOST_PP_CAT(BOOST_PP_REPEAT_, BOOST_PP_AUTO_REC(BOOST_PP_REPEAT_P, 4))

Definition at line 29 of file preprocessor/repetition/repeat.hpp.

◆ BOOST_PP_REPEAT_1

#define BOOST_PP_REPEAT_1 (   c,
  m,
  d 
)    BOOST_PP_REPEAT_1_I(c, m, d)

Definition at line 38 of file preprocessor/repetition/repeat.hpp.

◆ BOOST_PP_REPEAT_1_0

#define BOOST_PP_REPEAT_1_0 (   m,
  d 
)

Definition at line 51 of file preprocessor/repetition/repeat.hpp.

◆ BOOST_PP_REPEAT_1_1

#define BOOST_PP_REPEAT_1_1 (   m,
  d 
)    m(2, 0, d)

Definition at line 52 of file preprocessor/repetition/repeat.hpp.

◆ BOOST_PP_REPEAT_1_10

#define BOOST_PP_REPEAT_1_10 (   m,
  d 
)    BOOST_PP_REPEAT_1_9(m, d) m(2, 9, d)

Definition at line 61 of file preprocessor/repetition/repeat.hpp.

◆ BOOST_PP_REPEAT_1_100

#define BOOST_PP_REPEAT_1_100 (   m,
  d 
)    BOOST_PP_REPEAT_1_99(m, d) m(2, 99, d)

Definition at line 151 of file preprocessor/repetition/repeat.hpp.

◆ BOOST_PP_REPEAT_1_101

#define BOOST_PP_REPEAT_1_101 (   m,
  d 
)    BOOST_PP_REPEAT_1_100(m, d) m(2, 100, d)

Definition at line 152 of file preprocessor/repetition/repeat.hpp.

◆ BOOST_PP_REPEAT_1_102

#define BOOST_PP_REPEAT_1_102 (   m,
  d 
)    BOOST_PP_REPEAT_1_101(m, d) m(2, 101, d)

Definition at line 153 of file preprocessor/repetition/repeat.hpp.

◆ BOOST_PP_REPEAT_1_103

#define BOOST_PP_REPEAT_1_103 (   m,
  d 
)    BOOST_PP_REPEAT_1_102(m, d) m(2, 102, d)

Definition at line 154 of file preprocessor/repetition/repeat.hpp.

◆ BOOST_PP_REPEAT_1_104

#define BOOST_PP_REPEAT_1_104 (   m,
  d 
)    BOOST_PP_REPEAT_1_103(m, d) m(2, 103, d)

Definition at line 155 of file preprocessor/repetition/repeat.hpp.

◆ BOOST_PP_REPEAT_1_105

#define BOOST_PP_REPEAT_1_105 (   m,
  d 
)    BOOST_PP_REPEAT_1_104(m, d) m(2, 104, d)

Definition at line 156 of file preprocessor/repetition/repeat.hpp.

◆ BOOST_PP_REPEAT_1_106

#define BOOST_PP_REPEAT_1_106 (   m,
  d 
)    BOOST_PP_REPEAT_1_105(m, d) m(2, 105, d)

Definition at line 157 of file preprocessor/repetition/repeat.hpp.

◆ BOOST_PP_REPEAT_1_107

#define BOOST_PP_REPEAT_1_107 (   m,
  d 
)    BOOST_PP_REPEAT_1_106(m, d) m(2, 106, d)

Definition at line 158 of file preprocessor/repetition/repeat.hpp.

◆ BOOST_PP_REPEAT_1_108

#define BOOST_PP_REPEAT_1_108 (   m,
  d 
)    BOOST_PP_REPEAT_1_107(m, d) m(2, 107, d)

Definition at line 159 of file preprocessor/repetition/repeat.hpp.

◆ BOOST_PP_REPEAT_1_109

#define BOOST_PP_REPEAT_1_109 (   m,
  d 
)    BOOST_PP_REPEAT_1_108(m, d) m(2, 108, d)

Definition at line 160 of file preprocessor/repetition/repeat.hpp.

◆ BOOST_PP_REPEAT_1_11

#define BOOST_PP_REPEAT_1_11 (   m,
  d 
)    BOOST_PP_REPEAT_1_10(m, d) m(2, 10, d)

Definition at line 62 of file preprocessor/repetition/repeat.hpp.

◆ BOOST_PP_REPEAT_1_110

#define BOOST_PP_REPEAT_1_110 (   m,
  d 
)    BOOST_PP_REPEAT_1_109(m, d) m(2, 109, d)

Definition at line 161 of file preprocessor/repetition/repeat.hpp.

◆ BOOST_PP_REPEAT_1_111

#define BOOST_PP_REPEAT_1_111 (   m,
  d 
)    BOOST_PP_REPEAT_1_110(m, d) m(2, 110, d)

Definition at line 162 of file preprocessor/repetition/repeat.hpp.

◆ BOOST_PP_REPEAT_1_112

#define BOOST_PP_REPEAT_1_112 (   m,
  d 
)    BOOST_PP_REPEAT_1_111(m, d) m(2, 111, d)

Definition at line 163 of file preprocessor/repetition/repeat.hpp.

◆ BOOST_PP_REPEAT_1_113

#define BOOST_PP_REPEAT_1_113 (   m,
  d 
)    BOOST_PP_REPEAT_1_112(m, d) m(2, 112, d)

Definition at line 164 of file preprocessor/repetition/repeat.hpp.

◆ BOOST_PP_REPEAT_1_114

#define BOOST_PP_REPEAT_1_114 (   m,
  d 
)    BOOST_PP_REPEAT_1_113(m, d) m(2, 113, d)

Definition at line 165 of file preprocessor/repetition/repeat.hpp.

◆ BOOST_PP_REPEAT_1_115

#define BOOST_PP_REPEAT_1_115 (   m,
  d 
)    BOOST_PP_REPEAT_1_114(m, d) m(2, 114, d)

Definition at line 166 of file preprocessor/repetition/repeat.hpp.

◆ BOOST_PP_REPEAT_1_116

#define BOOST_PP_REPEAT_1_116 (   m,
  d 
)    BOOST_PP_REPEAT_1_115(m, d) m(2, 115, d)

Definition at line 167 of file preprocessor/repetition/repeat.hpp.

◆ BOOST_PP_REPEAT_1_117

#define BOOST_PP_REPEAT_1_117 (   m,
  d 
)    BOOST_PP_REPEAT_1_116(m, d) m(2, 116, d)

Definition at line 168 of file preprocessor/repetition/repeat.hpp.

◆ BOOST_PP_REPEAT_1_118

#define BOOST_PP_REPEAT_1_118 (   m,
  d 
)    BOOST_PP_REPEAT_1_117(m, d) m(2, 117, d)

Definition at line 169 of file preprocessor/repetition/repeat.hpp.

◆ BOOST_PP_REPEAT_1_119

#define BOOST_PP_REPEAT_1_119 (   m,
  d 
)    BOOST_PP_REPEAT_1_118(m, d) m(2, 118, d)

Definition at line 170 of file preprocessor/repetition/repeat.hpp.

◆ BOOST_PP_REPEAT_1_12

#define BOOST_PP_REPEAT_1_12 (   m,
  d 
)    BOOST_PP_REPEAT_1_11(m, d) m(2, 11, d)

Definition at line 63 of file preprocessor/repetition/repeat.hpp.

◆ BOOST_PP_REPEAT_1_120

#define BOOST_PP_REPEAT_1_120 (   m,
  d 
)    BOOST_PP_REPEAT_1_119(m, d) m(2, 119, d)

Definition at line 171 of file preprocessor/repetition/repeat.hpp.

◆ BOOST_PP_REPEAT_1_121

#define BOOST_PP_REPEAT_1_121 (   m,
  d 
)    BOOST_PP_REPEAT_1_120(m, d) m(2, 120, d)

Definition at line 172 of file preprocessor/repetition/repeat.hpp.

◆ BOOST_PP_REPEAT_1_122

#define BOOST_PP_REPEAT_1_122 (   m,
  d 
)    BOOST_PP_REPEAT_1_121(m, d) m(2, 121, d)

Definition at line 173 of file preprocessor/repetition/repeat.hpp.

◆ BOOST_PP_REPEAT_1_123

#define BOOST_PP_REPEAT_1_123 (   m,
  d 
)    BOOST_PP_REPEAT_1_122(m, d) m(2, 122, d)

Definition at line 174 of file preprocessor/repetition/repeat.hpp.

◆ BOOST_PP_REPEAT_1_124

#define BOOST_PP_REPEAT_1_124 (   m,
  d 
)    BOOST_PP_REPEAT_1_123(m, d) m(2, 123, d)

Definition at line 175 of file preprocessor/repetition/repeat.hpp.

◆ BOOST_PP_REPEAT_1_125

#define BOOST_PP_REPEAT_1_125 (   m,
  d 
)    BOOST_PP_REPEAT_1_124(m, d) m(2, 124, d)

Definition at line 176 of file preprocessor/repetition/repeat.hpp.

◆ BOOST_PP_REPEAT_1_126

#define BOOST_PP_REPEAT_1_126 (   m,
  d 
)    BOOST_PP_REPEAT_1_125(m, d) m(2, 125, d)

Definition at line 177 of file preprocessor/repetition/repeat.hpp.

◆ BOOST_PP_REPEAT_1_127

#define BOOST_PP_REPEAT_1_127 (   m,
  d 
)    BOOST_PP_REPEAT_1_126(m, d) m(2, 126, d)

Definition at line 178 of file preprocessor/repetition/repeat.hpp.

◆ BOOST_PP_REPEAT_1_128

#define BOOST_PP_REPEAT_1_128 (   m,
  d 
)    BOOST_PP_REPEAT_1_127(m, d) m(2, 127, d)

Definition at line 179 of file preprocessor/repetition/repeat.hpp.

◆ BOOST_PP_REPEAT_1_129

#define BOOST_PP_REPEAT_1_129 (   m,
  d 
)    BOOST_PP_REPEAT_1_128(m, d) m(2, 128, d)

Definition at line 180 of file preprocessor/repetition/repeat.hpp.

◆ BOOST_PP_REPEAT_1_13

#define BOOST_PP_REPEAT_1_13 (   m,
  d 
)    BOOST_PP_REPEAT_1_12(m, d) m(2, 12, d)

Definition at line 64 of file preprocessor/repetition/repeat.hpp.

◆ BOOST_PP_REPEAT_1_130

#define BOOST_PP_REPEAT_1_130 (   m,
  d 
)    BOOST_PP_REPEAT_1_129(m, d) m(2, 129, d)

Definition at line 181 of file preprocessor/repetition/repeat.hpp.

◆ BOOST_PP_REPEAT_1_131

#define BOOST_PP_REPEAT_1_131 (   m,
  d 
)    BOOST_PP_REPEAT_1_130(m, d) m(2, 130, d)

Definition at line 182 of file preprocessor/repetition/repeat.hpp.

◆ BOOST_PP_REPEAT_1_132

#define BOOST_PP_REPEAT_1_132 (   m,
  d 
)    BOOST_PP_REPEAT_1_131(m, d) m(2, 131, d)

Definition at line 183 of file preprocessor/repetition/repeat.hpp.

◆ BOOST_PP_REPEAT_1_133

#define BOOST_PP_REPEAT_1_133 (   m,
  d 
)    BOOST_PP_REPEAT_1_132(m, d) m(2, 132, d)

Definition at line 184 of file preprocessor/repetition/repeat.hpp.

◆ BOOST_PP_REPEAT_1_134

#define BOOST_PP_REPEAT_1_134 (   m,
  d 
)    BOOST_PP_REPEAT_1_133(m, d) m(2, 133, d)

Definition at line 185 of file preprocessor/repetition/repeat.hpp.

◆ BOOST_PP_REPEAT_1_135

#define BOOST_PP_REPEAT_1_135 (   m,
  d 
)    BOOST_PP_REPEAT_1_134(m, d) m(2, 134, d)

Definition at line 186 of file preprocessor/repetition/repeat.hpp.

◆ BOOST_PP_REPEAT_1_136

#define BOOST_PP_REPEAT_1_136 (   m,
  d 
)    BOOST_PP_REPEAT_1_135(m, d) m(2, 135, d)

Definition at line 187 of file preprocessor/repetition/repeat.hpp.

◆ BOOST_PP_REPEAT_1_137

#define BOOST_PP_REPEAT_1_137 (   m,
  d 
)    BOOST_PP_REPEAT_1_136(m, d) m(2, 136, d)

Definition at line 188 of file preprocessor/repetition/repeat.hpp.

◆ BOOST_PP_REPEAT_1_138

#define BOOST_PP_REPEAT_1_138 (   m,
  d 
)    BOOST_PP_REPEAT_1_137(m, d) m(2, 137, d)

Definition at line 189 of file preprocessor/repetition/repeat.hpp.

◆ BOOST_PP_REPEAT_1_139

#define BOOST_PP_REPEAT_1_139 (   m,
  d 
)    BOOST_PP_REPEAT_1_138(m, d) m(2, 138, d)

Definition at line 190 of file preprocessor/repetition/repeat.hpp.

◆ BOOST_PP_REPEAT_1_14

#define BOOST_PP_REPEAT_1_14 (   m,
  d 
)    BOOST_PP_REPEAT_1_13(m, d) m(2, 13, d)

Definition at line 65 of file preprocessor/repetition/repeat.hpp.

◆ BOOST_PP_REPEAT_1_140

#define BOOST_PP_REPEAT_1_140 (   m,
  d 
)    BOOST_PP_REPEAT_1_139(m, d) m(2, 139, d)

Definition at line 191 of file preprocessor/repetition/repeat.hpp.

◆ BOOST_PP_REPEAT_1_141

#define BOOST_PP_REPEAT_1_141 (   m,
  d 
)    BOOST_PP_REPEAT_1_140(m, d) m(2, 140, d)

Definition at line 192 of file preprocessor/repetition/repeat.hpp.

◆ BOOST_PP_REPEAT_1_142

#define BOOST_PP_REPEAT_1_142 (   m,
  d 
)    BOOST_PP_REPEAT_1_141(m, d) m(2, 141, d)

Definition at line 193 of file preprocessor/repetition/repeat.hpp.

◆ BOOST_PP_REPEAT_1_143

#define BOOST_PP_REPEAT_1_143 (   m,
  d 
)    BOOST_PP_REPEAT_1_142(m, d) m(2, 142, d)

Definition at line 194 of file preprocessor/repetition/repeat.hpp.

◆ BOOST_PP_REPEAT_1_144

#define BOOST_PP_REPEAT_1_144 (   m,
  d 
)    BOOST_PP_REPEAT_1_143(m, d) m(2, 143, d)

Definition at line 195 of file preprocessor/repetition/repeat.hpp.

◆ BOOST_PP_REPEAT_1_145

#define BOOST_PP_REPEAT_1_145 (   m,
  d 
)    BOOST_PP_REPEAT_1_144(m, d) m(2, 144, d)

Definition at line 196 of file preprocessor/repetition/repeat.hpp.

◆ BOOST_PP_REPEAT_1_146

#define BOOST_PP_REPEAT_1_146 (   m,
  d 
)    BOOST_PP_REPEAT_1_145(m, d) m(2, 145, d)

Definition at line 197 of file preprocessor/repetition/repeat.hpp.

◆ BOOST_PP_REPEAT_1_147

#define BOOST_PP_REPEAT_1_147 (   m,
  d 
)    BOOST_PP_REPEAT_1_146(m, d) m(2, 146, d)

Definition at line 198 of file preprocessor/repetition/repeat.hpp.

◆ BOOST_PP_REPEAT_1_148

#define BOOST_PP_REPEAT_1_148 (   m,
  d 
)    BOOST_PP_REPEAT_1_147(m, d) m(2, 147, d)

Definition at line 199 of file preprocessor/repetition/repeat.hpp.

◆ BOOST_PP_REPEAT_1_149

#define BOOST_PP_REPEAT_1_149 (   m,
  d 
)    BOOST_PP_REPEAT_1_148(m, d) m(2, 148, d)

Definition at line 200 of file preprocessor/repetition/repeat.hpp.

◆ BOOST_PP_REPEAT_1_15

#define BOOST_PP_REPEAT_1_15 (   m,
  d 
)    BOOST_PP_REPEAT_1_14(m, d) m(2, 14, d)

Definition at line 66 of file preprocessor/repetition/repeat.hpp.

◆ BOOST_PP_REPEAT_1_150

#define BOOST_PP_REPEAT_1_150 (   m,
  d 
)    BOOST_PP_REPEAT_1_149(m, d) m(2, 149, d)

Definition at line 201 of file preprocessor/repetition/repeat.hpp.

◆ BOOST_PP_REPEAT_1_151

#define BOOST_PP_REPEAT_1_151 (   m,
  d 
)    BOOST_PP_REPEAT_1_150(m, d) m(2, 150, d)

Definition at line 202 of file preprocessor/repetition/repeat.hpp.

◆ BOOST_PP_REPEAT_1_152

#define BOOST_PP_REPEAT_1_152 (   m,
  d 
)    BOOST_PP_REPEAT_1_151(m, d) m(2, 151, d)

Definition at line 203 of file preprocessor/repetition/repeat.hpp.

◆ BOOST_PP_REPEAT_1_153

#define BOOST_PP_REPEAT_1_153 (   m,
  d 
)    BOOST_PP_REPEAT_1_152(m, d) m(2, 152, d)

Definition at line 204 of file preprocessor/repetition/repeat.hpp.

◆ BOOST_PP_REPEAT_1_154

#define BOOST_PP_REPEAT_1_154 (   m,
  d 
)    BOOST_PP_REPEAT_1_153(m, d) m(2, 153, d)

Definition at line 205 of file preprocessor/repetition/repeat.hpp.

◆ BOOST_PP_REPEAT_1_155

#define BOOST_PP_REPEAT_1_155 (   m,
  d 
)    BOOST_PP_REPEAT_1_154(m, d) m(2, 154, d)

Definition at line 206 of file preprocessor/repetition/repeat.hpp.

◆ BOOST_PP_REPEAT_1_156

#define BOOST_PP_REPEAT_1_156 (   m,
  d 
)    BOOST_PP_REPEAT_1_155(m, d) m(2, 155, d)

Definition at line 207 of file preprocessor/repetition/repeat.hpp.

◆ BOOST_PP_REPEAT_1_157

#define BOOST_PP_REPEAT_1_157 (   m,
  d 
)    BOOST_PP_REPEAT_1_156(m, d) m(2, 156, d)

Definition at line 208 of file preprocessor/repetition/repeat.hpp.

◆ BOOST_PP_REPEAT_1_158

#define BOOST_PP_REPEAT_1_158 (   m,
  d 
)    BOOST_PP_REPEAT_1_157(m, d) m(2, 157, d)

Definition at line 209 of file preprocessor/repetition/repeat.hpp.

◆ BOOST_PP_REPEAT_1_159

#define BOOST_PP_REPEAT_1_159 (   m,
  d 
)    BOOST_PP_REPEAT_1_158(m, d) m(2, 158, d)

Definition at line 210 of file preprocessor/repetition/repeat.hpp.

◆ BOOST_PP_REPEAT_1_16

#define BOOST_PP_REPEAT_1_16 (   m,
  d 
)    BOOST_PP_REPEAT_1_15(m, d) m(2, 15, d)

Definition at line 67 of file preprocessor/repetition/repeat.hpp.

◆ BOOST_PP_REPEAT_1_160

#define BOOST_PP_REPEAT_1_160 (   m,
  d 
)    BOOST_PP_REPEAT_1_159(m, d) m(2, 159, d)

Definition at line 211 of file preprocessor/repetition/repeat.hpp.

◆ BOOST_PP_REPEAT_1_161

#define BOOST_PP_REPEAT_1_161 (   m,
  d 
)    BOOST_PP_REPEAT_1_160(m, d) m(2, 160, d)

Definition at line 212 of file preprocessor/repetition/repeat.hpp.

◆ BOOST_PP_REPEAT_1_162

#define BOOST_PP_REPEAT_1_162 (   m,
  d 
)    BOOST_PP_REPEAT_1_161(m, d) m(2, 161, d)

Definition at line 213 of file preprocessor/repetition/repeat.hpp.

◆ BOOST_PP_REPEAT_1_163

#define BOOST_PP_REPEAT_1_163 (   m,
  d 
)    BOOST_PP_REPEAT_1_162(m, d) m(2, 162, d)

Definition at line 214 of file preprocessor/repetition/repeat.hpp.

◆ BOOST_PP_REPEAT_1_164

#define BOOST_PP_REPEAT_1_164 (   m,
  d 
)    BOOST_PP_REPEAT_1_163(m, d) m(2, 163, d)

Definition at line 215 of file preprocessor/repetition/repeat.hpp.

◆ BOOST_PP_REPEAT_1_165

#define BOOST_PP_REPEAT_1_165 (   m,
  d 
)    BOOST_PP_REPEAT_1_164(m, d) m(2, 164, d)

Definition at line 216 of file preprocessor/repetition/repeat.hpp.

◆ BOOST_PP_REPEAT_1_166

#define BOOST_PP_REPEAT_1_166 (   m,
  d 
)    BOOST_PP_REPEAT_1_165(m, d) m(2, 165, d)

Definition at line 217 of file preprocessor/repetition/repeat.hpp.

◆ BOOST_PP_REPEAT_1_167

#define BOOST_PP_REPEAT_1_167 (   m,
  d 
)    BOOST_PP_REPEAT_1_166(m, d) m(2, 166, d)

Definition at line 218 of file preprocessor/repetition/repeat.hpp.

◆ BOOST_PP_REPEAT_1_168

#define BOOST_PP_REPEAT_1_168 (   m,
  d 
)    BOOST_PP_REPEAT_1_167(m, d) m(2, 167, d)

Definition at line 219 of file preprocessor/repetition/repeat.hpp.

◆ BOOST_PP_REPEAT_1_169

#define BOOST_PP_REPEAT_1_169 (   m,
  d 
)    BOOST_PP_REPEAT_1_168(m, d) m(2, 168, d)

Definition at line 220 of file preprocessor/repetition/repeat.hpp.

◆ BOOST_PP_REPEAT_1_17

#define BOOST_PP_REPEAT_1_17 (   m,
  d 
)    BOOST_PP_REPEAT_1_16(m, d) m(2, 16, d)

Definition at line 68 of file preprocessor/repetition/repeat.hpp.

◆ BOOST_PP_REPEAT_1_170

#define BOOST_PP_REPEAT_1_170 (   m,
  d 
)    BOOST_PP_REPEAT_1_169(m, d) m(2, 169, d)

Definition at line 221 of file preprocessor/repetition/repeat.hpp.

◆ BOOST_PP_REPEAT_1_171

#define BOOST_PP_REPEAT_1_171 (   m,
  d 
)    BOOST_PP_REPEAT_1_170(m, d) m(2, 170, d)

Definition at line 222 of file preprocessor/repetition/repeat.hpp.

◆ BOOST_PP_REPEAT_1_172

#define BOOST_PP_REPEAT_1_172 (   m,
  d 
)    BOOST_PP_REPEAT_1_171(m, d) m(2, 171, d)

Definition at line 223 of file preprocessor/repetition/repeat.hpp.

◆ BOOST_PP_REPEAT_1_173

#define BOOST_PP_REPEAT_1_173 (   m,
  d 
)    BOOST_PP_REPEAT_1_172(m, d) m(2, 172, d)

Definition at line 224 of file preprocessor/repetition/repeat.hpp.

◆ BOOST_PP_REPEAT_1_174

#define BOOST_PP_REPEAT_1_174 (   m,
  d 
)    BOOST_PP_REPEAT_1_173(m, d) m(2, 173, d)

Definition at line 225 of file preprocessor/repetition/repeat.hpp.

◆ BOOST_PP_REPEAT_1_175

#define BOOST_PP_REPEAT_1_175 (   m,
  d 
)    BOOST_PP_REPEAT_1_174(m, d) m(2, 174, d)

Definition at line 226 of file preprocessor/repetition/repeat.hpp.

◆ BOOST_PP_REPEAT_1_176

#define BOOST_PP_REPEAT_1_176 (   m,
  d 
)    BOOST_PP_REPEAT_1_175(m, d) m(2, 175, d)

Definition at line 227 of file preprocessor/repetition/repeat.hpp.

◆ BOOST_PP_REPEAT_1_177

#define BOOST_PP_REPEAT_1_177 (   m,
  d 
)    BOOST_PP_REPEAT_1_176(m, d) m(2, 176, d)

Definition at line 228 of file preprocessor/repetition/repeat.hpp.

◆ BOOST_PP_REPEAT_1_178

#define BOOST_PP_REPEAT_1_178 (   m,
  d 
)    BOOST_PP_REPEAT_1_177(m, d) m(2, 177, d)

Definition at line 229 of file preprocessor/repetition/repeat.hpp.

◆ BOOST_PP_REPEAT_1_179

#define BOOST_PP_REPEAT_1_179 (   m,
  d 
)    BOOST_PP_REPEAT_1_178(m, d) m(2, 178, d)

Definition at line 230 of file preprocessor/repetition/repeat.hpp.

◆ BOOST_PP_REPEAT_1_18

#define BOOST_PP_REPEAT_1_18 (   m,
  d 
)    BOOST_PP_REPEAT_1_17(m, d) m(2, 17, d)

Definition at line 69 of file preprocessor/repetition/repeat.hpp.

◆ BOOST_PP_REPEAT_1_180

#define BOOST_PP_REPEAT_1_180 (   m,
  d 
)    BOOST_PP_REPEAT_1_179(m, d) m(2, 179, d)

Definition at line 231 of file preprocessor/repetition/repeat.hpp.

◆ BOOST_PP_REPEAT_1_181

#define BOOST_PP_REPEAT_1_181 (   m,
  d 
)    BOOST_PP_REPEAT_1_180(m, d) m(2, 180, d)

Definition at line 232 of file preprocessor/repetition/repeat.hpp.

◆ BOOST_PP_REPEAT_1_182

#define BOOST_PP_REPEAT_1_182 (   m,
  d 
)    BOOST_PP_REPEAT_1_181(m, d) m(2, 181, d)

Definition at line 233 of file preprocessor/repetition/repeat.hpp.

◆ BOOST_PP_REPEAT_1_183

#define BOOST_PP_REPEAT_1_183 (   m,
  d 
)    BOOST_PP_REPEAT_1_182(m, d) m(2, 182, d)

Definition at line 234 of file preprocessor/repetition/repeat.hpp.

◆ BOOST_PP_REPEAT_1_184

#define BOOST_PP_REPEAT_1_184 (   m,
  d 
)    BOOST_PP_REPEAT_1_183(m, d) m(2, 183, d)

Definition at line 235 of file preprocessor/repetition/repeat.hpp.

◆ BOOST_PP_REPEAT_1_185

#define BOOST_PP_REPEAT_1_185 (   m,
  d 
)    BOOST_PP_REPEAT_1_184(m, d) m(2, 184, d)

Definition at line 236 of file preprocessor/repetition/repeat.hpp.

◆ BOOST_PP_REPEAT_1_186

#define BOOST_PP_REPEAT_1_186 (   m,
  d 
)    BOOST_PP_REPEAT_1_185(m, d) m(2, 185, d)

Definition at line 237 of file preprocessor/repetition/repeat.hpp.

◆ BOOST_PP_REPEAT_1_187

#define BOOST_PP_REPEAT_1_187 (   m,
  d 
)    BOOST_PP_REPEAT_1_186(m, d) m(2, 186, d)

Definition at line 238 of file preprocessor/repetition/repeat.hpp.

◆ BOOST_PP_REPEAT_1_188

#define BOOST_PP_REPEAT_1_188 (   m,
  d 
)    BOOST_PP_REPEAT_1_187(m, d) m(2, 187, d)

Definition at line 239 of file preprocessor/repetition/repeat.hpp.

◆ BOOST_PP_REPEAT_1_189

#define BOOST_PP_REPEAT_1_189 (   m,
  d 
)    BOOST_PP_REPEAT_1_188(m, d) m(2, 188, d)

Definition at line 240 of file preprocessor/repetition/repeat.hpp.

◆ BOOST_PP_REPEAT_1_19

#define BOOST_PP_REPEAT_1_19 (   m,
  d 
)    BOOST_PP_REPEAT_1_18(m, d) m(2, 18, d)

Definition at line 70 of file preprocessor/repetition/repeat.hpp.

◆ BOOST_PP_REPEAT_1_190

#define BOOST_PP_REPEAT_1_190 (   m,
  d 
)    BOOST_PP_REPEAT_1_189(m, d) m(2, 189, d)

Definition at line 241 of file preprocessor/repetition/repeat.hpp.

◆ BOOST_PP_REPEAT_1_191

#define BOOST_PP_REPEAT_1_191 (   m,
  d 
)    BOOST_PP_REPEAT_1_190(m, d) m(2, 190, d)

Definition at line 242 of file preprocessor/repetition/repeat.hpp.

◆ BOOST_PP_REPEAT_1_192

#define BOOST_PP_REPEAT_1_192 (   m,
  d 
)    BOOST_PP_REPEAT_1_191(m, d) m(2, 191, d)

Definition at line 243 of file preprocessor/repetition/repeat.hpp.

◆ BOOST_PP_REPEAT_1_193

#define BOOST_PP_REPEAT_1_193 (   m,
  d 
)    BOOST_PP_REPEAT_1_192(m, d) m(2, 192, d)

Definition at line 244 of file preprocessor/repetition/repeat.hpp.

◆ BOOST_PP_REPEAT_1_194

#define BOOST_PP_REPEAT_1_194 (   m,
  d 
)    BOOST_PP_REPEAT_1_193(m, d) m(2, 193, d)

Definition at line 245 of file preprocessor/repetition/repeat.hpp.

◆ BOOST_PP_REPEAT_1_195

#define BOOST_PP_REPEAT_1_195 (   m,
  d 
)    BOOST_PP_REPEAT_1_194(m, d) m(2, 194, d)

Definition at line 246 of file preprocessor/repetition/repeat.hpp.

◆ BOOST_PP_REPEAT_1_196

#define BOOST_PP_REPEAT_1_196 (   m,
  d 
)    BOOST_PP_REPEAT_1_195(m, d) m(2, 195, d)

Definition at line 247 of file preprocessor/repetition/repeat.hpp.

◆ BOOST_PP_REPEAT_1_197

#define BOOST_PP_REPEAT_1_197 (   m,
  d 
)    BOOST_PP_REPEAT_1_196(m, d) m(2, 196, d)

Definition at line 248 of file preprocessor/repetition/repeat.hpp.

◆ BOOST_PP_REPEAT_1_198

#define BOOST_PP_REPEAT_1_198 (   m,
  d 
)    BOOST_PP_REPEAT_1_197(m, d) m(2, 197, d)

Definition at line 249 of file preprocessor/repetition/repeat.hpp.

◆ BOOST_PP_REPEAT_1_199

#define BOOST_PP_REPEAT_1_199 (   m,
  d 
)    BOOST_PP_REPEAT_1_198(m, d) m(2, 198, d)

Definition at line 250 of file preprocessor/repetition/repeat.hpp.

◆ BOOST_PP_REPEAT_1_2

#define BOOST_PP_REPEAT_1_2 (   m,
  d 
)    BOOST_PP_REPEAT_1_1(m, d) m(2, 1, d)

Definition at line 53 of file preprocessor/repetition/repeat.hpp.

◆ BOOST_PP_REPEAT_1_20

#define BOOST_PP_REPEAT_1_20 (   m,
  d 
)    BOOST_PP_REPEAT_1_19(m, d) m(2, 19, d)

Definition at line 71 of file preprocessor/repetition/repeat.hpp.

◆ BOOST_PP_REPEAT_1_200

#define BOOST_PP_REPEAT_1_200 (   m,
  d 
)    BOOST_PP_REPEAT_1_199(m, d) m(2, 199, d)

Definition at line 251 of file preprocessor/repetition/repeat.hpp.

◆ BOOST_PP_REPEAT_1_201

#define BOOST_PP_REPEAT_1_201 (   m,
  d 
)    BOOST_PP_REPEAT_1_200(m, d) m(2, 200, d)

Definition at line 252 of file preprocessor/repetition/repeat.hpp.

◆ BOOST_PP_REPEAT_1_202

#define BOOST_PP_REPEAT_1_202 (   m,
  d 
)    BOOST_PP_REPEAT_1_201(m, d) m(2, 201, d)

Definition at line 253 of file preprocessor/repetition/repeat.hpp.

◆ BOOST_PP_REPEAT_1_203

#define BOOST_PP_REPEAT_1_203 (   m,
  d 
)    BOOST_PP_REPEAT_1_202(m, d) m(2, 202, d)

Definition at line 254 of file preprocessor/repetition/repeat.hpp.

◆ BOOST_PP_REPEAT_1_204

#define BOOST_PP_REPEAT_1_204 (   m,
  d 
)    BOOST_PP_REPEAT_1_203(m, d) m(2, 203, d)

Definition at line 255 of file preprocessor/repetition/repeat.hpp.

◆ BOOST_PP_REPEAT_1_205

#define BOOST_PP_REPEAT_1_205 (   m,
  d 
)    BOOST_PP_REPEAT_1_204(m, d) m(2, 204, d)

Definition at line 256 of file preprocessor/repetition/repeat.hpp.

◆ BOOST_PP_REPEAT_1_206

#define BOOST_PP_REPEAT_1_206 (   m,
  d 
)    BOOST_PP_REPEAT_1_205(m, d) m(2, 205, d)

Definition at line 257 of file preprocessor/repetition/repeat.hpp.

◆ BOOST_PP_REPEAT_1_207

#define BOOST_PP_REPEAT_1_207 (   m,
  d 
)    BOOST_PP_REPEAT_1_206(m, d) m(2, 206, d)

Definition at line 258 of file preprocessor/repetition/repeat.hpp.

◆ BOOST_PP_REPEAT_1_208

#define BOOST_PP_REPEAT_1_208 (   m,
  d 
)    BOOST_PP_REPEAT_1_207(m, d) m(2, 207, d)

Definition at line 259 of file preprocessor/repetition/repeat.hpp.

◆ BOOST_PP_REPEAT_1_209

#define BOOST_PP_REPEAT_1_209 (   m,
  d 
)    BOOST_PP_REPEAT_1_208(m, d) m(2, 208, d)

Definition at line 260 of file preprocessor/repetition/repeat.hpp.

◆ BOOST_PP_REPEAT_1_21

#define BOOST_PP_REPEAT_1_21 (   m,
  d 
)    BOOST_PP_REPEAT_1_20(m, d) m(2, 20, d)

Definition at line 72 of file preprocessor/repetition/repeat.hpp.

◆ BOOST_PP_REPEAT_1_210

#define BOOST_PP_REPEAT_1_210 (   m,
  d 
)    BOOST_PP_REPEAT_1_209(m, d) m(2, 209, d)

Definition at line 261 of file preprocessor/repetition/repeat.hpp.

◆ BOOST_PP_REPEAT_1_211

#define BOOST_PP_REPEAT_1_211 (   m,
  d 
)    BOOST_PP_REPEAT_1_210(m, d) m(2, 210, d)

Definition at line 262 of file preprocessor/repetition/repeat.hpp.

◆ BOOST_PP_REPEAT_1_212

#define BOOST_PP_REPEAT_1_212 (   m,
  d 
)    BOOST_PP_REPEAT_1_211(m, d) m(2, 211, d)

Definition at line 263 of file preprocessor/repetition/repeat.hpp.

◆ BOOST_PP_REPEAT_1_213

#define BOOST_PP_REPEAT_1_213 (   m,
  d 
)    BOOST_PP_REPEAT_1_212(m, d) m(2, 212, d)

Definition at line 264 of file preprocessor/repetition/repeat.hpp.

◆ BOOST_PP_REPEAT_1_214

#define BOOST_PP_REPEAT_1_214 (   m,
  d 
)    BOOST_PP_REPEAT_1_213(m, d) m(2, 213, d)

Definition at line 265 of file preprocessor/repetition/repeat.hpp.

◆ BOOST_PP_REPEAT_1_215

#define BOOST_PP_REPEAT_1_215 (   m,
  d 
)    BOOST_PP_REPEAT_1_214(m, d) m(2, 214, d)

Definition at line 266 of file preprocessor/repetition/repeat.hpp.

◆ BOOST_PP_REPEAT_1_216

#define BOOST_PP_REPEAT_1_216 (   m,
  d 
)    BOOST_PP_REPEAT_1_215(m, d) m(2, 215, d)

Definition at line 267 of file preprocessor/repetition/repeat.hpp.

◆ BOOST_PP_REPEAT_1_217

#define BOOST_PP_REPEAT_1_217 (   m,
  d 
)    BOOST_PP_REPEAT_1_216(m, d) m(2, 216, d)

Definition at line 268 of file preprocessor/repetition/repeat.hpp.

◆ BOOST_PP_REPEAT_1_218

#define BOOST_PP_REPEAT_1_218 (   m,
  d 
)    BOOST_PP_REPEAT_1_217(m, d) m(2, 217, d)

Definition at line 269 of file preprocessor/repetition/repeat.hpp.

◆ BOOST_PP_REPEAT_1_219

#define BOOST_PP_REPEAT_1_219 (   m,
  d 
)    BOOST_PP_REPEAT_1_218(m, d) m(2, 218, d)

Definition at line 270 of file preprocessor/repetition/repeat.hpp.

◆ BOOST_PP_REPEAT_1_22

#define BOOST_PP_REPEAT_1_22 (   m,
  d 
)    BOOST_PP_REPEAT_1_21(m, d) m(2, 21, d)

Definition at line 73 of file preprocessor/repetition/repeat.hpp.

◆ BOOST_PP_REPEAT_1_220

#define BOOST_PP_REPEAT_1_220 (   m,
  d 
)    BOOST_PP_REPEAT_1_219(m, d) m(2, 219, d)

Definition at line 271 of file preprocessor/repetition/repeat.hpp.

◆ BOOST_PP_REPEAT_1_221

#define BOOST_PP_REPEAT_1_221 (   m,
  d 
)    BOOST_PP_REPEAT_1_220(m, d) m(2, 220, d)

Definition at line 272 of file preprocessor/repetition/repeat.hpp.

◆ BOOST_PP_REPEAT_1_222

#define BOOST_PP_REPEAT_1_222 (   m,
  d 
)    BOOST_PP_REPEAT_1_221(m, d) m(2, 221, d)

Definition at line 273 of file preprocessor/repetition/repeat.hpp.

◆ BOOST_PP_REPEAT_1_223

#define BOOST_PP_REPEAT_1_223 (   m,
  d 
)    BOOST_PP_REPEAT_1_222(m, d) m(2, 222, d)

Definition at line 274 of file preprocessor/repetition/repeat.hpp.

◆ BOOST_PP_REPEAT_1_224

#define BOOST_PP_REPEAT_1_224 (   m,
  d 
)    BOOST_PP_REPEAT_1_223(m, d) m(2, 223, d)

Definition at line 275 of file preprocessor/repetition/repeat.hpp.

◆ BOOST_PP_REPEAT_1_225

#define BOOST_PP_REPEAT_1_225 (   m,
  d 
)    BOOST_PP_REPEAT_1_224(m, d) m(2, 224, d)

Definition at line 276 of file preprocessor/repetition/repeat.hpp.

◆ BOOST_PP_REPEAT_1_226

#define BOOST_PP_REPEAT_1_226 (   m,
  d 
)    BOOST_PP_REPEAT_1_225(m, d) m(2, 225, d)

Definition at line 277 of file preprocessor/repetition/repeat.hpp.

◆ BOOST_PP_REPEAT_1_227

#define BOOST_PP_REPEAT_1_227 (   m,
  d 
)    BOOST_PP_REPEAT_1_226(m, d) m(2, 226, d)

Definition at line 278 of file preprocessor/repetition/repeat.hpp.

◆ BOOST_PP_REPEAT_1_228

#define BOOST_PP_REPEAT_1_228 (   m,
  d 
)    BOOST_PP_REPEAT_1_227(m, d) m(2, 227, d)

Definition at line 279 of file preprocessor/repetition/repeat.hpp.

◆ BOOST_PP_REPEAT_1_229

#define BOOST_PP_REPEAT_1_229 (   m,
  d 
)    BOOST_PP_REPEAT_1_228(m, d) m(2, 228, d)

Definition at line 280 of file preprocessor/repetition/repeat.hpp.

◆ BOOST_PP_REPEAT_1_23

#define BOOST_PP_REPEAT_1_23 (   m,
  d 
)    BOOST_PP_REPEAT_1_22(m, d) m(2, 22, d)

Definition at line 74 of file preprocessor/repetition/repeat.hpp.

◆ BOOST_PP_REPEAT_1_230

#define BOOST_PP_REPEAT_1_230 (   m,
  d 
)    BOOST_PP_REPEAT_1_229(m, d) m(2, 229, d)

Definition at line 281 of file preprocessor/repetition/repeat.hpp.

◆ BOOST_PP_REPEAT_1_231

#define BOOST_PP_REPEAT_1_231 (   m,
  d 
)    BOOST_PP_REPEAT_1_230(m, d) m(2, 230, d)

Definition at line 282 of file preprocessor/repetition/repeat.hpp.

◆ BOOST_PP_REPEAT_1_232

#define BOOST_PP_REPEAT_1_232 (   m,
  d 
)    BOOST_PP_REPEAT_1_231(m, d) m(2, 231, d)

Definition at line 283 of file preprocessor/repetition/repeat.hpp.

◆ BOOST_PP_REPEAT_1_233

#define BOOST_PP_REPEAT_1_233 (   m,
  d 
)    BOOST_PP_REPEAT_1_232(m, d) m(2, 232, d)

Definition at line 284 of file preprocessor/repetition/repeat.hpp.

◆ BOOST_PP_REPEAT_1_234

#define BOOST_PP_REPEAT_1_234 (   m,
  d 
)    BOOST_PP_REPEAT_1_233(m, d) m(2, 233, d)

Definition at line 285 of file preprocessor/repetition/repeat.hpp.

◆ BOOST_PP_REPEAT_1_235

#define BOOST_PP_REPEAT_1_235 (   m,
  d 
)    BOOST_PP_REPEAT_1_234(m, d) m(2, 234, d)

Definition at line 286 of file preprocessor/repetition/repeat.hpp.

◆ BOOST_PP_REPEAT_1_236

#define BOOST_PP_REPEAT_1_236 (   m,
  d 
)    BOOST_PP_REPEAT_1_235(m, d) m(2, 235, d)

Definition at line 287 of file preprocessor/repetition/repeat.hpp.

◆ BOOST_PP_REPEAT_1_237

#define BOOST_PP_REPEAT_1_237 (   m,
  d 
)    BOOST_PP_REPEAT_1_236(m, d) m(2, 236, d)

Definition at line 288 of file preprocessor/repetition/repeat.hpp.

◆ BOOST_PP_REPEAT_1_238

#define BOOST_PP_REPEAT_1_238 (   m,
  d 
)    BOOST_PP_REPEAT_1_237(m, d) m(2, 237, d)

Definition at line 289 of file preprocessor/repetition/repeat.hpp.

◆ BOOST_PP_REPEAT_1_239

#define BOOST_PP_REPEAT_1_239 (   m,
  d 
)    BOOST_PP_REPEAT_1_238(m, d) m(2, 238, d)

Definition at line 290 of file preprocessor/repetition/repeat.hpp.

◆ BOOST_PP_REPEAT_1_24

#define BOOST_PP_REPEAT_1_24 (   m,
  d 
)    BOOST_PP_REPEAT_1_23(m, d) m(2, 23, d)

Definition at line 75 of file preprocessor/repetition/repeat.hpp.

◆ BOOST_PP_REPEAT_1_240

#define BOOST_PP_REPEAT_1_240 (   m,
  d 
)    BOOST_PP_REPEAT_1_239(m, d) m(2, 239, d)

Definition at line 291 of file preprocessor/repetition/repeat.hpp.

◆ BOOST_PP_REPEAT_1_241

#define BOOST_PP_REPEAT_1_241 (   m,
  d 
)    BOOST_PP_REPEAT_1_240(m, d) m(2, 240, d)

Definition at line 292 of file preprocessor/repetition/repeat.hpp.

◆ BOOST_PP_REPEAT_1_242

#define BOOST_PP_REPEAT_1_242 (   m,
  d 
)    BOOST_PP_REPEAT_1_241(m, d) m(2, 241, d)

Definition at line 293 of file preprocessor/repetition/repeat.hpp.

◆ BOOST_PP_REPEAT_1_243

#define BOOST_PP_REPEAT_1_243 (   m,
  d 
)    BOOST_PP_REPEAT_1_242(m, d) m(2, 242, d)

Definition at line 294 of file preprocessor/repetition/repeat.hpp.

◆ BOOST_PP_REPEAT_1_244

#define BOOST_PP_REPEAT_1_244 (   m,
  d 
)    BOOST_PP_REPEAT_1_243(m, d) m(2, 243, d)

Definition at line 295 of file preprocessor/repetition/repeat.hpp.

◆ BOOST_PP_REPEAT_1_245

#define BOOST_PP_REPEAT_1_245 (   m,
  d 
)    BOOST_PP_REPEAT_1_244(m, d) m(2, 244, d)

Definition at line 296 of file preprocessor/repetition/repeat.hpp.

◆ BOOST_PP_REPEAT_1_246

#define BOOST_PP_REPEAT_1_246 (   m,
  d 
)    BOOST_PP_REPEAT_1_245(m, d) m(2, 245, d)

Definition at line 297 of file preprocessor/repetition/repeat.hpp.

◆ BOOST_PP_REPEAT_1_247

#define BOOST_PP_REPEAT_1_247 (   m,
  d 
)    BOOST_PP_REPEAT_1_246(m, d) m(2, 246, d)

Definition at line 298 of file preprocessor/repetition/repeat.hpp.

◆ BOOST_PP_REPEAT_1_248

#define BOOST_PP_REPEAT_1_248 (   m,
  d 
)    BOOST_PP_REPEAT_1_247(m, d) m(2, 247, d)

Definition at line 299 of file preprocessor/repetition/repeat.hpp.

◆ BOOST_PP_REPEAT_1_249

#define BOOST_PP_REPEAT_1_249 (   m,
  d 
)    BOOST_PP_REPEAT_1_248(m, d) m(2, 248, d)

Definition at line 300 of file preprocessor/repetition/repeat.hpp.

◆ BOOST_PP_REPEAT_1_25

#define BOOST_PP_REPEAT_1_25 (   m,
  d 
)    BOOST_PP_REPEAT_1_24(m, d) m(2, 24, d)

Definition at line 76 of file preprocessor/repetition/repeat.hpp.

◆ BOOST_PP_REPEAT_1_250

#define BOOST_PP_REPEAT_1_250 (   m,
  d 
)    BOOST_PP_REPEAT_1_249(m, d) m(2, 249, d)

Definition at line 301 of file preprocessor/repetition/repeat.hpp.

◆ BOOST_PP_REPEAT_1_251

#define BOOST_PP_REPEAT_1_251 (   m,
  d 
)    BOOST_PP_REPEAT_1_250(m, d) m(2, 250, d)

Definition at line 302 of file preprocessor/repetition/repeat.hpp.

◆ BOOST_PP_REPEAT_1_252

#define BOOST_PP_REPEAT_1_252 (   m,
  d 
)    BOOST_PP_REPEAT_1_251(m, d) m(2, 251, d)

Definition at line 303 of file preprocessor/repetition/repeat.hpp.

◆ BOOST_PP_REPEAT_1_253

#define BOOST_PP_REPEAT_1_253 (   m,
  d 
)    BOOST_PP_REPEAT_1_252(m, d) m(2, 252, d)

Definition at line 304 of file preprocessor/repetition/repeat.hpp.

◆ BOOST_PP_REPEAT_1_254

#define BOOST_PP_REPEAT_1_254 (   m,
  d 
)    BOOST_PP_REPEAT_1_253(m, d) m(2, 253, d)

Definition at line 305 of file preprocessor/repetition/repeat.hpp.

◆ BOOST_PP_REPEAT_1_255

#define BOOST_PP_REPEAT_1_255 (   m,
  d 
)    BOOST_PP_REPEAT_1_254(m, d) m(2, 254, d)

Definition at line 306 of file preprocessor/repetition/repeat.hpp.

◆ BOOST_PP_REPEAT_1_256

#define BOOST_PP_REPEAT_1_256 (   m,
  d 
)    BOOST_PP_REPEAT_1_255(m, d) m(2, 255, d)

Definition at line 307 of file preprocessor/repetition/repeat.hpp.

◆ BOOST_PP_REPEAT_1_26

#define BOOST_PP_REPEAT_1_26 (   m,
  d 
)    BOOST_PP_REPEAT_1_25(m, d) m(2, 25, d)

Definition at line 77 of file preprocessor/repetition/repeat.hpp.

◆ BOOST_PP_REPEAT_1_27

#define BOOST_PP_REPEAT_1_27 (   m,
  d 
)    BOOST_PP_REPEAT_1_26(m, d) m(2, 26, d)

Definition at line 78 of file preprocessor/repetition/repeat.hpp.

◆ BOOST_PP_REPEAT_1_28

#define BOOST_PP_REPEAT_1_28 (   m,
  d 
)    BOOST_PP_REPEAT_1_27(m, d) m(2, 27, d)

Definition at line 79 of file preprocessor/repetition/repeat.hpp.

◆ BOOST_PP_REPEAT_1_29

#define BOOST_PP_REPEAT_1_29 (   m,
  d 
)    BOOST_PP_REPEAT_1_28(m, d) m(2, 28, d)

Definition at line 80 of file preprocessor/repetition/repeat.hpp.

◆ BOOST_PP_REPEAT_1_3

#define BOOST_PP_REPEAT_1_3 (   m,
  d 
)    BOOST_PP_REPEAT_1_2(m, d) m(2, 2, d)

Definition at line 54 of file preprocessor/repetition/repeat.hpp.

◆ BOOST_PP_REPEAT_1_30

#define BOOST_PP_REPEAT_1_30 (   m,
  d 
)    BOOST_PP_REPEAT_1_29(m, d) m(2, 29, d)

Definition at line 81 of file preprocessor/repetition/repeat.hpp.

◆ BOOST_PP_REPEAT_1_31

#define BOOST_PP_REPEAT_1_31 (   m,
  d 
)    BOOST_PP_REPEAT_1_30(m, d) m(2, 30, d)

Definition at line 82 of file preprocessor/repetition/repeat.hpp.

◆ BOOST_PP_REPEAT_1_32

#define BOOST_PP_REPEAT_1_32 (   m,
  d 
)    BOOST_PP_REPEAT_1_31(m, d) m(2, 31, d)

Definition at line 83 of file preprocessor/repetition/repeat.hpp.

◆ BOOST_PP_REPEAT_1_33

#define BOOST_PP_REPEAT_1_33 (   m,
  d 
)    BOOST_PP_REPEAT_1_32(m, d) m(2, 32, d)

Definition at line 84 of file preprocessor/repetition/repeat.hpp.

◆ BOOST_PP_REPEAT_1_34

#define BOOST_PP_REPEAT_1_34 (   m,
  d 
)    BOOST_PP_REPEAT_1_33(m, d) m(2, 33, d)

Definition at line 85 of file preprocessor/repetition/repeat.hpp.

◆ BOOST_PP_REPEAT_1_35

#define BOOST_PP_REPEAT_1_35 (   m,
  d 
)    BOOST_PP_REPEAT_1_34(m, d) m(2, 34, d)

Definition at line 86 of file preprocessor/repetition/repeat.hpp.

◆ BOOST_PP_REPEAT_1_36

#define BOOST_PP_REPEAT_1_36 (   m,
  d 
)    BOOST_PP_REPEAT_1_35(m, d) m(2, 35, d)

Definition at line 87 of file preprocessor/repetition/repeat.hpp.

◆ BOOST_PP_REPEAT_1_37

#define BOOST_PP_REPEAT_1_37 (   m,
  d 
)    BOOST_PP_REPEAT_1_36(m, d) m(2, 36, d)

Definition at line 88 of file preprocessor/repetition/repeat.hpp.

◆ BOOST_PP_REPEAT_1_38

#define BOOST_PP_REPEAT_1_38 (   m,
  d 
)    BOOST_PP_REPEAT_1_37(m, d) m(2, 37, d)

Definition at line 89 of file preprocessor/repetition/repeat.hpp.

◆ BOOST_PP_REPEAT_1_39

#define BOOST_PP_REPEAT_1_39 (   m,
  d 
)    BOOST_PP_REPEAT_1_38(m, d) m(2, 38, d)

Definition at line 90 of file preprocessor/repetition/repeat.hpp.

◆ BOOST_PP_REPEAT_1_4

#define BOOST_PP_REPEAT_1_4 (   m,
  d 
)    BOOST_PP_REPEAT_1_3(m, d) m(2, 3, d)

Definition at line 55 of file preprocessor/repetition/repeat.hpp.

◆ BOOST_PP_REPEAT_1_40

#define BOOST_PP_REPEAT_1_40 (   m,
  d 
)    BOOST_PP_REPEAT_1_39(m, d) m(2, 39, d)

Definition at line 91 of file preprocessor/repetition/repeat.hpp.

◆ BOOST_PP_REPEAT_1_41

#define BOOST_PP_REPEAT_1_41 (   m,
  d 
)    BOOST_PP_REPEAT_1_40(m, d) m(2, 40, d)

Definition at line 92 of file preprocessor/repetition/repeat.hpp.

◆ BOOST_PP_REPEAT_1_42

#define BOOST_PP_REPEAT_1_42 (   m,
  d 
)    BOOST_PP_REPEAT_1_41(m, d) m(2, 41, d)

Definition at line 93 of file preprocessor/repetition/repeat.hpp.

◆ BOOST_PP_REPEAT_1_43

#define BOOST_PP_REPEAT_1_43 (   m,
  d 
)    BOOST_PP_REPEAT_1_42(m, d) m(2, 42, d)

Definition at line 94 of file preprocessor/repetition/repeat.hpp.

◆ BOOST_PP_REPEAT_1_44

#define BOOST_PP_REPEAT_1_44 (   m,
  d 
)    BOOST_PP_REPEAT_1_43(m, d) m(2, 43, d)

Definition at line 95 of file preprocessor/repetition/repeat.hpp.

◆ BOOST_PP_REPEAT_1_45

#define BOOST_PP_REPEAT_1_45 (   m,
  d 
)    BOOST_PP_REPEAT_1_44(m, d) m(2, 44, d)

Definition at line 96 of file preprocessor/repetition/repeat.hpp.

◆ BOOST_PP_REPEAT_1_46

#define BOOST_PP_REPEAT_1_46 (   m,
  d 
)    BOOST_PP_REPEAT_1_45(m, d) m(2, 45, d)

Definition at line 97 of file preprocessor/repetition/repeat.hpp.

◆ BOOST_PP_REPEAT_1_47

#define BOOST_PP_REPEAT_1_47 (   m,
  d 
)    BOOST_PP_REPEAT_1_46(m, d) m(2, 46, d)

Definition at line 98 of file preprocessor/repetition/repeat.hpp.

◆ BOOST_PP_REPEAT_1_48

#define BOOST_PP_REPEAT_1_48 (   m,
  d 
)    BOOST_PP_REPEAT_1_47(m, d) m(2, 47, d)

Definition at line 99 of file preprocessor/repetition/repeat.hpp.

◆ BOOST_PP_REPEAT_1_49

#define BOOST_PP_REPEAT_1_49 (   m,
  d 
)    BOOST_PP_REPEAT_1_48(m, d) m(2, 48, d)

Definition at line 100 of file preprocessor/repetition/repeat.hpp.

◆ BOOST_PP_REPEAT_1_5

#define BOOST_PP_REPEAT_1_5 (   m,
  d 
)    BOOST_PP_REPEAT_1_4(m, d) m(2, 4, d)

Definition at line 56 of file preprocessor/repetition/repeat.hpp.

◆ BOOST_PP_REPEAT_1_50

#define BOOST_PP_REPEAT_1_50 (   m,
  d 
)    BOOST_PP_REPEAT_1_49(m, d) m(2, 49, d)

Definition at line 101 of file preprocessor/repetition/repeat.hpp.

◆ BOOST_PP_REPEAT_1_51

#define BOOST_PP_REPEAT_1_51 (   m,
  d 
)    BOOST_PP_REPEAT_1_50(m, d) m(2, 50, d)

Definition at line 102 of file preprocessor/repetition/repeat.hpp.

◆ BOOST_PP_REPEAT_1_52

#define BOOST_PP_REPEAT_1_52 (   m,
  d 
)    BOOST_PP_REPEAT_1_51(m, d) m(2, 51, d)

Definition at line 103 of file preprocessor/repetition/repeat.hpp.

◆ BOOST_PP_REPEAT_1_53

#define BOOST_PP_REPEAT_1_53 (   m,
  d 
)    BOOST_PP_REPEAT_1_52(m, d) m(2, 52, d)

Definition at line 104 of file preprocessor/repetition/repeat.hpp.

◆ BOOST_PP_REPEAT_1_54

#define BOOST_PP_REPEAT_1_54 (   m,
  d 
)    BOOST_PP_REPEAT_1_53(m, d) m(2, 53, d)

Definition at line 105 of file preprocessor/repetition/repeat.hpp.

◆ BOOST_PP_REPEAT_1_55

#define BOOST_PP_REPEAT_1_55 (   m,
  d 
)    BOOST_PP_REPEAT_1_54(m, d) m(2, 54, d)

Definition at line 106 of file preprocessor/repetition/repeat.hpp.

◆ BOOST_PP_REPEAT_1_56

#define BOOST_PP_REPEAT_1_56 (   m,
  d 
)    BOOST_PP_REPEAT_1_55(m, d) m(2, 55, d)

Definition at line 107 of file preprocessor/repetition/repeat.hpp.

◆ BOOST_PP_REPEAT_1_57

#define BOOST_PP_REPEAT_1_57 (   m,
  d 
)    BOOST_PP_REPEAT_1_56(m, d) m(2, 56, d)

Definition at line 108 of file preprocessor/repetition/repeat.hpp.

◆ BOOST_PP_REPEAT_1_58

#define BOOST_PP_REPEAT_1_58 (   m,
  d 
)    BOOST_PP_REPEAT_1_57(m, d) m(2, 57, d)

Definition at line 109 of file preprocessor/repetition/repeat.hpp.

◆ BOOST_PP_REPEAT_1_59

#define BOOST_PP_REPEAT_1_59 (   m,
  d 
)    BOOST_PP_REPEAT_1_58(m, d) m(2, 58, d)

Definition at line 110 of file preprocessor/repetition/repeat.hpp.

◆ BOOST_PP_REPEAT_1_6

#define BOOST_PP_REPEAT_1_6 (   m,
  d 
)    BOOST_PP_REPEAT_1_5(m, d) m(2, 5, d)

Definition at line 57 of file preprocessor/repetition/repeat.hpp.

◆ BOOST_PP_REPEAT_1_60

#define BOOST_PP_REPEAT_1_60 (   m,
  d 
)    BOOST_PP_REPEAT_1_59(m, d) m(2, 59, d)

Definition at line 111 of file preprocessor/repetition/repeat.hpp.

◆ BOOST_PP_REPEAT_1_61

#define BOOST_PP_REPEAT_1_61 (   m,
  d 
)    BOOST_PP_REPEAT_1_60(m, d) m(2, 60, d)

Definition at line 112 of file preprocessor/repetition/repeat.hpp.

◆ BOOST_PP_REPEAT_1_62

#define BOOST_PP_REPEAT_1_62 (   m,
  d 
)    BOOST_PP_REPEAT_1_61(m, d) m(2, 61, d)

Definition at line 113 of file preprocessor/repetition/repeat.hpp.

◆ BOOST_PP_REPEAT_1_63

#define BOOST_PP_REPEAT_1_63 (   m,
  d 
)    BOOST_PP_REPEAT_1_62(m, d) m(2, 62, d)

Definition at line 114 of file preprocessor/repetition/repeat.hpp.

◆ BOOST_PP_REPEAT_1_64

#define BOOST_PP_REPEAT_1_64 (   m,
  d 
)    BOOST_PP_REPEAT_1_63(m, d) m(2, 63, d)

Definition at line 115 of file preprocessor/repetition/repeat.hpp.

◆ BOOST_PP_REPEAT_1_65

#define BOOST_PP_REPEAT_1_65 (   m,
  d 
)    BOOST_PP_REPEAT_1_64(m, d) m(2, 64, d)

Definition at line 116 of file preprocessor/repetition/repeat.hpp.

◆ BOOST_PP_REPEAT_1_66

#define BOOST_PP_REPEAT_1_66 (   m,
  d 
)    BOOST_PP_REPEAT_1_65(m, d) m(2, 65, d)

Definition at line 117 of file preprocessor/repetition/repeat.hpp.

◆ BOOST_PP_REPEAT_1_67

#define BOOST_PP_REPEAT_1_67 (   m,
  d 
)    BOOST_PP_REPEAT_1_66(m, d) m(2, 66, d)

Definition at line 118 of file preprocessor/repetition/repeat.hpp.

◆ BOOST_PP_REPEAT_1_68

#define BOOST_PP_REPEAT_1_68 (   m,
  d 
)    BOOST_PP_REPEAT_1_67(m, d) m(2, 67, d)

Definition at line 119 of file preprocessor/repetition/repeat.hpp.

◆ BOOST_PP_REPEAT_1_69

#define BOOST_PP_REPEAT_1_69 (   m,
  d 
)    BOOST_PP_REPEAT_1_68(m, d) m(2, 68, d)

Definition at line 120 of file preprocessor/repetition/repeat.hpp.

◆ BOOST_PP_REPEAT_1_7

#define BOOST_PP_REPEAT_1_7 (   m,
  d 
)    BOOST_PP_REPEAT_1_6(m, d) m(2, 6, d)

Definition at line 58 of file preprocessor/repetition/repeat.hpp.

◆ BOOST_PP_REPEAT_1_70

#define BOOST_PP_REPEAT_1_70 (   m,
  d 
)    BOOST_PP_REPEAT_1_69(m, d) m(2, 69, d)

Definition at line 121 of file preprocessor/repetition/repeat.hpp.

◆ BOOST_PP_REPEAT_1_71

#define BOOST_PP_REPEAT_1_71 (   m,
  d 
)    BOOST_PP_REPEAT_1_70(m, d) m(2, 70, d)

Definition at line 122 of file preprocessor/repetition/repeat.hpp.

◆ BOOST_PP_REPEAT_1_72

#define BOOST_PP_REPEAT_1_72 (   m,
  d 
)    BOOST_PP_REPEAT_1_71(m, d) m(2, 71, d)

Definition at line 123 of file preprocessor/repetition/repeat.hpp.

◆ BOOST_PP_REPEAT_1_73

#define BOOST_PP_REPEAT_1_73 (   m,
  d 
)    BOOST_PP_REPEAT_1_72(m, d) m(2, 72, d)

Definition at line 124 of file preprocessor/repetition/repeat.hpp.

◆ BOOST_PP_REPEAT_1_74

#define BOOST_PP_REPEAT_1_74 (   m,
  d 
)    BOOST_PP_REPEAT_1_73(m, d) m(2, 73, d)

Definition at line 125 of file preprocessor/repetition/repeat.hpp.

◆ BOOST_PP_REPEAT_1_75

#define BOOST_PP_REPEAT_1_75 (   m,
  d 
)    BOOST_PP_REPEAT_1_74(m, d) m(2, 74, d)

Definition at line 126 of file preprocessor/repetition/repeat.hpp.

◆ BOOST_PP_REPEAT_1_76

#define BOOST_PP_REPEAT_1_76 (   m,
  d 
)    BOOST_PP_REPEAT_1_75(m, d) m(2, 75, d)

Definition at line 127 of file preprocessor/repetition/repeat.hpp.

◆ BOOST_PP_REPEAT_1_77

#define BOOST_PP_REPEAT_1_77 (   m,
  d 
)    BOOST_PP_REPEAT_1_76(m, d) m(2, 76, d)

Definition at line 128 of file preprocessor/repetition/repeat.hpp.

◆ BOOST_PP_REPEAT_1_78

#define BOOST_PP_REPEAT_1_78 (   m,
  d 
)    BOOST_PP_REPEAT_1_77(m, d) m(2, 77, d)

Definition at line 129 of file preprocessor/repetition/repeat.hpp.

◆ BOOST_PP_REPEAT_1_79

#define BOOST_PP_REPEAT_1_79 (   m,
  d 
)    BOOST_PP_REPEAT_1_78(m, d) m(2, 78, d)

Definition at line 130 of file preprocessor/repetition/repeat.hpp.

◆ BOOST_PP_REPEAT_1_8

#define BOOST_PP_REPEAT_1_8 (   m,
  d 
)    BOOST_PP_REPEAT_1_7(m, d) m(2, 7, d)

Definition at line 59 of file preprocessor/repetition/repeat.hpp.

◆ BOOST_PP_REPEAT_1_80

#define BOOST_PP_REPEAT_1_80 (   m,
  d 
)    BOOST_PP_REPEAT_1_79(m, d) m(2, 79, d)

Definition at line 131 of file preprocessor/repetition/repeat.hpp.

◆ BOOST_PP_REPEAT_1_81

#define BOOST_PP_REPEAT_1_81 (   m,
  d 
)    BOOST_PP_REPEAT_1_80(m, d) m(2, 80, d)

Definition at line 132 of file preprocessor/repetition/repeat.hpp.

◆ BOOST_PP_REPEAT_1_82

#define BOOST_PP_REPEAT_1_82 (   m,
  d 
)    BOOST_PP_REPEAT_1_81(m, d) m(2, 81, d)

Definition at line 133 of file preprocessor/repetition/repeat.hpp.

◆ BOOST_PP_REPEAT_1_83

#define BOOST_PP_REPEAT_1_83 (   m,
  d 
)    BOOST_PP_REPEAT_1_82(m, d) m(2, 82, d)

Definition at line 134 of file preprocessor/repetition/repeat.hpp.

◆ BOOST_PP_REPEAT_1_84

#define BOOST_PP_REPEAT_1_84 (   m,
  d 
)    BOOST_PP_REPEAT_1_83(m, d) m(2, 83, d)

Definition at line 135 of file preprocessor/repetition/repeat.hpp.

◆ BOOST_PP_REPEAT_1_85

#define BOOST_PP_REPEAT_1_85 (   m,
  d 
)    BOOST_PP_REPEAT_1_84(m, d) m(2, 84, d)

Definition at line 136 of file preprocessor/repetition/repeat.hpp.

◆ BOOST_PP_REPEAT_1_86

#define BOOST_PP_REPEAT_1_86 (   m,
  d 
)    BOOST_PP_REPEAT_1_85(m, d) m(2, 85, d)

Definition at line 137 of file preprocessor/repetition/repeat.hpp.

◆ BOOST_PP_REPEAT_1_87

#define BOOST_PP_REPEAT_1_87 (   m,
  d 
)    BOOST_PP_REPEAT_1_86(m, d) m(2, 86, d)

Definition at line 138 of file preprocessor/repetition/repeat.hpp.

◆ BOOST_PP_REPEAT_1_88

#define BOOST_PP_REPEAT_1_88 (   m,
  d 
)    BOOST_PP_REPEAT_1_87(m, d) m(2, 87, d)

Definition at line 139 of file preprocessor/repetition/repeat.hpp.

◆ BOOST_PP_REPEAT_1_89

#define BOOST_PP_REPEAT_1_89 (   m,
  d 
)    BOOST_PP_REPEAT_1_88(m, d) m(2, 88, d)

Definition at line 140 of file preprocessor/repetition/repeat.hpp.

◆ BOOST_PP_REPEAT_1_9

#define BOOST_PP_REPEAT_1_9 (   m,
  d 
)    BOOST_PP_REPEAT_1_8(m, d) m(2, 8, d)

Definition at line 60 of file preprocessor/repetition/repeat.hpp.

◆ BOOST_PP_REPEAT_1_90

#define BOOST_PP_REPEAT_1_90 (   m,
  d 
)    BOOST_PP_REPEAT_1_89(m, d) m(2, 89, d)

Definition at line 141 of file preprocessor/repetition/repeat.hpp.

◆ BOOST_PP_REPEAT_1_91

#define BOOST_PP_REPEAT_1_91 (   m,
  d 
)    BOOST_PP_REPEAT_1_90(m, d) m(2, 90, d)

Definition at line 142 of file preprocessor/repetition/repeat.hpp.

◆ BOOST_PP_REPEAT_1_92

#define BOOST_PP_REPEAT_1_92 (   m,
  d 
)    BOOST_PP_REPEAT_1_91(m, d) m(2, 91, d)

Definition at line 143 of file preprocessor/repetition/repeat.hpp.

◆ BOOST_PP_REPEAT_1_93

#define BOOST_PP_REPEAT_1_93 (   m,
  d 
)    BOOST_PP_REPEAT_1_92(m, d) m(2, 92, d)

Definition at line 144 of file preprocessor/repetition/repeat.hpp.

◆ BOOST_PP_REPEAT_1_94

#define BOOST_PP_REPEAT_1_94 (   m,
  d 
)    BOOST_PP_REPEAT_1_93(m, d) m(2, 93, d)

Definition at line 145 of file preprocessor/repetition/repeat.hpp.

◆ BOOST_PP_REPEAT_1_95

#define BOOST_PP_REPEAT_1_95 (   m,
  d 
)    BOOST_PP_REPEAT_1_94(m, d) m(2, 94, d)

Definition at line 146 of file preprocessor/repetition/repeat.hpp.

◆ BOOST_PP_REPEAT_1_96

#define BOOST_PP_REPEAT_1_96 (   m,
  d 
)    BOOST_PP_REPEAT_1_95(m, d) m(2, 95, d)

Definition at line 147 of file preprocessor/repetition/repeat.hpp.

◆ BOOST_PP_REPEAT_1_97

#define BOOST_PP_REPEAT_1_97 (   m,
  d 
)    BOOST_PP_REPEAT_1_96(m, d) m(2, 96, d)

Definition at line 148 of file preprocessor/repetition/repeat.hpp.

◆ BOOST_PP_REPEAT_1_98

#define BOOST_PP_REPEAT_1_98 (   m,
  d 
)    BOOST_PP_REPEAT_1_97(m, d) m(2, 97, d)

Definition at line 149 of file preprocessor/repetition/repeat.hpp.

◆ BOOST_PP_REPEAT_1_99

#define BOOST_PP_REPEAT_1_99 (   m,
  d 
)    BOOST_PP_REPEAT_1_98(m, d) m(2, 98, d)

Definition at line 150 of file preprocessor/repetition/repeat.hpp.

◆ BOOST_PP_REPEAT_1_I

#define BOOST_PP_REPEAT_1_I (   c,
  m,
  d 
)    BOOST_PP_REPEAT_1_ ## c(m, d)

Definition at line 43 of file preprocessor/repetition/repeat.hpp.

◆ BOOST_PP_REPEAT_1ST

#define BOOST_PP_REPEAT_1ST   BOOST_PP_REPEAT_1

Definition at line 47 of file preprocessor/repetition/repeat.hpp.

◆ BOOST_PP_REPEAT_2

#define BOOST_PP_REPEAT_2 (   c,
  m,
  d 
)    BOOST_PP_REPEAT_2_I(c, m, d)

Definition at line 39 of file preprocessor/repetition/repeat.hpp.

◆ BOOST_PP_REPEAT_2_0

#define BOOST_PP_REPEAT_2_0 (   m,
  d 
)

Definition at line 309 of file preprocessor/repetition/repeat.hpp.

◆ BOOST_PP_REPEAT_2_1

#define BOOST_PP_REPEAT_2_1 (   m,
  d 
)    m(3, 0, d)

Definition at line 310 of file preprocessor/repetition/repeat.hpp.

◆ BOOST_PP_REPEAT_2_10

#define BOOST_PP_REPEAT_2_10 (   m,
  d 
)    BOOST_PP_REPEAT_2_9(m, d) m(3, 9, d)

Definition at line 319 of file preprocessor/repetition/repeat.hpp.

◆ BOOST_PP_REPEAT_2_100

#define BOOST_PP_REPEAT_2_100 (   m,
  d 
)    BOOST_PP_REPEAT_2_99(m, d) m(3, 99, d)

Definition at line 409 of file preprocessor/repetition/repeat.hpp.

◆ BOOST_PP_REPEAT_2_101

#define BOOST_PP_REPEAT_2_101 (   m,
  d 
)    BOOST_PP_REPEAT_2_100(m, d) m(3, 100, d)

Definition at line 410 of file preprocessor/repetition/repeat.hpp.

◆ BOOST_PP_REPEAT_2_102

#define BOOST_PP_REPEAT_2_102 (   m,
  d 
)    BOOST_PP_REPEAT_2_101(m, d) m(3, 101, d)

Definition at line 411 of file preprocessor/repetition/repeat.hpp.

◆ BOOST_PP_REPEAT_2_103

#define BOOST_PP_REPEAT_2_103 (   m,
  d 
)    BOOST_PP_REPEAT_2_102(m, d) m(3, 102, d)

Definition at line 412 of file preprocessor/repetition/repeat.hpp.

◆ BOOST_PP_REPEAT_2_104

#define BOOST_PP_REPEAT_2_104 (   m,
  d 
)    BOOST_PP_REPEAT_2_103(m, d) m(3, 103, d)

Definition at line 413 of file preprocessor/repetition/repeat.hpp.

◆ BOOST_PP_REPEAT_2_105

#define BOOST_PP_REPEAT_2_105 (   m,
  d 
)    BOOST_PP_REPEAT_2_104(m, d) m(3, 104, d)

Definition at line 414 of file preprocessor/repetition/repeat.hpp.

◆ BOOST_PP_REPEAT_2_106

#define BOOST_PP_REPEAT_2_106 (   m,
  d 
)    BOOST_PP_REPEAT_2_105(m, d) m(3, 105, d)

Definition at line 415 of file preprocessor/repetition/repeat.hpp.

◆ BOOST_PP_REPEAT_2_107

#define BOOST_PP_REPEAT_2_107 (   m,
  d 
)    BOOST_PP_REPEAT_2_106(m, d) m(3, 106, d)

Definition at line 416 of file preprocessor/repetition/repeat.hpp.

◆ BOOST_PP_REPEAT_2_108

#define BOOST_PP_REPEAT_2_108 (   m,
  d 
)    BOOST_PP_REPEAT_2_107(m, d) m(3, 107, d)

Definition at line 417 of file preprocessor/repetition/repeat.hpp.

◆ BOOST_PP_REPEAT_2_109

#define BOOST_PP_REPEAT_2_109 (   m,
  d 
)    BOOST_PP_REPEAT_2_108(m, d) m(3, 108, d)

Definition at line 418 of file preprocessor/repetition/repeat.hpp.

◆ BOOST_PP_REPEAT_2_11

#define BOOST_PP_REPEAT_2_11 (   m,
  d 
)    BOOST_PP_REPEAT_2_10(m, d) m(3, 10, d)

Definition at line 320 of file preprocessor/repetition/repeat.hpp.

◆ BOOST_PP_REPEAT_2_110

#define BOOST_PP_REPEAT_2_110 (   m,
  d 
)    BOOST_PP_REPEAT_2_109(m, d) m(3, 109, d)

Definition at line 419 of file preprocessor/repetition/repeat.hpp.

◆ BOOST_PP_REPEAT_2_111

#define BOOST_PP_REPEAT_2_111 (   m,
  d 
)    BOOST_PP_REPEAT_2_110(m, d) m(3, 110, d)

Definition at line 420 of file preprocessor/repetition/repeat.hpp.

◆ BOOST_PP_REPEAT_2_112

#define BOOST_PP_REPEAT_2_112 (   m,
  d 
)    BOOST_PP_REPEAT_2_111(m, d) m(3, 111, d)

Definition at line 421 of file preprocessor/repetition/repeat.hpp.

◆ BOOST_PP_REPEAT_2_113

#define BOOST_PP_REPEAT_2_113 (   m,
  d 
)    BOOST_PP_REPEAT_2_112(m, d) m(3, 112, d)

Definition at line 422 of file preprocessor/repetition/repeat.hpp.

◆ BOOST_PP_REPEAT_2_114

#define BOOST_PP_REPEAT_2_114 (   m,
  d 
)    BOOST_PP_REPEAT_2_113(m, d) m(3, 113, d)

Definition at line 423 of file preprocessor/repetition/repeat.hpp.

◆ BOOST_PP_REPEAT_2_115

#define BOOST_PP_REPEAT_2_115 (   m,
  d 
)    BOOST_PP_REPEAT_2_114(m, d) m(3, 114, d)

Definition at line 424 of file preprocessor/repetition/repeat.hpp.

◆ BOOST_PP_REPEAT_2_116

#define BOOST_PP_REPEAT_2_116 (   m,
  d 
)    BOOST_PP_REPEAT_2_115(m, d) m(3, 115, d)

Definition at line 425 of file preprocessor/repetition/repeat.hpp.

◆ BOOST_PP_REPEAT_2_117

#define BOOST_PP_REPEAT_2_117 (   m,
  d 
)    BOOST_PP_REPEAT_2_116(m, d) m(3, 116, d)

Definition at line 426 of file preprocessor/repetition/repeat.hpp.

◆ BOOST_PP_REPEAT_2_118

#define BOOST_PP_REPEAT_2_118 (   m,
  d 
)    BOOST_PP_REPEAT_2_117(m, d) m(3, 117, d)

Definition at line 427 of file preprocessor/repetition/repeat.hpp.

◆ BOOST_PP_REPEAT_2_119

#define BOOST_PP_REPEAT_2_119 (   m,
  d 
)    BOOST_PP_REPEAT_2_118(m, d) m(3, 118, d)

Definition at line 428 of file preprocessor/repetition/repeat.hpp.

◆ BOOST_PP_REPEAT_2_12

#define BOOST_PP_REPEAT_2_12 (   m,
  d 
)    BOOST_PP_REPEAT_2_11(m, d) m(3, 11, d)

Definition at line 321 of file preprocessor/repetition/repeat.hpp.

◆ BOOST_PP_REPEAT_2_120

#define BOOST_PP_REPEAT_2_120 (   m,
  d 
)    BOOST_PP_REPEAT_2_119(m, d) m(3, 119, d)

Definition at line 429 of file preprocessor/repetition/repeat.hpp.

◆ BOOST_PP_REPEAT_2_121

#define BOOST_PP_REPEAT_2_121 (   m,
  d 
)    BOOST_PP_REPEAT_2_120(m, d) m(3, 120, d)

Definition at line 430 of file preprocessor/repetition/repeat.hpp.

◆ BOOST_PP_REPEAT_2_122

#define BOOST_PP_REPEAT_2_122 (   m,
  d 
)    BOOST_PP_REPEAT_2_121(m, d) m(3, 121, d)

Definition at line 431 of file preprocessor/repetition/repeat.hpp.

◆ BOOST_PP_REPEAT_2_123

#define BOOST_PP_REPEAT_2_123 (   m,
  d 
)    BOOST_PP_REPEAT_2_122(m, d) m(3, 122, d)

Definition at line 432 of file preprocessor/repetition/repeat.hpp.

◆ BOOST_PP_REPEAT_2_124

#define BOOST_PP_REPEAT_2_124 (   m,
  d 
)    BOOST_PP_REPEAT_2_123(m, d) m(3, 123, d)

Definition at line 433 of file preprocessor/repetition/repeat.hpp.

◆ BOOST_PP_REPEAT_2_125

#define BOOST_PP_REPEAT_2_125 (   m,
  d 
)    BOOST_PP_REPEAT_2_124(m, d) m(3, 124, d)

Definition at line 434 of file preprocessor/repetition/repeat.hpp.

◆ BOOST_PP_REPEAT_2_126

#define BOOST_PP_REPEAT_2_126 (   m,
  d 
)    BOOST_PP_REPEAT_2_125(m, d) m(3, 125, d)

Definition at line 435 of file preprocessor/repetition/repeat.hpp.

◆ BOOST_PP_REPEAT_2_127

#define BOOST_PP_REPEAT_2_127 (   m,
  d 
)    BOOST_PP_REPEAT_2_126(m, d) m(3, 126, d)

Definition at line 436 of file preprocessor/repetition/repeat.hpp.

◆ BOOST_PP_REPEAT_2_128

#define BOOST_PP_REPEAT_2_128 (   m,
  d 
)    BOOST_PP_REPEAT_2_127(m, d) m(3, 127, d)

Definition at line 437 of file preprocessor/repetition/repeat.hpp.

◆ BOOST_PP_REPEAT_2_129

#define BOOST_PP_REPEAT_2_129 (   m,
  d 
)    BOOST_PP_REPEAT_2_128(m, d) m(3, 128, d)

Definition at line 438 of file preprocessor/repetition/repeat.hpp.

◆ BOOST_PP_REPEAT_2_13

#define BOOST_PP_REPEAT_2_13 (   m,
  d 
)    BOOST_PP_REPEAT_2_12(m, d) m(3, 12, d)

Definition at line 322 of file preprocessor/repetition/repeat.hpp.

◆ BOOST_PP_REPEAT_2_130

#define BOOST_PP_REPEAT_2_130 (   m,
  d 
)    BOOST_PP_REPEAT_2_129(m, d) m(3, 129, d)

Definition at line 439 of file preprocessor/repetition/repeat.hpp.

◆ BOOST_PP_REPEAT_2_131

#define BOOST_PP_REPEAT_2_131 (   m,
  d 
)    BOOST_PP_REPEAT_2_130(m, d) m(3, 130, d)

Definition at line 440 of file preprocessor/repetition/repeat.hpp.

◆ BOOST_PP_REPEAT_2_132

#define BOOST_PP_REPEAT_2_132 (   m,
  d 
)    BOOST_PP_REPEAT_2_131(m, d) m(3, 131, d)

Definition at line 441 of file preprocessor/repetition/repeat.hpp.

◆ BOOST_PP_REPEAT_2_133

#define BOOST_PP_REPEAT_2_133 (   m,
  d 
)    BOOST_PP_REPEAT_2_132(m, d) m(3, 132, d)

Definition at line 442 of file preprocessor/repetition/repeat.hpp.

◆ BOOST_PP_REPEAT_2_134

#define BOOST_PP_REPEAT_2_134 (   m,
  d 
)    BOOST_PP_REPEAT_2_133(m, d) m(3, 133, d)

Definition at line 443 of file preprocessor/repetition/repeat.hpp.

◆ BOOST_PP_REPEAT_2_135

#define BOOST_PP_REPEAT_2_135 (   m,
  d 
)    BOOST_PP_REPEAT_2_134(m, d) m(3, 134, d)

Definition at line 444 of file preprocessor/repetition/repeat.hpp.

◆ BOOST_PP_REPEAT_2_136

#define BOOST_PP_REPEAT_2_136 (   m,
  d 
)    BOOST_PP_REPEAT_2_135(m, d) m(3, 135, d)

Definition at line 445 of file preprocessor/repetition/repeat.hpp.

◆ BOOST_PP_REPEAT_2_137

#define BOOST_PP_REPEAT_2_137 (   m,
  d 
)    BOOST_PP_REPEAT_2_136(m, d) m(3, 136, d)

Definition at line 446 of file preprocessor/repetition/repeat.hpp.

◆ BOOST_PP_REPEAT_2_138

#define BOOST_PP_REPEAT_2_138 (   m,
  d 
)    BOOST_PP_REPEAT_2_137(m, d) m(3, 137, d)

Definition at line 447 of file preprocessor/repetition/repeat.hpp.

◆ BOOST_PP_REPEAT_2_139

#define BOOST_PP_REPEAT_2_139 (   m,
  d 
)    BOOST_PP_REPEAT_2_138(m, d) m(3, 138, d)

Definition at line 448 of file preprocessor/repetition/repeat.hpp.

◆ BOOST_PP_REPEAT_2_14

#define BOOST_PP_REPEAT_2_14 (   m,
  d 
)    BOOST_PP_REPEAT_2_13(m, d) m(3, 13, d)

Definition at line 323 of file preprocessor/repetition/repeat.hpp.

◆ BOOST_PP_REPEAT_2_140

#define BOOST_PP_REPEAT_2_140 (   m,
  d 
)    BOOST_PP_REPEAT_2_139(m, d) m(3, 139, d)

Definition at line 449 of file preprocessor/repetition/repeat.hpp.

◆ BOOST_PP_REPEAT_2_141

#define BOOST_PP_REPEAT_2_141 (   m,
  d 
)    BOOST_PP_REPEAT_2_140(m, d) m(3, 140, d)

Definition at line 450 of file preprocessor/repetition/repeat.hpp.

◆ BOOST_PP_REPEAT_2_142

#define BOOST_PP_REPEAT_2_142 (   m,
  d 
)    BOOST_PP_REPEAT_2_141(m, d) m(3, 141, d)

Definition at line 451 of file preprocessor/repetition/repeat.hpp.

◆ BOOST_PP_REPEAT_2_143

#define BOOST_PP_REPEAT_2_143 (   m,
  d 
)    BOOST_PP_REPEAT_2_142(m, d) m(3, 142, d)

Definition at line 452 of file preprocessor/repetition/repeat.hpp.

◆ BOOST_PP_REPEAT_2_144

#define BOOST_PP_REPEAT_2_144 (   m,
  d 
)    BOOST_PP_REPEAT_2_143(m, d) m(3, 143, d)

Definition at line 453 of file preprocessor/repetition/repeat.hpp.

◆ BOOST_PP_REPEAT_2_145

#define BOOST_PP_REPEAT_2_145 (   m,
  d 
)    BOOST_PP_REPEAT_2_144(m, d) m(3, 144, d)

Definition at line 454 of file preprocessor/repetition/repeat.hpp.

◆ BOOST_PP_REPEAT_2_146

#define BOOST_PP_REPEAT_2_146 (   m,
  d 
)    BOOST_PP_REPEAT_2_145(m, d) m(3, 145, d)

Definition at line 455 of file preprocessor/repetition/repeat.hpp.

◆ BOOST_PP_REPEAT_2_147

#define BOOST_PP_REPEAT_2_147 (   m,
  d 
)    BOOST_PP_REPEAT_2_146(m, d) m(3, 146, d)

Definition at line 456 of file preprocessor/repetition/repeat.hpp.

◆ BOOST_PP_REPEAT_2_148

#define BOOST_PP_REPEAT_2_148 (   m,
  d 
)    BOOST_PP_REPEAT_2_147(m, d) m(3, 147, d)

Definition at line 457 of file preprocessor/repetition/repeat.hpp.

◆ BOOST_PP_REPEAT_2_149

#define BOOST_PP_REPEAT_2_149 (   m,
  d 
)    BOOST_PP_REPEAT_2_148(m, d) m(3, 148, d)

Definition at line 458 of file preprocessor/repetition/repeat.hpp.

◆ BOOST_PP_REPEAT_2_15

#define BOOST_PP_REPEAT_2_15 (   m,
  d 
)    BOOST_PP_REPEAT_2_14(m, d) m(3, 14, d)

Definition at line 324 of file preprocessor/repetition/repeat.hpp.

◆ BOOST_PP_REPEAT_2_150

#define BOOST_PP_REPEAT_2_150 (   m,
  d 
)    BOOST_PP_REPEAT_2_149(m, d) m(3, 149, d)

Definition at line 459 of file preprocessor/repetition/repeat.hpp.

◆ BOOST_PP_REPEAT_2_151

#define BOOST_PP_REPEAT_2_151 (   m,
  d 
)    BOOST_PP_REPEAT_2_150(m, d) m(3, 150, d)

Definition at line 460 of file preprocessor/repetition/repeat.hpp.

◆ BOOST_PP_REPEAT_2_152

#define BOOST_PP_REPEAT_2_152 (   m,
  d 
)    BOOST_PP_REPEAT_2_151(m, d) m(3, 151, d)

Definition at line 461 of file preprocessor/repetition/repeat.hpp.

◆ BOOST_PP_REPEAT_2_153

#define BOOST_PP_REPEAT_2_153 (   m,
  d 
)    BOOST_PP_REPEAT_2_152(m, d) m(3, 152, d)

Definition at line 462 of file preprocessor/repetition/repeat.hpp.

◆ BOOST_PP_REPEAT_2_154

#define BOOST_PP_REPEAT_2_154 (   m,
  d 
)    BOOST_PP_REPEAT_2_153(m, d) m(3, 153, d)

Definition at line 463 of file preprocessor/repetition/repeat.hpp.

◆ BOOST_PP_REPEAT_2_155

#define BOOST_PP_REPEAT_2_155 (   m,
  d 
)    BOOST_PP_REPEAT_2_154(m, d) m(3, 154, d)

Definition at line 464 of file preprocessor/repetition/repeat.hpp.

◆ BOOST_PP_REPEAT_2_156

#define BOOST_PP_REPEAT_2_156 (   m,
  d 
)    BOOST_PP_REPEAT_2_155(m, d) m(3, 155, d)

Definition at line 465 of file preprocessor/repetition/repeat.hpp.

◆ BOOST_PP_REPEAT_2_157

#define BOOST_PP_REPEAT_2_157 (   m,
  d 
)    BOOST_PP_REPEAT_2_156(m, d) m(3, 156, d)

Definition at line 466 of file preprocessor/repetition/repeat.hpp.

◆ BOOST_PP_REPEAT_2_158

#define BOOST_PP_REPEAT_2_158 (   m,
  d 
)    BOOST_PP_REPEAT_2_157(m, d) m(3, 157, d)

Definition at line 467 of file preprocessor/repetition/repeat.hpp.

◆ BOOST_PP_REPEAT_2_159

#define BOOST_PP_REPEAT_2_159 (   m,
  d 
)    BOOST_PP_REPEAT_2_158(m, d) m(3, 158, d)

Definition at line 468 of file preprocessor/repetition/repeat.hpp.

◆ BOOST_PP_REPEAT_2_16

#define BOOST_PP_REPEAT_2_16 (   m,
  d 
)    BOOST_PP_REPEAT_2_15(m, d) m(3, 15, d)

Definition at line 325 of file preprocessor/repetition/repeat.hpp.

◆ BOOST_PP_REPEAT_2_160

#define BOOST_PP_REPEAT_2_160 (   m,
  d 
)    BOOST_PP_REPEAT_2_159(m, d) m(3, 159, d)

Definition at line 469 of file preprocessor/repetition/repeat.hpp.

◆ BOOST_PP_REPEAT_2_161

#define BOOST_PP_REPEAT_2_161 (   m,
  d 
)    BOOST_PP_REPEAT_2_160(m, d) m(3, 160, d)

Definition at line 470 of file preprocessor/repetition/repeat.hpp.

◆ BOOST_PP_REPEAT_2_162

#define BOOST_PP_REPEAT_2_162 (   m,
  d 
)    BOOST_PP_REPEAT_2_161(m, d) m(3, 161, d)

Definition at line 471 of file preprocessor/repetition/repeat.hpp.

◆ BOOST_PP_REPEAT_2_163

#define BOOST_PP_REPEAT_2_163 (   m,
  d 
)    BOOST_PP_REPEAT_2_162(m, d) m(3, 162, d)

Definition at line 472 of file preprocessor/repetition/repeat.hpp.

◆ BOOST_PP_REPEAT_2_164

#define BOOST_PP_REPEAT_2_164 (   m,
  d 
)    BOOST_PP_REPEAT_2_163(m, d) m(3, 163, d)

Definition at line 473 of file preprocessor/repetition/repeat.hpp.

◆ BOOST_PP_REPEAT_2_165

#define BOOST_PP_REPEAT_2_165 (   m,
  d 
)    BOOST_PP_REPEAT_2_164(m, d) m(3, 164, d)

Definition at line 474 of file preprocessor/repetition/repeat.hpp.

◆ BOOST_PP_REPEAT_2_166

#define BOOST_PP_REPEAT_2_166 (   m,
  d 
)    BOOST_PP_REPEAT_2_165(m, d) m(3, 165, d)

Definition at line 475 of file preprocessor/repetition/repeat.hpp.

◆ BOOST_PP_REPEAT_2_167

#define BOOST_PP_REPEAT_2_167 (   m,
  d 
)    BOOST_PP_REPEAT_2_166(m, d) m(3, 166, d)

Definition at line 476 of file preprocessor/repetition/repeat.hpp.

◆ BOOST_PP_REPEAT_2_168

#define BOOST_PP_REPEAT_2_168 (   m,
  d 
)    BOOST_PP_REPEAT_2_167(m, d) m(3, 167, d)

Definition at line 477 of file preprocessor/repetition/repeat.hpp.

◆ BOOST_PP_REPEAT_2_169

#define BOOST_PP_REPEAT_2_169 (   m,
  d 
)    BOOST_PP_REPEAT_2_168(m, d) m(3, 168, d)

Definition at line 478 of file preprocessor/repetition/repeat.hpp.

◆ BOOST_PP_REPEAT_2_17

#define BOOST_PP_REPEAT_2_17 (   m,
  d 
)    BOOST_PP_REPEAT_2_16(m, d) m(3, 16, d)

Definition at line 326 of file preprocessor/repetition/repeat.hpp.

◆ BOOST_PP_REPEAT_2_170

#define BOOST_PP_REPEAT_2_170 (   m,
  d 
)    BOOST_PP_REPEAT_2_169(m, d) m(3, 169, d)

Definition at line 479 of file preprocessor/repetition/repeat.hpp.

◆ BOOST_PP_REPEAT_2_171

#define BOOST_PP_REPEAT_2_171 (   m,
  d 
)    BOOST_PP_REPEAT_2_170(m, d) m(3, 170, d)

Definition at line 480 of file preprocessor/repetition/repeat.hpp.

◆ BOOST_PP_REPEAT_2_172

#define BOOST_PP_REPEAT_2_172 (   m,
  d 
)    BOOST_PP_REPEAT_2_171(m, d) m(3, 171, d)

Definition at line 481 of file preprocessor/repetition/repeat.hpp.

◆ BOOST_PP_REPEAT_2_173

#define BOOST_PP_REPEAT_2_173 (   m,
  d 
)    BOOST_PP_REPEAT_2_172(m, d) m(3, 172, d)

Definition at line 482 of file preprocessor/repetition/repeat.hpp.

◆ BOOST_PP_REPEAT_2_174

#define BOOST_PP_REPEAT_2_174 (   m,
  d 
)    BOOST_PP_REPEAT_2_173(m, d) m(3, 173, d)

Definition at line 483 of file preprocessor/repetition/repeat.hpp.

◆ BOOST_PP_REPEAT_2_175

#define BOOST_PP_REPEAT_2_175 (   m,
  d 
)    BOOST_PP_REPEAT_2_174(m, d) m(3, 174, d)

Definition at line 484 of file preprocessor/repetition/repeat.hpp.

◆ BOOST_PP_REPEAT_2_176

#define BOOST_PP_REPEAT_2_176 (   m,
  d 
)    BOOST_PP_REPEAT_2_175(m, d) m(3, 175, d)

Definition at line 485 of file preprocessor/repetition/repeat.hpp.

◆ BOOST_PP_REPEAT_2_177

#define BOOST_PP_REPEAT_2_177 (   m,
  d 
)    BOOST_PP_REPEAT_2_176(m, d) m(3, 176, d)

Definition at line 486 of file preprocessor/repetition/repeat.hpp.

◆ BOOST_PP_REPEAT_2_178

#define BOOST_PP_REPEAT_2_178 (   m,
  d 
)    BOOST_PP_REPEAT_2_177(m, d) m(3, 177, d)

Definition at line 487 of file preprocessor/repetition/repeat.hpp.

◆ BOOST_PP_REPEAT_2_179

#define BOOST_PP_REPEAT_2_179 (   m,
  d 
)    BOOST_PP_REPEAT_2_178(m, d) m(3, 178, d)

Definition at line 488 of file preprocessor/repetition/repeat.hpp.

◆ BOOST_PP_REPEAT_2_18

#define BOOST_PP_REPEAT_2_18 (   m,
  d 
)    BOOST_PP_REPEAT_2_17(m, d) m(3, 17, d)

Definition at line 327 of file preprocessor/repetition/repeat.hpp.

◆ BOOST_PP_REPEAT_2_180

#define BOOST_PP_REPEAT_2_180 (   m,
  d 
)    BOOST_PP_REPEAT_2_179(m, d) m(3, 179, d)

Definition at line 489 of file preprocessor/repetition/repeat.hpp.

◆ BOOST_PP_REPEAT_2_181

#define BOOST_PP_REPEAT_2_181 (   m,
  d 
)    BOOST_PP_REPEAT_2_180(m, d) m(3, 180, d)

Definition at line 490 of file preprocessor/repetition/repeat.hpp.

◆ BOOST_PP_REPEAT_2_182

#define BOOST_PP_REPEAT_2_182 (   m,
  d 
)    BOOST_PP_REPEAT_2_181(m, d) m(3, 181, d)

Definition at line 491 of file preprocessor/repetition/repeat.hpp.

◆ BOOST_PP_REPEAT_2_183

#define BOOST_PP_REPEAT_2_183 (   m,
  d 
)    BOOST_PP_REPEAT_2_182(m, d) m(3, 182, d)

Definition at line 492 of file preprocessor/repetition/repeat.hpp.

◆ BOOST_PP_REPEAT_2_184

#define BOOST_PP_REPEAT_2_184 (   m,
  d 
)    BOOST_PP_REPEAT_2_183(m, d) m(3, 183, d)

Definition at line 493 of file preprocessor/repetition/repeat.hpp.

◆ BOOST_PP_REPEAT_2_185

#define BOOST_PP_REPEAT_2_185 (   m,
  d 
)    BOOST_PP_REPEAT_2_184(m, d) m(3, 184, d)

Definition at line 494 of file preprocessor/repetition/repeat.hpp.

◆ BOOST_PP_REPEAT_2_186

#define BOOST_PP_REPEAT_2_186 (   m,
  d 
)    BOOST_PP_REPEAT_2_185(m, d) m(3, 185, d)

Definition at line 495 of file preprocessor/repetition/repeat.hpp.

◆ BOOST_PP_REPEAT_2_187

#define BOOST_PP_REPEAT_2_187 (   m,
  d 
)    BOOST_PP_REPEAT_2_186(m, d) m(3, 186, d)

Definition at line 496 of file preprocessor/repetition/repeat.hpp.

◆ BOOST_PP_REPEAT_2_188

#define BOOST_PP_REPEAT_2_188 (   m,
  d 
)    BOOST_PP_REPEAT_2_187(m, d) m(3, 187, d)

Definition at line 497 of file preprocessor/repetition/repeat.hpp.

◆ BOOST_PP_REPEAT_2_189

#define BOOST_PP_REPEAT_2_189 (   m,
  d 
)    BOOST_PP_REPEAT_2_188(m, d) m(3, 188, d)

Definition at line 498 of file preprocessor/repetition/repeat.hpp.

◆ BOOST_PP_REPEAT_2_19

#define BOOST_PP_REPEAT_2_19 (   m,
  d 
)    BOOST_PP_REPEAT_2_18(m, d) m(3, 18, d)

Definition at line 328 of file preprocessor/repetition/repeat.hpp.

◆ BOOST_PP_REPEAT_2_190

#define BOOST_PP_REPEAT_2_190 (   m,
  d 
)    BOOST_PP_REPEAT_2_189(m, d) m(3, 189, d)

Definition at line 499 of file preprocessor/repetition/repeat.hpp.

◆ BOOST_PP_REPEAT_2_191

#define BOOST_PP_REPEAT_2_191 (   m,
  d 
)    BOOST_PP_REPEAT_2_190(m, d) m(3, 190, d)

Definition at line 500 of file preprocessor/repetition/repeat.hpp.

◆ BOOST_PP_REPEAT_2_192

#define BOOST_PP_REPEAT_2_192 (   m,
  d 
)    BOOST_PP_REPEAT_2_191(m, d) m(3, 191, d)

Definition at line 501 of file preprocessor/repetition/repeat.hpp.

◆ BOOST_PP_REPEAT_2_193

#define BOOST_PP_REPEAT_2_193 (   m,
  d 
)    BOOST_PP_REPEAT_2_192(m, d) m(3, 192, d)

Definition at line 502 of file preprocessor/repetition/repeat.hpp.

◆ BOOST_PP_REPEAT_2_194

#define BOOST_PP_REPEAT_2_194 (   m,
  d 
)    BOOST_PP_REPEAT_2_193(m, d) m(3, 193, d)

Definition at line 503 of file preprocessor/repetition/repeat.hpp.

◆ BOOST_PP_REPEAT_2_195

#define BOOST_PP_REPEAT_2_195 (   m,
  d 
)    BOOST_PP_REPEAT_2_194(m, d) m(3, 194, d)

Definition at line 504 of file preprocessor/repetition/repeat.hpp.

◆ BOOST_PP_REPEAT_2_196

#define BOOST_PP_REPEAT_2_196 (   m,
  d 
)    BOOST_PP_REPEAT_2_195(m, d) m(3, 195, d)

Definition at line 505 of file preprocessor/repetition/repeat.hpp.

◆ BOOST_PP_REPEAT_2_197

#define BOOST_PP_REPEAT_2_197 (   m,
  d 
)    BOOST_PP_REPEAT_2_196(m, d) m(3, 196, d)

Definition at line 506 of file preprocessor/repetition/repeat.hpp.

◆ BOOST_PP_REPEAT_2_198

#define BOOST_PP_REPEAT_2_198 (   m,
  d 
)    BOOST_PP_REPEAT_2_197(m, d) m(3, 197, d)

Definition at line 507 of file preprocessor/repetition/repeat.hpp.

◆ BOOST_PP_REPEAT_2_199

#define BOOST_PP_REPEAT_2_199 (   m,
  d 
)    BOOST_PP_REPEAT_2_198(m, d) m(3, 198, d)

Definition at line 508 of file preprocessor/repetition/repeat.hpp.

◆ BOOST_PP_REPEAT_2_2

#define BOOST_PP_REPEAT_2_2 (   m,
  d 
)    BOOST_PP_REPEAT_2_1(m, d) m(3, 1, d)

Definition at line 311 of file preprocessor/repetition/repeat.hpp.

◆ BOOST_PP_REPEAT_2_20

#define BOOST_PP_REPEAT_2_20 (   m,
  d 
)    BOOST_PP_REPEAT_2_19(m, d) m(3, 19, d)

Definition at line 329 of file preprocessor/repetition/repeat.hpp.

◆ BOOST_PP_REPEAT_2_200

#define BOOST_PP_REPEAT_2_200 (   m,
  d 
)    BOOST_PP_REPEAT_2_199(m, d) m(3, 199, d)

Definition at line 509 of file preprocessor/repetition/repeat.hpp.

◆ BOOST_PP_REPEAT_2_201

#define BOOST_PP_REPEAT_2_201 (   m,
  d 
)    BOOST_PP_REPEAT_2_200(m, d) m(3, 200, d)

Definition at line 510 of file preprocessor/repetition/repeat.hpp.

◆ BOOST_PP_REPEAT_2_202

#define BOOST_PP_REPEAT_2_202 (   m,
  d 
)    BOOST_PP_REPEAT_2_201(m, d) m(3, 201, d)

Definition at line 511 of file preprocessor/repetition/repeat.hpp.

◆ BOOST_PP_REPEAT_2_203

#define BOOST_PP_REPEAT_2_203 (   m,
  d 
)    BOOST_PP_REPEAT_2_202(m, d) m(3, 202, d)

Definition at line 512 of file preprocessor/repetition/repeat.hpp.

◆ BOOST_PP_REPEAT_2_204

#define BOOST_PP_REPEAT_2_204 (   m,
  d 
)    BOOST_PP_REPEAT_2_203(m, d) m(3, 203, d)

Definition at line 513 of file preprocessor/repetition/repeat.hpp.

◆ BOOST_PP_REPEAT_2_205

#define BOOST_PP_REPEAT_2_205 (   m,
  d 
)    BOOST_PP_REPEAT_2_204(m, d) m(3, 204, d)

Definition at line 514 of file preprocessor/repetition/repeat.hpp.

◆ BOOST_PP_REPEAT_2_206

#define BOOST_PP_REPEAT_2_206 (   m,
  d 
)    BOOST_PP_REPEAT_2_205(m, d) m(3, 205, d)

Definition at line 515 of file preprocessor/repetition/repeat.hpp.

◆ BOOST_PP_REPEAT_2_207

#define BOOST_PP_REPEAT_2_207 (   m,
  d 
)    BOOST_PP_REPEAT_2_206(m, d) m(3, 206, d)

Definition at line 516 of file preprocessor/repetition/repeat.hpp.

◆ BOOST_PP_REPEAT_2_208

#define BOOST_PP_REPEAT_2_208 (   m,
  d 
)    BOOST_PP_REPEAT_2_207(m, d) m(3, 207, d)

Definition at line 517 of file preprocessor/repetition/repeat.hpp.

◆ BOOST_PP_REPEAT_2_209

#define BOOST_PP_REPEAT_2_209 (   m,
  d 
)    BOOST_PP_REPEAT_2_208(m, d) m(3, 208, d)

Definition at line 518 of file preprocessor/repetition/repeat.hpp.

◆ BOOST_PP_REPEAT_2_21

#define BOOST_PP_REPEAT_2_21 (   m,
  d 
)    BOOST_PP_REPEAT_2_20(m, d) m(3, 20, d)

Definition at line 330 of file preprocessor/repetition/repeat.hpp.

◆ BOOST_PP_REPEAT_2_210

#define BOOST_PP_REPEAT_2_210 (   m,
  d 
)    BOOST_PP_REPEAT_2_209(m, d) m(3, 209, d)

Definition at line 519 of file preprocessor/repetition/repeat.hpp.

◆ BOOST_PP_REPEAT_2_211

#define BOOST_PP_REPEAT_2_211 (   m,
  d 
)    BOOST_PP_REPEAT_2_210(m, d) m(3, 210, d)

Definition at line 520 of file preprocessor/repetition/repeat.hpp.

◆ BOOST_PP_REPEAT_2_212

#define BOOST_PP_REPEAT_2_212 (   m,
  d 
)    BOOST_PP_REPEAT_2_211(m, d) m(3, 211, d)

Definition at line 521 of file preprocessor/repetition/repeat.hpp.

◆ BOOST_PP_REPEAT_2_213

#define BOOST_PP_REPEAT_2_213 (   m,
  d 
)    BOOST_PP_REPEAT_2_212(m, d) m(3, 212, d)

Definition at line 522 of file preprocessor/repetition/repeat.hpp.

◆ BOOST_PP_REPEAT_2_214

#define BOOST_PP_REPEAT_2_214 (   m,
  d 
)    BOOST_PP_REPEAT_2_213(m, d) m(3, 213, d)

Definition at line 523 of file preprocessor/repetition/repeat.hpp.

◆ BOOST_PP_REPEAT_2_215

#define BOOST_PP_REPEAT_2_215 (   m,
  d 
)    BOOST_PP_REPEAT_2_214(m, d) m(3, 214, d)

Definition at line 524 of file preprocessor/repetition/repeat.hpp.

◆ BOOST_PP_REPEAT_2_216

#define BOOST_PP_REPEAT_2_216 (   m,
  d 
)    BOOST_PP_REPEAT_2_215(m, d) m(3, 215, d)

Definition at line 525 of file preprocessor/repetition/repeat.hpp.

◆ BOOST_PP_REPEAT_2_217

#define BOOST_PP_REPEAT_2_217 (   m,
  d 
)    BOOST_PP_REPEAT_2_216(m, d) m(3, 216, d)

Definition at line 526 of file preprocessor/repetition/repeat.hpp.

◆ BOOST_PP_REPEAT_2_218

#define BOOST_PP_REPEAT_2_218 (   m,
  d 
)    BOOST_PP_REPEAT_2_217(m, d) m(3, 217, d)

Definition at line 527 of file preprocessor/repetition/repeat.hpp.

◆ BOOST_PP_REPEAT_2_219

#define BOOST_PP_REPEAT_2_219 (   m,
  d 
)    BOOST_PP_REPEAT_2_218(m, d) m(3, 218, d)

Definition at line 528 of file preprocessor/repetition/repeat.hpp.

◆ BOOST_PP_REPEAT_2_22

#define BOOST_PP_REPEAT_2_22 (   m,
  d 
)    BOOST_PP_REPEAT_2_21(m, d) m(3, 21, d)

Definition at line 331 of file preprocessor/repetition/repeat.hpp.

◆ BOOST_PP_REPEAT_2_220

#define BOOST_PP_REPEAT_2_220 (   m,
  d 
)    BOOST_PP_REPEAT_2_219(m, d) m(3, 219, d)

Definition at line 529 of file preprocessor/repetition/repeat.hpp.

◆ BOOST_PP_REPEAT_2_221

#define BOOST_PP_REPEAT_2_221 (   m,
  d 
)    BOOST_PP_REPEAT_2_220(m, d) m(3, 220, d)

Definition at line 530 of file preprocessor/repetition/repeat.hpp.

◆ BOOST_PP_REPEAT_2_222

#define BOOST_PP_REPEAT_2_222 (   m,
  d 
)    BOOST_PP_REPEAT_2_221(m, d) m(3, 221, d)

Definition at line 531 of file preprocessor/repetition/repeat.hpp.

◆ BOOST_PP_REPEAT_2_223

#define BOOST_PP_REPEAT_2_223 (   m,
  d 
)    BOOST_PP_REPEAT_2_222(m, d) m(3, 222, d)

Definition at line 532 of file preprocessor/repetition/repeat.hpp.

◆ BOOST_PP_REPEAT_2_224

#define BOOST_PP_REPEAT_2_224 (   m,
  d 
)    BOOST_PP_REPEAT_2_223(m, d) m(3, 223, d)

Definition at line 533 of file preprocessor/repetition/repeat.hpp.

◆ BOOST_PP_REPEAT_2_225

#define BOOST_PP_REPEAT_2_225 (   m,
  d 
)    BOOST_PP_REPEAT_2_224(m, d) m(3, 224, d)

Definition at line 534 of file preprocessor/repetition/repeat.hpp.

◆ BOOST_PP_REPEAT_2_226

#define BOOST_PP_REPEAT_2_226 (   m,
  d 
)    BOOST_PP_REPEAT_2_225(m, d) m(3, 225, d)

Definition at line 535 of file preprocessor/repetition/repeat.hpp.

◆ BOOST_PP_REPEAT_2_227

#define BOOST_PP_REPEAT_2_227 (   m,
  d 
)    BOOST_PP_REPEAT_2_226(m, d) m(3, 226, d)

Definition at line 536 of file preprocessor/repetition/repeat.hpp.

◆ BOOST_PP_REPEAT_2_228

#define BOOST_PP_REPEAT_2_228 (   m,
  d 
)    BOOST_PP_REPEAT_2_227(m, d) m(3, 227, d)

Definition at line 537 of file preprocessor/repetition/repeat.hpp.

◆ BOOST_PP_REPEAT_2_229

#define BOOST_PP_REPEAT_2_229 (   m,
  d 
)    BOOST_PP_REPEAT_2_228(m, d) m(3, 228, d)

Definition at line 538 of file preprocessor/repetition/repeat.hpp.

◆ BOOST_PP_REPEAT_2_23

#define BOOST_PP_REPEAT_2_23 (   m,
  d 
)    BOOST_PP_REPEAT_2_22(m, d) m(3, 22, d)

Definition at line 332 of file preprocessor/repetition/repeat.hpp.

◆ BOOST_PP_REPEAT_2_230

#define BOOST_PP_REPEAT_2_230 (   m,
  d 
)    BOOST_PP_REPEAT_2_229(m, d) m(3, 229, d)

Definition at line 539 of file preprocessor/repetition/repeat.hpp.

◆ BOOST_PP_REPEAT_2_231

#define BOOST_PP_REPEAT_2_231 (   m,
  d 
)    BOOST_PP_REPEAT_2_230(m, d) m(3, 230, d)

Definition at line 540 of file preprocessor/repetition/repeat.hpp.

◆ BOOST_PP_REPEAT_2_232

#define BOOST_PP_REPEAT_2_232 (   m,
  d 
)    BOOST_PP_REPEAT_2_231(m, d) m(3, 231, d)

Definition at line 541 of file preprocessor/repetition/repeat.hpp.

◆ BOOST_PP_REPEAT_2_233

#define BOOST_PP_REPEAT_2_233 (   m,
  d 
)    BOOST_PP_REPEAT_2_232(m, d) m(3, 232, d)

Definition at line 542 of file preprocessor/repetition/repeat.hpp.

◆ BOOST_PP_REPEAT_2_234

#define BOOST_PP_REPEAT_2_234 (   m,
  d 
)    BOOST_PP_REPEAT_2_233(m, d) m(3, 233, d)

Definition at line 543 of file preprocessor/repetition/repeat.hpp.

◆ BOOST_PP_REPEAT_2_235

#define BOOST_PP_REPEAT_2_235 (   m,
  d 
)    BOOST_PP_REPEAT_2_234(m, d) m(3, 234, d)

Definition at line 544 of file preprocessor/repetition/repeat.hpp.

◆ BOOST_PP_REPEAT_2_236

#define BOOST_PP_REPEAT_2_236 (   m,
  d 
)    BOOST_PP_REPEAT_2_235(m, d) m(3, 235, d)

Definition at line 545 of file preprocessor/repetition/repeat.hpp.

◆ BOOST_PP_REPEAT_2_237

#define BOOST_PP_REPEAT_2_237 (   m,
  d 
)    BOOST_PP_REPEAT_2_236(m, d) m(3, 236, d)

Definition at line 546 of file preprocessor/repetition/repeat.hpp.

◆ BOOST_PP_REPEAT_2_238

#define BOOST_PP_REPEAT_2_238 (   m,
  d 
)    BOOST_PP_REPEAT_2_237(m, d) m(3, 237, d)

Definition at line 547 of file preprocessor/repetition/repeat.hpp.

◆ BOOST_PP_REPEAT_2_239

#define BOOST_PP_REPEAT_2_239 (   m,
  d 
)    BOOST_PP_REPEAT_2_238(m, d) m(3, 238, d)

Definition at line 548 of file preprocessor/repetition/repeat.hpp.

◆ BOOST_PP_REPEAT_2_24

#define BOOST_PP_REPEAT_2_24 (   m,
  d 
)    BOOST_PP_REPEAT_2_23(m, d) m(3, 23, d)

Definition at line 333 of file preprocessor/repetition/repeat.hpp.

◆ BOOST_PP_REPEAT_2_240

#define BOOST_PP_REPEAT_2_240 (   m,
  d 
)    BOOST_PP_REPEAT_2_239(m, d) m(3, 239, d)

Definition at line 549 of file preprocessor/repetition/repeat.hpp.

◆ BOOST_PP_REPEAT_2_241

#define BOOST_PP_REPEAT_2_241 (   m,
  d 
)    BOOST_PP_REPEAT_2_240(m, d) m(3, 240, d)

Definition at line 550 of file preprocessor/repetition/repeat.hpp.

◆ BOOST_PP_REPEAT_2_242

#define BOOST_PP_REPEAT_2_242 (   m,
  d 
)    BOOST_PP_REPEAT_2_241(m, d) m(3, 241, d)

Definition at line 551 of file preprocessor/repetition/repeat.hpp.

◆ BOOST_PP_REPEAT_2_243

#define BOOST_PP_REPEAT_2_243 (   m,
  d 
)    BOOST_PP_REPEAT_2_242(m, d) m(3, 242, d)

Definition at line 552 of file preprocessor/repetition/repeat.hpp.

◆ BOOST_PP_REPEAT_2_244

#define BOOST_PP_REPEAT_2_244 (   m,
  d 
)    BOOST_PP_REPEAT_2_243(m, d) m(3, 243, d)

Definition at line 553 of file preprocessor/repetition/repeat.hpp.

◆ BOOST_PP_REPEAT_2_245

#define BOOST_PP_REPEAT_2_245 (   m,
  d 
)    BOOST_PP_REPEAT_2_244(m, d) m(3, 244, d)

Definition at line 554 of file preprocessor/repetition/repeat.hpp.

◆ BOOST_PP_REPEAT_2_246

#define BOOST_PP_REPEAT_2_246 (   m,
  d 
)    BOOST_PP_REPEAT_2_245(m, d) m(3, 245, d)

Definition at line 555 of file preprocessor/repetition/repeat.hpp.

◆ BOOST_PP_REPEAT_2_247

#define BOOST_PP_REPEAT_2_247 (   m,
  d 
)    BOOST_PP_REPEAT_2_246(m, d) m(3, 246, d)

Definition at line 556 of file preprocessor/repetition/repeat.hpp.

◆ BOOST_PP_REPEAT_2_248

#define BOOST_PP_REPEAT_2_248 (   m,
  d 
)    BOOST_PP_REPEAT_2_247(m, d) m(3, 247, d)

Definition at line 557 of file preprocessor/repetition/repeat.hpp.

◆ BOOST_PP_REPEAT_2_249

#define BOOST_PP_REPEAT_2_249 (   m,
  d 
)    BOOST_PP_REPEAT_2_248(m, d) m(3, 248, d)

Definition at line 558 of file preprocessor/repetition/repeat.hpp.

◆ BOOST_PP_REPEAT_2_25

#define BOOST_PP_REPEAT_2_25 (   m,
  d 
)    BOOST_PP_REPEAT_2_24(m, d) m(3, 24, d)

Definition at line 334 of file preprocessor/repetition/repeat.hpp.

◆ BOOST_PP_REPEAT_2_250

#define BOOST_PP_REPEAT_2_250 (   m,
  d 
)    BOOST_PP_REPEAT_2_249(m, d) m(3, 249, d)

Definition at line 559 of file preprocessor/repetition/repeat.hpp.

◆ BOOST_PP_REPEAT_2_251

#define BOOST_PP_REPEAT_2_251 (   m,
  d 
)    BOOST_PP_REPEAT_2_250(m, d) m(3, 250, d)

Definition at line 560 of file preprocessor/repetition/repeat.hpp.

◆ BOOST_PP_REPEAT_2_252

#define BOOST_PP_REPEAT_2_252 (   m,
  d 
)    BOOST_PP_REPEAT_2_251(m, d) m(3, 251, d)

Definition at line 561 of file preprocessor/repetition/repeat.hpp.

◆ BOOST_PP_REPEAT_2_253

#define BOOST_PP_REPEAT_2_253 (   m,
  d 
)    BOOST_PP_REPEAT_2_252(m, d) m(3, 252, d)

Definition at line 562 of file preprocessor/repetition/repeat.hpp.

◆ BOOST_PP_REPEAT_2_254

#define BOOST_PP_REPEAT_2_254 (   m,
  d 
)    BOOST_PP_REPEAT_2_253(m, d) m(3, 253, d)

Definition at line 563 of file preprocessor/repetition/repeat.hpp.

◆ BOOST_PP_REPEAT_2_255

#define BOOST_PP_REPEAT_2_255 (   m,
  d 
)    BOOST_PP_REPEAT_2_254(m, d) m(3, 254, d)

Definition at line 564 of file preprocessor/repetition/repeat.hpp.

◆ BOOST_PP_REPEAT_2_256

#define BOOST_PP_REPEAT_2_256 (   m,
  d 
)    BOOST_PP_REPEAT_2_255(m, d) m(3, 255, d)

Definition at line 565 of file preprocessor/repetition/repeat.hpp.

◆ BOOST_PP_REPEAT_2_26

#define BOOST_PP_REPEAT_2_26 (   m,
  d 
)    BOOST_PP_REPEAT_2_25(m, d) m(3, 25, d)

Definition at line 335 of file preprocessor/repetition/repeat.hpp.

◆ BOOST_PP_REPEAT_2_27

#define BOOST_PP_REPEAT_2_27 (   m,
  d 
)    BOOST_PP_REPEAT_2_26(m, d) m(3, 26, d)

Definition at line 336 of file preprocessor/repetition/repeat.hpp.

◆ BOOST_PP_REPEAT_2_28

#define BOOST_PP_REPEAT_2_28 (   m,
  d 
)    BOOST_PP_REPEAT_2_27(m, d) m(3, 27, d)

Definition at line 337 of file preprocessor/repetition/repeat.hpp.

◆ BOOST_PP_REPEAT_2_29

#define BOOST_PP_REPEAT_2_29 (   m,
  d 
)    BOOST_PP_REPEAT_2_28(m, d) m(3, 28, d)

Definition at line 338 of file preprocessor/repetition/repeat.hpp.

◆ BOOST_PP_REPEAT_2_3

#define BOOST_PP_REPEAT_2_3 (   m,
  d 
)    BOOST_PP_REPEAT_2_2(m, d) m(3, 2, d)

Definition at line 312 of file preprocessor/repetition/repeat.hpp.

◆ BOOST_PP_REPEAT_2_30

#define BOOST_PP_REPEAT_2_30 (   m,
  d 
)    BOOST_PP_REPEAT_2_29(m, d) m(3, 29, d)

Definition at line 339 of file preprocessor/repetition/repeat.hpp.

◆ BOOST_PP_REPEAT_2_31

#define BOOST_PP_REPEAT_2_31 (   m,
  d 
)    BOOST_PP_REPEAT_2_30(m, d) m(3, 30, d)

Definition at line 340 of file preprocessor/repetition/repeat.hpp.

◆ BOOST_PP_REPEAT_2_32

#define BOOST_PP_REPEAT_2_32 (   m,
  d 
)    BOOST_PP_REPEAT_2_31(m, d) m(3, 31, d)

Definition at line 341 of file preprocessor/repetition/repeat.hpp.

◆ BOOST_PP_REPEAT_2_33

#define BOOST_PP_REPEAT_2_33 (   m,
  d 
)    BOOST_PP_REPEAT_2_32(m, d) m(3, 32, d)

Definition at line 342 of file preprocessor/repetition/repeat.hpp.

◆ BOOST_PP_REPEAT_2_34

#define BOOST_PP_REPEAT_2_34 (   m,
  d 
)    BOOST_PP_REPEAT_2_33(m, d) m(3, 33, d)

Definition at line 343 of file preprocessor/repetition/repeat.hpp.

◆ BOOST_PP_REPEAT_2_35

#define BOOST_PP_REPEAT_2_35 (   m,
  d 
)    BOOST_PP_REPEAT_2_34(m, d) m(3, 34, d)

Definition at line 344 of file preprocessor/repetition/repeat.hpp.

◆ BOOST_PP_REPEAT_2_36

#define BOOST_PP_REPEAT_2_36 (   m,
  d 
)    BOOST_PP_REPEAT_2_35(m, d) m(3, 35, d)

Definition at line 345 of file preprocessor/repetition/repeat.hpp.

◆ BOOST_PP_REPEAT_2_37

#define BOOST_PP_REPEAT_2_37 (   m,
  d 
)    BOOST_PP_REPEAT_2_36(m, d) m(3, 36, d)

Definition at line 346 of file preprocessor/repetition/repeat.hpp.

◆ BOOST_PP_REPEAT_2_38

#define BOOST_PP_REPEAT_2_38 (   m,
  d 
)    BOOST_PP_REPEAT_2_37(m, d) m(3, 37, d)

Definition at line 347 of file preprocessor/repetition/repeat.hpp.

◆ BOOST_PP_REPEAT_2_39

#define BOOST_PP_REPEAT_2_39 (   m,
  d 
)    BOOST_PP_REPEAT_2_38(m, d) m(3, 38, d)

Definition at line 348 of file preprocessor/repetition/repeat.hpp.

◆ BOOST_PP_REPEAT_2_4

#define BOOST_PP_REPEAT_2_4 (   m,
  d 
)    BOOST_PP_REPEAT_2_3(m, d) m(3, 3, d)

Definition at line 313 of file preprocessor/repetition/repeat.hpp.

◆ BOOST_PP_REPEAT_2_40

#define BOOST_PP_REPEAT_2_40 (   m,
  d 
)    BOOST_PP_REPEAT_2_39(m, d) m(3, 39, d)

Definition at line 349 of file preprocessor/repetition/repeat.hpp.

◆ BOOST_PP_REPEAT_2_41

#define BOOST_PP_REPEAT_2_41 (   m,
  d 
)    BOOST_PP_REPEAT_2_40(m, d) m(3, 40, d)

Definition at line 350 of file preprocessor/repetition/repeat.hpp.

◆ BOOST_PP_REPEAT_2_42

#define BOOST_PP_REPEAT_2_42 (   m,
  d 
)    BOOST_PP_REPEAT_2_41(m, d) m(3, 41, d)

Definition at line 351 of file preprocessor/repetition/repeat.hpp.

◆ BOOST_PP_REPEAT_2_43

#define BOOST_PP_REPEAT_2_43 (   m,
  d 
)    BOOST_PP_REPEAT_2_42(m, d) m(3, 42, d)

Definition at line 352 of file preprocessor/repetition/repeat.hpp.

◆ BOOST_PP_REPEAT_2_44

#define BOOST_PP_REPEAT_2_44 (   m,
  d 
)    BOOST_PP_REPEAT_2_43(m, d) m(3, 43, d)

Definition at line 353 of file preprocessor/repetition/repeat.hpp.

◆ BOOST_PP_REPEAT_2_45

#define BOOST_PP_REPEAT_2_45 (   m,
  d 
)    BOOST_PP_REPEAT_2_44(m, d) m(3, 44, d)

Definition at line 354 of file preprocessor/repetition/repeat.hpp.

◆ BOOST_PP_REPEAT_2_46

#define BOOST_PP_REPEAT_2_46 (   m,
  d 
)    BOOST_PP_REPEAT_2_45(m, d) m(3, 45, d)

Definition at line 355 of file preprocessor/repetition/repeat.hpp.

◆ BOOST_PP_REPEAT_2_47

#define BOOST_PP_REPEAT_2_47 (   m,
  d 
)    BOOST_PP_REPEAT_2_46(m, d) m(3, 46, d)

Definition at line 356 of file preprocessor/repetition/repeat.hpp.

◆ BOOST_PP_REPEAT_2_48

#define BOOST_PP_REPEAT_2_48 (   m,
  d 
)    BOOST_PP_REPEAT_2_47(m, d) m(3, 47, d)

Definition at line 357 of file preprocessor/repetition/repeat.hpp.

◆ BOOST_PP_REPEAT_2_49

#define BOOST_PP_REPEAT_2_49 (   m,
  d 
)    BOOST_PP_REPEAT_2_48(m, d) m(3, 48, d)

Definition at line 358 of file preprocessor/repetition/repeat.hpp.

◆ BOOST_PP_REPEAT_2_5

#define BOOST_PP_REPEAT_2_5 (   m,
  d 
)    BOOST_PP_REPEAT_2_4(m, d) m(3, 4, d)

Definition at line 314 of file preprocessor/repetition/repeat.hpp.

◆ BOOST_PP_REPEAT_2_50

#define BOOST_PP_REPEAT_2_50 (   m,
  d 
)    BOOST_PP_REPEAT_2_49(m, d) m(3, 49, d)

Definition at line 359 of file preprocessor/repetition/repeat.hpp.

◆ BOOST_PP_REPEAT_2_51

#define BOOST_PP_REPEAT_2_51 (   m,
  d 
)    BOOST_PP_REPEAT_2_50(m, d) m(3, 50, d)

Definition at line 360 of file preprocessor/repetition/repeat.hpp.

◆ BOOST_PP_REPEAT_2_52

#define BOOST_PP_REPEAT_2_52 (   m,
  d 
)    BOOST_PP_REPEAT_2_51(m, d) m(3, 51, d)

Definition at line 361 of file preprocessor/repetition/repeat.hpp.

◆ BOOST_PP_REPEAT_2_53

#define BOOST_PP_REPEAT_2_53 (   m,
  d 
)    BOOST_PP_REPEAT_2_52(m, d) m(3, 52, d)

Definition at line 362 of file preprocessor/repetition/repeat.hpp.

◆ BOOST_PP_REPEAT_2_54

#define BOOST_PP_REPEAT_2_54 (   m,
  d 
)    BOOST_PP_REPEAT_2_53(m, d) m(3, 53, d)

Definition at line 363 of file preprocessor/repetition/repeat.hpp.

◆ BOOST_PP_REPEAT_2_55

#define BOOST_PP_REPEAT_2_55 (   m,
  d 
)    BOOST_PP_REPEAT_2_54(m, d) m(3, 54, d)

Definition at line 364 of file preprocessor/repetition/repeat.hpp.

◆ BOOST_PP_REPEAT_2_56

#define BOOST_PP_REPEAT_2_56 (   m,
  d 
)    BOOST_PP_REPEAT_2_55(m, d) m(3, 55, d)

Definition at line 365 of file preprocessor/repetition/repeat.hpp.

◆ BOOST_PP_REPEAT_2_57

#define BOOST_PP_REPEAT_2_57 (   m,
  d 
)    BOOST_PP_REPEAT_2_56(m, d) m(3, 56, d)

Definition at line 366 of file preprocessor/repetition/repeat.hpp.

◆ BOOST_PP_REPEAT_2_58

#define BOOST_PP_REPEAT_2_58 (   m,
  d 
)    BOOST_PP_REPEAT_2_57(m, d) m(3, 57, d)

Definition at line 367 of file preprocessor/repetition/repeat.hpp.

◆ BOOST_PP_REPEAT_2_59

#define BOOST_PP_REPEAT_2_59 (   m,
  d 
)    BOOST_PP_REPEAT_2_58(m, d) m(3, 58, d)

Definition at line 368 of file preprocessor/repetition/repeat.hpp.

◆ BOOST_PP_REPEAT_2_6

#define BOOST_PP_REPEAT_2_6 (   m,
  d 
)    BOOST_PP_REPEAT_2_5(m, d) m(3, 5, d)

Definition at line 315 of file preprocessor/repetition/repeat.hpp.

◆ BOOST_PP_REPEAT_2_60

#define BOOST_PP_REPEAT_2_60 (   m,
  d 
)    BOOST_PP_REPEAT_2_59(m, d) m(3, 59, d)

Definition at line 369 of file preprocessor/repetition/repeat.hpp.

◆ BOOST_PP_REPEAT_2_61

#define BOOST_PP_REPEAT_2_61 (   m,
  d 
)    BOOST_PP_REPEAT_2_60(m, d) m(3, 60, d)

Definition at line 370 of file preprocessor/repetition/repeat.hpp.

◆ BOOST_PP_REPEAT_2_62

#define BOOST_PP_REPEAT_2_62 (   m,
  d 
)    BOOST_PP_REPEAT_2_61(m, d) m(3, 61, d)

Definition at line 371 of file preprocessor/repetition/repeat.hpp.

◆ BOOST_PP_REPEAT_2_63

#define BOOST_PP_REPEAT_2_63 (   m,
  d 
)    BOOST_PP_REPEAT_2_62(m, d) m(3, 62, d)

Definition at line 372 of file preprocessor/repetition/repeat.hpp.

◆ BOOST_PP_REPEAT_2_64

#define BOOST_PP_REPEAT_2_64 (   m,
  d 
)    BOOST_PP_REPEAT_2_63(m, d) m(3, 63, d)

Definition at line 373 of file preprocessor/repetition/repeat.hpp.

◆ BOOST_PP_REPEAT_2_65

#define BOOST_PP_REPEAT_2_65 (   m,
  d 
)    BOOST_PP_REPEAT_2_64(m, d) m(3, 64, d)

Definition at line 374 of file preprocessor/repetition/repeat.hpp.

◆ BOOST_PP_REPEAT_2_66

#define BOOST_PP_REPEAT_2_66 (   m,
  d 
)    BOOST_PP_REPEAT_2_65(m, d) m(3, 65, d)

Definition at line 375 of file preprocessor/repetition/repeat.hpp.

◆ BOOST_PP_REPEAT_2_67

#define BOOST_PP_REPEAT_2_67 (   m,
  d 
)    BOOST_PP_REPEAT_2_66(m, d) m(3, 66, d)

Definition at line 376 of file preprocessor/repetition/repeat.hpp.

◆ BOOST_PP_REPEAT_2_68

#define BOOST_PP_REPEAT_2_68 (   m,
  d 
)    BOOST_PP_REPEAT_2_67(m, d) m(3, 67, d)

Definition at line 377 of file preprocessor/repetition/repeat.hpp.

◆ BOOST_PP_REPEAT_2_69

#define BOOST_PP_REPEAT_2_69 (   m,
  d 
)    BOOST_PP_REPEAT_2_68(m, d) m(3, 68, d)

Definition at line 378 of file preprocessor/repetition/repeat.hpp.

◆ BOOST_PP_REPEAT_2_7

#define BOOST_PP_REPEAT_2_7 (   m,
  d 
)    BOOST_PP_REPEAT_2_6(m, d) m(3, 6, d)

Definition at line 316 of file preprocessor/repetition/repeat.hpp.

◆ BOOST_PP_REPEAT_2_70

#define BOOST_PP_REPEAT_2_70 (   m,
  d 
)    BOOST_PP_REPEAT_2_69(m, d) m(3, 69, d)

Definition at line 379 of file preprocessor/repetition/repeat.hpp.

◆ BOOST_PP_REPEAT_2_71

#define BOOST_PP_REPEAT_2_71 (   m,
  d 
)    BOOST_PP_REPEAT_2_70(m, d) m(3, 70, d)

Definition at line 380 of file preprocessor/repetition/repeat.hpp.

◆ BOOST_PP_REPEAT_2_72

#define BOOST_PP_REPEAT_2_72 (   m,
  d 
)    BOOST_PP_REPEAT_2_71(m, d) m(3, 71, d)

Definition at line 381 of file preprocessor/repetition/repeat.hpp.

◆ BOOST_PP_REPEAT_2_73

#define BOOST_PP_REPEAT_2_73 (   m,
  d 
)    BOOST_PP_REPEAT_2_72(m, d) m(3, 72, d)

Definition at line 382 of file preprocessor/repetition/repeat.hpp.

◆ BOOST_PP_REPEAT_2_74

#define BOOST_PP_REPEAT_2_74 (   m,
  d 
)    BOOST_PP_REPEAT_2_73(m, d) m(3, 73, d)

Definition at line 383 of file preprocessor/repetition/repeat.hpp.

◆ BOOST_PP_REPEAT_2_75

#define BOOST_PP_REPEAT_2_75 (   m,
  d 
)    BOOST_PP_REPEAT_2_74(m, d) m(3, 74, d)

Definition at line 384 of file preprocessor/repetition/repeat.hpp.

◆ BOOST_PP_REPEAT_2_76

#define BOOST_PP_REPEAT_2_76 (   m,
  d 
)    BOOST_PP_REPEAT_2_75(m, d) m(3, 75, d)

Definition at line 385 of file preprocessor/repetition/repeat.hpp.

◆ BOOST_PP_REPEAT_2_77

#define BOOST_PP_REPEAT_2_77 (   m,
  d 
)    BOOST_PP_REPEAT_2_76(m, d) m(3, 76, d)

Definition at line 386 of file preprocessor/repetition/repeat.hpp.

◆ BOOST_PP_REPEAT_2_78

#define BOOST_PP_REPEAT_2_78 (   m,
  d 
)    BOOST_PP_REPEAT_2_77(m, d) m(3, 77, d)

Definition at line 387 of file preprocessor/repetition/repeat.hpp.

◆ BOOST_PP_REPEAT_2_79

#define BOOST_PP_REPEAT_2_79 (   m,
  d 
)    BOOST_PP_REPEAT_2_78(m, d) m(3, 78, d)

Definition at line 388 of file preprocessor/repetition/repeat.hpp.

◆ BOOST_PP_REPEAT_2_8

#define BOOST_PP_REPEAT_2_8 (   m,
  d 
)    BOOST_PP_REPEAT_2_7(m, d) m(3, 7, d)

Definition at line 317 of file preprocessor/repetition/repeat.hpp.

◆ BOOST_PP_REPEAT_2_80

#define BOOST_PP_REPEAT_2_80 (   m,
  d 
)    BOOST_PP_REPEAT_2_79(m, d) m(3, 79, d)

Definition at line 389 of file preprocessor/repetition/repeat.hpp.

◆ BOOST_PP_REPEAT_2_81

#define BOOST_PP_REPEAT_2_81 (   m,
  d 
)    BOOST_PP_REPEAT_2_80(m, d) m(3, 80, d)

Definition at line 390 of file preprocessor/repetition/repeat.hpp.

◆ BOOST_PP_REPEAT_2_82

#define BOOST_PP_REPEAT_2_82 (   m,
  d 
)    BOOST_PP_REPEAT_2_81(m, d) m(3, 81, d)

Definition at line 391 of file preprocessor/repetition/repeat.hpp.

◆ BOOST_PP_REPEAT_2_83

#define BOOST_PP_REPEAT_2_83 (   m,
  d 
)    BOOST_PP_REPEAT_2_82(m, d) m(3, 82, d)

Definition at line 392 of file preprocessor/repetition/repeat.hpp.

◆ BOOST_PP_REPEAT_2_84

#define BOOST_PP_REPEAT_2_84 (   m,
  d 
)    BOOST_PP_REPEAT_2_83(m, d) m(3, 83, d)

Definition at line 393 of file preprocessor/repetition/repeat.hpp.

◆ BOOST_PP_REPEAT_2_85

#define BOOST_PP_REPEAT_2_85 (   m,
  d 
)    BOOST_PP_REPEAT_2_84(m, d) m(3, 84, d)

Definition at line 394 of file preprocessor/repetition/repeat.hpp.

◆ BOOST_PP_REPEAT_2_86

#define BOOST_PP_REPEAT_2_86 (   m,
  d 
)    BOOST_PP_REPEAT_2_85(m, d) m(3, 85, d)

Definition at line 395 of file preprocessor/repetition/repeat.hpp.

◆ BOOST_PP_REPEAT_2_87

#define BOOST_PP_REPEAT_2_87 (   m,
  d 
)    BOOST_PP_REPEAT_2_86(m, d) m(3, 86, d)

Definition at line 396 of file preprocessor/repetition/repeat.hpp.

◆ BOOST_PP_REPEAT_2_88

#define BOOST_PP_REPEAT_2_88 (   m,
  d 
)    BOOST_PP_REPEAT_2_87(m, d) m(3, 87, d)

Definition at line 397 of file preprocessor/repetition/repeat.hpp.

◆ BOOST_PP_REPEAT_2_89

#define BOOST_PP_REPEAT_2_89 (   m,
  d 
)    BOOST_PP_REPEAT_2_88(m, d) m(3, 88, d)

Definition at line 398 of file preprocessor/repetition/repeat.hpp.

◆ BOOST_PP_REPEAT_2_9

#define BOOST_PP_REPEAT_2_9 (   m,
  d 
)    BOOST_PP_REPEAT_2_8(m, d) m(3, 8, d)

Definition at line 318 of file preprocessor/repetition/repeat.hpp.

◆ BOOST_PP_REPEAT_2_90

#define BOOST_PP_REPEAT_2_90 (   m,
  d 
)    BOOST_PP_REPEAT_2_89(m, d) m(3, 89, d)

Definition at line 399 of file preprocessor/repetition/repeat.hpp.

◆ BOOST_PP_REPEAT_2_91

#define BOOST_PP_REPEAT_2_91 (   m,
  d 
)    BOOST_PP_REPEAT_2_90(m, d) m(3, 90, d)

Definition at line 400 of file preprocessor/repetition/repeat.hpp.

◆ BOOST_PP_REPEAT_2_92

#define BOOST_PP_REPEAT_2_92 (   m,
  d 
)    BOOST_PP_REPEAT_2_91(m, d) m(3, 91, d)

Definition at line 401 of file preprocessor/repetition/repeat.hpp.

◆ BOOST_PP_REPEAT_2_93

#define BOOST_PP_REPEAT_2_93 (   m,
  d 
)    BOOST_PP_REPEAT_2_92(m, d) m(3, 92, d)

Definition at line 402 of file preprocessor/repetition/repeat.hpp.

◆ BOOST_PP_REPEAT_2_94

#define BOOST_PP_REPEAT_2_94 (   m,
  d 
)    BOOST_PP_REPEAT_2_93(m, d) m(3, 93, d)

Definition at line 403 of file preprocessor/repetition/repeat.hpp.

◆ BOOST_PP_REPEAT_2_95

#define BOOST_PP_REPEAT_2_95 (   m,
  d 
)    BOOST_PP_REPEAT_2_94(m, d) m(3, 94, d)

Definition at line 404 of file preprocessor/repetition/repeat.hpp.

◆ BOOST_PP_REPEAT_2_96

#define BOOST_PP_REPEAT_2_96 (   m,
  d 
)    BOOST_PP_REPEAT_2_95(m, d) m(3, 95, d)

Definition at line 405 of file preprocessor/repetition/repeat.hpp.

◆ BOOST_PP_REPEAT_2_97

#define BOOST_PP_REPEAT_2_97 (   m,
  d 
)    BOOST_PP_REPEAT_2_96(m, d) m(3, 96, d)

Definition at line 406 of file preprocessor/repetition/repeat.hpp.

◆ BOOST_PP_REPEAT_2_98

#define BOOST_PP_REPEAT_2_98 (   m,
  d 
)    BOOST_PP_REPEAT_2_97(m, d) m(3, 97, d)

Definition at line 407 of file preprocessor/repetition/repeat.hpp.

◆ BOOST_PP_REPEAT_2_99

#define BOOST_PP_REPEAT_2_99 (   m,
  d 
)    BOOST_PP_REPEAT_2_98(m, d) m(3, 98, d)

Definition at line 408 of file preprocessor/repetition/repeat.hpp.

◆ BOOST_PP_REPEAT_2_I

#define BOOST_PP_REPEAT_2_I (   c,
  m,
  d 
)    BOOST_PP_REPEAT_2_ ## c(m, d)

Definition at line 44 of file preprocessor/repetition/repeat.hpp.

◆ BOOST_PP_REPEAT_2ND

#define BOOST_PP_REPEAT_2ND   BOOST_PP_REPEAT_2

Definition at line 48 of file preprocessor/repetition/repeat.hpp.

◆ BOOST_PP_REPEAT_3

#define BOOST_PP_REPEAT_3 (   c,
  m,
  d 
)    BOOST_PP_REPEAT_3_I(c, m, d)

Definition at line 40 of file preprocessor/repetition/repeat.hpp.

◆ BOOST_PP_REPEAT_3_0

#define BOOST_PP_REPEAT_3_0 (   m,
  d 
)

Definition at line 567 of file preprocessor/repetition/repeat.hpp.

◆ BOOST_PP_REPEAT_3_1

#define BOOST_PP_REPEAT_3_1 (   m,
  d 
)    m(4, 0, d)

Definition at line 568 of file preprocessor/repetition/repeat.hpp.

◆ BOOST_PP_REPEAT_3_10

#define BOOST_PP_REPEAT_3_10 (   m,
  d 
)    BOOST_PP_REPEAT_3_9(m, d) m(4, 9, d)

Definition at line 577 of file preprocessor/repetition/repeat.hpp.

◆ BOOST_PP_REPEAT_3_100

#define BOOST_PP_REPEAT_3_100 (   m,
  d 
)    BOOST_PP_REPEAT_3_99(m, d) m(4, 99, d)

Definition at line 667 of file preprocessor/repetition/repeat.hpp.

◆ BOOST_PP_REPEAT_3_101

#define BOOST_PP_REPEAT_3_101 (   m,
  d 
)    BOOST_PP_REPEAT_3_100(m, d) m(4, 100, d)

Definition at line 668 of file preprocessor/repetition/repeat.hpp.

◆ BOOST_PP_REPEAT_3_102

#define BOOST_PP_REPEAT_3_102 (   m,
  d 
)    BOOST_PP_REPEAT_3_101(m, d) m(4, 101, d)

Definition at line 669 of file preprocessor/repetition/repeat.hpp.

◆ BOOST_PP_REPEAT_3_103

#define BOOST_PP_REPEAT_3_103 (   m,
  d 
)    BOOST_PP_REPEAT_3_102(m, d) m(4, 102, d)

Definition at line 670 of file preprocessor/repetition/repeat.hpp.

◆ BOOST_PP_REPEAT_3_104

#define BOOST_PP_REPEAT_3_104 (   m,
  d 
)    BOOST_PP_REPEAT_3_103(m, d) m(4, 103, d)

Definition at line 671 of file preprocessor/repetition/repeat.hpp.

◆ BOOST_PP_REPEAT_3_105

#define BOOST_PP_REPEAT_3_105 (   m,
  d 
)    BOOST_PP_REPEAT_3_104(m, d) m(4, 104, d)

Definition at line 672 of file preprocessor/repetition/repeat.hpp.

◆ BOOST_PP_REPEAT_3_106

#define BOOST_PP_REPEAT_3_106 (   m,
  d 
)    BOOST_PP_REPEAT_3_105(m, d) m(4, 105, d)

Definition at line 673 of file preprocessor/repetition/repeat.hpp.

◆ BOOST_PP_REPEAT_3_107

#define BOOST_PP_REPEAT_3_107 (   m,
  d 
)    BOOST_PP_REPEAT_3_106(m, d) m(4, 106, d)

Definition at line 674 of file preprocessor/repetition/repeat.hpp.

◆ BOOST_PP_REPEAT_3_108

#define BOOST_PP_REPEAT_3_108 (   m,
  d 
)    BOOST_PP_REPEAT_3_107(m, d) m(4, 107, d)

Definition at line 675 of file preprocessor/repetition/repeat.hpp.

◆ BOOST_PP_REPEAT_3_109

#define BOOST_PP_REPEAT_3_109 (   m,
  d 
)    BOOST_PP_REPEAT_3_108(m, d) m(4, 108, d)

Definition at line 676 of file preprocessor/repetition/repeat.hpp.

◆ BOOST_PP_REPEAT_3_11

#define BOOST_PP_REPEAT_3_11 (   m,
  d 
)    BOOST_PP_REPEAT_3_10(m, d) m(4, 10, d)

Definition at line 578 of file preprocessor/repetition/repeat.hpp.

◆ BOOST_PP_REPEAT_3_110

#define BOOST_PP_REPEAT_3_110 (   m,
  d 
)    BOOST_PP_REPEAT_3_109(m, d) m(4, 109, d)

Definition at line 677 of file preprocessor/repetition/repeat.hpp.

◆ BOOST_PP_REPEAT_3_111

#define BOOST_PP_REPEAT_3_111 (   m,
  d 
)    BOOST_PP_REPEAT_3_110(m, d) m(4, 110, d)

Definition at line 678 of file preprocessor/repetition/repeat.hpp.

◆ BOOST_PP_REPEAT_3_112

#define BOOST_PP_REPEAT_3_112 (   m,
  d 
)    BOOST_PP_REPEAT_3_111(m, d) m(4, 111, d)

Definition at line 679 of file preprocessor/repetition/repeat.hpp.

◆ BOOST_PP_REPEAT_3_113

#define BOOST_PP_REPEAT_3_113 (   m,
  d 
)    BOOST_PP_REPEAT_3_112(m, d) m(4, 112, d)

Definition at line 680 of file preprocessor/repetition/repeat.hpp.

◆ BOOST_PP_REPEAT_3_114

#define BOOST_PP_REPEAT_3_114 (   m,
  d 
)    BOOST_PP_REPEAT_3_113(m, d) m(4, 113, d)

Definition at line 681 of file preprocessor/repetition/repeat.hpp.

◆ BOOST_PP_REPEAT_3_115

#define BOOST_PP_REPEAT_3_115 (   m,
  d 
)    BOOST_PP_REPEAT_3_114(m, d) m(4, 114, d)

Definition at line 682 of file preprocessor/repetition/repeat.hpp.

◆ BOOST_PP_REPEAT_3_116

#define BOOST_PP_REPEAT_3_116 (   m,
  d 
)    BOOST_PP_REPEAT_3_115(m, d) m(4, 115, d)

Definition at line 683 of file preprocessor/repetition/repeat.hpp.

◆ BOOST_PP_REPEAT_3_117

#define BOOST_PP_REPEAT_3_117 (   m,
  d 
)    BOOST_PP_REPEAT_3_116(m, d) m(4, 116, d)

Definition at line 684 of file preprocessor/repetition/repeat.hpp.

◆ BOOST_PP_REPEAT_3_118

#define BOOST_PP_REPEAT_3_118 (   m,
  d 
)    BOOST_PP_REPEAT_3_117(m, d) m(4, 117, d)

Definition at line 685 of file preprocessor/repetition/repeat.hpp.

◆ BOOST_PP_REPEAT_3_119

#define BOOST_PP_REPEAT_3_119 (   m,
  d 
)    BOOST_PP_REPEAT_3_118(m, d) m(4, 118, d)

Definition at line 686 of file preprocessor/repetition/repeat.hpp.

◆ BOOST_PP_REPEAT_3_12

#define BOOST_PP_REPEAT_3_12 (   m,
  d 
)    BOOST_PP_REPEAT_3_11(m, d) m(4, 11, d)

Definition at line 579 of file preprocessor/repetition/repeat.hpp.

◆ BOOST_PP_REPEAT_3_120

#define BOOST_PP_REPEAT_3_120 (   m,
  d 
)    BOOST_PP_REPEAT_3_119(m, d) m(4, 119, d)

Definition at line 687 of file preprocessor/repetition/repeat.hpp.

◆ BOOST_PP_REPEAT_3_121

#define BOOST_PP_REPEAT_3_121 (   m,
  d 
)    BOOST_PP_REPEAT_3_120(m, d) m(4, 120, d)

Definition at line 688 of file preprocessor/repetition/repeat.hpp.

◆ BOOST_PP_REPEAT_3_122

#define BOOST_PP_REPEAT_3_122 (   m,
  d 
)    BOOST_PP_REPEAT_3_121(m, d) m(4, 121, d)

Definition at line 689 of file preprocessor/repetition/repeat.hpp.

◆ BOOST_PP_REPEAT_3_123

#define BOOST_PP_REPEAT_3_123 (   m,
  d 
)    BOOST_PP_REPEAT_3_122(m, d) m(4, 122, d)

Definition at line 690 of file preprocessor/repetition/repeat.hpp.

◆ BOOST_PP_REPEAT_3_124

#define BOOST_PP_REPEAT_3_124 (   m,
  d 
)    BOOST_PP_REPEAT_3_123(m, d) m(4, 123, d)

Definition at line 691 of file preprocessor/repetition/repeat.hpp.

◆ BOOST_PP_REPEAT_3_125

#define BOOST_PP_REPEAT_3_125 (   m,
  d 
)    BOOST_PP_REPEAT_3_124(m, d) m(4, 124, d)

Definition at line 692 of file preprocessor/repetition/repeat.hpp.

◆ BOOST_PP_REPEAT_3_126

#define BOOST_PP_REPEAT_3_126 (   m,
  d 
)    BOOST_PP_REPEAT_3_125(m, d) m(4, 125, d)

Definition at line 693 of file preprocessor/repetition/repeat.hpp.

◆ BOOST_PP_REPEAT_3_127

#define BOOST_PP_REPEAT_3_127 (   m,
  d 
)    BOOST_PP_REPEAT_3_126(m, d) m(4, 126, d)

Definition at line 694 of file preprocessor/repetition/repeat.hpp.

◆ BOOST_PP_REPEAT_3_128

#define BOOST_PP_REPEAT_3_128 (   m,
  d 
)    BOOST_PP_REPEAT_3_127(m, d) m(4, 127, d)

Definition at line 695 of file preprocessor/repetition/repeat.hpp.

◆ BOOST_PP_REPEAT_3_129

#define BOOST_PP_REPEAT_3_129 (   m,
  d 
)    BOOST_PP_REPEAT_3_128(m, d) m(4, 128, d)

Definition at line 696 of file preprocessor/repetition/repeat.hpp.

◆ BOOST_PP_REPEAT_3_13

#define BOOST_PP_REPEAT_3_13 (   m,
  d 
)    BOOST_PP_REPEAT_3_12(m, d) m(4, 12, d)

Definition at line 580 of file preprocessor/repetition/repeat.hpp.

◆ BOOST_PP_REPEAT_3_130

#define BOOST_PP_REPEAT_3_130 (   m,
  d 
)    BOOST_PP_REPEAT_3_129(m, d) m(4, 129, d)

Definition at line 697 of file preprocessor/repetition/repeat.hpp.

◆ BOOST_PP_REPEAT_3_131

#define BOOST_PP_REPEAT_3_131 (   m,
  d 
)    BOOST_PP_REPEAT_3_130(m, d) m(4, 130, d)

Definition at line 698 of file preprocessor/repetition/repeat.hpp.

◆ BOOST_PP_REPEAT_3_132

#define BOOST_PP_REPEAT_3_132 (   m,
  d 
)    BOOST_PP_REPEAT_3_131(m, d) m(4, 131, d)

Definition at line 699 of file preprocessor/repetition/repeat.hpp.

◆ BOOST_PP_REPEAT_3_133

#define BOOST_PP_REPEAT_3_133 (   m,
  d 
)    BOOST_PP_REPEAT_3_132(m, d) m(4, 132, d)

Definition at line 700 of file preprocessor/repetition/repeat.hpp.

◆ BOOST_PP_REPEAT_3_134

#define BOOST_PP_REPEAT_3_134 (   m,
  d 
)    BOOST_PP_REPEAT_3_133(m, d) m(4, 133, d)

Definition at line 701 of file preprocessor/repetition/repeat.hpp.

◆ BOOST_PP_REPEAT_3_135

#define BOOST_PP_REPEAT_3_135 (   m,
  d 
)    BOOST_PP_REPEAT_3_134(m, d) m(4, 134, d)

Definition at line 702 of file preprocessor/repetition/repeat.hpp.

◆ BOOST_PP_REPEAT_3_136

#define BOOST_PP_REPEAT_3_136 (   m,
  d 
)    BOOST_PP_REPEAT_3_135(m, d) m(4, 135, d)

Definition at line 703 of file preprocessor/repetition/repeat.hpp.

◆ BOOST_PP_REPEAT_3_137

#define BOOST_PP_REPEAT_3_137 (   m,
  d 
)    BOOST_PP_REPEAT_3_136(m, d) m(4, 136, d)

Definition at line 704 of file preprocessor/repetition/repeat.hpp.

◆ BOOST_PP_REPEAT_3_138

#define BOOST_PP_REPEAT_3_138 (   m,
  d 
)    BOOST_PP_REPEAT_3_137(m, d) m(4, 137, d)

Definition at line 705 of file preprocessor/repetition/repeat.hpp.

◆ BOOST_PP_REPEAT_3_139

#define BOOST_PP_REPEAT_3_139 (   m,
  d 
)    BOOST_PP_REPEAT_3_138(m, d) m(4, 138, d)

Definition at line 706 of file preprocessor/repetition/repeat.hpp.

◆ BOOST_PP_REPEAT_3_14

#define BOOST_PP_REPEAT_3_14 (   m,
  d 
)    BOOST_PP_REPEAT_3_13(m, d) m(4, 13, d)

Definition at line 581 of file preprocessor/repetition/repeat.hpp.

◆ BOOST_PP_REPEAT_3_140

#define BOOST_PP_REPEAT_3_140 (   m,
  d 
)    BOOST_PP_REPEAT_3_139(m, d) m(4, 139, d)

Definition at line 707 of file preprocessor/repetition/repeat.hpp.

◆ BOOST_PP_REPEAT_3_141

#define BOOST_PP_REPEAT_3_141 (   m,
  d 
)    BOOST_PP_REPEAT_3_140(m, d) m(4, 140, d)

Definition at line 708 of file preprocessor/repetition/repeat.hpp.

◆ BOOST_PP_REPEAT_3_142

#define BOOST_PP_REPEAT_3_142 (   m,
  d 
)    BOOST_PP_REPEAT_3_141(m, d) m(4, 141, d)

Definition at line 709 of file preprocessor/repetition/repeat.hpp.

◆ BOOST_PP_REPEAT_3_143

#define BOOST_PP_REPEAT_3_143 (   m,
  d 
)    BOOST_PP_REPEAT_3_142(m, d) m(4, 142, d)

Definition at line 710 of file preprocessor/repetition/repeat.hpp.

◆ BOOST_PP_REPEAT_3_144

#define BOOST_PP_REPEAT_3_144 (   m,
  d 
)    BOOST_PP_REPEAT_3_143(m, d) m(4, 143, d)

Definition at line 711 of file preprocessor/repetition/repeat.hpp.

◆ BOOST_PP_REPEAT_3_145

#define BOOST_PP_REPEAT_3_145 (   m,
  d 
)    BOOST_PP_REPEAT_3_144(m, d) m(4, 144, d)

Definition at line 712 of file preprocessor/repetition/repeat.hpp.

◆ BOOST_PP_REPEAT_3_146

#define BOOST_PP_REPEAT_3_146 (   m,
  d 
)    BOOST_PP_REPEAT_3_145(m, d) m(4, 145, d)

Definition at line 713 of file preprocessor/repetition/repeat.hpp.

◆ BOOST_PP_REPEAT_3_147

#define BOOST_PP_REPEAT_3_147 (   m,
  d 
)    BOOST_PP_REPEAT_3_146(m, d) m(4, 146, d)

Definition at line 714 of file preprocessor/repetition/repeat.hpp.

◆ BOOST_PP_REPEAT_3_148

#define BOOST_PP_REPEAT_3_148 (   m,
  d 
)    BOOST_PP_REPEAT_3_147(m, d) m(4, 147, d)

Definition at line 715 of file preprocessor/repetition/repeat.hpp.

◆ BOOST_PP_REPEAT_3_149

#define BOOST_PP_REPEAT_3_149 (   m,
  d 
)    BOOST_PP_REPEAT_3_148(m, d) m(4, 148, d)

Definition at line 716 of file preprocessor/repetition/repeat.hpp.

◆ BOOST_PP_REPEAT_3_15

#define BOOST_PP_REPEAT_3_15 (   m,
  d 
)    BOOST_PP_REPEAT_3_14(m, d) m(4, 14, d)

Definition at line 582 of file preprocessor/repetition/repeat.hpp.

◆ BOOST_PP_REPEAT_3_150

#define BOOST_PP_REPEAT_3_150 (   m,
  d 
)    BOOST_PP_REPEAT_3_149(m, d) m(4, 149, d)

Definition at line 717 of file preprocessor/repetition/repeat.hpp.

◆ BOOST_PP_REPEAT_3_151

#define BOOST_PP_REPEAT_3_151 (   m,
  d 
)    BOOST_PP_REPEAT_3_150(m, d) m(4, 150, d)

Definition at line 718 of file preprocessor/repetition/repeat.hpp.

◆ BOOST_PP_REPEAT_3_152

#define BOOST_PP_REPEAT_3_152 (   m,
  d 
)    BOOST_PP_REPEAT_3_151(m, d) m(4, 151, d)

Definition at line 719 of file preprocessor/repetition/repeat.hpp.

◆ BOOST_PP_REPEAT_3_153

#define BOOST_PP_REPEAT_3_153 (   m,
  d 
)    BOOST_PP_REPEAT_3_152(m, d) m(4, 152, d)

Definition at line 720 of file preprocessor/repetition/repeat.hpp.

◆ BOOST_PP_REPEAT_3_154

#define BOOST_PP_REPEAT_3_154 (   m,
  d 
)    BOOST_PP_REPEAT_3_153(m, d) m(4, 153, d)

Definition at line 721 of file preprocessor/repetition/repeat.hpp.

◆ BOOST_PP_REPEAT_3_155

#define BOOST_PP_REPEAT_3_155 (   m,
  d 
)    BOOST_PP_REPEAT_3_154(m, d) m(4, 154, d)

Definition at line 722 of file preprocessor/repetition/repeat.hpp.

◆ BOOST_PP_REPEAT_3_156

#define BOOST_PP_REPEAT_3_156 (   m,
  d 
)    BOOST_PP_REPEAT_3_155(m, d) m(4, 155, d)

Definition at line 723 of file preprocessor/repetition/repeat.hpp.

◆ BOOST_PP_REPEAT_3_157

#define BOOST_PP_REPEAT_3_157 (   m,
  d 
)    BOOST_PP_REPEAT_3_156(m, d) m(4, 156, d)

Definition at line 724 of file preprocessor/repetition/repeat.hpp.

◆ BOOST_PP_REPEAT_3_158

#define BOOST_PP_REPEAT_3_158 (   m,
  d 
)    BOOST_PP_REPEAT_3_157(m, d) m(4, 157, d)

Definition at line 725 of file preprocessor/repetition/repeat.hpp.

◆ BOOST_PP_REPEAT_3_159

#define BOOST_PP_REPEAT_3_159 (   m,
  d 
)    BOOST_PP_REPEAT_3_158(m, d) m(4, 158, d)

Definition at line 726 of file preprocessor/repetition/repeat.hpp.

◆ BOOST_PP_REPEAT_3_16

#define BOOST_PP_REPEAT_3_16 (   m,
  d 
)    BOOST_PP_REPEAT_3_15(m, d) m(4, 15, d)

Definition at line 583 of file preprocessor/repetition/repeat.hpp.

◆ BOOST_PP_REPEAT_3_160

#define BOOST_PP_REPEAT_3_160 (   m,
  d 
)    BOOST_PP_REPEAT_3_159(m, d) m(4, 159, d)

Definition at line 727 of file preprocessor/repetition/repeat.hpp.

◆ BOOST_PP_REPEAT_3_161

#define BOOST_PP_REPEAT_3_161 (   m,
  d 
)    BOOST_PP_REPEAT_3_160(m, d) m(4, 160, d)

Definition at line 728 of file preprocessor/repetition/repeat.hpp.

◆ BOOST_PP_REPEAT_3_162

#define BOOST_PP_REPEAT_3_162 (   m,
  d 
)    BOOST_PP_REPEAT_3_161(m, d) m(4, 161, d)

Definition at line 729 of file preprocessor/repetition/repeat.hpp.

◆ BOOST_PP_REPEAT_3_163

#define BOOST_PP_REPEAT_3_163 (   m,
  d 
)    BOOST_PP_REPEAT_3_162(m, d) m(4, 162, d)

Definition at line 730 of file preprocessor/repetition/repeat.hpp.

◆ BOOST_PP_REPEAT_3_164

#define BOOST_PP_REPEAT_3_164 (   m,
  d 
)    BOOST_PP_REPEAT_3_163(m, d) m(4, 163, d)

Definition at line 731 of file preprocessor/repetition/repeat.hpp.

◆ BOOST_PP_REPEAT_3_165

#define BOOST_PP_REPEAT_3_165 (   m,
  d 
)    BOOST_PP_REPEAT_3_164(m, d) m(4, 164, d)

Definition at line 732 of file preprocessor/repetition/repeat.hpp.

◆ BOOST_PP_REPEAT_3_166

#define BOOST_PP_REPEAT_3_166 (   m,
  d 
)    BOOST_PP_REPEAT_3_165(m, d) m(4, 165, d)

Definition at line 733 of file preprocessor/repetition/repeat.hpp.

◆ BOOST_PP_REPEAT_3_167

#define BOOST_PP_REPEAT_3_167 (   m,
  d 
)    BOOST_PP_REPEAT_3_166(m, d) m(4, 166, d)

Definition at line 734 of file preprocessor/repetition/repeat.hpp.

◆ BOOST_PP_REPEAT_3_168

#define BOOST_PP_REPEAT_3_168 (   m,
  d 
)    BOOST_PP_REPEAT_3_167(m, d) m(4, 167, d)

Definition at line 735 of file preprocessor/repetition/repeat.hpp.

◆ BOOST_PP_REPEAT_3_169

#define BOOST_PP_REPEAT_3_169 (   m,
  d 
)    BOOST_PP_REPEAT_3_168(m, d) m(4, 168, d)

Definition at line 736 of file preprocessor/repetition/repeat.hpp.

◆ BOOST_PP_REPEAT_3_17

#define BOOST_PP_REPEAT_3_17 (   m,
  d 
)    BOOST_PP_REPEAT_3_16(m, d) m(4, 16, d)

Definition at line 584 of file preprocessor/repetition/repeat.hpp.

◆ BOOST_PP_REPEAT_3_170

#define BOOST_PP_REPEAT_3_170 (   m,
  d 
)    BOOST_PP_REPEAT_3_169(m, d) m(4, 169, d)

Definition at line 737 of file preprocessor/repetition/repeat.hpp.

◆ BOOST_PP_REPEAT_3_171

#define BOOST_PP_REPEAT_3_171 (   m,
  d 
)    BOOST_PP_REPEAT_3_170(m, d) m(4, 170, d)

Definition at line 738 of file preprocessor/repetition/repeat.hpp.

◆ BOOST_PP_REPEAT_3_172

#define BOOST_PP_REPEAT_3_172 (   m,
  d 
)    BOOST_PP_REPEAT_3_171(m, d) m(4, 171, d)

Definition at line 739 of file preprocessor/repetition/repeat.hpp.

◆ BOOST_PP_REPEAT_3_173

#define BOOST_PP_REPEAT_3_173 (   m,
  d 
)    BOOST_PP_REPEAT_3_172(m, d) m(4, 172, d)

Definition at line 740 of file preprocessor/repetition/repeat.hpp.

◆ BOOST_PP_REPEAT_3_174

#define BOOST_PP_REPEAT_3_174 (   m,
  d 
)    BOOST_PP_REPEAT_3_173(m, d) m(4, 173, d)

Definition at line 741 of file preprocessor/repetition/repeat.hpp.

◆ BOOST_PP_REPEAT_3_175

#define BOOST_PP_REPEAT_3_175 (   m,
  d 
)    BOOST_PP_REPEAT_3_174(m, d) m(4, 174, d)

Definition at line 742 of file preprocessor/repetition/repeat.hpp.

◆ BOOST_PP_REPEAT_3_176

#define BOOST_PP_REPEAT_3_176 (   m,
  d 
)    BOOST_PP_REPEAT_3_175(m, d) m(4, 175, d)

Definition at line 743 of file preprocessor/repetition/repeat.hpp.

◆ BOOST_PP_REPEAT_3_177

#define BOOST_PP_REPEAT_3_177 (   m,
  d 
)    BOOST_PP_REPEAT_3_176(m, d) m(4, 176, d)

Definition at line 744 of file preprocessor/repetition/repeat.hpp.

◆ BOOST_PP_REPEAT_3_178

#define BOOST_PP_REPEAT_3_178 (   m,
  d 
)    BOOST_PP_REPEAT_3_177(m, d) m(4, 177, d)

Definition at line 745 of file preprocessor/repetition/repeat.hpp.

◆ BOOST_PP_REPEAT_3_179

#define BOOST_PP_REPEAT_3_179 (   m,
  d 
)    BOOST_PP_REPEAT_3_178(m, d) m(4, 178, d)

Definition at line 746 of file preprocessor/repetition/repeat.hpp.

◆ BOOST_PP_REPEAT_3_18

#define BOOST_PP_REPEAT_3_18 (   m,
  d 
)    BOOST_PP_REPEAT_3_17(m, d) m(4, 17, d)

Definition at line 585 of file preprocessor/repetition/repeat.hpp.

◆ BOOST_PP_REPEAT_3_180

#define BOOST_PP_REPEAT_3_180 (   m,
  d 
)    BOOST_PP_REPEAT_3_179(m, d) m(4, 179, d)

Definition at line 747 of file preprocessor/repetition/repeat.hpp.

◆ BOOST_PP_REPEAT_3_181

#define BOOST_PP_REPEAT_3_181 (   m,
  d 
)    BOOST_PP_REPEAT_3_180(m, d) m(4, 180, d)

Definition at line 748 of file preprocessor/repetition/repeat.hpp.

◆ BOOST_PP_REPEAT_3_182

#define BOOST_PP_REPEAT_3_182 (   m,
  d 
)    BOOST_PP_REPEAT_3_181(m, d) m(4, 181, d)

Definition at line 749 of file preprocessor/repetition/repeat.hpp.

◆ BOOST_PP_REPEAT_3_183

#define BOOST_PP_REPEAT_3_183 (   m,
  d 
)    BOOST_PP_REPEAT_3_182(m, d) m(4, 182, d)

Definition at line 750 of file preprocessor/repetition/repeat.hpp.

◆ BOOST_PP_REPEAT_3_184

#define BOOST_PP_REPEAT_3_184 (   m,
  d 
)    BOOST_PP_REPEAT_3_183(m, d) m(4, 183, d)

Definition at line 751 of file preprocessor/repetition/repeat.hpp.

◆ BOOST_PP_REPEAT_3_185

#define BOOST_PP_REPEAT_3_185 (   m,
  d 
)    BOOST_PP_REPEAT_3_184(m, d) m(4, 184, d)

Definition at line 752 of file preprocessor/repetition/repeat.hpp.

◆ BOOST_PP_REPEAT_3_186

#define BOOST_PP_REPEAT_3_186 (   m,
  d 
)    BOOST_PP_REPEAT_3_185(m, d) m(4, 185, d)

Definition at line 753 of file preprocessor/repetition/repeat.hpp.

◆ BOOST_PP_REPEAT_3_187

#define BOOST_PP_REPEAT_3_187 (   m,
  d 
)    BOOST_PP_REPEAT_3_186(m, d) m(4, 186, d)

Definition at line 754 of file preprocessor/repetition/repeat.hpp.

◆ BOOST_PP_REPEAT_3_188

#define BOOST_PP_REPEAT_3_188 (   m,
  d 
)    BOOST_PP_REPEAT_3_187(m, d) m(4, 187, d)

Definition at line 755 of file preprocessor/repetition/repeat.hpp.

◆ BOOST_PP_REPEAT_3_189

#define BOOST_PP_REPEAT_3_189 (   m,
  d 
)    BOOST_PP_REPEAT_3_188(m, d) m(4, 188, d)

Definition at line 756 of file preprocessor/repetition/repeat.hpp.

◆ BOOST_PP_REPEAT_3_19

#define BOOST_PP_REPEAT_3_19 (   m,
  d 
)    BOOST_PP_REPEAT_3_18(m, d) m(4, 18, d)

Definition at line 586 of file preprocessor/repetition/repeat.hpp.

◆ BOOST_PP_REPEAT_3_190

#define BOOST_PP_REPEAT_3_190 (   m,
  d 
)    BOOST_PP_REPEAT_3_189(m, d) m(4, 189, d)

Definition at line 757 of file preprocessor/repetition/repeat.hpp.

◆ BOOST_PP_REPEAT_3_191

#define BOOST_PP_REPEAT_3_191 (   m,
  d 
)    BOOST_PP_REPEAT_3_190(m, d) m(4, 190, d)

Definition at line 758 of file preprocessor/repetition/repeat.hpp.

◆ BOOST_PP_REPEAT_3_192

#define BOOST_PP_REPEAT_3_192 (   m,
  d 
)    BOOST_PP_REPEAT_3_191(m, d) m(4, 191, d)

Definition at line 759 of file preprocessor/repetition/repeat.hpp.

◆ BOOST_PP_REPEAT_3_193

#define BOOST_PP_REPEAT_3_193 (   m,
  d 
)    BOOST_PP_REPEAT_3_192(m, d) m(4, 192, d)

Definition at line 760 of file preprocessor/repetition/repeat.hpp.

◆ BOOST_PP_REPEAT_3_194

#define BOOST_PP_REPEAT_3_194 (   m,
  d 
)    BOOST_PP_REPEAT_3_193(m, d) m(4, 193, d)

Definition at line 761 of file preprocessor/repetition/repeat.hpp.

◆ BOOST_PP_REPEAT_3_195

#define BOOST_PP_REPEAT_3_195 (   m,
  d 
)    BOOST_PP_REPEAT_3_194(m, d) m(4, 194, d)

Definition at line 762 of file preprocessor/repetition/repeat.hpp.

◆ BOOST_PP_REPEAT_3_196

#define BOOST_PP_REPEAT_3_196 (   m,
  d 
)    BOOST_PP_REPEAT_3_195(m, d) m(4, 195, d)

Definition at line 763 of file preprocessor/repetition/repeat.hpp.

◆ BOOST_PP_REPEAT_3_197

#define BOOST_PP_REPEAT_3_197 (   m,
  d 
)    BOOST_PP_REPEAT_3_196(m, d) m(4, 196, d)

Definition at line 764 of file preprocessor/repetition/repeat.hpp.

◆ BOOST_PP_REPEAT_3_198

#define BOOST_PP_REPEAT_3_198 (   m,
  d 
)    BOOST_PP_REPEAT_3_197(m, d) m(4, 197, d)

Definition at line 765 of file preprocessor/repetition/repeat.hpp.

◆ BOOST_PP_REPEAT_3_199

#define BOOST_PP_REPEAT_3_199 (   m,
  d 
)    BOOST_PP_REPEAT_3_198(m, d) m(4, 198, d)

Definition at line 766 of file preprocessor/repetition/repeat.hpp.

◆ BOOST_PP_REPEAT_3_2

#define BOOST_PP_REPEAT_3_2 (   m,
  d 
)    BOOST_PP_REPEAT_3_1(m, d) m(4, 1, d)

Definition at line 569 of file preprocessor/repetition/repeat.hpp.

◆ BOOST_PP_REPEAT_3_20

#define BOOST_PP_REPEAT_3_20 (   m,
  d 
)    BOOST_PP_REPEAT_3_19(m, d) m(4, 19, d)

Definition at line 587 of file preprocessor/repetition/repeat.hpp.

◆ BOOST_PP_REPEAT_3_200

#define BOOST_PP_REPEAT_3_200 (   m,
  d 
)    BOOST_PP_REPEAT_3_199(m, d) m(4, 199, d)

Definition at line 767 of file preprocessor/repetition/repeat.hpp.

◆ BOOST_PP_REPEAT_3_201

#define BOOST_PP_REPEAT_3_201 (   m,
  d 
)    BOOST_PP_REPEAT_3_200(m, d) m(4, 200, d)

Definition at line 768 of file preprocessor/repetition/repeat.hpp.

◆ BOOST_PP_REPEAT_3_202

#define BOOST_PP_REPEAT_3_202 (   m,
  d 
)    BOOST_PP_REPEAT_3_201(m, d) m(4, 201, d)

Definition at line 769 of file preprocessor/repetition/repeat.hpp.

◆ BOOST_PP_REPEAT_3_203

#define BOOST_PP_REPEAT_3_203 (   m,
  d 
)    BOOST_PP_REPEAT_3_202(m, d) m(4, 202, d)

Definition at line 770 of file preprocessor/repetition/repeat.hpp.

◆ BOOST_PP_REPEAT_3_204

#define BOOST_PP_REPEAT_3_204 (   m,
  d 
)    BOOST_PP_REPEAT_3_203(m, d) m(4, 203, d)

Definition at line 771 of file preprocessor/repetition/repeat.hpp.

◆ BOOST_PP_REPEAT_3_205

#define BOOST_PP_REPEAT_3_205 (   m,
  d 
)    BOOST_PP_REPEAT_3_204(m, d) m(4, 204, d)

Definition at line 772 of file preprocessor/repetition/repeat.hpp.

◆ BOOST_PP_REPEAT_3_206

#define BOOST_PP_REPEAT_3_206 (   m,
  d 
)    BOOST_PP_REPEAT_3_205(m, d) m(4, 205, d)

Definition at line 773 of file preprocessor/repetition/repeat.hpp.

◆ BOOST_PP_REPEAT_3_207

#define BOOST_PP_REPEAT_3_207 (   m,
  d 
)    BOOST_PP_REPEAT_3_206(m, d) m(4, 206, d)

Definition at line 774 of file preprocessor/repetition/repeat.hpp.

◆ BOOST_PP_REPEAT_3_208

#define BOOST_PP_REPEAT_3_208 (   m,
  d 
)    BOOST_PP_REPEAT_3_207(m, d) m(4, 207, d)

Definition at line 775 of file preprocessor/repetition/repeat.hpp.

◆ BOOST_PP_REPEAT_3_209

#define BOOST_PP_REPEAT_3_209 (   m,
  d 
)    BOOST_PP_REPEAT_3_208(m, d) m(4, 208, d)

Definition at line 776 of file preprocessor/repetition/repeat.hpp.

◆ BOOST_PP_REPEAT_3_21

#define BOOST_PP_REPEAT_3_21 (   m,
  d 
)    BOOST_PP_REPEAT_3_20(m, d) m(4, 20, d)

Definition at line 588 of file preprocessor/repetition/repeat.hpp.

◆ BOOST_PP_REPEAT_3_210

#define BOOST_PP_REPEAT_3_210 (   m,
  d 
)    BOOST_PP_REPEAT_3_209(m, d) m(4, 209, d)

Definition at line 777 of file preprocessor/repetition/repeat.hpp.

◆ BOOST_PP_REPEAT_3_211

#define BOOST_PP_REPEAT_3_211 (   m,
  d 
)    BOOST_PP_REPEAT_3_210(m, d) m(4, 210, d)

Definition at line 778 of file preprocessor/repetition/repeat.hpp.

◆ BOOST_PP_REPEAT_3_212

#define BOOST_PP_REPEAT_3_212 (   m,
  d 
)    BOOST_PP_REPEAT_3_211(m, d) m(4, 211, d)

Definition at line 779 of file preprocessor/repetition/repeat.hpp.

◆ BOOST_PP_REPEAT_3_213

#define BOOST_PP_REPEAT_3_213 (   m,
  d 
)    BOOST_PP_REPEAT_3_212(m, d) m(4, 212, d)

Definition at line 780 of file preprocessor/repetition/repeat.hpp.

◆ BOOST_PP_REPEAT_3_214

#define BOOST_PP_REPEAT_3_214 (   m,
  d 
)    BOOST_PP_REPEAT_3_213(m, d) m(4, 213, d)

Definition at line 781 of file preprocessor/repetition/repeat.hpp.

◆ BOOST_PP_REPEAT_3_215

#define BOOST_PP_REPEAT_3_215 (   m,
  d 
)    BOOST_PP_REPEAT_3_214(m, d) m(4, 214, d)

Definition at line 782 of file preprocessor/repetition/repeat.hpp.

◆ BOOST_PP_REPEAT_3_216

#define BOOST_PP_REPEAT_3_216 (   m,
  d 
)    BOOST_PP_REPEAT_3_215(m, d) m(4, 215, d)

Definition at line 783 of file preprocessor/repetition/repeat.hpp.

◆ BOOST_PP_REPEAT_3_217

#define BOOST_PP_REPEAT_3_217 (   m,
  d 
)    BOOST_PP_REPEAT_3_216(m, d) m(4, 216, d)

Definition at line 784 of file preprocessor/repetition/repeat.hpp.

◆ BOOST_PP_REPEAT_3_218

#define BOOST_PP_REPEAT_3_218 (   m,
  d 
)    BOOST_PP_REPEAT_3_217(m, d) m(4, 217, d)

Definition at line 785 of file preprocessor/repetition/repeat.hpp.

◆ BOOST_PP_REPEAT_3_219

#define BOOST_PP_REPEAT_3_219 (   m,
  d 
)    BOOST_PP_REPEAT_3_218(m, d) m(4, 218, d)

Definition at line 786 of file preprocessor/repetition/repeat.hpp.

◆ BOOST_PP_REPEAT_3_22

#define BOOST_PP_REPEAT_3_22 (   m,
  d 
)    BOOST_PP_REPEAT_3_21(m, d) m(4, 21, d)

Definition at line 589 of file preprocessor/repetition/repeat.hpp.

◆ BOOST_PP_REPEAT_3_220

#define BOOST_PP_REPEAT_3_220 (   m,
  d 
)    BOOST_PP_REPEAT_3_219(m, d) m(4, 219, d)

Definition at line 787 of file preprocessor/repetition/repeat.hpp.

◆ BOOST_PP_REPEAT_3_221

#define BOOST_PP_REPEAT_3_221 (   m,
  d 
)    BOOST_PP_REPEAT_3_220(m, d) m(4, 220, d)

Definition at line 788 of file preprocessor/repetition/repeat.hpp.

◆ BOOST_PP_REPEAT_3_222

#define BOOST_PP_REPEAT_3_222 (   m,
  d 
)    BOOST_PP_REPEAT_3_221(m, d) m(4, 221, d)

Definition at line 789 of file preprocessor/repetition/repeat.hpp.

◆ BOOST_PP_REPEAT_3_223

#define BOOST_PP_REPEAT_3_223 (   m,
  d 
)    BOOST_PP_REPEAT_3_222(m, d) m(4, 222, d)

Definition at line 790 of file preprocessor/repetition/repeat.hpp.

◆ BOOST_PP_REPEAT_3_224

#define BOOST_PP_REPEAT_3_224 (   m,
  d 
)    BOOST_PP_REPEAT_3_223(m, d) m(4, 223, d)

Definition at line 791 of file preprocessor/repetition/repeat.hpp.

◆ BOOST_PP_REPEAT_3_225

#define BOOST_PP_REPEAT_3_225 (   m,
  d 
)    BOOST_PP_REPEAT_3_224(m, d) m(4, 224, d)

Definition at line 792 of file preprocessor/repetition/repeat.hpp.

◆ BOOST_PP_REPEAT_3_226

#define BOOST_PP_REPEAT_3_226 (   m,
  d 
)    BOOST_PP_REPEAT_3_225(m, d) m(4, 225, d)

Definition at line 793 of file preprocessor/repetition/repeat.hpp.

◆ BOOST_PP_REPEAT_3_227

#define BOOST_PP_REPEAT_3_227 (   m,
  d 
)    BOOST_PP_REPEAT_3_226(m, d) m(4, 226, d)

Definition at line 794 of file preprocessor/repetition/repeat.hpp.

◆ BOOST_PP_REPEAT_3_228

#define BOOST_PP_REPEAT_3_228 (   m,
  d 
)    BOOST_PP_REPEAT_3_227(m, d) m(4, 227, d)

Definition at line 795 of file preprocessor/repetition/repeat.hpp.

◆ BOOST_PP_REPEAT_3_229

#define BOOST_PP_REPEAT_3_229 (   m,
  d 
)    BOOST_PP_REPEAT_3_228(m, d) m(4, 228, d)

Definition at line 796 of file preprocessor/repetition/repeat.hpp.

◆ BOOST_PP_REPEAT_3_23

#define BOOST_PP_REPEAT_3_23 (   m,
  d 
)    BOOST_PP_REPEAT_3_22(m, d) m(4, 22, d)

Definition at line 590 of file preprocessor/repetition/repeat.hpp.

◆ BOOST_PP_REPEAT_3_230

#define BOOST_PP_REPEAT_3_230 (   m,
  d 
)    BOOST_PP_REPEAT_3_229(m, d) m(4, 229, d)

Definition at line 797 of file preprocessor/repetition/repeat.hpp.

◆ BOOST_PP_REPEAT_3_231

#define BOOST_PP_REPEAT_3_231 (   m,
  d 
)    BOOST_PP_REPEAT_3_230(m, d) m(4, 230, d)

Definition at line 798 of file preprocessor/repetition/repeat.hpp.

◆ BOOST_PP_REPEAT_3_232

#define BOOST_PP_REPEAT_3_232 (   m,
  d 
)    BOOST_PP_REPEAT_3_231(m, d) m(4, 231, d)

Definition at line 799 of file preprocessor/repetition/repeat.hpp.

◆ BOOST_PP_REPEAT_3_233

#define BOOST_PP_REPEAT_3_233 (   m,
  d 
)    BOOST_PP_REPEAT_3_232(m, d) m(4, 232, d)

Definition at line 800 of file preprocessor/repetition/repeat.hpp.

◆ BOOST_PP_REPEAT_3_234

#define BOOST_PP_REPEAT_3_234 (   m,
  d 
)    BOOST_PP_REPEAT_3_233(m, d) m(4, 233, d)

Definition at line 801 of file preprocessor/repetition/repeat.hpp.

◆ BOOST_PP_REPEAT_3_235

#define BOOST_PP_REPEAT_3_235 (   m,
  d 
)    BOOST_PP_REPEAT_3_234(m, d) m(4, 234, d)

Definition at line 802 of file preprocessor/repetition/repeat.hpp.

◆ BOOST_PP_REPEAT_3_236

#define BOOST_PP_REPEAT_3_236 (   m,
  d 
)    BOOST_PP_REPEAT_3_235(m, d) m(4, 235, d)

Definition at line 803 of file preprocessor/repetition/repeat.hpp.

◆ BOOST_PP_REPEAT_3_237

#define BOOST_PP_REPEAT_3_237 (   m,
  d 
)    BOOST_PP_REPEAT_3_236(m, d) m(4, 236, d)

Definition at line 804 of file preprocessor/repetition/repeat.hpp.

◆ BOOST_PP_REPEAT_3_238

#define BOOST_PP_REPEAT_3_238 (   m,
  d 
)    BOOST_PP_REPEAT_3_237(m, d) m(4, 237, d)

Definition at line 805 of file preprocessor/repetition/repeat.hpp.

◆ BOOST_PP_REPEAT_3_239

#define BOOST_PP_REPEAT_3_239 (   m,
  d 
)    BOOST_PP_REPEAT_3_238(m, d) m(4, 238, d)

Definition at line 806 of file preprocessor/repetition/repeat.hpp.

◆ BOOST_PP_REPEAT_3_24

#define BOOST_PP_REPEAT_3_24 (   m,
  d 
)    BOOST_PP_REPEAT_3_23(m, d) m(4, 23, d)

Definition at line 591 of file preprocessor/repetition/repeat.hpp.

◆ BOOST_PP_REPEAT_3_240

#define BOOST_PP_REPEAT_3_240 (   m,
  d 
)    BOOST_PP_REPEAT_3_239(m, d) m(4, 239, d)

Definition at line 807 of file preprocessor/repetition/repeat.hpp.

◆ BOOST_PP_REPEAT_3_241

#define BOOST_PP_REPEAT_3_241 (   m,
  d 
)    BOOST_PP_REPEAT_3_240(m, d) m(4, 240, d)

Definition at line 808 of file preprocessor/repetition/repeat.hpp.

◆ BOOST_PP_REPEAT_3_242

#define BOOST_PP_REPEAT_3_242 (   m,
  d 
)    BOOST_PP_REPEAT_3_241(m, d) m(4, 241, d)

Definition at line 809 of file preprocessor/repetition/repeat.hpp.

◆ BOOST_PP_REPEAT_3_243

#define BOOST_PP_REPEAT_3_243 (   m,
  d 
)    BOOST_PP_REPEAT_3_242(m, d) m(4, 242, d)

Definition at line 810 of file preprocessor/repetition/repeat.hpp.

◆ BOOST_PP_REPEAT_3_244

#define BOOST_PP_REPEAT_3_244 (   m,
  d 
)    BOOST_PP_REPEAT_3_243(m, d) m(4, 243, d)

Definition at line 811 of file preprocessor/repetition/repeat.hpp.

◆ BOOST_PP_REPEAT_3_245

#define BOOST_PP_REPEAT_3_245 (   m,
  d 
)    BOOST_PP_REPEAT_3_244(m, d) m(4, 244, d)

Definition at line 812 of file preprocessor/repetition/repeat.hpp.

◆ BOOST_PP_REPEAT_3_246

#define BOOST_PP_REPEAT_3_246 (   m,
  d 
)    BOOST_PP_REPEAT_3_245(m, d) m(4, 245, d)

Definition at line 813 of file preprocessor/repetition/repeat.hpp.

◆ BOOST_PP_REPEAT_3_247

#define BOOST_PP_REPEAT_3_247 (   m,
  d 
)    BOOST_PP_REPEAT_3_246(m, d) m(4, 246, d)

Definition at line 814 of file preprocessor/repetition/repeat.hpp.

◆ BOOST_PP_REPEAT_3_248

#define BOOST_PP_REPEAT_3_248 (   m,
  d 
)    BOOST_PP_REPEAT_3_247(m, d) m(4, 247, d)

Definition at line 815 of file preprocessor/repetition/repeat.hpp.

◆ BOOST_PP_REPEAT_3_249

#define BOOST_PP_REPEAT_3_249 (   m,
  d 
)    BOOST_PP_REPEAT_3_248(m, d) m(4, 248, d)

Definition at line 816 of file preprocessor/repetition/repeat.hpp.

◆ BOOST_PP_REPEAT_3_25

#define BOOST_PP_REPEAT_3_25 (   m,
  d 
)    BOOST_PP_REPEAT_3_24(m, d) m(4, 24, d)

Definition at line 592 of file preprocessor/repetition/repeat.hpp.

◆ BOOST_PP_REPEAT_3_250

#define BOOST_PP_REPEAT_3_250 (   m,
  d 
)    BOOST_PP_REPEAT_3_249(m, d) m(4, 249, d)

Definition at line 817 of file preprocessor/repetition/repeat.hpp.

◆ BOOST_PP_REPEAT_3_251

#define BOOST_PP_REPEAT_3_251 (   m,
  d 
)    BOOST_PP_REPEAT_3_250(m, d) m(4, 250, d)

Definition at line 818 of file preprocessor/repetition/repeat.hpp.

◆ BOOST_PP_REPEAT_3_252

#define BOOST_PP_REPEAT_3_252 (   m,
  d 
)    BOOST_PP_REPEAT_3_251(m, d) m(4, 251, d)

Definition at line 819 of file preprocessor/repetition/repeat.hpp.

◆ BOOST_PP_REPEAT_3_253

#define BOOST_PP_REPEAT_3_253 (   m,
  d 
)    BOOST_PP_REPEAT_3_252(m, d) m(4, 252, d)

Definition at line 820 of file preprocessor/repetition/repeat.hpp.

◆ BOOST_PP_REPEAT_3_254

#define BOOST_PP_REPEAT_3_254 (   m,
  d 
)    BOOST_PP_REPEAT_3_253(m, d) m(4, 253, d)

Definition at line 821 of file preprocessor/repetition/repeat.hpp.

◆ BOOST_PP_REPEAT_3_255

#define BOOST_PP_REPEAT_3_255 (   m,
  d 
)    BOOST_PP_REPEAT_3_254(m, d) m(4, 254, d)

Definition at line 822 of file preprocessor/repetition/repeat.hpp.

◆ BOOST_PP_REPEAT_3_256

#define BOOST_PP_REPEAT_3_256 (   m,
  d 
)    BOOST_PP_REPEAT_3_255(m, d) m(4, 255, d)

Definition at line 823 of file preprocessor/repetition/repeat.hpp.

◆ BOOST_PP_REPEAT_3_26

#define BOOST_PP_REPEAT_3_26 (   m,
  d 
)    BOOST_PP_REPEAT_3_25(m, d) m(4, 25, d)

Definition at line 593 of file preprocessor/repetition/repeat.hpp.

◆ BOOST_PP_REPEAT_3_27

#define BOOST_PP_REPEAT_3_27 (   m,
  d 
)    BOOST_PP_REPEAT_3_26(m, d) m(4, 26, d)

Definition at line 594 of file preprocessor/repetition/repeat.hpp.

◆ BOOST_PP_REPEAT_3_28

#define BOOST_PP_REPEAT_3_28 (   m,
  d 
)    BOOST_PP_REPEAT_3_27(m, d) m(4, 27, d)

Definition at line 595 of file preprocessor/repetition/repeat.hpp.

◆ BOOST_PP_REPEAT_3_29

#define BOOST_PP_REPEAT_3_29 (   m,
  d 
)    BOOST_PP_REPEAT_3_28(m, d) m(4, 28, d)

Definition at line 596 of file preprocessor/repetition/repeat.hpp.

◆ BOOST_PP_REPEAT_3_3

#define BOOST_PP_REPEAT_3_3 (   m,
  d 
)    BOOST_PP_REPEAT_3_2(m, d) m(4, 2, d)

Definition at line 570 of file preprocessor/repetition/repeat.hpp.

◆ BOOST_PP_REPEAT_3_30

#define BOOST_PP_REPEAT_3_30 (   m,
  d 
)    BOOST_PP_REPEAT_3_29(m, d) m(4, 29, d)

Definition at line 597 of file preprocessor/repetition/repeat.hpp.

◆ BOOST_PP_REPEAT_3_31

#define BOOST_PP_REPEAT_3_31 (   m,
  d 
)    BOOST_PP_REPEAT_3_30(m, d) m(4, 30, d)

Definition at line 598 of file preprocessor/repetition/repeat.hpp.

◆ BOOST_PP_REPEAT_3_32

#define BOOST_PP_REPEAT_3_32 (   m,
  d 
)    BOOST_PP_REPEAT_3_31(m, d) m(4, 31, d)

Definition at line 599 of file preprocessor/repetition/repeat.hpp.

◆ BOOST_PP_REPEAT_3_33

#define BOOST_PP_REPEAT_3_33 (   m,
  d 
)    BOOST_PP_REPEAT_3_32(m, d) m(4, 32, d)

Definition at line 600 of file preprocessor/repetition/repeat.hpp.

◆ BOOST_PP_REPEAT_3_34

#define BOOST_PP_REPEAT_3_34 (   m,
  d 
)    BOOST_PP_REPEAT_3_33(m, d) m(4, 33, d)

Definition at line 601 of file preprocessor/repetition/repeat.hpp.

◆ BOOST_PP_REPEAT_3_35

#define BOOST_PP_REPEAT_3_35 (   m,
  d 
)    BOOST_PP_REPEAT_3_34(m, d) m(4, 34, d)

Definition at line 602 of file preprocessor/repetition/repeat.hpp.

◆ BOOST_PP_REPEAT_3_36

#define BOOST_PP_REPEAT_3_36 (   m,
  d 
)    BOOST_PP_REPEAT_3_35(m, d) m(4, 35, d)

Definition at line 603 of file preprocessor/repetition/repeat.hpp.

◆ BOOST_PP_REPEAT_3_37

#define BOOST_PP_REPEAT_3_37 (   m,
  d 
)    BOOST_PP_REPEAT_3_36(m, d) m(4, 36, d)

Definition at line 604 of file preprocessor/repetition/repeat.hpp.

◆ BOOST_PP_REPEAT_3_38

#define BOOST_PP_REPEAT_3_38 (   m,
  d 
)    BOOST_PP_REPEAT_3_37(m, d) m(4, 37, d)

Definition at line 605 of file preprocessor/repetition/repeat.hpp.

◆ BOOST_PP_REPEAT_3_39

#define BOOST_PP_REPEAT_3_39 (   m,
  d 
)    BOOST_PP_REPEAT_3_38(m, d) m(4, 38, d)

Definition at line 606 of file preprocessor/repetition/repeat.hpp.

◆ BOOST_PP_REPEAT_3_4

#define BOOST_PP_REPEAT_3_4 (   m,
  d 
)    BOOST_PP_REPEAT_3_3(m, d) m(4, 3, d)

Definition at line 571 of file preprocessor/repetition/repeat.hpp.

◆ BOOST_PP_REPEAT_3_40

#define BOOST_PP_REPEAT_3_40 (   m,
  d 
)    BOOST_PP_REPEAT_3_39(m, d) m(4, 39, d)

Definition at line 607 of file preprocessor/repetition/repeat.hpp.

◆ BOOST_PP_REPEAT_3_41

#define BOOST_PP_REPEAT_3_41 (   m,
  d 
)    BOOST_PP_REPEAT_3_40(m, d) m(4, 40, d)

Definition at line 608 of file preprocessor/repetition/repeat.hpp.

◆ BOOST_PP_REPEAT_3_42

#define BOOST_PP_REPEAT_3_42 (   m,
  d 
)    BOOST_PP_REPEAT_3_41(m, d) m(4, 41, d)

Definition at line 609 of file preprocessor/repetition/repeat.hpp.

◆ BOOST_PP_REPEAT_3_43

#define BOOST_PP_REPEAT_3_43 (   m,
  d 
)    BOOST_PP_REPEAT_3_42(m, d) m(4, 42, d)

Definition at line 610 of file preprocessor/repetition/repeat.hpp.

◆ BOOST_PP_REPEAT_3_44

#define BOOST_PP_REPEAT_3_44 (   m,
  d 
)    BOOST_PP_REPEAT_3_43(m, d) m(4, 43, d)

Definition at line 611 of file preprocessor/repetition/repeat.hpp.

◆ BOOST_PP_REPEAT_3_45

#define BOOST_PP_REPEAT_3_45 (   m,
  d 
)    BOOST_PP_REPEAT_3_44(m, d) m(4, 44, d)

Definition at line 612 of file preprocessor/repetition/repeat.hpp.

◆ BOOST_PP_REPEAT_3_46

#define BOOST_PP_REPEAT_3_46 (   m,
  d 
)    BOOST_PP_REPEAT_3_45(m, d) m(4, 45, d)

Definition at line 613 of file preprocessor/repetition/repeat.hpp.

◆ BOOST_PP_REPEAT_3_47

#define BOOST_PP_REPEAT_3_47 (   m,
  d 
)    BOOST_PP_REPEAT_3_46(m, d) m(4, 46, d)

Definition at line 614 of file preprocessor/repetition/repeat.hpp.

◆ BOOST_PP_REPEAT_3_48

#define BOOST_PP_REPEAT_3_48 (   m,
  d 
)    BOOST_PP_REPEAT_3_47(m, d) m(4, 47, d)

Definition at line 615 of file preprocessor/repetition/repeat.hpp.

◆ BOOST_PP_REPEAT_3_49

#define BOOST_PP_REPEAT_3_49 (   m,
  d 
)    BOOST_PP_REPEAT_3_48(m, d) m(4, 48, d)

Definition at line 616 of file preprocessor/repetition/repeat.hpp.

◆ BOOST_PP_REPEAT_3_5

#define BOOST_PP_REPEAT_3_5 (   m,
  d 
)    BOOST_PP_REPEAT_3_4(m, d) m(4, 4, d)

Definition at line 572 of file preprocessor/repetition/repeat.hpp.

◆ BOOST_PP_REPEAT_3_50

#define BOOST_PP_REPEAT_3_50 (   m,
  d 
)    BOOST_PP_REPEAT_3_49(m, d) m(4, 49, d)

Definition at line 617 of file preprocessor/repetition/repeat.hpp.

◆ BOOST_PP_REPEAT_3_51

#define BOOST_PP_REPEAT_3_51 (   m,
  d 
)    BOOST_PP_REPEAT_3_50(m, d) m(4, 50, d)

Definition at line 618 of file preprocessor/repetition/repeat.hpp.

◆ BOOST_PP_REPEAT_3_52

#define BOOST_PP_REPEAT_3_52 (   m,
  d 
)    BOOST_PP_REPEAT_3_51(m, d) m(4, 51, d)

Definition at line 619 of file preprocessor/repetition/repeat.hpp.

◆ BOOST_PP_REPEAT_3_53

#define BOOST_PP_REPEAT_3_53 (   m,
  d 
)    BOOST_PP_REPEAT_3_52(m, d) m(4, 52, d)

Definition at line 620 of file preprocessor/repetition/repeat.hpp.

◆ BOOST_PP_REPEAT_3_54

#define BOOST_PP_REPEAT_3_54 (   m,
  d 
)    BOOST_PP_REPEAT_3_53(m, d) m(4, 53, d)

Definition at line 621 of file preprocessor/repetition/repeat.hpp.

◆ BOOST_PP_REPEAT_3_55

#define BOOST_PP_REPEAT_3_55 (   m,
  d 
)    BOOST_PP_REPEAT_3_54(m, d) m(4, 54, d)

Definition at line 622 of file preprocessor/repetition/repeat.hpp.

◆ BOOST_PP_REPEAT_3_56

#define BOOST_PP_REPEAT_3_56 (   m,
  d 
)    BOOST_PP_REPEAT_3_55(m, d) m(4, 55, d)

Definition at line 623 of file preprocessor/repetition/repeat.hpp.

◆ BOOST_PP_REPEAT_3_57

#define BOOST_PP_REPEAT_3_57 (   m,
  d 
)    BOOST_PP_REPEAT_3_56(m, d) m(4, 56, d)

Definition at line 624 of file preprocessor/repetition/repeat.hpp.

◆ BOOST_PP_REPEAT_3_58

#define BOOST_PP_REPEAT_3_58 (   m,
  d 
)    BOOST_PP_REPEAT_3_57(m, d) m(4, 57, d)

Definition at line 625 of file preprocessor/repetition/repeat.hpp.

◆ BOOST_PP_REPEAT_3_59

#define BOOST_PP_REPEAT_3_59 (   m,
  d 
)    BOOST_PP_REPEAT_3_58(m, d) m(4, 58, d)

Definition at line 626 of file preprocessor/repetition/repeat.hpp.

◆ BOOST_PP_REPEAT_3_6

#define BOOST_PP_REPEAT_3_6 (   m,
  d 
)    BOOST_PP_REPEAT_3_5(m, d) m(4, 5, d)

Definition at line 573 of file preprocessor/repetition/repeat.hpp.

◆ BOOST_PP_REPEAT_3_60

#define BOOST_PP_REPEAT_3_60 (   m,
  d 
)    BOOST_PP_REPEAT_3_59(m, d) m(4, 59, d)

Definition at line 627 of file preprocessor/repetition/repeat.hpp.

◆ BOOST_PP_REPEAT_3_61

#define BOOST_PP_REPEAT_3_61 (   m,
  d 
)    BOOST_PP_REPEAT_3_60(m, d) m(4, 60, d)

Definition at line 628 of file preprocessor/repetition/repeat.hpp.

◆ BOOST_PP_REPEAT_3_62

#define BOOST_PP_REPEAT_3_62 (   m,
  d 
)    BOOST_PP_REPEAT_3_61(m, d) m(4, 61, d)

Definition at line 629 of file preprocessor/repetition/repeat.hpp.

◆ BOOST_PP_REPEAT_3_63

#define BOOST_PP_REPEAT_3_63 (   m,
  d 
)    BOOST_PP_REPEAT_3_62(m, d) m(4, 62, d)

Definition at line 630 of file preprocessor/repetition/repeat.hpp.

◆ BOOST_PP_REPEAT_3_64

#define BOOST_PP_REPEAT_3_64 (   m,
  d 
)    BOOST_PP_REPEAT_3_63(m, d) m(4, 63, d)

Definition at line 631 of file preprocessor/repetition/repeat.hpp.

◆ BOOST_PP_REPEAT_3_65

#define BOOST_PP_REPEAT_3_65 (   m,
  d 
)    BOOST_PP_REPEAT_3_64(m, d) m(4, 64, d)

Definition at line 632 of file preprocessor/repetition/repeat.hpp.

◆ BOOST_PP_REPEAT_3_66

#define BOOST_PP_REPEAT_3_66 (   m,
  d 
)    BOOST_PP_REPEAT_3_65(m, d) m(4, 65, d)

Definition at line 633 of file preprocessor/repetition/repeat.hpp.

◆ BOOST_PP_REPEAT_3_67

#define BOOST_PP_REPEAT_3_67 (   m,
  d 
)    BOOST_PP_REPEAT_3_66(m, d) m(4, 66, d)

Definition at line 634 of file preprocessor/repetition/repeat.hpp.

◆ BOOST_PP_REPEAT_3_68

#define BOOST_PP_REPEAT_3_68 (   m,
  d 
)    BOOST_PP_REPEAT_3_67(m, d) m(4, 67, d)

Definition at line 635 of file preprocessor/repetition/repeat.hpp.

◆ BOOST_PP_REPEAT_3_69

#define BOOST_PP_REPEAT_3_69 (   m,
  d 
)    BOOST_PP_REPEAT_3_68(m, d) m(4, 68, d)

Definition at line 636 of file preprocessor/repetition/repeat.hpp.

◆ BOOST_PP_REPEAT_3_7

#define BOOST_PP_REPEAT_3_7 (   m,
  d 
)    BOOST_PP_REPEAT_3_6(m, d) m(4, 6, d)

Definition at line 574 of file preprocessor/repetition/repeat.hpp.

◆ BOOST_PP_REPEAT_3_70

#define BOOST_PP_REPEAT_3_70 (   m,
  d 
)    BOOST_PP_REPEAT_3_69(m, d) m(4, 69, d)

Definition at line 637 of file preprocessor/repetition/repeat.hpp.

◆ BOOST_PP_REPEAT_3_71

#define BOOST_PP_REPEAT_3_71 (   m,
  d 
)    BOOST_PP_REPEAT_3_70(m, d) m(4, 70, d)

Definition at line 638 of file preprocessor/repetition/repeat.hpp.

◆ BOOST_PP_REPEAT_3_72

#define BOOST_PP_REPEAT_3_72 (   m,
  d 
)    BOOST_PP_REPEAT_3_71(m, d) m(4, 71, d)

Definition at line 639 of file preprocessor/repetition/repeat.hpp.

◆ BOOST_PP_REPEAT_3_73

#define BOOST_PP_REPEAT_3_73 (   m,
  d 
)    BOOST_PP_REPEAT_3_72(m, d) m(4, 72, d)

Definition at line 640 of file preprocessor/repetition/repeat.hpp.

◆ BOOST_PP_REPEAT_3_74

#define BOOST_PP_REPEAT_3_74 (   m,
  d 
)    BOOST_PP_REPEAT_3_73(m, d) m(4, 73, d)

Definition at line 641 of file preprocessor/repetition/repeat.hpp.

◆ BOOST_PP_REPEAT_3_75

#define BOOST_PP_REPEAT_3_75 (   m,
  d 
)    BOOST_PP_REPEAT_3_74(m, d) m(4, 74, d)

Definition at line 642 of file preprocessor/repetition/repeat.hpp.

◆ BOOST_PP_REPEAT_3_76

#define BOOST_PP_REPEAT_3_76 (   m,
  d 
)    BOOST_PP_REPEAT_3_75(m, d) m(4, 75, d)

Definition at line 643 of file preprocessor/repetition/repeat.hpp.

◆ BOOST_PP_REPEAT_3_77

#define BOOST_PP_REPEAT_3_77 (   m,
  d 
)    BOOST_PP_REPEAT_3_76(m, d) m(4, 76, d)

Definition at line 644 of file preprocessor/repetition/repeat.hpp.

◆ BOOST_PP_REPEAT_3_78

#define BOOST_PP_REPEAT_3_78 (   m,
  d 
)    BOOST_PP_REPEAT_3_77(m, d) m(4, 77, d)

Definition at line 645 of file preprocessor/repetition/repeat.hpp.

◆ BOOST_PP_REPEAT_3_79

#define BOOST_PP_REPEAT_3_79 (   m,
  d 
)    BOOST_PP_REPEAT_3_78(m, d) m(4, 78, d)

Definition at line 646 of file preprocessor/repetition/repeat.hpp.

◆ BOOST_PP_REPEAT_3_8

#define BOOST_PP_REPEAT_3_8 (   m,
  d 
)    BOOST_PP_REPEAT_3_7(m, d) m(4, 7, d)

Definition at line 575 of file preprocessor/repetition/repeat.hpp.

◆ BOOST_PP_REPEAT_3_80

#define BOOST_PP_REPEAT_3_80 (   m,
  d 
)    BOOST_PP_REPEAT_3_79(m, d) m(4, 79, d)

Definition at line 647 of file preprocessor/repetition/repeat.hpp.

◆ BOOST_PP_REPEAT_3_81

#define BOOST_PP_REPEAT_3_81 (   m,
  d 
)    BOOST_PP_REPEAT_3_80(m, d) m(4, 80, d)

Definition at line 648 of file preprocessor/repetition/repeat.hpp.

◆ BOOST_PP_REPEAT_3_82

#define BOOST_PP_REPEAT_3_82 (   m,
  d 
)    BOOST_PP_REPEAT_3_81(m, d) m(4, 81, d)

Definition at line 649 of file preprocessor/repetition/repeat.hpp.

◆ BOOST_PP_REPEAT_3_83

#define BOOST_PP_REPEAT_3_83 (   m,
  d 
)    BOOST_PP_REPEAT_3_82(m, d) m(4, 82, d)

Definition at line 650 of file preprocessor/repetition/repeat.hpp.

◆ BOOST_PP_REPEAT_3_84

#define BOOST_PP_REPEAT_3_84 (   m,
  d 
)    BOOST_PP_REPEAT_3_83(m, d) m(4, 83, d)

Definition at line 651 of file preprocessor/repetition/repeat.hpp.

◆ BOOST_PP_REPEAT_3_85

#define BOOST_PP_REPEAT_3_85 (   m,
  d 
)    BOOST_PP_REPEAT_3_84(m, d) m(4, 84, d)

Definition at line 652 of file preprocessor/repetition/repeat.hpp.

◆ BOOST_PP_REPEAT_3_86

#define BOOST_PP_REPEAT_3_86 (   m,
  d 
)    BOOST_PP_REPEAT_3_85(m, d) m(4, 85, d)

Definition at line 653 of file preprocessor/repetition/repeat.hpp.

◆ BOOST_PP_REPEAT_3_87

#define BOOST_PP_REPEAT_3_87 (   m,
  d 
)    BOOST_PP_REPEAT_3_86(m, d) m(4, 86, d)

Definition at line 654 of file preprocessor/repetition/repeat.hpp.

◆ BOOST_PP_REPEAT_3_88

#define BOOST_PP_REPEAT_3_88 (   m,
  d 
)    BOOST_PP_REPEAT_3_87(m, d) m(4, 87, d)

Definition at line 655 of file preprocessor/repetition/repeat.hpp.

◆ BOOST_PP_REPEAT_3_89

#define BOOST_PP_REPEAT_3_89 (   m,
  d 
)    BOOST_PP_REPEAT_3_88(m, d) m(4, 88, d)

Definition at line 656 of file preprocessor/repetition/repeat.hpp.

◆ BOOST_PP_REPEAT_3_9

#define BOOST_PP_REPEAT_3_9 (   m,
  d 
)    BOOST_PP_REPEAT_3_8(m, d) m(4, 8, d)

Definition at line 576 of file preprocessor/repetition/repeat.hpp.

◆ BOOST_PP_REPEAT_3_90

#define BOOST_PP_REPEAT_3_90 (   m,
  d 
)    BOOST_PP_REPEAT_3_89(m, d) m(4, 89, d)

Definition at line 657 of file preprocessor/repetition/repeat.hpp.

◆ BOOST_PP_REPEAT_3_91

#define BOOST_PP_REPEAT_3_91 (   m,
  d 
)    BOOST_PP_REPEAT_3_90(m, d) m(4, 90, d)

Definition at line 658 of file preprocessor/repetition/repeat.hpp.

◆ BOOST_PP_REPEAT_3_92

#define BOOST_PP_REPEAT_3_92 (   m,
  d 
)    BOOST_PP_REPEAT_3_91(m, d) m(4, 91, d)

Definition at line 659 of file preprocessor/repetition/repeat.hpp.

◆ BOOST_PP_REPEAT_3_93

#define BOOST_PP_REPEAT_3_93 (   m,
  d 
)    BOOST_PP_REPEAT_3_92(m, d) m(4, 92, d)

Definition at line 660 of file preprocessor/repetition/repeat.hpp.

◆ BOOST_PP_REPEAT_3_94

#define BOOST_PP_REPEAT_3_94 (   m,
  d 
)    BOOST_PP_REPEAT_3_93(m, d) m(4, 93, d)

Definition at line 661 of file preprocessor/repetition/repeat.hpp.

◆ BOOST_PP_REPEAT_3_95

#define BOOST_PP_REPEAT_3_95 (   m,
  d 
)    BOOST_PP_REPEAT_3_94(m, d) m(4, 94, d)

Definition at line 662 of file preprocessor/repetition/repeat.hpp.

◆ BOOST_PP_REPEAT_3_96

#define BOOST_PP_REPEAT_3_96 (   m,
  d 
)    BOOST_PP_REPEAT_3_95(m, d) m(4, 95, d)

Definition at line 663 of file preprocessor/repetition/repeat.hpp.

◆ BOOST_PP_REPEAT_3_97

#define BOOST_PP_REPEAT_3_97 (   m,
  d 
)    BOOST_PP_REPEAT_3_96(m, d) m(4, 96, d)

Definition at line 664 of file preprocessor/repetition/repeat.hpp.

◆ BOOST_PP_REPEAT_3_98

#define BOOST_PP_REPEAT_3_98 (   m,
  d 
)    BOOST_PP_REPEAT_3_97(m, d) m(4, 97, d)

Definition at line 665 of file preprocessor/repetition/repeat.hpp.

◆ BOOST_PP_REPEAT_3_99

#define BOOST_PP_REPEAT_3_99 (   m,
  d 
)    BOOST_PP_REPEAT_3_98(m, d) m(4, 98, d)

Definition at line 666 of file preprocessor/repetition/repeat.hpp.

◆ BOOST_PP_REPEAT_3_I

#define BOOST_PP_REPEAT_3_I (   c,
  m,
  d 
)    BOOST_PP_REPEAT_3_ ## c(m, d)

Definition at line 45 of file preprocessor/repetition/repeat.hpp.

◆ BOOST_PP_REPEAT_3RD

#define BOOST_PP_REPEAT_3RD   BOOST_PP_REPEAT_3

Definition at line 49 of file preprocessor/repetition/repeat.hpp.

◆ BOOST_PP_REPEAT_4

#define BOOST_PP_REPEAT_4 (   c,
  m,
  d 
)    BOOST_PP_ERROR(0x0003)

Definition at line 41 of file preprocessor/repetition/repeat.hpp.

◆ BOOST_PP_REPEAT_CHECK_BOOST_PP_NIL

#define BOOST_PP_REPEAT_CHECK_BOOST_PP_NIL   1

Definition at line 33 of file preprocessor/repetition/repeat.hpp.

◆ BOOST_PP_REPEAT_CHECK_BOOST_PP_REPEAT_1

#define BOOST_PP_REPEAT_CHECK_BOOST_PP_REPEAT_1 (   c,
  m,
  d 
)    0

Definition at line 34 of file preprocessor/repetition/repeat.hpp.

◆ BOOST_PP_REPEAT_CHECK_BOOST_PP_REPEAT_2

#define BOOST_PP_REPEAT_CHECK_BOOST_PP_REPEAT_2 (   c,
  m,
  d 
)    0

Definition at line 35 of file preprocessor/repetition/repeat.hpp.

◆ BOOST_PP_REPEAT_CHECK_BOOST_PP_REPEAT_3

#define BOOST_PP_REPEAT_CHECK_BOOST_PP_REPEAT_3 (   c,
  m,
  d 
)    0

Definition at line 36 of file preprocessor/repetition/repeat.hpp.

◆ BOOST_PP_REPEAT_P

#define BOOST_PP_REPEAT_P (   n)    BOOST_PP_CAT(BOOST_PP_REPEAT_CHECK_, BOOST_PP_REPEAT_ ## n(1, BOOST_PP_NIL BOOST_PP_TUPLE_EAT_3, BOOST_PP_NIL))

Definition at line 31 of file preprocessor/repetition/repeat.hpp.



sick_visionary_ros
Author(s): SICK AG TechSupport 3D Snapshot
autogenerated on Thu Feb 8 2024 03:56:21