Macros
intercept.hpp File Reference
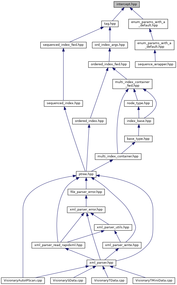
This graph shows which files directly or indirectly include this file:

Go to the source code of this file.

Macros

#define BOOST_PP_INTERCEPT   BOOST_PP_INTERCEPT_
 
#define BOOST_PP_INTERCEPT_0
 
#define BOOST_PP_INTERCEPT_1
 
#define BOOST_PP_INTERCEPT_10
 
#define BOOST_PP_INTERCEPT_100
 
#define BOOST_PP_INTERCEPT_101
 
#define BOOST_PP_INTERCEPT_102
 
#define BOOST_PP_INTERCEPT_103
 
#define BOOST_PP_INTERCEPT_104
 
#define BOOST_PP_INTERCEPT_105
 
#define BOOST_PP_INTERCEPT_106
 
#define BOOST_PP_INTERCEPT_107
 
#define BOOST_PP_INTERCEPT_108
 
#define BOOST_PP_INTERCEPT_109
 
#define BOOST_PP_INTERCEPT_11
 
#define BOOST_PP_INTERCEPT_110
 
#define BOOST_PP_INTERCEPT_111
 
#define BOOST_PP_INTERCEPT_112
 
#define BOOST_PP_INTERCEPT_113
 
#define BOOST_PP_INTERCEPT_114
 
#define BOOST_PP_INTERCEPT_115
 
#define BOOST_PP_INTERCEPT_116
 
#define BOOST_PP_INTERCEPT_117
 
#define BOOST_PP_INTERCEPT_118
 
#define BOOST_PP_INTERCEPT_119
 
#define BOOST_PP_INTERCEPT_12
 
#define BOOST_PP_INTERCEPT_120
 
#define BOOST_PP_INTERCEPT_121
 
#define BOOST_PP_INTERCEPT_122
 
#define BOOST_PP_INTERCEPT_123
 
#define BOOST_PP_INTERCEPT_124
 
#define BOOST_PP_INTERCEPT_125
 
#define BOOST_PP_INTERCEPT_126
 
#define BOOST_PP_INTERCEPT_127
 
#define BOOST_PP_INTERCEPT_128
 
#define BOOST_PP_INTERCEPT_129
 
#define BOOST_PP_INTERCEPT_13
 
#define BOOST_PP_INTERCEPT_130
 
#define BOOST_PP_INTERCEPT_131
 
#define BOOST_PP_INTERCEPT_132
 
#define BOOST_PP_INTERCEPT_133
 
#define BOOST_PP_INTERCEPT_134
 
#define BOOST_PP_INTERCEPT_135
 
#define BOOST_PP_INTERCEPT_136
 
#define BOOST_PP_INTERCEPT_137
 
#define BOOST_PP_INTERCEPT_138
 
#define BOOST_PP_INTERCEPT_139
 
#define BOOST_PP_INTERCEPT_14
 
#define BOOST_PP_INTERCEPT_140
 
#define BOOST_PP_INTERCEPT_141
 
#define BOOST_PP_INTERCEPT_142
 
#define BOOST_PP_INTERCEPT_143
 
#define BOOST_PP_INTERCEPT_144
 
#define BOOST_PP_INTERCEPT_145
 
#define BOOST_PP_INTERCEPT_146
 
#define BOOST_PP_INTERCEPT_147
 
#define BOOST_PP_INTERCEPT_148
 
#define BOOST_PP_INTERCEPT_149
 
#define BOOST_PP_INTERCEPT_15
 
#define BOOST_PP_INTERCEPT_150
 
#define BOOST_PP_INTERCEPT_151
 
#define BOOST_PP_INTERCEPT_152
 
#define BOOST_PP_INTERCEPT_153
 
#define BOOST_PP_INTERCEPT_154
 
#define BOOST_PP_INTERCEPT_155
 
#define BOOST_PP_INTERCEPT_156
 
#define BOOST_PP_INTERCEPT_157
 
#define BOOST_PP_INTERCEPT_158
 
#define BOOST_PP_INTERCEPT_159
 
#define BOOST_PP_INTERCEPT_16
 
#define BOOST_PP_INTERCEPT_160
 
#define BOOST_PP_INTERCEPT_161
 
#define BOOST_PP_INTERCEPT_162
 
#define BOOST_PP_INTERCEPT_163
 
#define BOOST_PP_INTERCEPT_164
 
#define BOOST_PP_INTERCEPT_165
 
#define BOOST_PP_INTERCEPT_166
 
#define BOOST_PP_INTERCEPT_167
 
#define BOOST_PP_INTERCEPT_168
 
#define BOOST_PP_INTERCEPT_169
 
#define BOOST_PP_INTERCEPT_17
 
#define BOOST_PP_INTERCEPT_170
 
#define BOOST_PP_INTERCEPT_171
 
#define BOOST_PP_INTERCEPT_172
 
#define BOOST_PP_INTERCEPT_173
 
#define BOOST_PP_INTERCEPT_174
 
#define BOOST_PP_INTERCEPT_175
 
#define BOOST_PP_INTERCEPT_176
 
#define BOOST_PP_INTERCEPT_177
 
#define BOOST_PP_INTERCEPT_178
 
#define BOOST_PP_INTERCEPT_179
 
#define BOOST_PP_INTERCEPT_18
 
#define BOOST_PP_INTERCEPT_180
 
#define BOOST_PP_INTERCEPT_181
 
#define BOOST_PP_INTERCEPT_182
 
#define BOOST_PP_INTERCEPT_183
 
#define BOOST_PP_INTERCEPT_184
 
#define BOOST_PP_INTERCEPT_185
 
#define BOOST_PP_INTERCEPT_186
 
#define BOOST_PP_INTERCEPT_187
 
#define BOOST_PP_INTERCEPT_188
 
#define BOOST_PP_INTERCEPT_189
 
#define BOOST_PP_INTERCEPT_19
 
#define BOOST_PP_INTERCEPT_190
 
#define BOOST_PP_INTERCEPT_191
 
#define BOOST_PP_INTERCEPT_192
 
#define BOOST_PP_INTERCEPT_193
 
#define BOOST_PP_INTERCEPT_194
 
#define BOOST_PP_INTERCEPT_195
 
#define BOOST_PP_INTERCEPT_196
 
#define BOOST_PP_INTERCEPT_197
 
#define BOOST_PP_INTERCEPT_198
 
#define BOOST_PP_INTERCEPT_199
 
#define BOOST_PP_INTERCEPT_2
 
#define BOOST_PP_INTERCEPT_20
 
#define BOOST_PP_INTERCEPT_200
 
#define BOOST_PP_INTERCEPT_201
 
#define BOOST_PP_INTERCEPT_202
 
#define BOOST_PP_INTERCEPT_203
 
#define BOOST_PP_INTERCEPT_204
 
#define BOOST_PP_INTERCEPT_205
 
#define BOOST_PP_INTERCEPT_206
 
#define BOOST_PP_INTERCEPT_207
 
#define BOOST_PP_INTERCEPT_208
 
#define BOOST_PP_INTERCEPT_209
 
#define BOOST_PP_INTERCEPT_21
 
#define BOOST_PP_INTERCEPT_210
 
#define BOOST_PP_INTERCEPT_211
 
#define BOOST_PP_INTERCEPT_212
 
#define BOOST_PP_INTERCEPT_213
 
#define BOOST_PP_INTERCEPT_214
 
#define BOOST_PP_INTERCEPT_215
 
#define BOOST_PP_INTERCEPT_216
 
#define BOOST_PP_INTERCEPT_217
 
#define BOOST_PP_INTERCEPT_218
 
#define BOOST_PP_INTERCEPT_219
 
#define BOOST_PP_INTERCEPT_22
 
#define BOOST_PP_INTERCEPT_220
 
#define BOOST_PP_INTERCEPT_221
 
#define BOOST_PP_INTERCEPT_222
 
#define BOOST_PP_INTERCEPT_223
 
#define BOOST_PP_INTERCEPT_224
 
#define BOOST_PP_INTERCEPT_225
 
#define BOOST_PP_INTERCEPT_226
 
#define BOOST_PP_INTERCEPT_227
 
#define BOOST_PP_INTERCEPT_228
 
#define BOOST_PP_INTERCEPT_229
 
#define BOOST_PP_INTERCEPT_23
 
#define BOOST_PP_INTERCEPT_230
 
#define BOOST_PP_INTERCEPT_231
 
#define BOOST_PP_INTERCEPT_232
 
#define BOOST_PP_INTERCEPT_233
 
#define BOOST_PP_INTERCEPT_234
 
#define BOOST_PP_INTERCEPT_235
 
#define BOOST_PP_INTERCEPT_236
 
#define BOOST_PP_INTERCEPT_237
 
#define BOOST_PP_INTERCEPT_238
 
#define BOOST_PP_INTERCEPT_239
 
#define BOOST_PP_INTERCEPT_24
 
#define BOOST_PP_INTERCEPT_240
 
#define BOOST_PP_INTERCEPT_241
 
#define BOOST_PP_INTERCEPT_242
 
#define BOOST_PP_INTERCEPT_243
 
#define BOOST_PP_INTERCEPT_244
 
#define BOOST_PP_INTERCEPT_245
 
#define BOOST_PP_INTERCEPT_246
 
#define BOOST_PP_INTERCEPT_247
 
#define BOOST_PP_INTERCEPT_248
 
#define BOOST_PP_INTERCEPT_249
 
#define BOOST_PP_INTERCEPT_25
 
#define BOOST_PP_INTERCEPT_250
 
#define BOOST_PP_INTERCEPT_251
 
#define BOOST_PP_INTERCEPT_252
 
#define BOOST_PP_INTERCEPT_253
 
#define BOOST_PP_INTERCEPT_254
 
#define BOOST_PP_INTERCEPT_255
 
#define BOOST_PP_INTERCEPT_256
 
#define BOOST_PP_INTERCEPT_26
 
#define BOOST_PP_INTERCEPT_27
 
#define BOOST_PP_INTERCEPT_28
 
#define BOOST_PP_INTERCEPT_29
 
#define BOOST_PP_INTERCEPT_3
 
#define BOOST_PP_INTERCEPT_30
 
#define BOOST_PP_INTERCEPT_31
 
#define BOOST_PP_INTERCEPT_32
 
#define BOOST_PP_INTERCEPT_33
 
#define BOOST_PP_INTERCEPT_34
 
#define BOOST_PP_INTERCEPT_35
 
#define BOOST_PP_INTERCEPT_36
 
#define BOOST_PP_INTERCEPT_37
 
#define BOOST_PP_INTERCEPT_38
 
#define BOOST_PP_INTERCEPT_39
 
#define BOOST_PP_INTERCEPT_4
 
#define BOOST_PP_INTERCEPT_40
 
#define BOOST_PP_INTERCEPT_41
 
#define BOOST_PP_INTERCEPT_42
 
#define BOOST_PP_INTERCEPT_43
 
#define BOOST_PP_INTERCEPT_44
 
#define BOOST_PP_INTERCEPT_45
 
#define BOOST_PP_INTERCEPT_46
 
#define BOOST_PP_INTERCEPT_47
 
#define BOOST_PP_INTERCEPT_48
 
#define BOOST_PP_INTERCEPT_49
 
#define BOOST_PP_INTERCEPT_5
 
#define BOOST_PP_INTERCEPT_50
 
#define BOOST_PP_INTERCEPT_51
 
#define BOOST_PP_INTERCEPT_52
 
#define BOOST_PP_INTERCEPT_53
 
#define BOOST_PP_INTERCEPT_54
 
#define BOOST_PP_INTERCEPT_55
 
#define BOOST_PP_INTERCEPT_56
 
#define BOOST_PP_INTERCEPT_57
 
#define BOOST_PP_INTERCEPT_58
 
#define BOOST_PP_INTERCEPT_59
 
#define BOOST_PP_INTERCEPT_6
 
#define BOOST_PP_INTERCEPT_60
 
#define BOOST_PP_INTERCEPT_61
 
#define BOOST_PP_INTERCEPT_62
 
#define BOOST_PP_INTERCEPT_63
 
#define BOOST_PP_INTERCEPT_64
 
#define BOOST_PP_INTERCEPT_65
 
#define BOOST_PP_INTERCEPT_66
 
#define BOOST_PP_INTERCEPT_67
 
#define BOOST_PP_INTERCEPT_68
 
#define BOOST_PP_INTERCEPT_69
 
#define BOOST_PP_INTERCEPT_7
 
#define BOOST_PP_INTERCEPT_70
 
#define BOOST_PP_INTERCEPT_71
 
#define BOOST_PP_INTERCEPT_72
 
#define BOOST_PP_INTERCEPT_73
 
#define BOOST_PP_INTERCEPT_74
 
#define BOOST_PP_INTERCEPT_75
 
#define BOOST_PP_INTERCEPT_76
 
#define BOOST_PP_INTERCEPT_77
 
#define BOOST_PP_INTERCEPT_78
 
#define BOOST_PP_INTERCEPT_79
 
#define BOOST_PP_INTERCEPT_8
 
#define BOOST_PP_INTERCEPT_80
 
#define BOOST_PP_INTERCEPT_81
 
#define BOOST_PP_INTERCEPT_82
 
#define BOOST_PP_INTERCEPT_83
 
#define BOOST_PP_INTERCEPT_84
 
#define BOOST_PP_INTERCEPT_85
 
#define BOOST_PP_INTERCEPT_86
 
#define BOOST_PP_INTERCEPT_87
 
#define BOOST_PP_INTERCEPT_88
 
#define BOOST_PP_INTERCEPT_89
 
#define BOOST_PP_INTERCEPT_9
 
#define BOOST_PP_INTERCEPT_90
 
#define BOOST_PP_INTERCEPT_91
 
#define BOOST_PP_INTERCEPT_92
 
#define BOOST_PP_INTERCEPT_93
 
#define BOOST_PP_INTERCEPT_94
 
#define BOOST_PP_INTERCEPT_95
 
#define BOOST_PP_INTERCEPT_96
 
#define BOOST_PP_INTERCEPT_97
 
#define BOOST_PP_INTERCEPT_98
 
#define BOOST_PP_INTERCEPT_99
 

Macro Definition Documentation

◆ BOOST_PP_INTERCEPT

#define BOOST_PP_INTERCEPT   BOOST_PP_INTERCEPT_

Definition at line 17 of file intercept.hpp.

◆ BOOST_PP_INTERCEPT_0

#define BOOST_PP_INTERCEPT_0

Definition at line 19 of file intercept.hpp.

◆ BOOST_PP_INTERCEPT_1

#define BOOST_PP_INTERCEPT_1

Definition at line 20 of file intercept.hpp.

◆ BOOST_PP_INTERCEPT_10

#define BOOST_PP_INTERCEPT_10

Definition at line 29 of file intercept.hpp.

◆ BOOST_PP_INTERCEPT_100

#define BOOST_PP_INTERCEPT_100

Definition at line 119 of file intercept.hpp.

◆ BOOST_PP_INTERCEPT_101

#define BOOST_PP_INTERCEPT_101

Definition at line 120 of file intercept.hpp.

◆ BOOST_PP_INTERCEPT_102

#define BOOST_PP_INTERCEPT_102

Definition at line 121 of file intercept.hpp.

◆ BOOST_PP_INTERCEPT_103

#define BOOST_PP_INTERCEPT_103

Definition at line 122 of file intercept.hpp.

◆ BOOST_PP_INTERCEPT_104

#define BOOST_PP_INTERCEPT_104

Definition at line 123 of file intercept.hpp.

◆ BOOST_PP_INTERCEPT_105

#define BOOST_PP_INTERCEPT_105

Definition at line 124 of file intercept.hpp.

◆ BOOST_PP_INTERCEPT_106

#define BOOST_PP_INTERCEPT_106

Definition at line 125 of file intercept.hpp.

◆ BOOST_PP_INTERCEPT_107

#define BOOST_PP_INTERCEPT_107

Definition at line 126 of file intercept.hpp.

◆ BOOST_PP_INTERCEPT_108

#define BOOST_PP_INTERCEPT_108

Definition at line 127 of file intercept.hpp.

◆ BOOST_PP_INTERCEPT_109

#define BOOST_PP_INTERCEPT_109

Definition at line 128 of file intercept.hpp.

◆ BOOST_PP_INTERCEPT_11

#define BOOST_PP_INTERCEPT_11

Definition at line 30 of file intercept.hpp.

◆ BOOST_PP_INTERCEPT_110

#define BOOST_PP_INTERCEPT_110

Definition at line 129 of file intercept.hpp.

◆ BOOST_PP_INTERCEPT_111

#define BOOST_PP_INTERCEPT_111

Definition at line 130 of file intercept.hpp.

◆ BOOST_PP_INTERCEPT_112

#define BOOST_PP_INTERCEPT_112

Definition at line 131 of file intercept.hpp.

◆ BOOST_PP_INTERCEPT_113

#define BOOST_PP_INTERCEPT_113

Definition at line 132 of file intercept.hpp.

◆ BOOST_PP_INTERCEPT_114

#define BOOST_PP_INTERCEPT_114

Definition at line 133 of file intercept.hpp.

◆ BOOST_PP_INTERCEPT_115

#define BOOST_PP_INTERCEPT_115

Definition at line 134 of file intercept.hpp.

◆ BOOST_PP_INTERCEPT_116

#define BOOST_PP_INTERCEPT_116

Definition at line 135 of file intercept.hpp.

◆ BOOST_PP_INTERCEPT_117

#define BOOST_PP_INTERCEPT_117

Definition at line 136 of file intercept.hpp.

◆ BOOST_PP_INTERCEPT_118

#define BOOST_PP_INTERCEPT_118

Definition at line 137 of file intercept.hpp.

◆ BOOST_PP_INTERCEPT_119

#define BOOST_PP_INTERCEPT_119

Definition at line 138 of file intercept.hpp.

◆ BOOST_PP_INTERCEPT_12

#define BOOST_PP_INTERCEPT_12

Definition at line 31 of file intercept.hpp.

◆ BOOST_PP_INTERCEPT_120

#define BOOST_PP_INTERCEPT_120

Definition at line 139 of file intercept.hpp.

◆ BOOST_PP_INTERCEPT_121

#define BOOST_PP_INTERCEPT_121

Definition at line 140 of file intercept.hpp.

◆ BOOST_PP_INTERCEPT_122

#define BOOST_PP_INTERCEPT_122

Definition at line 141 of file intercept.hpp.

◆ BOOST_PP_INTERCEPT_123

#define BOOST_PP_INTERCEPT_123

Definition at line 142 of file intercept.hpp.

◆ BOOST_PP_INTERCEPT_124

#define BOOST_PP_INTERCEPT_124

Definition at line 143 of file intercept.hpp.

◆ BOOST_PP_INTERCEPT_125

#define BOOST_PP_INTERCEPT_125

Definition at line 144 of file intercept.hpp.

◆ BOOST_PP_INTERCEPT_126

#define BOOST_PP_INTERCEPT_126

Definition at line 145 of file intercept.hpp.

◆ BOOST_PP_INTERCEPT_127

#define BOOST_PP_INTERCEPT_127

Definition at line 146 of file intercept.hpp.

◆ BOOST_PP_INTERCEPT_128

#define BOOST_PP_INTERCEPT_128

Definition at line 147 of file intercept.hpp.

◆ BOOST_PP_INTERCEPT_129

#define BOOST_PP_INTERCEPT_129

Definition at line 148 of file intercept.hpp.

◆ BOOST_PP_INTERCEPT_13

#define BOOST_PP_INTERCEPT_13

Definition at line 32 of file intercept.hpp.

◆ BOOST_PP_INTERCEPT_130

#define BOOST_PP_INTERCEPT_130

Definition at line 149 of file intercept.hpp.

◆ BOOST_PP_INTERCEPT_131

#define BOOST_PP_INTERCEPT_131

Definition at line 150 of file intercept.hpp.

◆ BOOST_PP_INTERCEPT_132

#define BOOST_PP_INTERCEPT_132

Definition at line 151 of file intercept.hpp.

◆ BOOST_PP_INTERCEPT_133

#define BOOST_PP_INTERCEPT_133

Definition at line 152 of file intercept.hpp.

◆ BOOST_PP_INTERCEPT_134

#define BOOST_PP_INTERCEPT_134

Definition at line 153 of file intercept.hpp.

◆ BOOST_PP_INTERCEPT_135

#define BOOST_PP_INTERCEPT_135

Definition at line 154 of file intercept.hpp.

◆ BOOST_PP_INTERCEPT_136

#define BOOST_PP_INTERCEPT_136

Definition at line 155 of file intercept.hpp.

◆ BOOST_PP_INTERCEPT_137

#define BOOST_PP_INTERCEPT_137

Definition at line 156 of file intercept.hpp.

◆ BOOST_PP_INTERCEPT_138

#define BOOST_PP_INTERCEPT_138

Definition at line 157 of file intercept.hpp.

◆ BOOST_PP_INTERCEPT_139

#define BOOST_PP_INTERCEPT_139

Definition at line 158 of file intercept.hpp.

◆ BOOST_PP_INTERCEPT_14

#define BOOST_PP_INTERCEPT_14

Definition at line 33 of file intercept.hpp.

◆ BOOST_PP_INTERCEPT_140

#define BOOST_PP_INTERCEPT_140

Definition at line 159 of file intercept.hpp.

◆ BOOST_PP_INTERCEPT_141

#define BOOST_PP_INTERCEPT_141

Definition at line 160 of file intercept.hpp.

◆ BOOST_PP_INTERCEPT_142

#define BOOST_PP_INTERCEPT_142

Definition at line 161 of file intercept.hpp.

◆ BOOST_PP_INTERCEPT_143

#define BOOST_PP_INTERCEPT_143

Definition at line 162 of file intercept.hpp.

◆ BOOST_PP_INTERCEPT_144

#define BOOST_PP_INTERCEPT_144

Definition at line 163 of file intercept.hpp.

◆ BOOST_PP_INTERCEPT_145

#define BOOST_PP_INTERCEPT_145

Definition at line 164 of file intercept.hpp.

◆ BOOST_PP_INTERCEPT_146

#define BOOST_PP_INTERCEPT_146

Definition at line 165 of file intercept.hpp.

◆ BOOST_PP_INTERCEPT_147

#define BOOST_PP_INTERCEPT_147

Definition at line 166 of file intercept.hpp.

◆ BOOST_PP_INTERCEPT_148

#define BOOST_PP_INTERCEPT_148

Definition at line 167 of file intercept.hpp.

◆ BOOST_PP_INTERCEPT_149

#define BOOST_PP_INTERCEPT_149

Definition at line 168 of file intercept.hpp.

◆ BOOST_PP_INTERCEPT_15

#define BOOST_PP_INTERCEPT_15

Definition at line 34 of file intercept.hpp.

◆ BOOST_PP_INTERCEPT_150

#define BOOST_PP_INTERCEPT_150

Definition at line 169 of file intercept.hpp.

◆ BOOST_PP_INTERCEPT_151

#define BOOST_PP_INTERCEPT_151

Definition at line 170 of file intercept.hpp.

◆ BOOST_PP_INTERCEPT_152

#define BOOST_PP_INTERCEPT_152

Definition at line 171 of file intercept.hpp.

◆ BOOST_PP_INTERCEPT_153

#define BOOST_PP_INTERCEPT_153

Definition at line 172 of file intercept.hpp.

◆ BOOST_PP_INTERCEPT_154

#define BOOST_PP_INTERCEPT_154

Definition at line 173 of file intercept.hpp.

◆ BOOST_PP_INTERCEPT_155

#define BOOST_PP_INTERCEPT_155

Definition at line 174 of file intercept.hpp.

◆ BOOST_PP_INTERCEPT_156

#define BOOST_PP_INTERCEPT_156

Definition at line 175 of file intercept.hpp.

◆ BOOST_PP_INTERCEPT_157

#define BOOST_PP_INTERCEPT_157

Definition at line 176 of file intercept.hpp.

◆ BOOST_PP_INTERCEPT_158

#define BOOST_PP_INTERCEPT_158

Definition at line 177 of file intercept.hpp.

◆ BOOST_PP_INTERCEPT_159

#define BOOST_PP_INTERCEPT_159

Definition at line 178 of file intercept.hpp.

◆ BOOST_PP_INTERCEPT_16

#define BOOST_PP_INTERCEPT_16

Definition at line 35 of file intercept.hpp.

◆ BOOST_PP_INTERCEPT_160

#define BOOST_PP_INTERCEPT_160

Definition at line 179 of file intercept.hpp.

◆ BOOST_PP_INTERCEPT_161

#define BOOST_PP_INTERCEPT_161

Definition at line 180 of file intercept.hpp.

◆ BOOST_PP_INTERCEPT_162

#define BOOST_PP_INTERCEPT_162

Definition at line 181 of file intercept.hpp.

◆ BOOST_PP_INTERCEPT_163

#define BOOST_PP_INTERCEPT_163

Definition at line 182 of file intercept.hpp.

◆ BOOST_PP_INTERCEPT_164

#define BOOST_PP_INTERCEPT_164

Definition at line 183 of file intercept.hpp.

◆ BOOST_PP_INTERCEPT_165

#define BOOST_PP_INTERCEPT_165

Definition at line 184 of file intercept.hpp.

◆ BOOST_PP_INTERCEPT_166

#define BOOST_PP_INTERCEPT_166

Definition at line 185 of file intercept.hpp.

◆ BOOST_PP_INTERCEPT_167

#define BOOST_PP_INTERCEPT_167

Definition at line 186 of file intercept.hpp.

◆ BOOST_PP_INTERCEPT_168

#define BOOST_PP_INTERCEPT_168

Definition at line 187 of file intercept.hpp.

◆ BOOST_PP_INTERCEPT_169

#define BOOST_PP_INTERCEPT_169

Definition at line 188 of file intercept.hpp.

◆ BOOST_PP_INTERCEPT_17

#define BOOST_PP_INTERCEPT_17

Definition at line 36 of file intercept.hpp.

◆ BOOST_PP_INTERCEPT_170

#define BOOST_PP_INTERCEPT_170

Definition at line 189 of file intercept.hpp.

◆ BOOST_PP_INTERCEPT_171

#define BOOST_PP_INTERCEPT_171

Definition at line 190 of file intercept.hpp.

◆ BOOST_PP_INTERCEPT_172

#define BOOST_PP_INTERCEPT_172

Definition at line 191 of file intercept.hpp.

◆ BOOST_PP_INTERCEPT_173

#define BOOST_PP_INTERCEPT_173

Definition at line 192 of file intercept.hpp.

◆ BOOST_PP_INTERCEPT_174

#define BOOST_PP_INTERCEPT_174

Definition at line 193 of file intercept.hpp.

◆ BOOST_PP_INTERCEPT_175

#define BOOST_PP_INTERCEPT_175

Definition at line 194 of file intercept.hpp.

◆ BOOST_PP_INTERCEPT_176

#define BOOST_PP_INTERCEPT_176

Definition at line 195 of file intercept.hpp.

◆ BOOST_PP_INTERCEPT_177

#define BOOST_PP_INTERCEPT_177

Definition at line 196 of file intercept.hpp.

◆ BOOST_PP_INTERCEPT_178

#define BOOST_PP_INTERCEPT_178

Definition at line 197 of file intercept.hpp.

◆ BOOST_PP_INTERCEPT_179

#define BOOST_PP_INTERCEPT_179

Definition at line 198 of file intercept.hpp.

◆ BOOST_PP_INTERCEPT_18

#define BOOST_PP_INTERCEPT_18

Definition at line 37 of file intercept.hpp.

◆ BOOST_PP_INTERCEPT_180

#define BOOST_PP_INTERCEPT_180

Definition at line 199 of file intercept.hpp.

◆ BOOST_PP_INTERCEPT_181

#define BOOST_PP_INTERCEPT_181

Definition at line 200 of file intercept.hpp.

◆ BOOST_PP_INTERCEPT_182

#define BOOST_PP_INTERCEPT_182

Definition at line 201 of file intercept.hpp.

◆ BOOST_PP_INTERCEPT_183

#define BOOST_PP_INTERCEPT_183

Definition at line 202 of file intercept.hpp.

◆ BOOST_PP_INTERCEPT_184

#define BOOST_PP_INTERCEPT_184

Definition at line 203 of file intercept.hpp.

◆ BOOST_PP_INTERCEPT_185

#define BOOST_PP_INTERCEPT_185

Definition at line 204 of file intercept.hpp.

◆ BOOST_PP_INTERCEPT_186

#define BOOST_PP_INTERCEPT_186

Definition at line 205 of file intercept.hpp.

◆ BOOST_PP_INTERCEPT_187

#define BOOST_PP_INTERCEPT_187

Definition at line 206 of file intercept.hpp.

◆ BOOST_PP_INTERCEPT_188

#define BOOST_PP_INTERCEPT_188

Definition at line 207 of file intercept.hpp.

◆ BOOST_PP_INTERCEPT_189

#define BOOST_PP_INTERCEPT_189

Definition at line 208 of file intercept.hpp.

◆ BOOST_PP_INTERCEPT_19

#define BOOST_PP_INTERCEPT_19

Definition at line 38 of file intercept.hpp.

◆ BOOST_PP_INTERCEPT_190

#define BOOST_PP_INTERCEPT_190

Definition at line 209 of file intercept.hpp.

◆ BOOST_PP_INTERCEPT_191

#define BOOST_PP_INTERCEPT_191

Definition at line 210 of file intercept.hpp.

◆ BOOST_PP_INTERCEPT_192

#define BOOST_PP_INTERCEPT_192

Definition at line 211 of file intercept.hpp.

◆ BOOST_PP_INTERCEPT_193

#define BOOST_PP_INTERCEPT_193

Definition at line 212 of file intercept.hpp.

◆ BOOST_PP_INTERCEPT_194

#define BOOST_PP_INTERCEPT_194

Definition at line 213 of file intercept.hpp.

◆ BOOST_PP_INTERCEPT_195

#define BOOST_PP_INTERCEPT_195

Definition at line 214 of file intercept.hpp.

◆ BOOST_PP_INTERCEPT_196

#define BOOST_PP_INTERCEPT_196

Definition at line 215 of file intercept.hpp.

◆ BOOST_PP_INTERCEPT_197

#define BOOST_PP_INTERCEPT_197

Definition at line 216 of file intercept.hpp.

◆ BOOST_PP_INTERCEPT_198

#define BOOST_PP_INTERCEPT_198

Definition at line 217 of file intercept.hpp.

◆ BOOST_PP_INTERCEPT_199

#define BOOST_PP_INTERCEPT_199

Definition at line 218 of file intercept.hpp.

◆ BOOST_PP_INTERCEPT_2

#define BOOST_PP_INTERCEPT_2

Definition at line 21 of file intercept.hpp.

◆ BOOST_PP_INTERCEPT_20

#define BOOST_PP_INTERCEPT_20

Definition at line 39 of file intercept.hpp.

◆ BOOST_PP_INTERCEPT_200

#define BOOST_PP_INTERCEPT_200

Definition at line 219 of file intercept.hpp.

◆ BOOST_PP_INTERCEPT_201

#define BOOST_PP_INTERCEPT_201

Definition at line 220 of file intercept.hpp.

◆ BOOST_PP_INTERCEPT_202

#define BOOST_PP_INTERCEPT_202

Definition at line 221 of file intercept.hpp.

◆ BOOST_PP_INTERCEPT_203

#define BOOST_PP_INTERCEPT_203

Definition at line 222 of file intercept.hpp.

◆ BOOST_PP_INTERCEPT_204

#define BOOST_PP_INTERCEPT_204

Definition at line 223 of file intercept.hpp.

◆ BOOST_PP_INTERCEPT_205

#define BOOST_PP_INTERCEPT_205

Definition at line 224 of file intercept.hpp.

◆ BOOST_PP_INTERCEPT_206

#define BOOST_PP_INTERCEPT_206

Definition at line 225 of file intercept.hpp.

◆ BOOST_PP_INTERCEPT_207

#define BOOST_PP_INTERCEPT_207

Definition at line 226 of file intercept.hpp.

◆ BOOST_PP_INTERCEPT_208

#define BOOST_PP_INTERCEPT_208

Definition at line 227 of file intercept.hpp.

◆ BOOST_PP_INTERCEPT_209

#define BOOST_PP_INTERCEPT_209

Definition at line 228 of file intercept.hpp.

◆ BOOST_PP_INTERCEPT_21

#define BOOST_PP_INTERCEPT_21

Definition at line 40 of file intercept.hpp.

◆ BOOST_PP_INTERCEPT_210

#define BOOST_PP_INTERCEPT_210

Definition at line 229 of file intercept.hpp.

◆ BOOST_PP_INTERCEPT_211

#define BOOST_PP_INTERCEPT_211

Definition at line 230 of file intercept.hpp.

◆ BOOST_PP_INTERCEPT_212

#define BOOST_PP_INTERCEPT_212

Definition at line 231 of file intercept.hpp.

◆ BOOST_PP_INTERCEPT_213

#define BOOST_PP_INTERCEPT_213

Definition at line 232 of file intercept.hpp.

◆ BOOST_PP_INTERCEPT_214

#define BOOST_PP_INTERCEPT_214

Definition at line 233 of file intercept.hpp.

◆ BOOST_PP_INTERCEPT_215

#define BOOST_PP_INTERCEPT_215

Definition at line 234 of file intercept.hpp.

◆ BOOST_PP_INTERCEPT_216

#define BOOST_PP_INTERCEPT_216

Definition at line 235 of file intercept.hpp.

◆ BOOST_PP_INTERCEPT_217

#define BOOST_PP_INTERCEPT_217

Definition at line 236 of file intercept.hpp.

◆ BOOST_PP_INTERCEPT_218

#define BOOST_PP_INTERCEPT_218

Definition at line 237 of file intercept.hpp.

◆ BOOST_PP_INTERCEPT_219

#define BOOST_PP_INTERCEPT_219

Definition at line 238 of file intercept.hpp.

◆ BOOST_PP_INTERCEPT_22

#define BOOST_PP_INTERCEPT_22

Definition at line 41 of file intercept.hpp.

◆ BOOST_PP_INTERCEPT_220

#define BOOST_PP_INTERCEPT_220

Definition at line 239 of file intercept.hpp.

◆ BOOST_PP_INTERCEPT_221

#define BOOST_PP_INTERCEPT_221

Definition at line 240 of file intercept.hpp.

◆ BOOST_PP_INTERCEPT_222

#define BOOST_PP_INTERCEPT_222

Definition at line 241 of file intercept.hpp.

◆ BOOST_PP_INTERCEPT_223

#define BOOST_PP_INTERCEPT_223

Definition at line 242 of file intercept.hpp.

◆ BOOST_PP_INTERCEPT_224

#define BOOST_PP_INTERCEPT_224

Definition at line 243 of file intercept.hpp.

◆ BOOST_PP_INTERCEPT_225

#define BOOST_PP_INTERCEPT_225

Definition at line 244 of file intercept.hpp.

◆ BOOST_PP_INTERCEPT_226

#define BOOST_PP_INTERCEPT_226

Definition at line 245 of file intercept.hpp.

◆ BOOST_PP_INTERCEPT_227

#define BOOST_PP_INTERCEPT_227

Definition at line 246 of file intercept.hpp.

◆ BOOST_PP_INTERCEPT_228

#define BOOST_PP_INTERCEPT_228

Definition at line 247 of file intercept.hpp.

◆ BOOST_PP_INTERCEPT_229

#define BOOST_PP_INTERCEPT_229

Definition at line 248 of file intercept.hpp.

◆ BOOST_PP_INTERCEPT_23

#define BOOST_PP_INTERCEPT_23

Definition at line 42 of file intercept.hpp.

◆ BOOST_PP_INTERCEPT_230

#define BOOST_PP_INTERCEPT_230

Definition at line 249 of file intercept.hpp.

◆ BOOST_PP_INTERCEPT_231

#define BOOST_PP_INTERCEPT_231

Definition at line 250 of file intercept.hpp.

◆ BOOST_PP_INTERCEPT_232

#define BOOST_PP_INTERCEPT_232

Definition at line 251 of file intercept.hpp.

◆ BOOST_PP_INTERCEPT_233

#define BOOST_PP_INTERCEPT_233

Definition at line 252 of file intercept.hpp.

◆ BOOST_PP_INTERCEPT_234

#define BOOST_PP_INTERCEPT_234

Definition at line 253 of file intercept.hpp.

◆ BOOST_PP_INTERCEPT_235

#define BOOST_PP_INTERCEPT_235

Definition at line 254 of file intercept.hpp.

◆ BOOST_PP_INTERCEPT_236

#define BOOST_PP_INTERCEPT_236

Definition at line 255 of file intercept.hpp.

◆ BOOST_PP_INTERCEPT_237

#define BOOST_PP_INTERCEPT_237

Definition at line 256 of file intercept.hpp.

◆ BOOST_PP_INTERCEPT_238

#define BOOST_PP_INTERCEPT_238

Definition at line 257 of file intercept.hpp.

◆ BOOST_PP_INTERCEPT_239

#define BOOST_PP_INTERCEPT_239

Definition at line 258 of file intercept.hpp.

◆ BOOST_PP_INTERCEPT_24

#define BOOST_PP_INTERCEPT_24

Definition at line 43 of file intercept.hpp.

◆ BOOST_PP_INTERCEPT_240

#define BOOST_PP_INTERCEPT_240

Definition at line 259 of file intercept.hpp.

◆ BOOST_PP_INTERCEPT_241

#define BOOST_PP_INTERCEPT_241

Definition at line 260 of file intercept.hpp.

◆ BOOST_PP_INTERCEPT_242

#define BOOST_PP_INTERCEPT_242

Definition at line 261 of file intercept.hpp.

◆ BOOST_PP_INTERCEPT_243

#define BOOST_PP_INTERCEPT_243

Definition at line 262 of file intercept.hpp.

◆ BOOST_PP_INTERCEPT_244

#define BOOST_PP_INTERCEPT_244

Definition at line 263 of file intercept.hpp.

◆ BOOST_PP_INTERCEPT_245

#define BOOST_PP_INTERCEPT_245

Definition at line 264 of file intercept.hpp.

◆ BOOST_PP_INTERCEPT_246

#define BOOST_PP_INTERCEPT_246

Definition at line 265 of file intercept.hpp.

◆ BOOST_PP_INTERCEPT_247

#define BOOST_PP_INTERCEPT_247

Definition at line 266 of file intercept.hpp.

◆ BOOST_PP_INTERCEPT_248

#define BOOST_PP_INTERCEPT_248

Definition at line 267 of file intercept.hpp.

◆ BOOST_PP_INTERCEPT_249

#define BOOST_PP_INTERCEPT_249

Definition at line 268 of file intercept.hpp.

◆ BOOST_PP_INTERCEPT_25

#define BOOST_PP_INTERCEPT_25

Definition at line 44 of file intercept.hpp.

◆ BOOST_PP_INTERCEPT_250

#define BOOST_PP_INTERCEPT_250

Definition at line 269 of file intercept.hpp.

◆ BOOST_PP_INTERCEPT_251

#define BOOST_PP_INTERCEPT_251

Definition at line 270 of file intercept.hpp.

◆ BOOST_PP_INTERCEPT_252

#define BOOST_PP_INTERCEPT_252

Definition at line 271 of file intercept.hpp.

◆ BOOST_PP_INTERCEPT_253

#define BOOST_PP_INTERCEPT_253

Definition at line 272 of file intercept.hpp.

◆ BOOST_PP_INTERCEPT_254

#define BOOST_PP_INTERCEPT_254

Definition at line 273 of file intercept.hpp.

◆ BOOST_PP_INTERCEPT_255

#define BOOST_PP_INTERCEPT_255

Definition at line 274 of file intercept.hpp.

◆ BOOST_PP_INTERCEPT_256

#define BOOST_PP_INTERCEPT_256

Definition at line 275 of file intercept.hpp.

◆ BOOST_PP_INTERCEPT_26

#define BOOST_PP_INTERCEPT_26

Definition at line 45 of file intercept.hpp.

◆ BOOST_PP_INTERCEPT_27

#define BOOST_PP_INTERCEPT_27

Definition at line 46 of file intercept.hpp.

◆ BOOST_PP_INTERCEPT_28

#define BOOST_PP_INTERCEPT_28

Definition at line 47 of file intercept.hpp.

◆ BOOST_PP_INTERCEPT_29

#define BOOST_PP_INTERCEPT_29

Definition at line 48 of file intercept.hpp.

◆ BOOST_PP_INTERCEPT_3

#define BOOST_PP_INTERCEPT_3

Definition at line 22 of file intercept.hpp.

◆ BOOST_PP_INTERCEPT_30

#define BOOST_PP_INTERCEPT_30

Definition at line 49 of file intercept.hpp.

◆ BOOST_PP_INTERCEPT_31

#define BOOST_PP_INTERCEPT_31

Definition at line 50 of file intercept.hpp.

◆ BOOST_PP_INTERCEPT_32

#define BOOST_PP_INTERCEPT_32

Definition at line 51 of file intercept.hpp.

◆ BOOST_PP_INTERCEPT_33

#define BOOST_PP_INTERCEPT_33

Definition at line 52 of file intercept.hpp.

◆ BOOST_PP_INTERCEPT_34

#define BOOST_PP_INTERCEPT_34

Definition at line 53 of file intercept.hpp.

◆ BOOST_PP_INTERCEPT_35

#define BOOST_PP_INTERCEPT_35

Definition at line 54 of file intercept.hpp.

◆ BOOST_PP_INTERCEPT_36

#define BOOST_PP_INTERCEPT_36

Definition at line 55 of file intercept.hpp.

◆ BOOST_PP_INTERCEPT_37

#define BOOST_PP_INTERCEPT_37

Definition at line 56 of file intercept.hpp.

◆ BOOST_PP_INTERCEPT_38

#define BOOST_PP_INTERCEPT_38

Definition at line 57 of file intercept.hpp.

◆ BOOST_PP_INTERCEPT_39

#define BOOST_PP_INTERCEPT_39

Definition at line 58 of file intercept.hpp.

◆ BOOST_PP_INTERCEPT_4

#define BOOST_PP_INTERCEPT_4

Definition at line 23 of file intercept.hpp.

◆ BOOST_PP_INTERCEPT_40

#define BOOST_PP_INTERCEPT_40

Definition at line 59 of file intercept.hpp.

◆ BOOST_PP_INTERCEPT_41

#define BOOST_PP_INTERCEPT_41

Definition at line 60 of file intercept.hpp.

◆ BOOST_PP_INTERCEPT_42

#define BOOST_PP_INTERCEPT_42

Definition at line 61 of file intercept.hpp.

◆ BOOST_PP_INTERCEPT_43

#define BOOST_PP_INTERCEPT_43

Definition at line 62 of file intercept.hpp.

◆ BOOST_PP_INTERCEPT_44

#define BOOST_PP_INTERCEPT_44

Definition at line 63 of file intercept.hpp.

◆ BOOST_PP_INTERCEPT_45

#define BOOST_PP_INTERCEPT_45

Definition at line 64 of file intercept.hpp.

◆ BOOST_PP_INTERCEPT_46

#define BOOST_PP_INTERCEPT_46

Definition at line 65 of file intercept.hpp.

◆ BOOST_PP_INTERCEPT_47

#define BOOST_PP_INTERCEPT_47

Definition at line 66 of file intercept.hpp.

◆ BOOST_PP_INTERCEPT_48

#define BOOST_PP_INTERCEPT_48

Definition at line 67 of file intercept.hpp.

◆ BOOST_PP_INTERCEPT_49

#define BOOST_PP_INTERCEPT_49

Definition at line 68 of file intercept.hpp.

◆ BOOST_PP_INTERCEPT_5

#define BOOST_PP_INTERCEPT_5

Definition at line 24 of file intercept.hpp.

◆ BOOST_PP_INTERCEPT_50

#define BOOST_PP_INTERCEPT_50

Definition at line 69 of file intercept.hpp.

◆ BOOST_PP_INTERCEPT_51

#define BOOST_PP_INTERCEPT_51

Definition at line 70 of file intercept.hpp.

◆ BOOST_PP_INTERCEPT_52

#define BOOST_PP_INTERCEPT_52

Definition at line 71 of file intercept.hpp.

◆ BOOST_PP_INTERCEPT_53

#define BOOST_PP_INTERCEPT_53

Definition at line 72 of file intercept.hpp.

◆ BOOST_PP_INTERCEPT_54

#define BOOST_PP_INTERCEPT_54

Definition at line 73 of file intercept.hpp.

◆ BOOST_PP_INTERCEPT_55

#define BOOST_PP_INTERCEPT_55

Definition at line 74 of file intercept.hpp.

◆ BOOST_PP_INTERCEPT_56

#define BOOST_PP_INTERCEPT_56

Definition at line 75 of file intercept.hpp.

◆ BOOST_PP_INTERCEPT_57

#define BOOST_PP_INTERCEPT_57

Definition at line 76 of file intercept.hpp.

◆ BOOST_PP_INTERCEPT_58

#define BOOST_PP_INTERCEPT_58

Definition at line 77 of file intercept.hpp.

◆ BOOST_PP_INTERCEPT_59

#define BOOST_PP_INTERCEPT_59

Definition at line 78 of file intercept.hpp.

◆ BOOST_PP_INTERCEPT_6

#define BOOST_PP_INTERCEPT_6

Definition at line 25 of file intercept.hpp.

◆ BOOST_PP_INTERCEPT_60

#define BOOST_PP_INTERCEPT_60

Definition at line 79 of file intercept.hpp.

◆ BOOST_PP_INTERCEPT_61

#define BOOST_PP_INTERCEPT_61

Definition at line 80 of file intercept.hpp.

◆ BOOST_PP_INTERCEPT_62

#define BOOST_PP_INTERCEPT_62

Definition at line 81 of file intercept.hpp.

◆ BOOST_PP_INTERCEPT_63

#define BOOST_PP_INTERCEPT_63

Definition at line 82 of file intercept.hpp.

◆ BOOST_PP_INTERCEPT_64

#define BOOST_PP_INTERCEPT_64

Definition at line 83 of file intercept.hpp.

◆ BOOST_PP_INTERCEPT_65

#define BOOST_PP_INTERCEPT_65

Definition at line 84 of file intercept.hpp.

◆ BOOST_PP_INTERCEPT_66

#define BOOST_PP_INTERCEPT_66

Definition at line 85 of file intercept.hpp.

◆ BOOST_PP_INTERCEPT_67

#define BOOST_PP_INTERCEPT_67

Definition at line 86 of file intercept.hpp.

◆ BOOST_PP_INTERCEPT_68

#define BOOST_PP_INTERCEPT_68

Definition at line 87 of file intercept.hpp.

◆ BOOST_PP_INTERCEPT_69

#define BOOST_PP_INTERCEPT_69

Definition at line 88 of file intercept.hpp.

◆ BOOST_PP_INTERCEPT_7

#define BOOST_PP_INTERCEPT_7

Definition at line 26 of file intercept.hpp.

◆ BOOST_PP_INTERCEPT_70

#define BOOST_PP_INTERCEPT_70

Definition at line 89 of file intercept.hpp.

◆ BOOST_PP_INTERCEPT_71

#define BOOST_PP_INTERCEPT_71

Definition at line 90 of file intercept.hpp.

◆ BOOST_PP_INTERCEPT_72

#define BOOST_PP_INTERCEPT_72

Definition at line 91 of file intercept.hpp.

◆ BOOST_PP_INTERCEPT_73

#define BOOST_PP_INTERCEPT_73

Definition at line 92 of file intercept.hpp.

◆ BOOST_PP_INTERCEPT_74

#define BOOST_PP_INTERCEPT_74

Definition at line 93 of file intercept.hpp.

◆ BOOST_PP_INTERCEPT_75

#define BOOST_PP_INTERCEPT_75

Definition at line 94 of file intercept.hpp.

◆ BOOST_PP_INTERCEPT_76

#define BOOST_PP_INTERCEPT_76

Definition at line 95 of file intercept.hpp.

◆ BOOST_PP_INTERCEPT_77

#define BOOST_PP_INTERCEPT_77

Definition at line 96 of file intercept.hpp.

◆ BOOST_PP_INTERCEPT_78

#define BOOST_PP_INTERCEPT_78

Definition at line 97 of file intercept.hpp.

◆ BOOST_PP_INTERCEPT_79

#define BOOST_PP_INTERCEPT_79

Definition at line 98 of file intercept.hpp.

◆ BOOST_PP_INTERCEPT_8

#define BOOST_PP_INTERCEPT_8

Definition at line 27 of file intercept.hpp.

◆ BOOST_PP_INTERCEPT_80

#define BOOST_PP_INTERCEPT_80

Definition at line 99 of file intercept.hpp.

◆ BOOST_PP_INTERCEPT_81

#define BOOST_PP_INTERCEPT_81

Definition at line 100 of file intercept.hpp.

◆ BOOST_PP_INTERCEPT_82

#define BOOST_PP_INTERCEPT_82

Definition at line 101 of file intercept.hpp.

◆ BOOST_PP_INTERCEPT_83

#define BOOST_PP_INTERCEPT_83

Definition at line 102 of file intercept.hpp.

◆ BOOST_PP_INTERCEPT_84

#define BOOST_PP_INTERCEPT_84

Definition at line 103 of file intercept.hpp.

◆ BOOST_PP_INTERCEPT_85

#define BOOST_PP_INTERCEPT_85

Definition at line 104 of file intercept.hpp.

◆ BOOST_PP_INTERCEPT_86

#define BOOST_PP_INTERCEPT_86

Definition at line 105 of file intercept.hpp.

◆ BOOST_PP_INTERCEPT_87

#define BOOST_PP_INTERCEPT_87

Definition at line 106 of file intercept.hpp.

◆ BOOST_PP_INTERCEPT_88

#define BOOST_PP_INTERCEPT_88

Definition at line 107 of file intercept.hpp.

◆ BOOST_PP_INTERCEPT_89

#define BOOST_PP_INTERCEPT_89

Definition at line 108 of file intercept.hpp.

◆ BOOST_PP_INTERCEPT_9

#define BOOST_PP_INTERCEPT_9

Definition at line 28 of file intercept.hpp.

◆ BOOST_PP_INTERCEPT_90

#define BOOST_PP_INTERCEPT_90

Definition at line 109 of file intercept.hpp.

◆ BOOST_PP_INTERCEPT_91

#define BOOST_PP_INTERCEPT_91

Definition at line 110 of file intercept.hpp.

◆ BOOST_PP_INTERCEPT_92

#define BOOST_PP_INTERCEPT_92

Definition at line 111 of file intercept.hpp.

◆ BOOST_PP_INTERCEPT_93

#define BOOST_PP_INTERCEPT_93

Definition at line 112 of file intercept.hpp.

◆ BOOST_PP_INTERCEPT_94

#define BOOST_PP_INTERCEPT_94

Definition at line 113 of file intercept.hpp.

◆ BOOST_PP_INTERCEPT_95

#define BOOST_PP_INTERCEPT_95

Definition at line 114 of file intercept.hpp.

◆ BOOST_PP_INTERCEPT_96

#define BOOST_PP_INTERCEPT_96

Definition at line 115 of file intercept.hpp.

◆ BOOST_PP_INTERCEPT_97

#define BOOST_PP_INTERCEPT_97

Definition at line 116 of file intercept.hpp.

◆ BOOST_PP_INTERCEPT_98

#define BOOST_PP_INTERCEPT_98

Definition at line 117 of file intercept.hpp.

◆ BOOST_PP_INTERCEPT_99

#define BOOST_PP_INTERCEPT_99

Definition at line 118 of file intercept.hpp.



sick_visionary_ros
Author(s): SICK AG TechSupport 3D Snapshot
autogenerated on Thu Feb 8 2024 03:56:21