Functions
bind_mf_cc.hpp File Reference
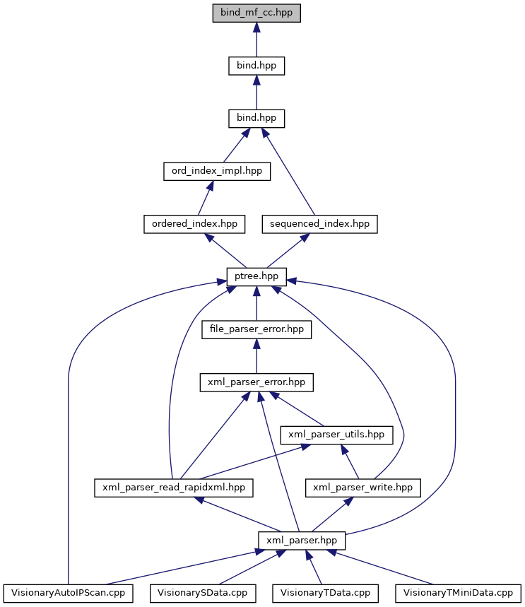
This graph shows which files directly or indirectly include this file:

Go to the source code of this file.

Functions

template<class R , class T , class A1 >
_bi::bind_t< R, _mfi::BOOST_BIND_MF_NAME(cmf0)< R, T >, typename _bi::list_av_1< A1 >::type > BOOST_BIND (R(BOOST_BIND_MF_CC T::*f)() const, A1 a1)
 
template<class Rt2 , class R , class T , class A1 >
boost::enable_if_c<!boost::core::is_same< Rt2, R >::value, _bi::bind_t< Rt2, _mfi::BOOST_BIND_MF_NAME(cmf0)< R, T >, typename _bi::list_av_1< A1 >::type > >::type BOOST_BIND (R(BOOST_BIND_MF_CC T::*f)() const, A1 a1)
 
template<class R , class T , class A1 >
_bi::bind_t< R, _mfi::BOOST_BIND_MF_NAME(mf0)< R, T >, typename _bi::list_av_1< A1 >::type > BOOST_BIND (R(BOOST_BIND_MF_CC T::*f)(), A1 a1)
 
template<class Rt2 , class R , class T , class A1 >
boost::enable_if_c<!boost::core::is_same< Rt2, R >::value, _bi::bind_t< Rt2, _mfi::BOOST_BIND_MF_NAME(mf0)< R, T >, typename _bi::list_av_1< A1 >::type > >::type BOOST_BIND (R(BOOST_BIND_MF_CC T::*f)(), A1 a1)
 
template<class R , class T , class B1 , class A1 , class A2 >
_bi::bind_t< R, _mfi::BOOST_BIND_MF_NAME(cmf1)< R, T, B1 >, typename _bi::list_av_2< A1, A2 >::type > BOOST_BIND (R(BOOST_BIND_MF_CC T::*f)(B1) const, A1 a1, A2 a2)
 
template<class Rt2 , class R , class T , class B1 , class A1 , class A2 >
boost::enable_if_c<!boost::core::is_same< Rt2, R >::value, _bi::bind_t< Rt2, _mfi::BOOST_BIND_MF_NAME(cmf1)< R, T, B1 >, typename _bi::list_av_2< A1, A2 >::type > >::type BOOST_BIND (R(BOOST_BIND_MF_CC T::*f)(B1) const, A1 a1, A2 a2)
 
template<class R , class T , class B1 , class A1 , class A2 >
_bi::bind_t< R, _mfi::BOOST_BIND_MF_NAME(mf1)< R, T, B1 >, typename _bi::list_av_2< A1, A2 >::type > BOOST_BIND (R(BOOST_BIND_MF_CC T::*f)(B1), A1 a1, A2 a2)
 
template<class Rt2 , class R , class T , class B1 , class A1 , class A2 >
boost::enable_if_c<!boost::core::is_same< Rt2, R >::value, _bi::bind_t< Rt2, _mfi::BOOST_BIND_MF_NAME(mf1)< R, T, B1 >, typename _bi::list_av_2< A1, A2 >::type > >::type BOOST_BIND (R(BOOST_BIND_MF_CC T::*f)(B1), A1 a1, A2 a2)
 
template<class R , class T , class B1 , class B2 , class A1 , class A2 , class A3 >
_bi::bind_t< R, _mfi::BOOST_BIND_MF_NAME(cmf2)< R, T, B1, B2 >, typename _bi::list_av_3< A1, A2, A3 >::type > BOOST_BIND (R(BOOST_BIND_MF_CC T::*f)(B1, B2) const, A1 a1, A2 a2, A3 a3)
 
template<class Rt2 , class R , class T , class B1 , class B2 , class A1 , class A2 , class A3 >
boost::enable_if_c<!boost::core::is_same< Rt2, R >::value, _bi::bind_t< Rt2, _mfi::BOOST_BIND_MF_NAME(cmf2)< R, T, B1, B2 >, typename _bi::list_av_3< A1, A2, A3 >::type > >::type BOOST_BIND (R(BOOST_BIND_MF_CC T::*f)(B1, B2) const, A1 a1, A2 a2, A3 a3)
 
template<class R , class T , class B1 , class B2 , class A1 , class A2 , class A3 >
_bi::bind_t< R, _mfi::BOOST_BIND_MF_NAME(mf2)< R, T, B1, B2 >, typename _bi::list_av_3< A1, A2, A3 >::type > BOOST_BIND (R(BOOST_BIND_MF_CC T::*f)(B1, B2), A1 a1, A2 a2, A3 a3)
 
template<class Rt2 , class R , class T , class B1 , class B2 , class A1 , class A2 , class A3 >
boost::enable_if_c<!boost::core::is_same< Rt2, R >::value, _bi::bind_t< Rt2, _mfi::BOOST_BIND_MF_NAME(mf2)< R, T, B1, B2 >, typename _bi::list_av_3< A1, A2, A3 >::type > >::type BOOST_BIND (R(BOOST_BIND_MF_CC T::*f)(B1, B2), A1 a1, A2 a2, A3 a3)
 
template<class R , class T , class B1 , class B2 , class B3 , class A1 , class A2 , class A3 , class A4 >
_bi::bind_t< R, _mfi::BOOST_BIND_MF_NAME(cmf3)< R, T, B1, B2, B3 >, typename _bi::list_av_4< A1, A2, A3, A4 >::type > BOOST_BIND (R(BOOST_BIND_MF_CC T::*f)(B1, B2, B3) const, A1 a1, A2 a2, A3 a3, A4 a4)
 
template<class Rt2 , class R , class T , class B1 , class B2 , class B3 , class A1 , class A2 , class A3 , class A4 >
boost::enable_if_c<!boost::core::is_same< Rt2, R >::value, _bi::bind_t< Rt2, _mfi::BOOST_BIND_MF_NAME(cmf3)< R, T, B1, B2, B3 >, typename _bi::list_av_4< A1, A2, A3, A4 >::type > >::type BOOST_BIND (R(BOOST_BIND_MF_CC T::*f)(B1, B2, B3) const, A1 a1, A2 a2, A3 a3, A4 a4)
 
template<class R , class T , class B1 , class B2 , class B3 , class A1 , class A2 , class A3 , class A4 >
_bi::bind_t< R, _mfi::BOOST_BIND_MF_NAME(mf3)< R, T, B1, B2, B3 >, typename _bi::list_av_4< A1, A2, A3, A4 >::type > BOOST_BIND (R(BOOST_BIND_MF_CC T::*f)(B1, B2, B3), A1 a1, A2 a2, A3 a3, A4 a4)
 
template<class Rt2 , class R , class T , class B1 , class B2 , class B3 , class A1 , class A2 , class A3 , class A4 >
boost::enable_if_c<!boost::core::is_same< Rt2, R >::value, _bi::bind_t< Rt2, _mfi::BOOST_BIND_MF_NAME(mf3)< R, T, B1, B2, B3 >, typename _bi::list_av_4< A1, A2, A3, A4 >::type > >::type BOOST_BIND (R(BOOST_BIND_MF_CC T::*f)(B1, B2, B3), A1 a1, A2 a2, A3 a3, A4 a4)
 
template<class R , class T , class B1 , class B2 , class B3 , class B4 , class A1 , class A2 , class A3 , class A4 , class A5 >
_bi::bind_t< R, _mfi::BOOST_BIND_MF_NAME(cmf4)< R, T, B1, B2, B3, B4 >, typename _bi::list_av_5< A1, A2, A3, A4, A5 >::type > BOOST_BIND (R(BOOST_BIND_MF_CC T::*f)(B1, B2, B3, B4) const, A1 a1, A2 a2, A3 a3, A4 a4, A5 a5)
 
template<class Rt2 , class R , class T , class B1 , class B2 , class B3 , class B4 , class A1 , class A2 , class A3 , class A4 , class A5 >
boost::enable_if_c<!boost::core::is_same< Rt2, R >::value, _bi::bind_t< Rt2, _mfi::BOOST_BIND_MF_NAME(cmf4)< R, T, B1, B2, B3, B4 >, typename _bi::list_av_5< A1, A2, A3, A4, A5 >::type > >::type BOOST_BIND (R(BOOST_BIND_MF_CC T::*f)(B1, B2, B3, B4) const, A1 a1, A2 a2, A3 a3, A4 a4, A5 a5)
 
template<class R , class T , class B1 , class B2 , class B3 , class B4 , class A1 , class A2 , class A3 , class A4 , class A5 >
_bi::bind_t< R, _mfi::BOOST_BIND_MF_NAME(mf4)< R, T, B1, B2, B3, B4 >, typename _bi::list_av_5< A1, A2, A3, A4, A5 >::type > BOOST_BIND (R(BOOST_BIND_MF_CC T::*f)(B1, B2, B3, B4), A1 a1, A2 a2, A3 a3, A4 a4, A5 a5)
 
template<class Rt2 , class R , class T , class B1 , class B2 , class B3 , class B4 , class A1 , class A2 , class A3 , class A4 , class A5 >
boost::enable_if_c<!boost::core::is_same< Rt2, R >::value, _bi::bind_t< Rt2, _mfi::BOOST_BIND_MF_NAME(mf4)< R, T, B1, B2, B3, B4 >, typename _bi::list_av_5< A1, A2, A3, A4, A5 >::type > >::type BOOST_BIND (R(BOOST_BIND_MF_CC T::*f)(B1, B2, B3, B4), A1 a1, A2 a2, A3 a3, A4 a4, A5 a5)
 
template<class R , class T , class B1 , class B2 , class B3 , class B4 , class B5 , class A1 , class A2 , class A3 , class A4 , class A5 , class A6 >
_bi::bind_t< R, _mfi::BOOST_BIND_MF_NAME(cmf5)< R, T, B1, B2, B3, B4, B5 >, typename _bi::list_av_6< A1, A2, A3, A4, A5, A6 >::type > BOOST_BIND (R(BOOST_BIND_MF_CC T::*f)(B1, B2, B3, B4, B5) const, A1 a1, A2 a2, A3 a3, A4 a4, A5 a5, A6 a6)
 
template<class Rt2 , class R , class T , class B1 , class B2 , class B3 , class B4 , class B5 , class A1 , class A2 , class A3 , class A4 , class A5 , class A6 >
boost::enable_if_c<!boost::core::is_same< Rt2, R >::value, _bi::bind_t< Rt2, _mfi::BOOST_BIND_MF_NAME(cmf5)< R, T, B1, B2, B3, B4, B5 >, typename _bi::list_av_6< A1, A2, A3, A4, A5, A6 >::type > >::type BOOST_BIND (R(BOOST_BIND_MF_CC T::*f)(B1, B2, B3, B4, B5) const, A1 a1, A2 a2, A3 a3, A4 a4, A5 a5, A6 a6)
 
template<class R , class T , class B1 , class B2 , class B3 , class B4 , class B5 , class A1 , class A2 , class A3 , class A4 , class A5 , class A6 >
_bi::bind_t< R, _mfi::BOOST_BIND_MF_NAME(mf5)< R, T, B1, B2, B3, B4, B5 >, typename _bi::list_av_6< A1, A2, A3, A4, A5, A6 >::type > BOOST_BIND (R(BOOST_BIND_MF_CC T::*f)(B1, B2, B3, B4, B5), A1 a1, A2 a2, A3 a3, A4 a4, A5 a5, A6 a6)
 
template<class Rt2 , class R , class T , class B1 , class B2 , class B3 , class B4 , class B5 , class A1 , class A2 , class A3 , class A4 , class A5 , class A6 >
boost::enable_if_c<!boost::core::is_same< Rt2, R >::value, _bi::bind_t< Rt2, _mfi::BOOST_BIND_MF_NAME(mf5)< R, T, B1, B2, B3, B4, B5 >, typename _bi::list_av_6< A1, A2, A3, A4, A5, A6 >::type > >::type BOOST_BIND (R(BOOST_BIND_MF_CC T::*f)(B1, B2, B3, B4, B5), A1 a1, A2 a2, A3 a3, A4 a4, A5 a5, A6 a6)
 
template<class R , class T , class B1 , class B2 , class B3 , class B4 , class B5 , class B6 , class A1 , class A2 , class A3 , class A4 , class A5 , class A6 , class A7 >
_bi::bind_t< R, _mfi::BOOST_BIND_MF_NAME(cmf6)< R, T, B1, B2, B3, B4, B5, B6 >, typename _bi::list_av_7< A1, A2, A3, A4, A5, A6, A7 >::type > BOOST_BIND (R(BOOST_BIND_MF_CC T::*f)(B1, B2, B3, B4, B5, B6) const, A1 a1, A2 a2, A3 a3, A4 a4, A5 a5, A6 a6, A7 a7)
 
template<class Rt2 , class R , class T , class B1 , class B2 , class B3 , class B4 , class B5 , class B6 , class A1 , class A2 , class A3 , class A4 , class A5 , class A6 , class A7 >
boost::enable_if_c<!boost::core::is_same< Rt2, R >::value, _bi::bind_t< Rt2, _mfi::BOOST_BIND_MF_NAME(cmf6)< R, T, B1, B2, B3, B4, B5, B6 >, typename _bi::list_av_7< A1, A2, A3, A4, A5, A6, A7 >::type > >::type BOOST_BIND (R(BOOST_BIND_MF_CC T::*f)(B1, B2, B3, B4, B5, B6) const, A1 a1, A2 a2, A3 a3, A4 a4, A5 a5, A6 a6, A7 a7)
 
template<class R , class T , class B1 , class B2 , class B3 , class B4 , class B5 , class B6 , class A1 , class A2 , class A3 , class A4 , class A5 , class A6 , class A7 >
_bi::bind_t< R, _mfi::BOOST_BIND_MF_NAME(mf6)< R, T, B1, B2, B3, B4, B5, B6 >, typename _bi::list_av_7< A1, A2, A3, A4, A5, A6, A7 >::type > BOOST_BIND (R(BOOST_BIND_MF_CC T::*f)(B1, B2, B3, B4, B5, B6), A1 a1, A2 a2, A3 a3, A4 a4, A5 a5, A6 a6, A7 a7)
 
template<class Rt2 , class R , class T , class B1 , class B2 , class B3 , class B4 , class B5 , class B6 , class A1 , class A2 , class A3 , class A4 , class A5 , class A6 , class A7 >
boost::enable_if_c<!boost::core::is_same< Rt2, R >::value, _bi::bind_t< Rt2, _mfi::BOOST_BIND_MF_NAME(mf6)< R, T, B1, B2, B3, B4, B5, B6 >, typename _bi::list_av_7< A1, A2, A3, A4, A5, A6, A7 >::type > >::type BOOST_BIND (R(BOOST_BIND_MF_CC T::*f)(B1, B2, B3, B4, B5, B6), A1 a1, A2 a2, A3 a3, A4 a4, A5 a5, A6 a6, A7 a7)
 
template<class R , class T , class B1 , class B2 , class B3 , class B4 , class B5 , class B6 , class B7 , class A1 , class A2 , class A3 , class A4 , class A5 , class A6 , class A7 , class A8 >
_bi::bind_t< R, _mfi::BOOST_BIND_MF_NAME(cmf7)< R, T, B1, B2, B3, B4, B5, B6, B7 >, typename _bi::list_av_8< A1, A2, A3, A4, A5, A6, A7, A8 >::type > BOOST_BIND (R(BOOST_BIND_MF_CC T::*f)(B1, B2, B3, B4, B5, B6, B7) const, A1 a1, A2 a2, A3 a3, A4 a4, A5 a5, A6 a6, A7 a7, A8 a8)
 
template<class Rt2 , class R , class T , class B1 , class B2 , class B3 , class B4 , class B5 , class B6 , class B7 , class A1 , class A2 , class A3 , class A4 , class A5 , class A6 , class A7 , class A8 >
boost::enable_if_c<!boost::core::is_same< Rt2, R >::value, _bi::bind_t< Rt2, _mfi::BOOST_BIND_MF_NAME(cmf7)< R, T, B1, B2, B3, B4, B5, B6, B7 >, typename _bi::list_av_8< A1, A2, A3, A4, A5, A6, A7, A8 >::type > >::type BOOST_BIND (R(BOOST_BIND_MF_CC T::*f)(B1, B2, B3, B4, B5, B6, B7) const, A1 a1, A2 a2, A3 a3, A4 a4, A5 a5, A6 a6, A7 a7, A8 a8)
 
template<class R , class T , class B1 , class B2 , class B3 , class B4 , class B5 , class B6 , class B7 , class A1 , class A2 , class A3 , class A4 , class A5 , class A6 , class A7 , class A8 >
_bi::bind_t< R, _mfi::BOOST_BIND_MF_NAME(mf7)< R, T, B1, B2, B3, B4, B5, B6, B7 >, typename _bi::list_av_8< A1, A2, A3, A4, A5, A6, A7, A8 >::type > BOOST_BIND (R(BOOST_BIND_MF_CC T::*f)(B1, B2, B3, B4, B5, B6, B7), A1 a1, A2 a2, A3 a3, A4 a4, A5 a5, A6 a6, A7 a7, A8 a8)
 
template<class Rt2 , class R , class T , class B1 , class B2 , class B3 , class B4 , class B5 , class B6 , class B7 , class A1 , class A2 , class A3 , class A4 , class A5 , class A6 , class A7 , class A8 >
boost::enable_if_c<!boost::core::is_same< Rt2, R >::value, _bi::bind_t< Rt2, _mfi::BOOST_BIND_MF_NAME(mf7)< R, T, B1, B2, B3, B4, B5, B6, B7 >, typename _bi::list_av_8< A1, A2, A3, A4, A5, A6, A7, A8 >::type > >::type BOOST_BIND (R(BOOST_BIND_MF_CC T::*f)(B1, B2, B3, B4, B5, B6, B7), A1 a1, A2 a2, A3 a3, A4 a4, A5 a5, A6 a6, A7 a7, A8 a8)
 
template<class R , class T , class B1 , class B2 , class B3 , class B4 , class B5 , class B6 , class B7 , class B8 , class A1 , class A2 , class A3 , class A4 , class A5 , class A6 , class A7 , class A8 , class A9 >
_bi::bind_t< R, _mfi::BOOST_BIND_MF_NAME(cmf8)< R, T, B1, B2, B3, B4, B5, B6, B7, B8 >, typename _bi::list_av_9< A1, A2, A3, A4, A5, A6, A7, A8, A9 >::type > BOOST_BIND (R(BOOST_BIND_MF_CC T::*f)(B1, B2, B3, B4, B5, B6, B7, B8) const, A1 a1, A2 a2, A3 a3, A4 a4, A5 a5, A6 a6, A7 a7, A8 a8, A9 a9)
 
template<class Rt2 , class R , class T , class B1 , class B2 , class B3 , class B4 , class B5 , class B6 , class B7 , class B8 , class A1 , class A2 , class A3 , class A4 , class A5 , class A6 , class A7 , class A8 , class A9 >
boost::enable_if_c<!boost::core::is_same< Rt2, R >::value, _bi::bind_t< Rt2, _mfi::BOOST_BIND_MF_NAME(cmf8)< R, T, B1, B2, B3, B4, B5, B6, B7, B8 >, typename _bi::list_av_9< A1, A2, A3, A4, A5, A6, A7, A8, A9 >::type > >::type BOOST_BIND (R(BOOST_BIND_MF_CC T::*f)(B1, B2, B3, B4, B5, B6, B7, B8) const, A1 a1, A2 a2, A3 a3, A4 a4, A5 a5, A6 a6, A7 a7, A8 a8, A9 a9)
 
template<class R , class T , class B1 , class B2 , class B3 , class B4 , class B5 , class B6 , class B7 , class B8 , class A1 , class A2 , class A3 , class A4 , class A5 , class A6 , class A7 , class A8 , class A9 >
_bi::bind_t< R, _mfi::BOOST_BIND_MF_NAME(mf8)< R, T, B1, B2, B3, B4, B5, B6, B7, B8 >, typename _bi::list_av_9< A1, A2, A3, A4, A5, A6, A7, A8, A9 >::type > BOOST_BIND (R(BOOST_BIND_MF_CC T::*f)(B1, B2, B3, B4, B5, B6, B7, B8), A1 a1, A2 a2, A3 a3, A4 a4, A5 a5, A6 a6, A7 a7, A8 a8, A9 a9)
 
template<class Rt2 , class R , class T , class B1 , class B2 , class B3 , class B4 , class B5 , class B6 , class B7 , class B8 , class A1 , class A2 , class A3 , class A4 , class A5 , class A6 , class A7 , class A8 , class A9 >
boost::enable_if_c<!boost::core::is_same< Rt2, R >::value, _bi::bind_t< Rt2, _mfi::BOOST_BIND_MF_NAME(mf8)< R, T, B1, B2, B3, B4, B5, B6, B7, B8 >, typename _bi::list_av_9< A1, A2, A3, A4, A5, A6, A7, A8, A9 >::type > >::type BOOST_BIND (R(BOOST_BIND_MF_CC T::*f)(B1, B2, B3, B4, B5, B6, B7, B8), A1 a1, A2 a2, A3 a3, A4 a4, A5 a5, A6 a6, A7 a7, A8 a8, A9 a9)
 

Function Documentation

◆ BOOST_BIND() [1/36]

template<class R , class T , class A1 >
_bi::bind_t<R, _mfi::BOOST_BIND_MF_NAME(cmf0)<R, T>, typename _bi::list_av_1<A1>::type> BOOST_BIND ( R(BOOST_BIND_MF_CC T::*)() const  f,
A1  a1 
)

Definition at line 30 of file bind_mf_cc.hpp.

◆ BOOST_BIND() [2/36]

template<class Rt2 , class R , class T , class A1 >
boost::enable_if_c<!boost::core::is_same<Rt2, R>::value, _bi::bind_t<Rt2, _mfi::BOOST_BIND_MF_NAME(cmf0)<R, T>, typename _bi::list_av_1<A1>::type> >::type BOOST_BIND ( R(BOOST_BIND_MF_CC T::*)() const  f,
A1  a1 
)

Definition at line 52 of file bind_mf_cc.hpp.

◆ BOOST_BIND() [3/36]

template<class R , class T , class A1 >
_bi::bind_t<R, _mfi::BOOST_BIND_MF_NAME(mf0)<R, T>, typename _bi::list_av_1<A1>::type> BOOST_BIND ( R(BOOST_BIND_MF_CC T::*)()  f,
A1  a1 
)

Definition at line 20 of file bind_mf_cc.hpp.

◆ BOOST_BIND() [4/36]

template<class Rt2 , class R , class T , class A1 >
boost::enable_if_c<!boost::core::is_same<Rt2, R>::value, _bi::bind_t<Rt2, _mfi::BOOST_BIND_MF_NAME(mf0)<R, T>, typename _bi::list_av_1<A1>::type> >::type BOOST_BIND ( R(BOOST_BIND_MF_CC T::*)()  f,
A1  a1 
)

Definition at line 41 of file bind_mf_cc.hpp.

◆ BOOST_BIND() [5/36]

template<class R , class T , class B1 , class A1 , class A2 >
_bi::bind_t<R, _mfi::BOOST_BIND_MF_NAME(cmf1)<R, T, B1>, typename _bi::list_av_2<A1, A2>::type> BOOST_BIND ( R(BOOST_BIND_MF_CC T::*)(B1) const  f,
A1  a1,
A2  a2 
)

Definition at line 76 of file bind_mf_cc.hpp.

◆ BOOST_BIND() [6/36]

template<class Rt2 , class R , class T , class B1 , class A1 , class A2 >
boost::enable_if_c<!boost::core::is_same<Rt2, R>::value, _bi::bind_t<Rt2, _mfi::BOOST_BIND_MF_NAME(cmf1)<R, T, B1>, typename _bi::list_av_2<A1, A2>::type> >::type BOOST_BIND ( R(BOOST_BIND_MF_CC T::*)(B1) const  f,
A1  a1,
A2  a2 
)

Definition at line 100 of file bind_mf_cc.hpp.

◆ BOOST_BIND() [7/36]

template<class R , class T , class B1 , class A1 , class A2 >
_bi::bind_t<R, _mfi::BOOST_BIND_MF_NAME(mf1)<R, T, B1>, typename _bi::list_av_2<A1, A2>::type> BOOST_BIND ( R(BOOST_BIND_MF_CC T::*)(B1)  f,
A1  a1,
A2  a2 
)

Definition at line 65 of file bind_mf_cc.hpp.

◆ BOOST_BIND() [8/36]

template<class Rt2 , class R , class T , class B1 , class A1 , class A2 >
boost::enable_if_c<!boost::core::is_same<Rt2, R>::value, _bi::bind_t<Rt2, _mfi::BOOST_BIND_MF_NAME(mf1)<R, T, B1>, typename _bi::list_av_2<A1, A2>::type> >::type BOOST_BIND ( R(BOOST_BIND_MF_CC T::*)(B1)  f,
A1  a1,
A2  a2 
)

Definition at line 88 of file bind_mf_cc.hpp.

◆ BOOST_BIND() [9/36]

template<class R , class T , class B1 , class B2 , class A1 , class A2 , class A3 >
_bi::bind_t<R, _mfi::BOOST_BIND_MF_NAME(cmf2)<R, T, B1, B2>, typename _bi::list_av_3<A1, A2, A3>::type> BOOST_BIND ( R(BOOST_BIND_MF_CC T::*)(B1, B2) const  f,
A1  a1,
A2  a2,
A3  a3 
)

Definition at line 124 of file bind_mf_cc.hpp.

◆ BOOST_BIND() [10/36]

template<class Rt2 , class R , class T , class B1 , class B2 , class A1 , class A2 , class A3 >
boost::enable_if_c<!boost::core::is_same<Rt2, R>::value, _bi::bind_t<Rt2, _mfi::BOOST_BIND_MF_NAME(cmf2)<R, T, B1, B2>, typename _bi::list_av_3<A1, A2, A3>::type> >::type BOOST_BIND ( R(BOOST_BIND_MF_CC T::*)(B1, B2) const  f,
A1  a1,
A2  a2,
A3  a3 
)

Definition at line 148 of file bind_mf_cc.hpp.

◆ BOOST_BIND() [11/36]

template<class R , class T , class B1 , class B2 , class A1 , class A2 , class A3 >
_bi::bind_t<R, _mfi::BOOST_BIND_MF_NAME(mf2)<R, T, B1, B2>, typename _bi::list_av_3<A1, A2, A3>::type> BOOST_BIND ( R(BOOST_BIND_MF_CC T::*)(B1, B2)  f,
A1  a1,
A2  a2,
A3  a3 
)

Definition at line 113 of file bind_mf_cc.hpp.

◆ BOOST_BIND() [12/36]

template<class Rt2 , class R , class T , class B1 , class B2 , class A1 , class A2 , class A3 >
boost::enable_if_c<!boost::core::is_same<Rt2, R>::value, _bi::bind_t<Rt2, _mfi::BOOST_BIND_MF_NAME(mf2)<R, T, B1, B2>, typename _bi::list_av_3<A1, A2, A3>::type> >::type BOOST_BIND ( R(BOOST_BIND_MF_CC T::*)(B1, B2)  f,
A1  a1,
A2  a2,
A3  a3 
)

Definition at line 136 of file bind_mf_cc.hpp.

◆ BOOST_BIND() [13/36]

template<class R , class T , class B1 , class B2 , class B3 , class A1 , class A2 , class A3 , class A4 >
_bi::bind_t<R, _mfi::BOOST_BIND_MF_NAME(cmf3)<R, T, B1, B2, B3>, typename _bi::list_av_4<A1, A2, A3, A4>::type> BOOST_BIND ( R(BOOST_BIND_MF_CC T::*)(B1, B2, B3) const  f,
A1  a1,
A2  a2,
A3  a3,
A4  a4 
)

Definition at line 172 of file bind_mf_cc.hpp.

◆ BOOST_BIND() [14/36]

template<class Rt2 , class R , class T , class B1 , class B2 , class B3 , class A1 , class A2 , class A3 , class A4 >
boost::enable_if_c<!boost::core::is_same<Rt2, R>::value, _bi::bind_t<Rt2, _mfi::BOOST_BIND_MF_NAME(cmf3)<R, T, B1, B2, B3>, typename _bi::list_av_4<A1, A2, A3, A4>::type> >::type BOOST_BIND ( R(BOOST_BIND_MF_CC T::*)(B1, B2, B3) const  f,
A1  a1,
A2  a2,
A3  a3,
A4  a4 
)

Definition at line 196 of file bind_mf_cc.hpp.

◆ BOOST_BIND() [15/36]

template<class R , class T , class B1 , class B2 , class B3 , class A1 , class A2 , class A3 , class A4 >
_bi::bind_t<R, _mfi::BOOST_BIND_MF_NAME(mf3)<R, T, B1, B2, B3>, typename _bi::list_av_4<A1, A2, A3, A4>::type> BOOST_BIND ( R(BOOST_BIND_MF_CC T::*)(B1, B2, B3)  f,
A1  a1,
A2  a2,
A3  a3,
A4  a4 
)

Definition at line 161 of file bind_mf_cc.hpp.

◆ BOOST_BIND() [16/36]

template<class Rt2 , class R , class T , class B1 , class B2 , class B3 , class A1 , class A2 , class A3 , class A4 >
boost::enable_if_c<!boost::core::is_same<Rt2, R>::value, _bi::bind_t<Rt2, _mfi::BOOST_BIND_MF_NAME(mf3)<R, T, B1, B2, B3>, typename _bi::list_av_4<A1, A2, A3, A4>::type> >::type BOOST_BIND ( R(BOOST_BIND_MF_CC T::*)(B1, B2, B3)  f,
A1  a1,
A2  a2,
A3  a3,
A4  a4 
)

Definition at line 184 of file bind_mf_cc.hpp.

◆ BOOST_BIND() [17/36]

template<class R , class T , class B1 , class B2 , class B3 , class B4 , class A1 , class A2 , class A3 , class A4 , class A5 >
_bi::bind_t<R, _mfi::BOOST_BIND_MF_NAME(cmf4)<R, T, B1, B2, B3, B4>, typename _bi::list_av_5<A1, A2, A3, A4, A5>::type> BOOST_BIND ( R(BOOST_BIND_MF_CC T::*)(B1, B2, B3, B4) const  f,
A1  a1,
A2  a2,
A3  a3,
A4  a4,
A5  a5 
)

Definition at line 220 of file bind_mf_cc.hpp.

◆ BOOST_BIND() [18/36]

template<class Rt2 , class R , class T , class B1 , class B2 , class B3 , class B4 , class A1 , class A2 , class A3 , class A4 , class A5 >
boost::enable_if_c<!boost::core::is_same<Rt2, R>::value, _bi::bind_t<Rt2, _mfi::BOOST_BIND_MF_NAME(cmf4)<R, T, B1, B2, B3, B4>, typename _bi::list_av_5<A1, A2, A3, A4, A5>::type> >::type BOOST_BIND ( R(BOOST_BIND_MF_CC T::*)(B1, B2, B3, B4) const  f,
A1  a1,
A2  a2,
A3  a3,
A4  a4,
A5  a5 
)

Definition at line 244 of file bind_mf_cc.hpp.

◆ BOOST_BIND() [19/36]

template<class R , class T , class B1 , class B2 , class B3 , class B4 , class A1 , class A2 , class A3 , class A4 , class A5 >
_bi::bind_t<R, _mfi::BOOST_BIND_MF_NAME(mf4)<R, T, B1, B2, B3, B4>, typename _bi::list_av_5<A1, A2, A3, A4, A5>::type> BOOST_BIND ( R(BOOST_BIND_MF_CC T::*)(B1, B2, B3, B4)  f,
A1  a1,
A2  a2,
A3  a3,
A4  a4,
A5  a5 
)

Definition at line 209 of file bind_mf_cc.hpp.

◆ BOOST_BIND() [20/36]

template<class Rt2 , class R , class T , class B1 , class B2 , class B3 , class B4 , class A1 , class A2 , class A3 , class A4 , class A5 >
boost::enable_if_c<!boost::core::is_same<Rt2, R>::value, _bi::bind_t<Rt2, _mfi::BOOST_BIND_MF_NAME(mf4)<R, T, B1, B2, B3, B4>, typename _bi::list_av_5<A1, A2, A3, A4, A5>::type> >::type BOOST_BIND ( R(BOOST_BIND_MF_CC T::*)(B1, B2, B3, B4)  f,
A1  a1,
A2  a2,
A3  a3,
A4  a4,
A5  a5 
)

Definition at line 232 of file bind_mf_cc.hpp.

◆ BOOST_BIND() [21/36]

template<class R , class T , class B1 , class B2 , class B3 , class B4 , class B5 , class A1 , class A2 , class A3 , class A4 , class A5 , class A6 >
_bi::bind_t<R, _mfi::BOOST_BIND_MF_NAME(cmf5)<R, T, B1, B2, B3, B4, B5>, typename _bi::list_av_6<A1, A2, A3, A4, A5, A6>::type> BOOST_BIND ( R(BOOST_BIND_MF_CC T::*)(B1, B2, B3, B4, B5) const  f,
A1  a1,
A2  a2,
A3  a3,
A4  a4,
A5  a5,
A6  a6 
)

Definition at line 268 of file bind_mf_cc.hpp.

◆ BOOST_BIND() [22/36]

template<class Rt2 , class R , class T , class B1 , class B2 , class B3 , class B4 , class B5 , class A1 , class A2 , class A3 , class A4 , class A5 , class A6 >
boost::enable_if_c<!boost::core::is_same<Rt2, R>::value, _bi::bind_t<Rt2, _mfi::BOOST_BIND_MF_NAME(cmf5)<R, T, B1, B2, B3, B4, B5>, typename _bi::list_av_6<A1, A2, A3, A4, A5, A6>::type> >::type BOOST_BIND ( R(BOOST_BIND_MF_CC T::*)(B1, B2, B3, B4, B5) const  f,
A1  a1,
A2  a2,
A3  a3,
A4  a4,
A5  a5,
A6  a6 
)

Definition at line 292 of file bind_mf_cc.hpp.

◆ BOOST_BIND() [23/36]

template<class R , class T , class B1 , class B2 , class B3 , class B4 , class B5 , class A1 , class A2 , class A3 , class A4 , class A5 , class A6 >
_bi::bind_t<R, _mfi::BOOST_BIND_MF_NAME(mf5)<R, T, B1, B2, B3, B4, B5>, typename _bi::list_av_6<A1, A2, A3, A4, A5, A6>::type> BOOST_BIND ( R(BOOST_BIND_MF_CC T::*)(B1, B2, B3, B4, B5)  f,
A1  a1,
A2  a2,
A3  a3,
A4  a4,
A5  a5,
A6  a6 
)

Definition at line 257 of file bind_mf_cc.hpp.

◆ BOOST_BIND() [24/36]

template<class Rt2 , class R , class T , class B1 , class B2 , class B3 , class B4 , class B5 , class A1 , class A2 , class A3 , class A4 , class A5 , class A6 >
boost::enable_if_c<!boost::core::is_same<Rt2, R>::value, _bi::bind_t<Rt2, _mfi::BOOST_BIND_MF_NAME(mf5)<R, T, B1, B2, B3, B4, B5>, typename _bi::list_av_6<A1, A2, A3, A4, A5, A6>::type> >::type BOOST_BIND ( R(BOOST_BIND_MF_CC T::*)(B1, B2, B3, B4, B5)  f,
A1  a1,
A2  a2,
A3  a3,
A4  a4,
A5  a5,
A6  a6 
)

Definition at line 280 of file bind_mf_cc.hpp.

◆ BOOST_BIND() [25/36]

template<class R , class T , class B1 , class B2 , class B3 , class B4 , class B5 , class B6 , class A1 , class A2 , class A3 , class A4 , class A5 , class A6 , class A7 >
_bi::bind_t<R, _mfi::BOOST_BIND_MF_NAME(cmf6)<R, T, B1, B2, B3, B4, B5, B6>, typename _bi::list_av_7<A1, A2, A3, A4, A5, A6, A7>::type> BOOST_BIND ( R(BOOST_BIND_MF_CC T::*)(B1, B2, B3, B4, B5, B6) const  f,
A1  a1,
A2  a2,
A3  a3,
A4  a4,
A5  a5,
A6  a6,
A7  a7 
)

Definition at line 316 of file bind_mf_cc.hpp.

◆ BOOST_BIND() [26/36]

template<class Rt2 , class R , class T , class B1 , class B2 , class B3 , class B4 , class B5 , class B6 , class A1 , class A2 , class A3 , class A4 , class A5 , class A6 , class A7 >
boost::enable_if_c<!boost::core::is_same<Rt2, R>::value, _bi::bind_t<Rt2, _mfi::BOOST_BIND_MF_NAME(cmf6)<R, T, B1, B2, B3, B4, B5, B6>, typename _bi::list_av_7<A1, A2, A3, A4, A5, A6, A7>::type> >::type BOOST_BIND ( R(BOOST_BIND_MF_CC T::*)(B1, B2, B3, B4, B5, B6) const  f,
A1  a1,
A2  a2,
A3  a3,
A4  a4,
A5  a5,
A6  a6,
A7  a7 
)

Definition at line 340 of file bind_mf_cc.hpp.

◆ BOOST_BIND() [27/36]

template<class R , class T , class B1 , class B2 , class B3 , class B4 , class B5 , class B6 , class A1 , class A2 , class A3 , class A4 , class A5 , class A6 , class A7 >
_bi::bind_t<R, _mfi::BOOST_BIND_MF_NAME(mf6)<R, T, B1, B2, B3, B4, B5, B6>, typename _bi::list_av_7<A1, A2, A3, A4, A5, A6, A7>::type> BOOST_BIND ( R(BOOST_BIND_MF_CC T::*)(B1, B2, B3, B4, B5, B6)  f,
A1  a1,
A2  a2,
A3  a3,
A4  a4,
A5  a5,
A6  a6,
A7  a7 
)

Definition at line 305 of file bind_mf_cc.hpp.

◆ BOOST_BIND() [28/36]

template<class Rt2 , class R , class T , class B1 , class B2 , class B3 , class B4 , class B5 , class B6 , class A1 , class A2 , class A3 , class A4 , class A5 , class A6 , class A7 >
boost::enable_if_c<!boost::core::is_same<Rt2, R>::value, _bi::bind_t<Rt2, _mfi::BOOST_BIND_MF_NAME(mf6)<R, T, B1, B2, B3, B4, B5, B6>, typename _bi::list_av_7<A1, A2, A3, A4, A5, A6, A7>::type> >::type BOOST_BIND ( R(BOOST_BIND_MF_CC T::*)(B1, B2, B3, B4, B5, B6)  f,
A1  a1,
A2  a2,
A3  a3,
A4  a4,
A5  a5,
A6  a6,
A7  a7 
)

Definition at line 328 of file bind_mf_cc.hpp.

◆ BOOST_BIND() [29/36]

template<class R , class T , class B1 , class B2 , class B3 , class B4 , class B5 , class B6 , class B7 , class A1 , class A2 , class A3 , class A4 , class A5 , class A6 , class A7 , class A8 >
_bi::bind_t<R, _mfi::BOOST_BIND_MF_NAME(cmf7)<R, T, B1, B2, B3, B4, B5, B6, B7>, typename _bi::list_av_8<A1, A2, A3, A4, A5, A6, A7, A8>::type> BOOST_BIND ( R(BOOST_BIND_MF_CC T::*)(B1, B2, B3, B4, B5, B6, B7) const  f,
A1  a1,
A2  a2,
A3  a3,
A4  a4,
A5  a5,
A6  a6,
A7  a7,
A8  a8 
)

Definition at line 364 of file bind_mf_cc.hpp.

◆ BOOST_BIND() [30/36]

template<class Rt2 , class R , class T , class B1 , class B2 , class B3 , class B4 , class B5 , class B6 , class B7 , class A1 , class A2 , class A3 , class A4 , class A5 , class A6 , class A7 , class A8 >
boost::enable_if_c<!boost::core::is_same<Rt2, R>::value, _bi::bind_t<Rt2, _mfi::BOOST_BIND_MF_NAME(cmf7)<R, T, B1, B2, B3, B4, B5, B6, B7>, typename _bi::list_av_8<A1, A2, A3, A4, A5, A6, A7, A8>::type> >::type BOOST_BIND ( R(BOOST_BIND_MF_CC T::*)(B1, B2, B3, B4, B5, B6, B7) const  f,
A1  a1,
A2  a2,
A3  a3,
A4  a4,
A5  a5,
A6  a6,
A7  a7,
A8  a8 
)

Definition at line 388 of file bind_mf_cc.hpp.

◆ BOOST_BIND() [31/36]

template<class R , class T , class B1 , class B2 , class B3 , class B4 , class B5 , class B6 , class B7 , class A1 , class A2 , class A3 , class A4 , class A5 , class A6 , class A7 , class A8 >
_bi::bind_t<R, _mfi::BOOST_BIND_MF_NAME(mf7)<R, T, B1, B2, B3, B4, B5, B6, B7>, typename _bi::list_av_8<A1, A2, A3, A4, A5, A6, A7, A8>::type> BOOST_BIND ( R(BOOST_BIND_MF_CC T::*)(B1, B2, B3, B4, B5, B6, B7)  f,
A1  a1,
A2  a2,
A3  a3,
A4  a4,
A5  a5,
A6  a6,
A7  a7,
A8  a8 
)

Definition at line 353 of file bind_mf_cc.hpp.

◆ BOOST_BIND() [32/36]

template<class Rt2 , class R , class T , class B1 , class B2 , class B3 , class B4 , class B5 , class B6 , class B7 , class A1 , class A2 , class A3 , class A4 , class A5 , class A6 , class A7 , class A8 >
boost::enable_if_c<!boost::core::is_same<Rt2, R>::value, _bi::bind_t<Rt2, _mfi::BOOST_BIND_MF_NAME(mf7)<R, T, B1, B2, B3, B4, B5, B6, B7>, typename _bi::list_av_8<A1, A2, A3, A4, A5, A6, A7, A8>::type> >::type BOOST_BIND ( R(BOOST_BIND_MF_CC T::*)(B1, B2, B3, B4, B5, B6, B7)  f,
A1  a1,
A2  a2,
A3  a3,
A4  a4,
A5  a5,
A6  a6,
A7  a7,
A8  a8 
)

Definition at line 376 of file bind_mf_cc.hpp.

◆ BOOST_BIND() [33/36]

template<class R , class T , class B1 , class B2 , class B3 , class B4 , class B5 , class B6 , class B7 , class B8 , class A1 , class A2 , class A3 , class A4 , class A5 , class A6 , class A7 , class A8 , class A9 >
_bi::bind_t<R, _mfi::BOOST_BIND_MF_NAME(cmf8)<R, T, B1, B2, B3, B4, B5, B6, B7, B8>, typename _bi::list_av_9<A1, A2, A3, A4, A5, A6, A7, A8, A9>::type> BOOST_BIND ( R(BOOST_BIND_MF_CC T::*)(B1, B2, B3, B4, B5, B6, B7, B8) const  f,
A1  a1,
A2  a2,
A3  a3,
A4  a4,
A5  a5,
A6  a6,
A7  a7,
A8  a8,
A9  a9 
)

Definition at line 412 of file bind_mf_cc.hpp.

◆ BOOST_BIND() [34/36]

template<class Rt2 , class R , class T , class B1 , class B2 , class B3 , class B4 , class B5 , class B6 , class B7 , class B8 , class A1 , class A2 , class A3 , class A4 , class A5 , class A6 , class A7 , class A8 , class A9 >
boost::enable_if_c<!boost::core::is_same<Rt2, R>::value, _bi::bind_t<Rt2, _mfi::BOOST_BIND_MF_NAME(cmf8)<R, T, B1, B2, B3, B4, B5, B6, B7, B8>, typename _bi::list_av_9<A1, A2, A3, A4, A5, A6, A7, A8, A9>::type> >::type BOOST_BIND ( R(BOOST_BIND_MF_CC T::*)(B1, B2, B3, B4, B5, B6, B7, B8) const  f,
A1  a1,
A2  a2,
A3  a3,
A4  a4,
A5  a5,
A6  a6,
A7  a7,
A8  a8,
A9  a9 
)

Definition at line 436 of file bind_mf_cc.hpp.

◆ BOOST_BIND() [35/36]

template<class R , class T , class B1 , class B2 , class B3 , class B4 , class B5 , class B6 , class B7 , class B8 , class A1 , class A2 , class A3 , class A4 , class A5 , class A6 , class A7 , class A8 , class A9 >
_bi::bind_t<R, _mfi::BOOST_BIND_MF_NAME(mf8)<R, T, B1, B2, B3, B4, B5, B6, B7, B8>, typename _bi::list_av_9<A1, A2, A3, A4, A5, A6, A7, A8, A9>::type> BOOST_BIND ( R(BOOST_BIND_MF_CC T::*)(B1, B2, B3, B4, B5, B6, B7, B8)  f,
A1  a1,
A2  a2,
A3  a3,
A4  a4,
A5  a5,
A6  a6,
A7  a7,
A8  a8,
A9  a9 
)

Definition at line 401 of file bind_mf_cc.hpp.

◆ BOOST_BIND() [36/36]

template<class Rt2 , class R , class T , class B1 , class B2 , class B3 , class B4 , class B5 , class B6 , class B7 , class B8 , class A1 , class A2 , class A3 , class A4 , class A5 , class A6 , class A7 , class A8 , class A9 >
boost::enable_if_c<!boost::core::is_same<Rt2, R>::value, _bi::bind_t<Rt2, _mfi::BOOST_BIND_MF_NAME(mf8)<R, T, B1, B2, B3, B4, B5, B6, B7, B8>, typename _bi::list_av_9<A1, A2, A3, A4, A5, A6, A7, A8, A9>::type> >::type BOOST_BIND ( R(BOOST_BIND_MF_CC T::*)(B1, B2, B3, B4, B5, B6, B7, B8)  f,
A1  a1,
A2  a2,
A3  a3,
A4  a4,
A5  a5,
A6  a6,
A7  a7,
A8  a8,
A9  a9 
)

Definition at line 424 of file bind_mf_cc.hpp.



sick_visionary_ros
Author(s): SICK AG TechSupport 3D Snapshot
autogenerated on Thu Feb 8 2024 03:56:19