Classes | Typedefs | Functions
per_encoder.h File Reference
#include <etsi_its_cam_ts_coding/asn_application.h>
#include <etsi_its_cam_ts_coding/per_support.h>
Include dependency graph for per_encoder.h:
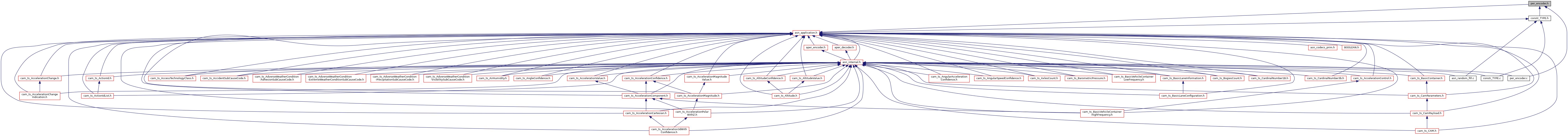
This graph shows which files directly or indirectly include this file:

Go to the source code of this file.

Classes

struct  enc_dyn_arg
 

Typedefs

typedef struct enc_dyn_arg enc_dyn_arg
 
typedef asn_enc_rval_t() per_type_encoder_f(const struct asn_TYPE_descriptor_s *type_descriptor, const asn_per_constraints_t *constraints, const void *struct_ptr, asn_per_outp_t *per_output)
 

Functions

int encode_dyn_cb (const void *buffer, size_t size, void *key)
 
int ignore_output (const void *data, size_t size, void *app_key)
 

Typedef Documentation

◆ enc_dyn_arg

typedef struct enc_dyn_arg enc_dyn_arg

◆ per_type_encoder_f

typedef asn_enc_rval_t() per_type_encoder_f(const struct asn_TYPE_descriptor_s *type_descriptor, const asn_per_constraints_t *constraints, const void *struct_ptr, asn_per_outp_t *per_output)

Definition at line 20 of file per_encoder.h.

Function Documentation

◆ encode_dyn_cb()

int encode_dyn_cb ( const void *  buffer,
size_t  size,
void *  key 
)

Definition at line 13 of file per_encoder.c.

◆ ignore_output()

int ignore_output ( const void *  data,
size_t  size,
void *  app_key 
)

Definition at line 5 of file per_encoder.c.



etsi_its_cam_ts_coding
Author(s): Jean-Pierre Busch , Guido Küppers , Lennart Reiher
autogenerated on Sun May 18 2025 02:21:24