Macros | Functions
protocol.h File Reference
#include "string.h"
#include "mavlink_types.h"
#include "mavlink_helpers.h"
Include dependency graph for protocol.h:
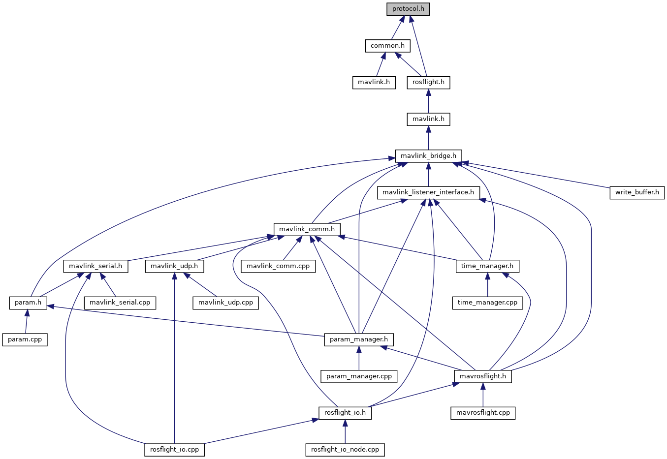
This graph shows which files directly or indirectly include this file:

Go to the source code of this file.

Macros

#define _MAV_MSG_RETURN_TYPE(TYPE, SIZE)
 
#define _MAV_PUT_ARRAY(TYPE, V)
 
#define _mav_put_char(buf, wire_offset, b)   buf[wire_offset] = b
 
#define _mav_put_double(buf, wire_offset, b)   byte_swap_8(&buf[wire_offset], (const char *)&b)
 
#define _mav_put_float(buf, wire_offset, b)   byte_swap_4(&buf[wire_offset], (const char *)&b)
 
#define _mav_put_int16_t(buf, wire_offset, b)   byte_swap_2(&buf[wire_offset], (const char *)&b)
 
#define _mav_put_int32_t(buf, wire_offset, b)   byte_swap_4(&buf[wire_offset], (const char *)&b)
 
#define _mav_put_int64_t(buf, wire_offset, b)   byte_swap_8(&buf[wire_offset], (const char *)&b)
 
#define _mav_put_int8_t(buf, wire_offset, b)   buf[wire_offset] = (int8_t)b
 
#define _mav_put_uint16_t(buf, wire_offset, b)   byte_swap_2(&buf[wire_offset], (const char *)&b)
 
#define _mav_put_uint32_t(buf, wire_offset, b)   byte_swap_4(&buf[wire_offset], (const char *)&b)
 
#define _mav_put_uint64_t(buf, wire_offset, b)   byte_swap_8(&buf[wire_offset], (const char *)&b)
 
#define _mav_put_uint8_t(buf, wire_offset, b)   buf[wire_offset] = (uint8_t)b
 
#define _MAV_RETURN_ARRAY(TYPE, V)
 
#define _MAV_RETURN_char(msg, wire_offset)   (const char)_MAV_PAYLOAD(msg)[wire_offset]
 
#define _MAV_RETURN_int8_t(msg, wire_offset)   (const int8_t)_MAV_PAYLOAD(msg)[wire_offset]
 
#define _MAV_RETURN_uint8_t(msg, wire_offset)   (const uint8_t)_MAV_PAYLOAD(msg)[wire_offset]
 
#define MAVLINK_ASSERT(x)
 
#define MAVLINK_AVOID_GCC_STACK_BUG   defined(__GNUC__)
 
#define MAVLINK_END_UART_SEND(chan, length)
 
#define MAVLINK_HELPER   static inline
 
#define MAVLINK_NEED_BYTE_SWAP   (MAVLINK_ENDIAN != MAVLINK_LITTLE_ENDIAN)
 
#define MAVLINK_STACK_BUFFER   0
 
#define MAVLINK_START_UART_SEND(chan, length)
 

Functions

static void _mav_put_char_array (char *buf, uint8_t wire_offset, const char *b, uint8_t array_length)
 
static void _mav_put_int8_t_array (char *buf, uint8_t wire_offset, const int8_t *b, uint8_t array_length)
 
static void _mav_put_uint8_t_array (char *buf, uint8_t wire_offset, const uint8_t *b, uint8_t array_length)
 
static uint16_t _MAV_RETURN_char_array (const mavlink_message_t *msg, char *value, uint8_t array_length, uint8_t wire_offset)
 
static uint16_t _MAV_RETURN_int8_t_array (const mavlink_message_t *msg, int8_t *value, uint8_t array_length, uint8_t wire_offset)
 
static uint16_t _MAV_RETURN_uint8_t_array (const mavlink_message_t *msg, uint8_t *value, uint8_t array_length, uint8_t wire_offset)
 
static void byte_swap_2 (char *dst, const char *src)
 
static void byte_swap_4 (char *dst, const char *src)
 
static void byte_swap_8 (char *dst, const char *src)
 
static void mav_array_memcpy (void *dest, const void *src, size_t n)
 
static uint16_t mavlink_msg_get_send_buffer_length (const mavlink_message_t *msg)
 Get the required buffer size for this message. More...
 

Macro Definition Documentation

◆ _MAV_MSG_RETURN_TYPE

#define _MAV_MSG_RETURN_TYPE (   TYPE,
  SIZE 
)
Value:
static inline TYPE _MAV_RETURN_## TYPE(const mavlink_message_t *msg, uint8_t ofs) \
{ TYPE r; byte_swap_## SIZE((char*)&r, &_MAV_PAYLOAD(msg)[ofs]); return r; }

Definition at line 247 of file protocol.h.

◆ _MAV_PUT_ARRAY

#define _MAV_PUT_ARRAY (   TYPE,
 
)
Value:
static inline void _mav_put_ ## TYPE ##_array(char *buf, uint8_t wire_offset, const TYPE *b, uint8_t array_length) \
{ \
if (b == NULL) { \
memset(&buf[wire_offset], 0, array_length*sizeof(TYPE)); \
} else { \
uint16_t i; \
for (i=0; i<array_length; i++) { \
_mav_put_## TYPE (buf, wire_offset+(i*sizeof(TYPE)), b[i]); \
} \
} \
}

Definition at line 213 of file protocol.h.

◆ _mav_put_char

#define _mav_put_char (   buf,
  wire_offset,
 
)    buf[wire_offset] = b

Definition at line 142 of file protocol.h.

◆ _mav_put_double

#define _mav_put_double (   buf,
  wire_offset,
 
)    byte_swap_8(&buf[wire_offset], (const char *)&b)

Definition at line 152 of file protocol.h.

◆ _mav_put_float

#define _mav_put_float (   buf,
  wire_offset,
 
)    byte_swap_4(&buf[wire_offset], (const char *)&b)

Definition at line 151 of file protocol.h.

◆ _mav_put_int16_t

#define _mav_put_int16_t (   buf,
  wire_offset,
 
)    byte_swap_2(&buf[wire_offset], (const char *)&b)

Definition at line 146 of file protocol.h.

◆ _mav_put_int32_t

#define _mav_put_int32_t (   buf,
  wire_offset,
 
)    byte_swap_4(&buf[wire_offset], (const char *)&b)

Definition at line 148 of file protocol.h.

◆ _mav_put_int64_t

#define _mav_put_int64_t (   buf,
  wire_offset,
 
)    byte_swap_8(&buf[wire_offset], (const char *)&b)

Definition at line 150 of file protocol.h.

◆ _mav_put_int8_t

#define _mav_put_int8_t (   buf,
  wire_offset,
 
)    buf[wire_offset] = (int8_t)b

Definition at line 141 of file protocol.h.

◆ _mav_put_uint16_t

#define _mav_put_uint16_t (   buf,
  wire_offset,
 
)    byte_swap_2(&buf[wire_offset], (const char *)&b)

Definition at line 145 of file protocol.h.

◆ _mav_put_uint32_t

#define _mav_put_uint32_t (   buf,
  wire_offset,
 
)    byte_swap_4(&buf[wire_offset], (const char *)&b)

Definition at line 147 of file protocol.h.

◆ _mav_put_uint64_t

#define _mav_put_uint64_t (   buf,
  wire_offset,
 
)    byte_swap_8(&buf[wire_offset], (const char *)&b)

Definition at line 149 of file protocol.h.

◆ _mav_put_uint8_t

#define _mav_put_uint8_t (   buf,
  wire_offset,
 
)    buf[wire_offset] = (uint8_t)b

Definition at line 140 of file protocol.h.

◆ _MAV_RETURN_ARRAY

#define _MAV_RETURN_ARRAY (   TYPE,
 
)
Value:
static inline uint16_t _MAV_RETURN_## TYPE ##_array(const mavlink_message_t *msg, TYPE *value, \
uint8_t array_length, uint8_t wire_offset) \
{ \
uint16_t i; \
for (i=0; i<array_length; i++) { \
value[i] = _MAV_RETURN_## TYPE (msg, wire_offset+(i*sizeof(value[0]))); \
} \
return array_length*sizeof(value[0]); \
}

Definition at line 310 of file protocol.h.

◆ _MAV_RETURN_char

#define _MAV_RETURN_char (   msg,
  wire_offset 
)    (const char)_MAV_PAYLOAD(msg)[wire_offset]

Definition at line 242 of file protocol.h.

◆ _MAV_RETURN_int8_t

#define _MAV_RETURN_int8_t (   msg,
  wire_offset 
)    (const int8_t)_MAV_PAYLOAD(msg)[wire_offset]

Definition at line 243 of file protocol.h.

◆ _MAV_RETURN_uint8_t

#define _MAV_RETURN_uint8_t (   msg,
  wire_offset 
)    (const uint8_t)_MAV_PAYLOAD(msg)[wire_offset]

Definition at line 244 of file protocol.h.

◆ MAVLINK_ASSERT

#define MAVLINK_ASSERT (   x)

Definition at line 26 of file protocol.h.

◆ MAVLINK_AVOID_GCC_STACK_BUG

#define MAVLINK_AVOID_GCC_STACK_BUG   defined(__GNUC__)

Definition at line 22 of file protocol.h.

◆ MAVLINK_END_UART_SEND

#define MAVLINK_END_UART_SEND (   chan,
  length 
)

Definition at line 34 of file protocol.h.

◆ MAVLINK_HELPER

#define MAVLINK_HELPER   static inline

Definition at line 84 of file protocol.h.

◆ MAVLINK_NEED_BYTE_SWAP

#define MAVLINK_NEED_BYTE_SWAP   (MAVLINK_ENDIAN != MAVLINK_LITTLE_ENDIAN)

Definition at line 14 of file protocol.h.

◆ MAVLINK_STACK_BUFFER

#define MAVLINK_STACK_BUFFER   0

Definition at line 18 of file protocol.h.

◆ MAVLINK_START_UART_SEND

#define MAVLINK_START_UART_SEND (   chan,
  length 
)

Definition at line 30 of file protocol.h.

Function Documentation

◆ _mav_put_char_array()

static void _mav_put_char_array ( char *  buf,
uint8_t  wire_offset,
const char *  b,
uint8_t  array_length 
)
inlinestatic

Definition at line 188 of file protocol.h.

◆ _mav_put_int8_t_array()

static void _mav_put_int8_t_array ( char *  buf,
uint8_t  wire_offset,
const int8_t *  b,
uint8_t  array_length 
)
inlinestatic

Definition at line 206 of file protocol.h.

◆ _mav_put_uint8_t_array()

static void _mav_put_uint8_t_array ( char *  buf,
uint8_t  wire_offset,
const uint8_t *  b,
uint8_t  array_length 
)
inlinestatic

Definition at line 197 of file protocol.h.

◆ _MAV_RETURN_char_array()

static uint16_t _MAV_RETURN_char_array ( const mavlink_message_t *  msg,
char *  value,
uint8_t  array_length,
uint8_t  wire_offset 
)
inlinestatic

Definition at line 288 of file protocol.h.

◆ _MAV_RETURN_int8_t_array()

static uint16_t _MAV_RETURN_int8_t_array ( const mavlink_message_t *  msg,
int8_t *  value,
uint8_t  array_length,
uint8_t  wire_offset 
)
inlinestatic

Definition at line 302 of file protocol.h.

◆ _MAV_RETURN_uint8_t_array()

static uint16_t _MAV_RETURN_uint8_t_array ( const mavlink_message_t *  msg,
uint8_t *  value,
uint8_t  array_length,
uint8_t  wire_offset 
)
inlinestatic

Definition at line 295 of file protocol.h.

◆ byte_swap_2()

static void byte_swap_2 ( char *  dst,
const char *  src 
)
inlinestatic

Definition at line 98 of file protocol.h.

◆ byte_swap_4()

static void byte_swap_4 ( char *  dst,
const char *  src 
)
inlinestatic

Definition at line 103 of file protocol.h.

◆ byte_swap_8()

static void byte_swap_8 ( char *  dst,
const char *  src 
)
inlinestatic

Definition at line 110 of file protocol.h.

◆ mav_array_memcpy()

static void mav_array_memcpy ( void *  dest,
const void *  src,
size_t  n 
)
inlinestatic

Definition at line 176 of file protocol.h.

◆ mavlink_msg_get_send_buffer_length()

static uint16_t mavlink_msg_get_send_buffer_length ( const mavlink_message_t *  msg)
inlinestatic

Get the required buffer size for this message.

Definition at line 92 of file protocol.h.



rosflight
Author(s): Daniel Koch , James Jackson
autogenerated on Mon Feb 28 2022 23:37:55