Classes | Macros | Typedefs | Functions
mavlink_msg_small_mag.h File Reference
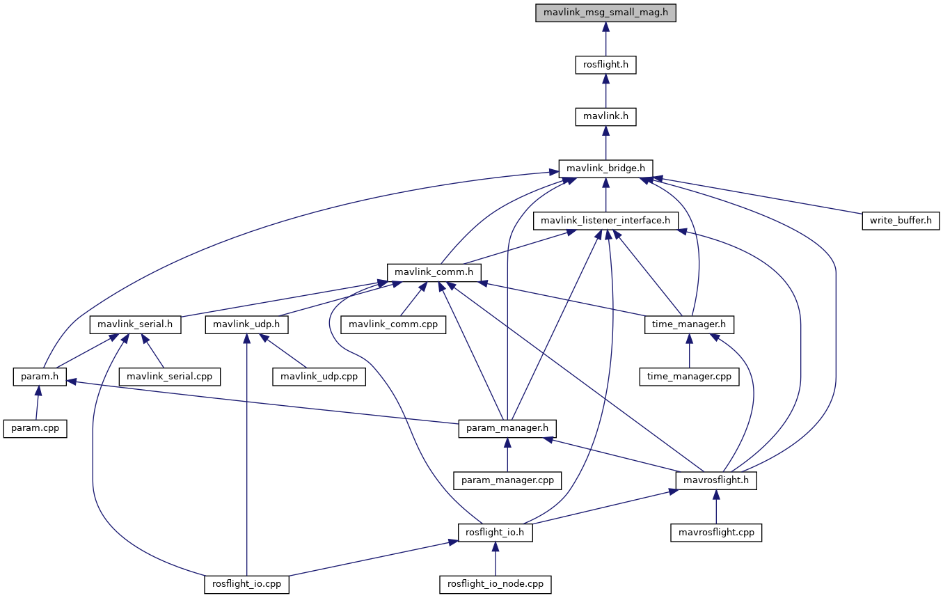
This graph shows which files directly or indirectly include this file:

Go to the source code of this file.

Classes

struct  __mavlink_small_mag_t
 

Macros

#define MAVLINK_MESSAGE_INFO_SMALL_MAG
 
#define MAVLINK_MSG_ID_182_CRC   218
 
#define MAVLINK_MSG_ID_182_LEN   12
 
#define MAVLINK_MSG_ID_SMALL_MAG   182
 
#define MAVLINK_MSG_ID_SMALL_MAG_CRC   218
 
#define MAVLINK_MSG_ID_SMALL_MAG_LEN   12
 

Typedefs

typedef struct __mavlink_small_mag_t mavlink_small_mag_t
 

Functions

static void mavlink_msg_small_mag_decode (const mavlink_message_t *msg, mavlink_small_mag_t *small_mag)
 Decode a small_mag message into a struct. More...
 
static uint16_t mavlink_msg_small_mag_encode (uint8_t system_id, uint8_t component_id, mavlink_message_t *msg, const mavlink_small_mag_t *small_mag)
 Encode a small_mag struct. More...
 
static uint16_t mavlink_msg_small_mag_encode_chan (uint8_t system_id, uint8_t component_id, uint8_t chan, mavlink_message_t *msg, const mavlink_small_mag_t *small_mag)
 Encode a small_mag struct on a channel. More...
 
static float mavlink_msg_small_mag_get_xmag (const mavlink_message_t *msg)
 Send a small_mag message. More...
 
static float mavlink_msg_small_mag_get_ymag (const mavlink_message_t *msg)
 Get field ymag from small_mag message. More...
 
static float mavlink_msg_small_mag_get_zmag (const mavlink_message_t *msg)
 Get field zmag from small_mag message. More...
 
static uint16_t mavlink_msg_small_mag_pack (uint8_t system_id, uint8_t component_id, mavlink_message_t *msg, float xmag, float ymag, float zmag)
 Pack a small_mag message. More...
 
static uint16_t mavlink_msg_small_mag_pack_chan (uint8_t system_id, uint8_t component_id, uint8_t chan, mavlink_message_t *msg, float xmag, float ymag, float zmag)
 Pack a small_mag message on a channel. More...
 

Macro Definition Documentation

◆ MAVLINK_MESSAGE_INFO_SMALL_MAG

#define MAVLINK_MESSAGE_INFO_SMALL_MAG
Value:
{ \
"SMALL_MAG", \
3, \
{ { "xmag", NULL, MAVLINK_TYPE_FLOAT, 0, 0, offsetof(mavlink_small_mag_t, xmag) }, \
{ "ymag", NULL, MAVLINK_TYPE_FLOAT, 0, 4, offsetof(mavlink_small_mag_t, ymag) }, \
{ "zmag", NULL, MAVLINK_TYPE_FLOAT, 0, 8, offsetof(mavlink_small_mag_t, zmag) }, \
} \
}

Definition at line 20 of file mavlink_msg_small_mag.h.

◆ MAVLINK_MSG_ID_182_CRC

#define MAVLINK_MSG_ID_182_CRC   218

Definition at line 16 of file mavlink_msg_small_mag.h.

◆ MAVLINK_MSG_ID_182_LEN

#define MAVLINK_MSG_ID_182_LEN   12

Definition at line 13 of file mavlink_msg_small_mag.h.

◆ MAVLINK_MSG_ID_SMALL_MAG

#define MAVLINK_MSG_ID_SMALL_MAG   182

Definition at line 3 of file mavlink_msg_small_mag.h.

◆ MAVLINK_MSG_ID_SMALL_MAG_CRC

#define MAVLINK_MSG_ID_SMALL_MAG_CRC   218

Definition at line 15 of file mavlink_msg_small_mag.h.

◆ MAVLINK_MSG_ID_SMALL_MAG_LEN

#define MAVLINK_MSG_ID_SMALL_MAG_LEN   12

Definition at line 12 of file mavlink_msg_small_mag.h.

Typedef Documentation

◆ mavlink_small_mag_t

Function Documentation

◆ mavlink_msg_small_mag_decode()

static void mavlink_msg_small_mag_decode ( const mavlink_message_t *  msg,
mavlink_small_mag_t small_mag 
)
inlinestatic

Decode a small_mag message into a struct.

Parameters
msgThe message to decode
small_magC-struct to decode the message contents into

Definition at line 248 of file mavlink_msg_small_mag.h.

◆ mavlink_msg_small_mag_encode()

static uint16_t mavlink_msg_small_mag_encode ( uint8_t  system_id,
uint8_t  component_id,
mavlink_message_t *  msg,
const mavlink_small_mag_t small_mag 
)
inlinestatic

Encode a small_mag struct.

Parameters
system_idID of this system
component_idID of this component (e.g. 200 for IMU)
msgThe MAVLink message to compress the data into
small_magC-struct to read the message contents from

Definition at line 115 of file mavlink_msg_small_mag.h.

◆ mavlink_msg_small_mag_encode_chan()

static uint16_t mavlink_msg_small_mag_encode_chan ( uint8_t  system_id,
uint8_t  component_id,
uint8_t  chan,
mavlink_message_t *  msg,
const mavlink_small_mag_t small_mag 
)
inlinestatic

Encode a small_mag struct on a channel.

Parameters
system_idID of this system
component_idID of this component (e.g. 200 for IMU)
chanThe MAVLink channel this message will be sent over
msgThe MAVLink message to compress the data into
small_magC-struct to read the message contents from

Definition at line 129 of file mavlink_msg_small_mag.h.

◆ mavlink_msg_small_mag_get_xmag()

static float mavlink_msg_small_mag_get_xmag ( const mavlink_message_t *  msg)
inlinestatic

Send a small_mag message.

Parameters
chanMAVLink channel to send the message
xmagMagnetic field along X axis
ymagMagnetic field along Y axis
zmagMagnetic field along Z axis Get field xmag from small_mag message
Returns
Magnetic field along X axis

Definition at line 217 of file mavlink_msg_small_mag.h.

◆ mavlink_msg_small_mag_get_ymag()

static float mavlink_msg_small_mag_get_ymag ( const mavlink_message_t *  msg)
inlinestatic

Get field ymag from small_mag message.

Returns
Magnetic field along Y axis

Definition at line 227 of file mavlink_msg_small_mag.h.

◆ mavlink_msg_small_mag_get_zmag()

static float mavlink_msg_small_mag_get_zmag ( const mavlink_message_t *  msg)
inlinestatic

Get field zmag from small_mag message.

Returns
Magnetic field along Z axis

Definition at line 237 of file mavlink_msg_small_mag.h.

◆ mavlink_msg_small_mag_pack()

static uint16_t mavlink_msg_small_mag_pack ( uint8_t  system_id,
uint8_t  component_id,
mavlink_message_t *  msg,
float  xmag,
float  ymag,
float  zmag 
)
inlinestatic

Pack a small_mag message.

Parameters
system_idID of this system
component_idID of this component (e.g. 200 for IMU)
msgThe MAVLink message to compress the data into
xmagMagnetic field along X axis
ymagMagnetic field along Y axis
zmagMagnetic field along Z axis
Returns
length of the message in bytes (excluding serial stream start sign)

Definition at line 41 of file mavlink_msg_small_mag.h.

◆ mavlink_msg_small_mag_pack_chan()

static uint16_t mavlink_msg_small_mag_pack_chan ( uint8_t  system_id,
uint8_t  component_id,
uint8_t  chan,
mavlink_message_t *  msg,
float  xmag,
float  ymag,
float  zmag 
)
inlinestatic

Pack a small_mag message on a channel.

Parameters
system_idID of this system
component_idID of this component (e.g. 200 for IMU)
chanThe MAVLink channel this message will be sent over
msgThe MAVLink message to compress the data into
xmagMagnetic field along X axis
ymagMagnetic field along Y axis
zmagMagnetic field along Z axis
Returns
length of the message in bytes (excluding serial stream start sign)

Definition at line 79 of file mavlink_msg_small_mag.h.



rosflight
Author(s): Daniel Koch , James Jackson
autogenerated on Mon Feb 28 2022 23:37:55