Classes | Macros | Typedefs | Functions
mavlink_msg_rosflight_gnss_full.h File Reference
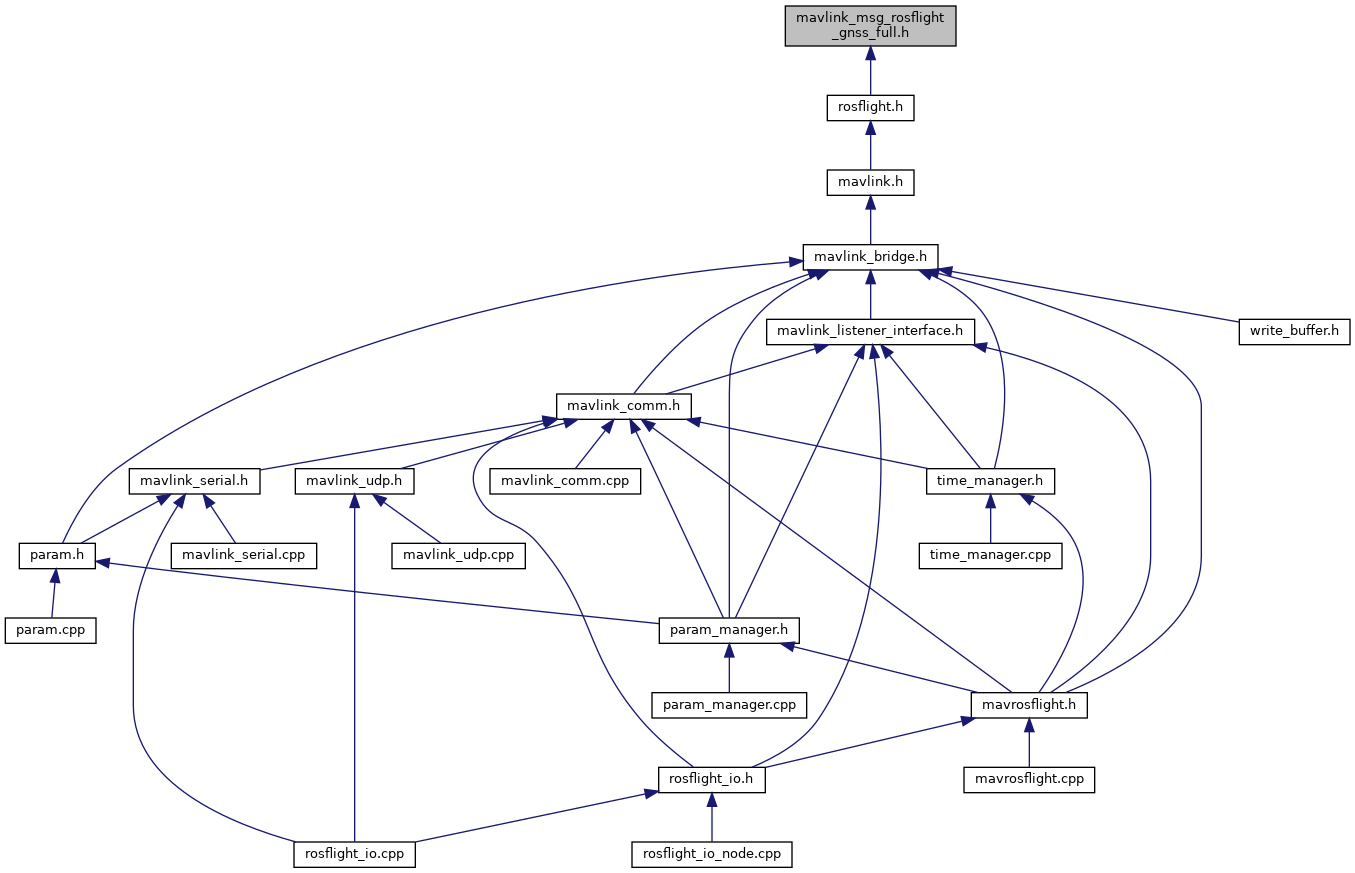
This graph shows which files directly or indirectly include this file:

Go to the source code of this file.

Classes

struct  __mavlink_rosflight_gnss_full_t
 

Macros

#define MAVLINK_MESSAGE_INFO_ROSFLIGHT_GNSS_FULL
 
#define MAVLINK_MSG_ID_198_CRC   204
 
#define MAVLINK_MSG_ID_198_LEN   84
 
#define MAVLINK_MSG_ID_ROSFLIGHT_GNSS_FULL   198
 
#define MAVLINK_MSG_ID_ROSFLIGHT_GNSS_FULL_CRC   204
 
#define MAVLINK_MSG_ID_ROSFLIGHT_GNSS_FULL_LEN   84
 

Typedefs

typedef struct __mavlink_rosflight_gnss_full_t mavlink_rosflight_gnss_full_t
 

Functions

static void mavlink_msg_rosflight_gnss_full_decode (const mavlink_message_t *msg, mavlink_rosflight_gnss_full_t *rosflight_gnss_full)
 Decode a rosflight_gnss_full message into a struct. More...
 
static uint16_t mavlink_msg_rosflight_gnss_full_encode (uint8_t system_id, uint8_t component_id, mavlink_message_t *msg, const mavlink_rosflight_gnss_full_t *rosflight_gnss_full)
 Encode a rosflight_gnss_full struct. More...
 
static uint16_t mavlink_msg_rosflight_gnss_full_encode_chan (uint8_t system_id, uint8_t component_id, uint8_t chan, mavlink_message_t *msg, const mavlink_rosflight_gnss_full_t *rosflight_gnss_full)
 Encode a rosflight_gnss_full struct on a channel. More...
 
static uint8_t mavlink_msg_rosflight_gnss_full_get_day (const mavlink_message_t *msg)
 Get field day from rosflight_gnss_full message. More...
 
static uint8_t mavlink_msg_rosflight_gnss_full_get_fix_type (const mavlink_message_t *msg)
 Get field fix_type from rosflight_gnss_full message. More...
 
static int32_t mavlink_msg_rosflight_gnss_full_get_g_speed (const mavlink_message_t *msg)
 Get field g_speed from rosflight_gnss_full message. More...
 
static uint32_t mavlink_msg_rosflight_gnss_full_get_h_acc (const mavlink_message_t *msg)
 Get field h_acc from rosflight_gnss_full message. More...
 
static uint32_t mavlink_msg_rosflight_gnss_full_get_head_acc (const mavlink_message_t *msg)
 Get field head_acc from rosflight_gnss_full message. More...
 
static int32_t mavlink_msg_rosflight_gnss_full_get_head_mot (const mavlink_message_t *msg)
 Get field head_mot from rosflight_gnss_full message. More...
 
static int32_t mavlink_msg_rosflight_gnss_full_get_height (const mavlink_message_t *msg)
 Get field height from rosflight_gnss_full message. More...
 
static int32_t mavlink_msg_rosflight_gnss_full_get_height_msl (const mavlink_message_t *msg)
 Get field height_msl from rosflight_gnss_full message. More...
 
static uint8_t mavlink_msg_rosflight_gnss_full_get_hour (const mavlink_message_t *msg)
 Get field hour from rosflight_gnss_full message. More...
 
static int32_t mavlink_msg_rosflight_gnss_full_get_lat (const mavlink_message_t *msg)
 Get field lat from rosflight_gnss_full message. More...
 
static int32_t mavlink_msg_rosflight_gnss_full_get_lon (const mavlink_message_t *msg)
 Get field lon from rosflight_gnss_full message. More...
 
static uint8_t mavlink_msg_rosflight_gnss_full_get_min (const mavlink_message_t *msg)
 Get field min from rosflight_gnss_full message. More...
 
static uint8_t mavlink_msg_rosflight_gnss_full_get_month (const mavlink_message_t *msg)
 Get field month from rosflight_gnss_full message. More...
 
static int32_t mavlink_msg_rosflight_gnss_full_get_nano (const mavlink_message_t *msg)
 Get field nano from rosflight_gnss_full message. More...
 
static uint8_t mavlink_msg_rosflight_gnss_full_get_num_sat (const mavlink_message_t *msg)
 Get field num_sat from rosflight_gnss_full message. More...
 
static uint16_t mavlink_msg_rosflight_gnss_full_get_p_dop (const mavlink_message_t *msg)
 Get field p_dop from rosflight_gnss_full message. More...
 
static uint64_t mavlink_msg_rosflight_gnss_full_get_rosflight_timestamp (const mavlink_message_t *msg)
 Get field rosflight_timestamp from rosflight_gnss_full message. More...
 
static uint32_t mavlink_msg_rosflight_gnss_full_get_s_acc (const mavlink_message_t *msg)
 Get field s_acc from rosflight_gnss_full message. More...
 
static uint8_t mavlink_msg_rosflight_gnss_full_get_sec (const mavlink_message_t *msg)
 Get field sec from rosflight_gnss_full message. More...
 
static uint32_t mavlink_msg_rosflight_gnss_full_get_t_acc (const mavlink_message_t *msg)
 Get field t_acc from rosflight_gnss_full message. More...
 
static uint32_t mavlink_msg_rosflight_gnss_full_get_time_of_week (const mavlink_message_t *msg)
 Send a rosflight_gnss_full message. More...
 
static uint32_t mavlink_msg_rosflight_gnss_full_get_v_acc (const mavlink_message_t *msg)
 Get field v_acc from rosflight_gnss_full message. More...
 
static uint8_t mavlink_msg_rosflight_gnss_full_get_valid (const mavlink_message_t *msg)
 Get field valid from rosflight_gnss_full message. More...
 
static int32_t mavlink_msg_rosflight_gnss_full_get_vel_d (const mavlink_message_t *msg)
 Get field vel_d from rosflight_gnss_full message. More...
 
static int32_t mavlink_msg_rosflight_gnss_full_get_vel_e (const mavlink_message_t *msg)
 Get field vel_e from rosflight_gnss_full message. More...
 
static int32_t mavlink_msg_rosflight_gnss_full_get_vel_n (const mavlink_message_t *msg)
 Get field vel_n from rosflight_gnss_full message. More...
 
static uint16_t mavlink_msg_rosflight_gnss_full_get_year (const mavlink_message_t *msg)
 Get field year from rosflight_gnss_full message. More...
 
static uint16_t mavlink_msg_rosflight_gnss_full_pack (uint8_t system_id, uint8_t component_id, mavlink_message_t *msg, uint32_t time_of_week, uint16_t year, uint8_t month, uint8_t day, uint8_t hour, uint8_t min, uint8_t sec, uint8_t valid, uint32_t t_acc, int32_t nano, uint8_t fix_type, uint8_t num_sat, int32_t lon, int32_t lat, int32_t height, int32_t height_msl, uint32_t h_acc, uint32_t v_acc, int32_t vel_n, int32_t vel_e, int32_t vel_d, int32_t g_speed, int32_t head_mot, uint32_t s_acc, uint32_t head_acc, uint16_t p_dop, uint64_t rosflight_timestamp)
 Pack a rosflight_gnss_full message. More...
 
static uint16_t mavlink_msg_rosflight_gnss_full_pack_chan (uint8_t system_id, uint8_t component_id, uint8_t chan, mavlink_message_t *msg, uint32_t time_of_week, uint16_t year, uint8_t month, uint8_t day, uint8_t hour, uint8_t min, uint8_t sec, uint8_t valid, uint32_t t_acc, int32_t nano, uint8_t fix_type, uint8_t num_sat, int32_t lon, int32_t lat, int32_t height, int32_t height_msl, uint32_t h_acc, uint32_t v_acc, int32_t vel_n, int32_t vel_e, int32_t vel_d, int32_t g_speed, int32_t head_mot, uint32_t s_acc, uint32_t head_acc, uint16_t p_dop, uint64_t rosflight_timestamp)
 Pack a rosflight_gnss_full message on a channel. More...
 

Macro Definition Documentation

◆ MAVLINK_MESSAGE_INFO_ROSFLIGHT_GNSS_FULL

#define MAVLINK_MESSAGE_INFO_ROSFLIGHT_GNSS_FULL

Definition at line 44 of file mavlink_msg_rosflight_gnss_full.h.

◆ MAVLINK_MSG_ID_198_CRC

#define MAVLINK_MSG_ID_198_CRC   204

Definition at line 40 of file mavlink_msg_rosflight_gnss_full.h.

◆ MAVLINK_MSG_ID_198_LEN

#define MAVLINK_MSG_ID_198_LEN   84

Definition at line 37 of file mavlink_msg_rosflight_gnss_full.h.

◆ MAVLINK_MSG_ID_ROSFLIGHT_GNSS_FULL

#define MAVLINK_MSG_ID_ROSFLIGHT_GNSS_FULL   198

Definition at line 3 of file mavlink_msg_rosflight_gnss_full.h.

◆ MAVLINK_MSG_ID_ROSFLIGHT_GNSS_FULL_CRC

#define MAVLINK_MSG_ID_ROSFLIGHT_GNSS_FULL_CRC   204

Definition at line 39 of file mavlink_msg_rosflight_gnss_full.h.

◆ MAVLINK_MSG_ID_ROSFLIGHT_GNSS_FULL_LEN

#define MAVLINK_MSG_ID_ROSFLIGHT_GNSS_FULL_LEN   84

Definition at line 36 of file mavlink_msg_rosflight_gnss_full.h.

Typedef Documentation

◆ mavlink_rosflight_gnss_full_t

Function Documentation

◆ mavlink_msg_rosflight_gnss_full_decode()

static void mavlink_msg_rosflight_gnss_full_decode ( const mavlink_message_t *  msg,
mavlink_rosflight_gnss_full_t rosflight_gnss_full 
)
inlinestatic

Decode a rosflight_gnss_full message into a struct.

Parameters
msgThe message to decode
rosflight_gnss_fullC-struct to decode the message contents into

Definition at line 800 of file mavlink_msg_rosflight_gnss_full.h.

◆ mavlink_msg_rosflight_gnss_full_encode()

static uint16_t mavlink_msg_rosflight_gnss_full_encode ( uint8_t  system_id,
uint8_t  component_id,
mavlink_message_t *  msg,
const mavlink_rosflight_gnss_full_t rosflight_gnss_full 
)
inlinestatic

Encode a rosflight_gnss_full struct.

Parameters
system_idID of this system
component_idID of this component (e.g. 200 for IMU)
msgThe MAVLink message to compress the data into
rosflight_gnss_fullC-struct to read the message contents from

Definition at line 307 of file mavlink_msg_rosflight_gnss_full.h.

◆ mavlink_msg_rosflight_gnss_full_encode_chan()

static uint16_t mavlink_msg_rosflight_gnss_full_encode_chan ( uint8_t  system_id,
uint8_t  component_id,
uint8_t  chan,
mavlink_message_t *  msg,
const mavlink_rosflight_gnss_full_t rosflight_gnss_full 
)
inlinestatic

Encode a rosflight_gnss_full struct on a channel.

Parameters
system_idID of this system
component_idID of this component (e.g. 200 for IMU)
chanThe MAVLink channel this message will be sent over
msgThe MAVLink message to compress the data into
rosflight_gnss_fullC-struct to read the message contents from

Definition at line 321 of file mavlink_msg_rosflight_gnss_full.h.

◆ mavlink_msg_rosflight_gnss_full_get_day()

static uint8_t mavlink_msg_rosflight_gnss_full_get_day ( const mavlink_message_t *  msg)
inlinestatic

Get field day from rosflight_gnss_full message.

Returns

Definition at line 559 of file mavlink_msg_rosflight_gnss_full.h.

◆ mavlink_msg_rosflight_gnss_full_get_fix_type()

static uint8_t mavlink_msg_rosflight_gnss_full_get_fix_type ( const mavlink_message_t *  msg)
inlinestatic

Get field fix_type from rosflight_gnss_full message.

Returns

Definition at line 629 of file mavlink_msg_rosflight_gnss_full.h.

◆ mavlink_msg_rosflight_gnss_full_get_g_speed()

static int32_t mavlink_msg_rosflight_gnss_full_get_g_speed ( const mavlink_message_t *  msg)
inlinestatic

Get field g_speed from rosflight_gnss_full message.

Returns

Definition at line 739 of file mavlink_msg_rosflight_gnss_full.h.

◆ mavlink_msg_rosflight_gnss_full_get_h_acc()

static uint32_t mavlink_msg_rosflight_gnss_full_get_h_acc ( const mavlink_message_t *  msg)
inlinestatic

Get field h_acc from rosflight_gnss_full message.

Returns

Definition at line 689 of file mavlink_msg_rosflight_gnss_full.h.

◆ mavlink_msg_rosflight_gnss_full_get_head_acc()

static uint32_t mavlink_msg_rosflight_gnss_full_get_head_acc ( const mavlink_message_t *  msg)
inlinestatic

Get field head_acc from rosflight_gnss_full message.

Returns

Definition at line 769 of file mavlink_msg_rosflight_gnss_full.h.

◆ mavlink_msg_rosflight_gnss_full_get_head_mot()

static int32_t mavlink_msg_rosflight_gnss_full_get_head_mot ( const mavlink_message_t *  msg)
inlinestatic

Get field head_mot from rosflight_gnss_full message.

Returns

Definition at line 749 of file mavlink_msg_rosflight_gnss_full.h.

◆ mavlink_msg_rosflight_gnss_full_get_height()

static int32_t mavlink_msg_rosflight_gnss_full_get_height ( const mavlink_message_t *  msg)
inlinestatic

Get field height from rosflight_gnss_full message.

Returns

Definition at line 669 of file mavlink_msg_rosflight_gnss_full.h.

◆ mavlink_msg_rosflight_gnss_full_get_height_msl()

static int32_t mavlink_msg_rosflight_gnss_full_get_height_msl ( const mavlink_message_t *  msg)
inlinestatic

Get field height_msl from rosflight_gnss_full message.

Returns

Definition at line 679 of file mavlink_msg_rosflight_gnss_full.h.

◆ mavlink_msg_rosflight_gnss_full_get_hour()

static uint8_t mavlink_msg_rosflight_gnss_full_get_hour ( const mavlink_message_t *  msg)
inlinestatic

Get field hour from rosflight_gnss_full message.

Returns

Definition at line 569 of file mavlink_msg_rosflight_gnss_full.h.

◆ mavlink_msg_rosflight_gnss_full_get_lat()

static int32_t mavlink_msg_rosflight_gnss_full_get_lat ( const mavlink_message_t *  msg)
inlinestatic

Get field lat from rosflight_gnss_full message.

Returns

Definition at line 659 of file mavlink_msg_rosflight_gnss_full.h.

◆ mavlink_msg_rosflight_gnss_full_get_lon()

static int32_t mavlink_msg_rosflight_gnss_full_get_lon ( const mavlink_message_t *  msg)
inlinestatic

Get field lon from rosflight_gnss_full message.

Returns

Definition at line 649 of file mavlink_msg_rosflight_gnss_full.h.

◆ mavlink_msg_rosflight_gnss_full_get_min()

static uint8_t mavlink_msg_rosflight_gnss_full_get_min ( const mavlink_message_t *  msg)
inlinestatic

Get field min from rosflight_gnss_full message.

Returns

Definition at line 579 of file mavlink_msg_rosflight_gnss_full.h.

◆ mavlink_msg_rosflight_gnss_full_get_month()

static uint8_t mavlink_msg_rosflight_gnss_full_get_month ( const mavlink_message_t *  msg)
inlinestatic

Get field month from rosflight_gnss_full message.

Returns

Definition at line 549 of file mavlink_msg_rosflight_gnss_full.h.

◆ mavlink_msg_rosflight_gnss_full_get_nano()

static int32_t mavlink_msg_rosflight_gnss_full_get_nano ( const mavlink_message_t *  msg)
inlinestatic

Get field nano from rosflight_gnss_full message.

Returns

Definition at line 619 of file mavlink_msg_rosflight_gnss_full.h.

◆ mavlink_msg_rosflight_gnss_full_get_num_sat()

static uint8_t mavlink_msg_rosflight_gnss_full_get_num_sat ( const mavlink_message_t *  msg)
inlinestatic

Get field num_sat from rosflight_gnss_full message.

Returns

Definition at line 639 of file mavlink_msg_rosflight_gnss_full.h.

◆ mavlink_msg_rosflight_gnss_full_get_p_dop()

static uint16_t mavlink_msg_rosflight_gnss_full_get_p_dop ( const mavlink_message_t *  msg)
inlinestatic

Get field p_dop from rosflight_gnss_full message.

Returns

Definition at line 779 of file mavlink_msg_rosflight_gnss_full.h.

◆ mavlink_msg_rosflight_gnss_full_get_rosflight_timestamp()

static uint64_t mavlink_msg_rosflight_gnss_full_get_rosflight_timestamp ( const mavlink_message_t *  msg)
inlinestatic

Get field rosflight_timestamp from rosflight_gnss_full message.

Returns

Definition at line 789 of file mavlink_msg_rosflight_gnss_full.h.

◆ mavlink_msg_rosflight_gnss_full_get_s_acc()

static uint32_t mavlink_msg_rosflight_gnss_full_get_s_acc ( const mavlink_message_t *  msg)
inlinestatic

Get field s_acc from rosflight_gnss_full message.

Returns

Definition at line 759 of file mavlink_msg_rosflight_gnss_full.h.

◆ mavlink_msg_rosflight_gnss_full_get_sec()

static uint8_t mavlink_msg_rosflight_gnss_full_get_sec ( const mavlink_message_t *  msg)
inlinestatic

Get field sec from rosflight_gnss_full message.

Returns

Definition at line 589 of file mavlink_msg_rosflight_gnss_full.h.

◆ mavlink_msg_rosflight_gnss_full_get_t_acc()

static uint32_t mavlink_msg_rosflight_gnss_full_get_t_acc ( const mavlink_message_t *  msg)
inlinestatic

Get field t_acc from rosflight_gnss_full message.

Returns

Definition at line 609 of file mavlink_msg_rosflight_gnss_full.h.

◆ mavlink_msg_rosflight_gnss_full_get_time_of_week()

static uint32_t mavlink_msg_rosflight_gnss_full_get_time_of_week ( const mavlink_message_t *  msg)
inlinestatic

Send a rosflight_gnss_full message.

Parameters
chanMAVLink channel to send the message
time_of_week
year
month
day
hour
min
sec
valid
t_acc
nano
fix_type
num_sat
lon
lat
height
height_msl
h_acc
v_acc
vel_n
vel_e
vel_d
g_speed
head_mot
s_acc
head_acc
p_dop
rosflight_timestampGet field time_of_week from rosflight_gnss_full message
Returns

Definition at line 529 of file mavlink_msg_rosflight_gnss_full.h.

◆ mavlink_msg_rosflight_gnss_full_get_v_acc()

static uint32_t mavlink_msg_rosflight_gnss_full_get_v_acc ( const mavlink_message_t *  msg)
inlinestatic

Get field v_acc from rosflight_gnss_full message.

Returns

Definition at line 699 of file mavlink_msg_rosflight_gnss_full.h.

◆ mavlink_msg_rosflight_gnss_full_get_valid()

static uint8_t mavlink_msg_rosflight_gnss_full_get_valid ( const mavlink_message_t *  msg)
inlinestatic

Get field valid from rosflight_gnss_full message.

Returns

Definition at line 599 of file mavlink_msg_rosflight_gnss_full.h.

◆ mavlink_msg_rosflight_gnss_full_get_vel_d()

static int32_t mavlink_msg_rosflight_gnss_full_get_vel_d ( const mavlink_message_t *  msg)
inlinestatic

Get field vel_d from rosflight_gnss_full message.

Returns

Definition at line 729 of file mavlink_msg_rosflight_gnss_full.h.

◆ mavlink_msg_rosflight_gnss_full_get_vel_e()

static int32_t mavlink_msg_rosflight_gnss_full_get_vel_e ( const mavlink_message_t *  msg)
inlinestatic

Get field vel_e from rosflight_gnss_full message.

Returns

Definition at line 719 of file mavlink_msg_rosflight_gnss_full.h.

◆ mavlink_msg_rosflight_gnss_full_get_vel_n()

static int32_t mavlink_msg_rosflight_gnss_full_get_vel_n ( const mavlink_message_t *  msg)
inlinestatic

Get field vel_n from rosflight_gnss_full message.

Returns

Definition at line 709 of file mavlink_msg_rosflight_gnss_full.h.

◆ mavlink_msg_rosflight_gnss_full_get_year()

static uint16_t mavlink_msg_rosflight_gnss_full_get_year ( const mavlink_message_t *  msg)
inlinestatic

Get field year from rosflight_gnss_full message.

Returns

Definition at line 539 of file mavlink_msg_rosflight_gnss_full.h.

◆ mavlink_msg_rosflight_gnss_full_pack()

static uint16_t mavlink_msg_rosflight_gnss_full_pack ( uint8_t  system_id,
uint8_t  component_id,
mavlink_message_t *  msg,
uint32_t  time_of_week,
uint16_t  year,
uint8_t  month,
uint8_t  day,
uint8_t  hour,
uint8_t  min,
uint8_t  sec,
uint8_t  valid,
uint32_t  t_acc,
int32_t  nano,
uint8_t  fix_type,
uint8_t  num_sat,
int32_t  lon,
int32_t  lat,
int32_t  height,
int32_t  height_msl,
uint32_t  h_acc,
uint32_t  v_acc,
int32_t  vel_n,
int32_t  vel_e,
int32_t  vel_d,
int32_t  g_speed,
int32_t  head_mot,
uint32_t  s_acc,
uint32_t  head_acc,
uint16_t  p_dop,
uint64_t  rosflight_timestamp 
)
inlinestatic

Pack a rosflight_gnss_full message.

Parameters
system_idID of this system
component_idID of this component (e.g. 200 for IMU)
msgThe MAVLink message to compress the data into
time_of_week
year
month
day
hour
min
sec
valid
t_acc
nano
fix_type
num_sat
lon
lat
height
height_msl
h_acc
v_acc
vel_n
vel_e
vel_d
g_speed
head_mot
s_acc
head_acc
p_dop
rosflight_timestamp
Returns
length of the message in bytes (excluding serial stream start sign)

Definition at line 113 of file mavlink_msg_rosflight_gnss_full.h.

◆ mavlink_msg_rosflight_gnss_full_pack_chan()

static uint16_t mavlink_msg_rosflight_gnss_full_pack_chan ( uint8_t  system_id,
uint8_t  component_id,
uint8_t  chan,
mavlink_message_t *  msg,
uint32_t  time_of_week,
uint16_t  year,
uint8_t  month,
uint8_t  day,
uint8_t  hour,
uint8_t  min,
uint8_t  sec,
uint8_t  valid,
uint32_t  t_acc,
int32_t  nano,
uint8_t  fix_type,
uint8_t  num_sat,
int32_t  lon,
int32_t  lat,
int32_t  height,
int32_t  height_msl,
uint32_t  h_acc,
uint32_t  v_acc,
int32_t  vel_n,
int32_t  vel_e,
int32_t  vel_d,
int32_t  g_speed,
int32_t  head_mot,
uint32_t  s_acc,
uint32_t  head_acc,
uint16_t  p_dop,
uint64_t  rosflight_timestamp 
)
inlinestatic

Pack a rosflight_gnss_full message on a channel.

Parameters
system_idID of this system
component_idID of this component (e.g. 200 for IMU)
chanThe MAVLink channel this message will be sent over
msgThe MAVLink message to compress the data into
time_of_week
year
month
day
hour
min
sec
valid
t_acc
nano
fix_type
num_sat
lon
lat
height
height_msl
h_acc
v_acc
vel_n
vel_e
vel_d
g_speed
head_mot
s_acc
head_acc
p_dop
rosflight_timestamp
Returns
length of the message in bytes (excluding serial stream start sign)

Definition at line 223 of file mavlink_msg_rosflight_gnss_full.h.



rosflight
Author(s): Daniel Koch , James Jackson
autogenerated on Mon Feb 28 2022 23:37:54