Classes | Macros | Typedefs | Functions
mavlink_msg_rosflight_aux_cmd.h File Reference
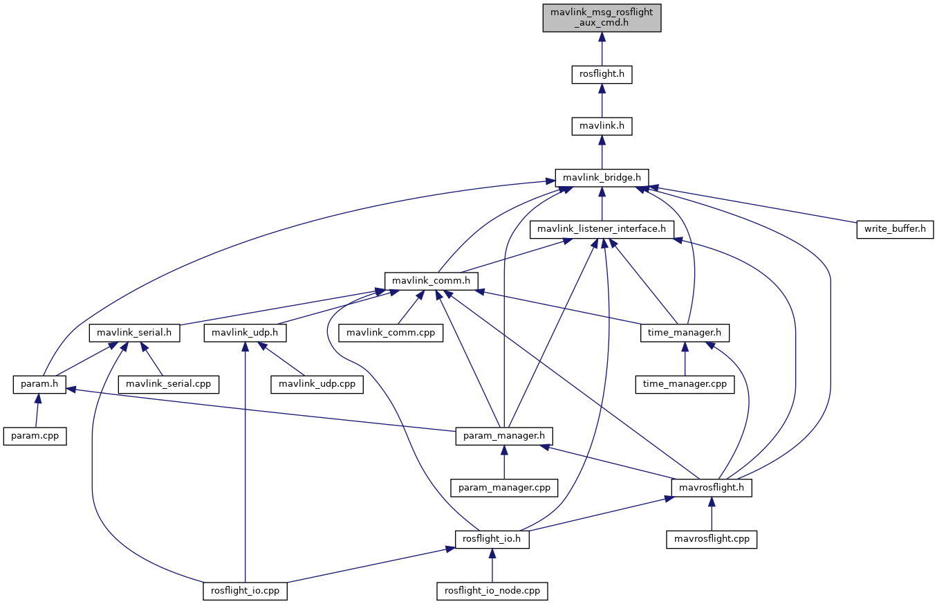
This graph shows which files directly or indirectly include this file:

Go to the source code of this file.

Classes

struct  __mavlink_rosflight_aux_cmd_t
 

Macros

#define MAVLINK_MESSAGE_INFO_ROSFLIGHT_AUX_CMD
 
#define MAVLINK_MSG_ID_193_CRC   1
 
#define MAVLINK_MSG_ID_193_LEN   70
 
#define MAVLINK_MSG_ID_ROSFLIGHT_AUX_CMD   193
 
#define MAVLINK_MSG_ID_ROSFLIGHT_AUX_CMD_CRC   1
 
#define MAVLINK_MSG_ID_ROSFLIGHT_AUX_CMD_LEN   70
 
#define MAVLINK_MSG_ROSFLIGHT_AUX_CMD_FIELD_AUX_CMD_ARRAY_LEN   14
 
#define MAVLINK_MSG_ROSFLIGHT_AUX_CMD_FIELD_TYPE_ARRAY_LEN   14
 

Typedefs

typedef struct __mavlink_rosflight_aux_cmd_t mavlink_rosflight_aux_cmd_t
 

Functions

static void mavlink_msg_rosflight_aux_cmd_decode (const mavlink_message_t *msg, mavlink_rosflight_aux_cmd_t *rosflight_aux_cmd)
 Decode a rosflight_aux_cmd message into a struct. More...
 
static uint16_t mavlink_msg_rosflight_aux_cmd_encode (uint8_t system_id, uint8_t component_id, mavlink_message_t *msg, const mavlink_rosflight_aux_cmd_t *rosflight_aux_cmd)
 Encode a rosflight_aux_cmd struct. More...
 
static uint16_t mavlink_msg_rosflight_aux_cmd_encode_chan (uint8_t system_id, uint8_t component_id, uint8_t chan, mavlink_message_t *msg, const mavlink_rosflight_aux_cmd_t *rosflight_aux_cmd)
 Encode a rosflight_aux_cmd struct on a channel. More...
 
static uint16_t mavlink_msg_rosflight_aux_cmd_get_aux_cmd_array (const mavlink_message_t *msg, float *aux_cmd_array)
 Get field aux_cmd_array from rosflight_aux_cmd message. More...
 
static uint16_t mavlink_msg_rosflight_aux_cmd_get_type_array (const mavlink_message_t *msg, uint8_t *type_array)
 Send a rosflight_aux_cmd message. More...
 
static uint16_t mavlink_msg_rosflight_aux_cmd_pack (uint8_t system_id, uint8_t component_id, mavlink_message_t *msg, const uint8_t *type_array, const float *aux_cmd_array)
 Pack a rosflight_aux_cmd message. More...
 
static uint16_t mavlink_msg_rosflight_aux_cmd_pack_chan (uint8_t system_id, uint8_t component_id, uint8_t chan, mavlink_message_t *msg, const uint8_t *type_array, const float *aux_cmd_array)
 Pack a rosflight_aux_cmd message on a channel. More...
 

Macro Definition Documentation

◆ MAVLINK_MESSAGE_INFO_ROSFLIGHT_AUX_CMD

#define MAVLINK_MESSAGE_INFO_ROSFLIGHT_AUX_CMD
Value:
{ \
"ROSFLIGHT_AUX_CMD", \
2, \
{ { "aux_cmd_array", NULL, MAVLINK_TYPE_FLOAT, 14, 0, offsetof(mavlink_rosflight_aux_cmd_t, aux_cmd_array) }, \
{ "type_array", NULL, MAVLINK_TYPE_UINT8_T, 14, 56, offsetof(mavlink_rosflight_aux_cmd_t, type_array) }, \
} \
}

Definition at line 20 of file mavlink_msg_rosflight_aux_cmd.h.

◆ MAVLINK_MSG_ID_193_CRC

#define MAVLINK_MSG_ID_193_CRC   1

Definition at line 15 of file mavlink_msg_rosflight_aux_cmd.h.

◆ MAVLINK_MSG_ID_193_LEN

#define MAVLINK_MSG_ID_193_LEN   70

Definition at line 12 of file mavlink_msg_rosflight_aux_cmd.h.

◆ MAVLINK_MSG_ID_ROSFLIGHT_AUX_CMD

#define MAVLINK_MSG_ID_ROSFLIGHT_AUX_CMD   193

Definition at line 3 of file mavlink_msg_rosflight_aux_cmd.h.

◆ MAVLINK_MSG_ID_ROSFLIGHT_AUX_CMD_CRC

#define MAVLINK_MSG_ID_ROSFLIGHT_AUX_CMD_CRC   1

Definition at line 14 of file mavlink_msg_rosflight_aux_cmd.h.

◆ MAVLINK_MSG_ID_ROSFLIGHT_AUX_CMD_LEN

#define MAVLINK_MSG_ID_ROSFLIGHT_AUX_CMD_LEN   70

Definition at line 11 of file mavlink_msg_rosflight_aux_cmd.h.

◆ MAVLINK_MSG_ROSFLIGHT_AUX_CMD_FIELD_AUX_CMD_ARRAY_LEN

#define MAVLINK_MSG_ROSFLIGHT_AUX_CMD_FIELD_AUX_CMD_ARRAY_LEN   14

Definition at line 17 of file mavlink_msg_rosflight_aux_cmd.h.

◆ MAVLINK_MSG_ROSFLIGHT_AUX_CMD_FIELD_TYPE_ARRAY_LEN

#define MAVLINK_MSG_ROSFLIGHT_AUX_CMD_FIELD_TYPE_ARRAY_LEN   14

Definition at line 18 of file mavlink_msg_rosflight_aux_cmd.h.

Typedef Documentation

◆ mavlink_rosflight_aux_cmd_t

Function Documentation

◆ mavlink_msg_rosflight_aux_cmd_decode()

static void mavlink_msg_rosflight_aux_cmd_decode ( const mavlink_message_t *  msg,
mavlink_rosflight_aux_cmd_t rosflight_aux_cmd 
)
inlinestatic

Decode a rosflight_aux_cmd message into a struct.

Parameters
msgThe message to decode
rosflight_aux_cmdC-struct to decode the message contents into

Definition at line 226 of file mavlink_msg_rosflight_aux_cmd.h.

◆ mavlink_msg_rosflight_aux_cmd_encode()

static uint16_t mavlink_msg_rosflight_aux_cmd_encode ( uint8_t  system_id,
uint8_t  component_id,
mavlink_message_t *  msg,
const mavlink_rosflight_aux_cmd_t rosflight_aux_cmd 
)
inlinestatic

Encode a rosflight_aux_cmd struct.

Parameters
system_idID of this system
component_idID of this component (e.g. 200 for IMU)
msgThe MAVLink message to compress the data into
rosflight_aux_cmdC-struct to read the message contents from

Definition at line 108 of file mavlink_msg_rosflight_aux_cmd.h.

◆ mavlink_msg_rosflight_aux_cmd_encode_chan()

static uint16_t mavlink_msg_rosflight_aux_cmd_encode_chan ( uint8_t  system_id,
uint8_t  component_id,
uint8_t  chan,
mavlink_message_t *  msg,
const mavlink_rosflight_aux_cmd_t rosflight_aux_cmd 
)
inlinestatic

Encode a rosflight_aux_cmd struct on a channel.

Parameters
system_idID of this system
component_idID of this component (e.g. 200 for IMU)
chanThe MAVLink channel this message will be sent over
msgThe MAVLink message to compress the data into
rosflight_aux_cmdC-struct to read the message contents from

Definition at line 122 of file mavlink_msg_rosflight_aux_cmd.h.

◆ mavlink_msg_rosflight_aux_cmd_get_aux_cmd_array()

static uint16_t mavlink_msg_rosflight_aux_cmd_get_aux_cmd_array ( const mavlink_message_t *  msg,
float *  aux_cmd_array 
)
inlinestatic

Get field aux_cmd_array from rosflight_aux_cmd message.

Returns

Definition at line 215 of file mavlink_msg_rosflight_aux_cmd.h.

◆ mavlink_msg_rosflight_aux_cmd_get_type_array()

static uint16_t mavlink_msg_rosflight_aux_cmd_get_type_array ( const mavlink_message_t *  msg,
uint8_t *  type_array 
)
inlinestatic

Send a rosflight_aux_cmd message.

Parameters
chanMAVLink channel to send the message
type_array
aux_cmd_arrayGet field type_array from rosflight_aux_cmd message
Returns

Definition at line 205 of file mavlink_msg_rosflight_aux_cmd.h.

◆ mavlink_msg_rosflight_aux_cmd_pack()

static uint16_t mavlink_msg_rosflight_aux_cmd_pack ( uint8_t  system_id,
uint8_t  component_id,
mavlink_message_t *  msg,
const uint8_t *  type_array,
const float *  aux_cmd_array 
)
inlinestatic

Pack a rosflight_aux_cmd message.

Parameters
system_idID of this system
component_idID of this component (e.g. 200 for IMU)
msgThe MAVLink message to compress the data into
type_array
aux_cmd_array
Returns
length of the message in bytes (excluding serial stream start sign)

Definition at line 39 of file mavlink_msg_rosflight_aux_cmd.h.

◆ mavlink_msg_rosflight_aux_cmd_pack_chan()

static uint16_t mavlink_msg_rosflight_aux_cmd_pack_chan ( uint8_t  system_id,
uint8_t  component_id,
uint8_t  chan,
mavlink_message_t *  msg,
const uint8_t *  type_array,
const float *  aux_cmd_array 
)
inlinestatic

Pack a rosflight_aux_cmd message on a channel.

Parameters
system_idID of this system
component_idID of this component (e.g. 200 for IMU)
chanThe MAVLink channel this message will be sent over
msgThe MAVLink message to compress the data into
type_array
aux_cmd_array
Returns
length of the message in bytes (excluding serial stream start sign)

Definition at line 74 of file mavlink_msg_rosflight_aux_cmd.h.



rosflight
Author(s): Daniel Koch , James Jackson
autogenerated on Mon Feb 28 2022 23:37:54