Classes | Macros | Typedefs | Functions
mavlink_msg_offboard_control.h File Reference
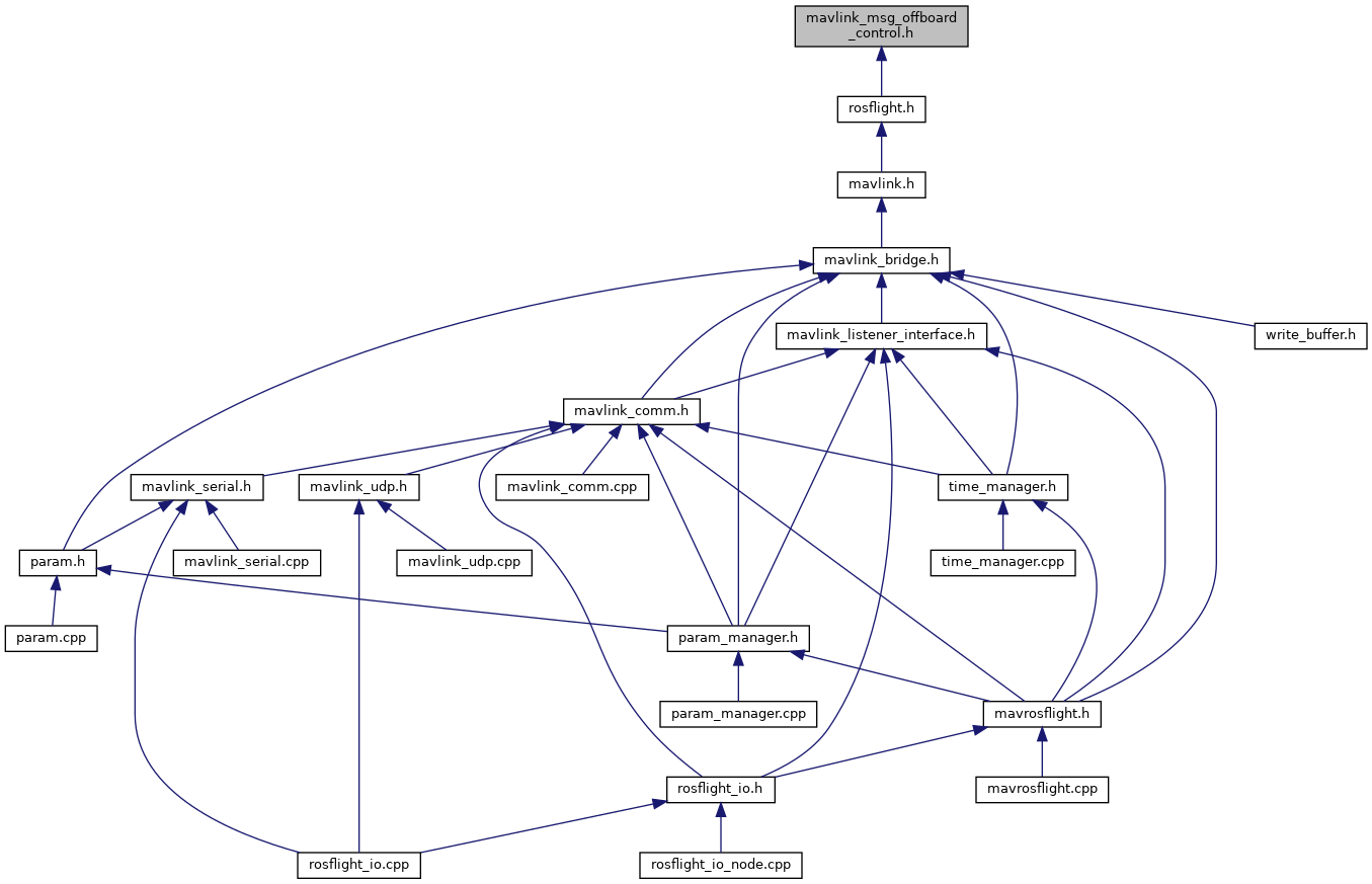
This graph shows which files directly or indirectly include this file:

Go to the source code of this file.

Classes

struct  __mavlink_offboard_control_t
 

Macros

#define MAVLINK_MESSAGE_INFO_OFFBOARD_CONTROL
 
#define MAVLINK_MSG_ID_180_CRC   93
 
#define MAVLINK_MSG_ID_180_LEN   18
 
#define MAVLINK_MSG_ID_OFFBOARD_CONTROL   180
 
#define MAVLINK_MSG_ID_OFFBOARD_CONTROL_CRC   93
 
#define MAVLINK_MSG_ID_OFFBOARD_CONTROL_LEN   18
 

Typedefs

typedef struct __mavlink_offboard_control_t mavlink_offboard_control_t
 

Functions

static void mavlink_msg_offboard_control_decode (const mavlink_message_t *msg, mavlink_offboard_control_t *offboard_control)
 Decode a offboard_control message into a struct. More...
 
static uint16_t mavlink_msg_offboard_control_encode (uint8_t system_id, uint8_t component_id, mavlink_message_t *msg, const mavlink_offboard_control_t *offboard_control)
 Encode a offboard_control struct. More...
 
static uint16_t mavlink_msg_offboard_control_encode_chan (uint8_t system_id, uint8_t component_id, uint8_t chan, mavlink_message_t *msg, const mavlink_offboard_control_t *offboard_control)
 Encode a offboard_control struct on a channel. More...
 
static float mavlink_msg_offboard_control_get_F (const mavlink_message_t *msg)
 Get field F from offboard_control message. More...
 
static uint8_t mavlink_msg_offboard_control_get_ignore (const mavlink_message_t *msg)
 Get field ignore from offboard_control message. More...
 
static uint8_t mavlink_msg_offboard_control_get_mode (const mavlink_message_t *msg)
 Send a offboard_control message. More...
 
static float mavlink_msg_offboard_control_get_x (const mavlink_message_t *msg)
 Get field x from offboard_control message. More...
 
static float mavlink_msg_offboard_control_get_y (const mavlink_message_t *msg)
 Get field y from offboard_control message. More...
 
static float mavlink_msg_offboard_control_get_z (const mavlink_message_t *msg)
 Get field z from offboard_control message. More...
 
static uint16_t mavlink_msg_offboard_control_pack (uint8_t system_id, uint8_t component_id, mavlink_message_t *msg, uint8_t mode, uint8_t ignore, float x, float y, float z, float F)
 Pack a offboard_control message. More...
 
static uint16_t mavlink_msg_offboard_control_pack_chan (uint8_t system_id, uint8_t component_id, uint8_t chan, mavlink_message_t *msg, uint8_t mode, uint8_t ignore, float x, float y, float z, float F)
 Pack a offboard_control message on a channel. More...
 

Macro Definition Documentation

◆ MAVLINK_MESSAGE_INFO_OFFBOARD_CONTROL

#define MAVLINK_MESSAGE_INFO_OFFBOARD_CONTROL
Value:
{ \
"OFFBOARD_CONTROL", \
6, \
{ { "x", NULL, MAVLINK_TYPE_FLOAT, 0, 0, offsetof(mavlink_offboard_control_t, x) }, \
{ "y", NULL, MAVLINK_TYPE_FLOAT, 0, 4, offsetof(mavlink_offboard_control_t, y) }, \
{ "z", NULL, MAVLINK_TYPE_FLOAT, 0, 8, offsetof(mavlink_offboard_control_t, z) }, \
{ "F", NULL, MAVLINK_TYPE_FLOAT, 0, 12, offsetof(mavlink_offboard_control_t, F) }, \
{ "mode", NULL, MAVLINK_TYPE_UINT8_T, 0, 16, offsetof(mavlink_offboard_control_t, mode) }, \
{ "ignore", NULL, MAVLINK_TYPE_UINT8_T, 0, 17, offsetof(mavlink_offboard_control_t, ignore) }, \
} \
}

Definition at line 23 of file mavlink_msg_offboard_control.h.

◆ MAVLINK_MSG_ID_180_CRC

#define MAVLINK_MSG_ID_180_CRC   93

Definition at line 19 of file mavlink_msg_offboard_control.h.

◆ MAVLINK_MSG_ID_180_LEN

#define MAVLINK_MSG_ID_180_LEN   18

Definition at line 16 of file mavlink_msg_offboard_control.h.

◆ MAVLINK_MSG_ID_OFFBOARD_CONTROL

#define MAVLINK_MSG_ID_OFFBOARD_CONTROL   180

Definition at line 3 of file mavlink_msg_offboard_control.h.

◆ MAVLINK_MSG_ID_OFFBOARD_CONTROL_CRC

#define MAVLINK_MSG_ID_OFFBOARD_CONTROL_CRC   93

Definition at line 18 of file mavlink_msg_offboard_control.h.

◆ MAVLINK_MSG_ID_OFFBOARD_CONTROL_LEN

#define MAVLINK_MSG_ID_OFFBOARD_CONTROL_LEN   18

Definition at line 15 of file mavlink_msg_offboard_control.h.

Typedef Documentation

◆ mavlink_offboard_control_t

Function Documentation

◆ mavlink_msg_offboard_control_decode()

static void mavlink_msg_offboard_control_decode ( const mavlink_message_t *  msg,
mavlink_offboard_control_t offboard_control 
)
inlinestatic

Decode a offboard_control message into a struct.

Parameters
msgThe message to decode
offboard_controlC-struct to decode the message contents into

Definition at line 317 of file mavlink_msg_offboard_control.h.

◆ mavlink_msg_offboard_control_encode()

static uint16_t mavlink_msg_offboard_control_encode ( uint8_t  system_id,
uint8_t  component_id,
mavlink_message_t *  msg,
const mavlink_offboard_control_t offboard_control 
)
inlinestatic

Encode a offboard_control struct.

Parameters
system_idID of this system
component_idID of this component (e.g. 200 for IMU)
msgThe MAVLink message to compress the data into
offboard_controlC-struct to read the message contents from

Definition at line 139 of file mavlink_msg_offboard_control.h.

◆ mavlink_msg_offboard_control_encode_chan()

static uint16_t mavlink_msg_offboard_control_encode_chan ( uint8_t  system_id,
uint8_t  component_id,
uint8_t  chan,
mavlink_message_t *  msg,
const mavlink_offboard_control_t offboard_control 
)
inlinestatic

Encode a offboard_control struct on a channel.

Parameters
system_idID of this system
component_idID of this component (e.g. 200 for IMU)
chanThe MAVLink channel this message will be sent over
msgThe MAVLink message to compress the data into
offboard_controlC-struct to read the message contents from

Definition at line 153 of file mavlink_msg_offboard_control.h.

◆ mavlink_msg_offboard_control_get_F()

static float mavlink_msg_offboard_control_get_F ( const mavlink_message_t *  msg)
inlinestatic

Get field F from offboard_control message.

Returns
F control channel, interpreted according to mode

Definition at line 306 of file mavlink_msg_offboard_control.h.

◆ mavlink_msg_offboard_control_get_ignore()

static uint8_t mavlink_msg_offboard_control_get_ignore ( const mavlink_message_t *  msg)
inlinestatic

Get field ignore from offboard_control message.

Returns
Bitfield specifying which fields should be ignored, see OFFBOARD_CONTROL_IGNORE

Definition at line 266 of file mavlink_msg_offboard_control.h.

◆ mavlink_msg_offboard_control_get_mode()

static uint8_t mavlink_msg_offboard_control_get_mode ( const mavlink_message_t *  msg)
inlinestatic

Send a offboard_control message.

Parameters
chanMAVLink channel to send the message
modeOffboard control mode, see OFFBOARD_CONTROL_MODE
ignoreBitfield specifying which fields should be ignored, see OFFBOARD_CONTROL_IGNORE
xx control channel interpreted according to mode
yy control channel, interpreted according to mode
zz control channel, interpreted according to mode
FF control channel, interpreted according to mode Get field mode from offboard_control message
Returns
Offboard control mode, see OFFBOARD_CONTROL_MODE

Definition at line 256 of file mavlink_msg_offboard_control.h.

◆ mavlink_msg_offboard_control_get_x()

static float mavlink_msg_offboard_control_get_x ( const mavlink_message_t *  msg)
inlinestatic

Get field x from offboard_control message.

Returns
x control channel interpreted according to mode

Definition at line 276 of file mavlink_msg_offboard_control.h.

◆ mavlink_msg_offboard_control_get_y()

static float mavlink_msg_offboard_control_get_y ( const mavlink_message_t *  msg)
inlinestatic

Get field y from offboard_control message.

Returns
y control channel, interpreted according to mode

Definition at line 286 of file mavlink_msg_offboard_control.h.

◆ mavlink_msg_offboard_control_get_z()

static float mavlink_msg_offboard_control_get_z ( const mavlink_message_t *  msg)
inlinestatic

Get field z from offboard_control message.

Returns
z control channel, interpreted according to mode

Definition at line 296 of file mavlink_msg_offboard_control.h.

◆ mavlink_msg_offboard_control_pack()

static uint16_t mavlink_msg_offboard_control_pack ( uint8_t  system_id,
uint8_t  component_id,
mavlink_message_t *  msg,
uint8_t  mode,
uint8_t  ignore,
float  x,
float  y,
float  z,
float  F 
)
inlinestatic

Pack a offboard_control message.

Parameters
system_idID of this system
component_idID of this component (e.g. 200 for IMU)
msgThe MAVLink message to compress the data into
modeOffboard control mode, see OFFBOARD_CONTROL_MODE
ignoreBitfield specifying which fields should be ignored, see OFFBOARD_CONTROL_IGNORE
xx control channel interpreted according to mode
yy control channel, interpreted according to mode
zz control channel, interpreted according to mode
FF control channel, interpreted according to mode
Returns
length of the message in bytes (excluding serial stream start sign)

Definition at line 50 of file mavlink_msg_offboard_control.h.

◆ mavlink_msg_offboard_control_pack_chan()

static uint16_t mavlink_msg_offboard_control_pack_chan ( uint8_t  system_id,
uint8_t  component_id,
uint8_t  chan,
mavlink_message_t *  msg,
uint8_t  mode,
uint8_t  ignore,
float  x,
float  y,
float  z,
float  F 
)
inlinestatic

Pack a offboard_control message on a channel.

Parameters
system_idID of this system
component_idID of this component (e.g. 200 for IMU)
chanThe MAVLink channel this message will be sent over
msgThe MAVLink message to compress the data into
modeOffboard control mode, see OFFBOARD_CONTROL_MODE
ignoreBitfield specifying which fields should be ignored, see OFFBOARD_CONTROL_IGNORE
xx control channel interpreted according to mode
yy control channel, interpreted according to mode
zz control channel, interpreted according to mode
FF control channel, interpreted according to mode
Returns
length of the message in bytes (excluding serial stream start sign)

Definition at line 97 of file mavlink_msg_offboard_control.h.



rosflight
Author(s): Daniel Koch , James Jackson
autogenerated on Mon Feb 28 2022 23:37:54