Classes | Namespaces | Macros | Typedefs | Functions | Variables
span.hpp File Reference
#include <algorithm>
#include <vector>
Include dependency graph for span.hpp:
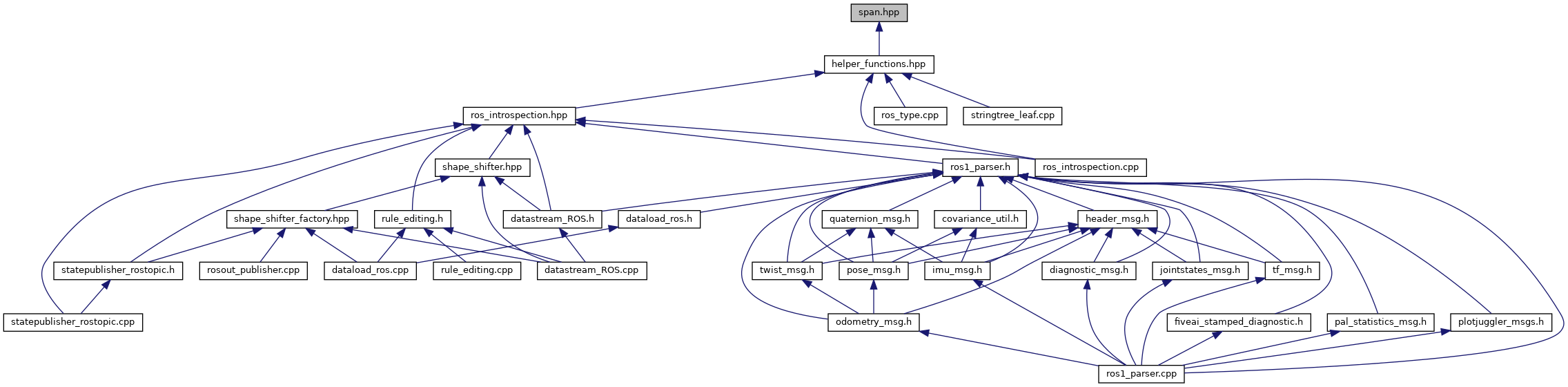
This graph shows which files directly or indirectly include this file:

Go to the source code of this file.

Classes

struct  nonstd::span_lite::std17::bool_constant< v >
 
struct  nonstd::span_lite::detail::enabler
 
struct  nonstd::span_lite::std11::integral_constant< T, v >
 
struct  nonstd::span_lite::std11::is_same< class, class >
 
struct  nonstd::span_lite::std11::is_same< T, T >
 
struct  nonstd::span_lite::std11::remove_const< class >
 
struct  nonstd::span_lite::std11::remove_const< T const >
 
struct  nonstd::span_lite::std11::remove_cv< class >
 
struct  nonstd::span_lite::std11::remove_volatile< T >
 
struct  nonstd::span_lite::std11::remove_volatile< T volatile >
 
class  nonstd::span_lite::span< T, Extent >
 
class  nonstd::span_lite::span< T, Extent >
 
struct  nonstd::span_lite::with_container_t
 

Namespaces

 nonstd
 
 nonstd::span_lite
 
 nonstd::span_lite::detail
 
 nonstd::span_lite::std11
 
 nonstd::span_lite::std17
 

Macros

#define span_ADDRESSOF(x)   (&x)
 
#define span_BETWEEN(v, lo, hi)   ( (lo) <= (v) && (v) < (hi) )
 
#define span_COMPILER_CLANG_VERSION   0
 
#define span_COMPILER_GNUC_VERSION   0
 
#define span_COMPILER_MSVC_VER   0
 
#define span_COMPILER_MSVC_VERSION   0
 
#define span_COMPILER_VERSION(major, minor, patch)   ( 10 * ( 10 * (major) + (minor) ) + (patch) )
 
#define span_CONFIG( feature)   ( span_CONFIG_##feature )
 
#define span_CONFIG_CONTRACT_LEVEL_MASK   0x11
 
#define span_CONFIG_CONTRACT_VIOLATION_TERMINATES   1
 
#define span_CONFIG_CONTRACT_VIOLATION_THROWS   0
 
#define span_CONFIG_CONTRACT_VIOLATION_THROWS_V   span_CONFIG_CONTRACT_VIOLATION_THROWS
 
#define span_CONFIG_INDEX_TYPE   std::ptrdiff_t
 
#define span_CONFIG_NO_EXCEPTIONS   1
 
#define span_CONFIG_SELECT_SPAN   ( span_HAVE_STD_SPAN ? span_SPAN_STD : span_SPAN_NONSTD )
 
#define span_constexpr   /*span_constexpr*/
 
#define span_constexpr14   /*span_constexpr*/
 
#define span_constexpr_ens   span_constexpr14
 
#define span_constexpr_exp   span_constexpr14
 
#define span_CONTRACT_CHECK(type, cond)
 
#define span_CPLUSPLUS   __cplusplus
 
#define span_CPLUSPLUS_V   ( span_CPLUSPLUS / 100 - (span_CPLUSPLUS > 200000 ? 2000 : 1994) )
 
#define span_CPP11_100   (span_CPP11_OR_GREATER || span_COMPILER_MSVC_VER >= 1600)
 
#define span_CPP11_110   (span_CPP11_OR_GREATER || span_COMPILER_MSVC_VER >= 1700)
 
#define span_CPP11_120   (span_CPP11_OR_GREATER || span_COMPILER_MSVC_VER >= 1800)
 
#define span_CPP11_140   (span_CPP11_OR_GREATER || span_COMPILER_MSVC_VER >= 1900)
 
#define span_CPP11_80   (span_CPP11_OR_GREATER || span_COMPILER_MSVC_VER >= 1400)
 
#define span_CPP11_90   (span_CPP11_OR_GREATER || span_COMPILER_MSVC_VER >= 1500)
 
#define span_CPP11_OR_GREATER   ( span_CPLUSPLUS >= 201103L )
 
#define span_CPP14_000   (span_CPP14_OR_GREATER)
 
#define span_CPP14_120   (span_CPP14_OR_GREATER || span_COMPILER_MSVC_VER >= 1800)
 
#define span_CPP14_140   (span_CPP14_OR_GREATER || span_COMPILER_MSVC_VER >= 1900)
 
#define span_CPP14_OR_GREATER   ( span_CPLUSPLUS >= 201402L )
 
#define span_CPP17_000   (span_CPP17_OR_GREATER)
 
#define span_CPP17_OR_GREATER   ( span_CPLUSPLUS >= 201703L )
 
#define span_CPP20_OR_GREATER   ( span_CPLUSPLUS >= 202000L )
 
#define span_CPP98_OR_GREATER   ( span_CPLUSPLUS >= 199711L )
 
#define span_deprecated(msg)   /*[[deprecated]]*/
 
#define span_ELIDE_CONTRACT_ENSURES   ( 0 == ( span_CONFIG_CONTRACT_LEVEL_MASK & 0x10 ) )
 
#define span_ELIDE_CONTRACT_EXPECTS   ( 0 == ( span_CONFIG_CONTRACT_LEVEL_MASK & 0x01 ) )
 
#define span_ENSURES(cond)   span_CONTRACT_CHECK( "Postcondition", cond )
 
#define span_EXPECTS(cond)   span_CONTRACT_CHECK( "Precondition", cond )
 
#define span_explicit   /*explicit*/
 
#define span_FEATURE( feature)   ( span_FEATURE_##feature )
 
#define span_FEATURE_BYTE_SPAN   0
 
#define span_FEATURE_COMPARISON   1
 
#define span_FEATURE_CONSTRUCTION_FROM_STDARRAY_ELEMENT_TYPE   0
 
#define span_FEATURE_MAKE_SPAN   0
 
#define span_FEATURE_MEMBER_AT   0
 
#define span_FEATURE_MEMBER_BACK_FRONT   1
 
#define span_FEATURE_MEMBER_CALL_OPERATOR   0
 
#define span_FEATURE_MEMBER_SWAP   0
 
#define span_FEATURE_NON_MEMBER_FIRST_LAST_SUB   0
 
#define span_FEATURE_SAME   0
 
#define span_FEATURE_TO_STD(feature)   ( span_IN_STD( span_FEATURE( feature##_TO_STD ) ) )
 
#define span_FEATURE_WITH_CONTAINER   0
 
#define span_HAS_CPP0X   0
 
#define span_HAVE(feature)   ( span_HAVE_##feature )
 
#define span_HAVE_ADDRESSOF   span_CPP17_000
 
#define span_HAVE_ALIAS_TEMPLATE   span_CPP11_140
 
#define span_HAVE_ARRAY   span_CPP11_110
 
#define span_HAVE_AUTO   span_CPP11_100
 
#define span_HAVE_BYTE   span_CPP17_000
 
#define span_HAVE_CONDITIONAL   span_CPP11_120
 
#define span_HAVE_CONSTEXPR_11   span_CPP11_140
 
#define span_HAVE_CONSTEXPR_14   span_CPP14_000
 
#define span_HAVE_CONSTRAINED_SPAN_CONTAINER_CTOR   span_HAVE_DEFAULT_FUNCTION_TEMPLATE_ARG
 
#define span_HAVE_CONTAINER_DATA_METHOD   (span_CPP11_140 || ( span_COMPILER_MSVC_VERSION >= 90 && span_HAS_CPP0X ))
 
#define span_HAVE_DATA   span_CPP17_000
 
#define span_HAVE_DEDUCTION_GUIDES   (span_CPP17_OR_GREATER && ! span_BETWEEN( span_COMPILER_MSVC_VERSION, 1, 999 ))
 
#define span_HAVE_DEFAULT_FUNCTION_TEMPLATE_ARG   span_CPP11_120
 
#define span_HAVE_DEPRECATED   span_CPP17_000
 
#define span_HAVE_EXPLICIT_CONVERSION   span_CPP11_140
 
#define span_HAVE_INITIALIZER_LIST   span_CPP11_120
 
#define span_HAVE_IS_DEFAULT   span_CPP11_140
 
#define span_HAVE_IS_DELETE   span_CPP11_140
 
#define span_HAVE_LONGLONG   span_CPP11_80
 
#define span_HAVE_NODISCARD   span_CPP17_000
 
#define span_HAVE_NOEXCEPT   span_CPP11_140
 
#define span_HAVE_NONSTD_BYTE   0
 
#define span_HAVE_NORETURN   span_CPP17_000
 
#define span_HAVE_NULLPTR   span_CPP11_100
 
#define span_HAVE_REMOVE_CONST   span_CPP11_110
 
#define span_HAVE_SNPRINTF   span_CPP11_140
 
#define span_HAVE_STATIC_ASSERT   span_CPP11_100
 
#define span_HAVE_STD_SPAN   0
 
#define span_HAVE_TYPE_TRAITS   span_CPP11_90
 
#define span_IN_STD(v)   ( ((v) == 98 ? 3 : (v)) >= span_CPLUSPLUS_V )
 
#define span_is_delete
 
#define span_is_delete_access   private
 
#define span_lite_MAJOR   0
 
#define span_lite_MINOR   5
 
#define span_lite_PATCH   0
 
#define span_lite_VERSION   span_STRINGIFY(span_lite_MAJOR) "." span_STRINGIFY(span_lite_MINOR) "." span_STRINGIFY(span_lite_PATCH)
 
#define span_LOCATION(file, line)   file "(" span_STRINGIFY( line ) ")"
 
#define span_nodiscard   /*[[nodiscard]]*/
 
#define span_noexcept   /*noexcept*/
 
#define span_noreturn   /*[[noreturn]]*/
 
#define span_nullptr   NULL
 
#define span_REQUIRES_0(VA)   template< bool B = (VA), typename std::enable_if<B, int>::type = 0 >
 
#define span_REQUIRES_A(VA)   , typename std::enable_if< (VA), void*>::type = nullptr
 
#define span_REQUIRES_R(R, VA)   typename std::enable_if< (VA), R>::type
 
#define span_REQUIRES_T(VA)   , typename = typename std::enable_if< (VA), nonstd::span_lite::detail::enabler >::type
 
#define span_RESTORE_WARNINGS()   /*empty*/
 
#define span_sizeof(T)   static_cast<extent_t>( sizeof(T) )
 
#define span_SPAN_DEFAULT   0
 
#define span_SPAN_NONSTD   1
 
#define span_SPAN_STD   2
 
#define span_STRINGIFY( x)   span_STRINGIFY_( x )
 
#define span_STRINGIFY_(x)   #x
 
#define span_USES_STD_SPAN   ( (span_CONFIG_SELECT_SPAN == span_SPAN_STD) || ((span_CONFIG_SELECT_SPAN == span_SPAN_DEFAULT) && span_HAVE_STD_SPAN) )
 

Typedefs

typedef std::ptrdiff_t nonstd::span_lite::extent_t
 
typedef integral_constant< bool, false > nonstd::span_lite::std11::false_type
 
typedef span_CONFIG_INDEX_TYPE nonstd::span_lite::index_t
 
typedef integral_constant< bool, true > nonstd::span_lite::std11::true_type
 

Functions

template<class T1 , extent_t E1, class T2 , extent_t E2>
span_constexpr bool nonstd::span_lite::operator!= (span< T1, E1 > const &l, span< T2, E2 > const &r)
 
template<class T1 , extent_t E1, class T2 , extent_t E2>
span_constexpr bool nonstd::span_lite::operator< (span< T1, E1 > const &l, span< T2, E2 > const &r)
 
template<class T1 , extent_t E1, class T2 , extent_t E2>
span_constexpr bool nonstd::span_lite::operator<= (span< T1, E1 > const &l, span< T2, E2 > const &r)
 
template<class T1 , extent_t E1, class T2 , extent_t E2>
span_constexpr bool nonstd::span_lite::operator== (span< T1, E1 > const &l, span< T2, E2 > const &r)
 
template<class T1 , extent_t E1, class T2 , extent_t E2>
span_constexpr bool nonstd::span_lite::operator> (span< T1, E1 > const &l, span< T2, E2 > const &r)
 
template<class T1 , extent_t E1, class T2 , extent_t E2>
span_constexpr bool nonstd::span_lite::operator>= (span< T1, E1 > const &l, span< T2, E2 > const &r)
 
span_noreturn void nonstd::span_lite::detail::report_contract_violation (char const *) span_noexcept
 
span_constexpr std::size_t nonstd::span_lite::size (span< T, Extent > const &spn)
 
span_constexpr std::ptrdiff_t nonstd::span_lite::ssize (span< T, Extent > const &spn)
 
span_constexpr size_t nonstd::span_lite::to_size (T size)
 

Variables

span_constexpr const extent_t nonstd::span_lite::dynamic_extent = -1
 
const span_constexpr with_container_t nonstd::span_lite::with_container
 

Macro Definition Documentation

◆ span_ADDRESSOF

#define span_ADDRESSOF (   x)    (&x)

Definition at line 342 of file span.hpp.

◆ span_BETWEEN

#define span_BETWEEN (   v,
  lo,
  hi 
)    ( (lo) <= (v) && (v) < (hi) )

Definition at line 232 of file span.hpp.

◆ span_COMPILER_CLANG_VERSION

#define span_COMPILER_CLANG_VERSION   0

Definition at line 222 of file span.hpp.

◆ span_COMPILER_GNUC_VERSION

#define span_COMPILER_GNUC_VERSION   0

Definition at line 228 of file span.hpp.

◆ span_COMPILER_MSVC_VER

#define span_COMPILER_MSVC_VER   0

Definition at line 213 of file span.hpp.

◆ span_COMPILER_MSVC_VERSION

#define span_COMPILER_MSVC_VERSION   0

Definition at line 214 of file span.hpp.

◆ span_COMPILER_VERSION

#define span_COMPILER_VERSION (   major,
  minor,
  patch 
)    ( 10 * ( 10 * (major) + (minor) ) + (patch) )

Definition at line 217 of file span.hpp.

◆ span_CONFIG

#define span_CONFIG (   feature)    ( span_CONFIG_##feature )

Definition at line 153 of file span.hpp.

◆ span_CONFIG_CONTRACT_LEVEL_MASK

#define span_CONFIG_CONTRACT_LEVEL_MASK   0x11

Definition at line 116 of file span.hpp.

◆ span_CONFIG_CONTRACT_VIOLATION_TERMINATES

#define span_CONFIG_CONTRACT_VIOLATION_TERMINATES   1

Definition at line 101 of file span.hpp.

◆ span_CONFIG_CONTRACT_VIOLATION_THROWS

#define span_CONFIG_CONTRACT_VIOLATION_THROWS   0

Definition at line 100 of file span.hpp.

◆ span_CONFIG_CONTRACT_VIOLATION_THROWS_V

#define span_CONFIG_CONTRACT_VIOLATION_THROWS_V   span_CONFIG_CONTRACT_VIOLATION_THROWS

Definition at line 120 of file span.hpp.

◆ span_CONFIG_INDEX_TYPE

#define span_CONFIG_INDEX_TYPE   std::ptrdiff_t

Definition at line 34 of file span.hpp.

◆ span_CONFIG_NO_EXCEPTIONS

#define span_CONFIG_NO_EXCEPTIONS   1

Definition at line 97 of file span.hpp.

◆ span_CONFIG_SELECT_SPAN

#define span_CONFIG_SELECT_SPAN   ( span_HAVE_STD_SPAN ? span_SPAN_STD : span_SPAN_NONSTD )

Definition at line 30 of file span.hpp.

◆ span_constexpr

#define span_constexpr   /*span_constexpr*/

Definition at line 348 of file span.hpp.

◆ span_constexpr14

#define span_constexpr14   /*span_constexpr*/

Definition at line 354 of file span.hpp.

◆ span_constexpr_ens

#define span_constexpr_ens   span_constexpr14

Definition at line 460 of file span.hpp.

◆ span_constexpr_exp

#define span_constexpr_exp   span_constexpr14

Definition at line 452 of file span.hpp.

◆ span_CONTRACT_CHECK

#define span_CONTRACT_CHECK (   type,
  cond 
)
Value:
cond ? static_cast< void >( 0 ) \
: nonstd::span_lite::detail::report_contract_violation( span_LOCATION( __FILE__, __LINE__ ) ": " type " violation." )
#define span_LOCATION(file, line)
Definition: span.hpp:471
type
span_noreturn void report_contract_violation(char const *) span_noexcept
Definition: span.hpp:763

Definition at line 464 of file span.hpp.

◆ span_CPLUSPLUS

#define span_CPLUSPLUS   __cplusplus

Definition at line 137 of file span.hpp.

◆ span_CPLUSPLUS_V

#define span_CPLUSPLUS_V   ( span_CPLUSPLUS / 100 - (span_CPLUSPLUS > 200000 ? 2000 : 1994) )

Definition at line 149 of file span.hpp.

◆ span_CPP11_100

#define span_CPP11_100   (span_CPP11_OR_GREATER || span_COMPILER_MSVC_VER >= 1600)

Definition at line 277 of file span.hpp.

◆ span_CPP11_110

#define span_CPP11_110   (span_CPP11_OR_GREATER || span_COMPILER_MSVC_VER >= 1700)

Definition at line 278 of file span.hpp.

◆ span_CPP11_120

#define span_CPP11_120   (span_CPP11_OR_GREATER || span_COMPILER_MSVC_VER >= 1800)

Definition at line 279 of file span.hpp.

◆ span_CPP11_140

#define span_CPP11_140   (span_CPP11_OR_GREATER || span_COMPILER_MSVC_VER >= 1900)

Definition at line 280 of file span.hpp.

◆ span_CPP11_80

#define span_CPP11_80   (span_CPP11_OR_GREATER || span_COMPILER_MSVC_VER >= 1400)

Definition at line 275 of file span.hpp.

◆ span_CPP11_90

#define span_CPP11_90   (span_CPP11_OR_GREATER || span_COMPILER_MSVC_VER >= 1500)

Definition at line 276 of file span.hpp.

◆ span_CPP11_OR_GREATER

#define span_CPP11_OR_GREATER   ( span_CPLUSPLUS >= 201103L )

Definition at line 142 of file span.hpp.

◆ span_CPP14_000

#define span_CPP14_000   (span_CPP14_OR_GREATER)

Definition at line 282 of file span.hpp.

◆ span_CPP14_120

#define span_CPP14_120   (span_CPP14_OR_GREATER || span_COMPILER_MSVC_VER >= 1800)

Definition at line 283 of file span.hpp.

◆ span_CPP14_140

#define span_CPP14_140   (span_CPP14_OR_GREATER || span_COMPILER_MSVC_VER >= 1900)

Definition at line 284 of file span.hpp.

◆ span_CPP14_OR_GREATER

#define span_CPP14_OR_GREATER   ( span_CPLUSPLUS >= 201402L )

Definition at line 143 of file span.hpp.

◆ span_CPP17_000

#define span_CPP17_000   (span_CPP17_OR_GREATER)

Definition at line 286 of file span.hpp.

◆ span_CPP17_OR_GREATER

#define span_CPP17_OR_GREATER   ( span_CPLUSPLUS >= 201703L )

Definition at line 144 of file span.hpp.

◆ span_CPP20_OR_GREATER

#define span_CPP20_OR_GREATER   ( span_CPLUSPLUS >= 202000L )

Definition at line 145 of file span.hpp.

◆ span_CPP98_OR_GREATER

#define span_CPP98_OR_GREATER   ( span_CPLUSPLUS >= 199711L )

Definition at line 141 of file span.hpp.

◆ span_deprecated

#define span_deprecated (   msg)    /*[[deprecated]]*/

Definition at line 390 of file span.hpp.

◆ span_ELIDE_CONTRACT_ENSURES

#define span_ELIDE_CONTRACT_ENSURES   ( 0 == ( span_CONFIG_CONTRACT_LEVEL_MASK & 0x10 ) )

Definition at line 446 of file span.hpp.

◆ span_ELIDE_CONTRACT_EXPECTS

#define span_ELIDE_CONTRACT_EXPECTS   ( 0 == ( span_CONFIG_CONTRACT_LEVEL_MASK & 0x01 ) )

Definition at line 445 of file span.hpp.

◆ span_ENSURES

#define span_ENSURES (   cond)    span_CONTRACT_CHECK( "Postcondition", cond )

Definition at line 461 of file span.hpp.

◆ span_EXPECTS

#define span_EXPECTS (   cond)    span_CONTRACT_CHECK( "Precondition", cond )

Definition at line 453 of file span.hpp.

◆ span_explicit

#define span_explicit   /*explicit*/

Definition at line 360 of file span.hpp.

◆ span_FEATURE

#define span_FEATURE (   feature)    ( span_FEATURE_##feature )

Definition at line 154 of file span.hpp.

◆ span_FEATURE_BYTE_SPAN

#define span_FEATURE_BYTE_SPAN   0

Definition at line 88 of file span.hpp.

◆ span_FEATURE_COMPARISON

#define span_FEATURE_COMPARISON   1

Definition at line 72 of file span.hpp.

◆ span_FEATURE_CONSTRUCTION_FROM_STDARRAY_ELEMENT_TYPE

#define span_FEATURE_CONSTRUCTION_FROM_STDARRAY_ELEMENT_TYPE   0

Definition at line 48 of file span.hpp.

◆ span_FEATURE_MAKE_SPAN

#define span_FEATURE_MAKE_SPAN   0

Definition at line 83 of file span.hpp.

◆ span_FEATURE_MEMBER_AT

#define span_FEATURE_MEMBER_AT   0

Definition at line 52 of file span.hpp.

◆ span_FEATURE_MEMBER_BACK_FRONT

#define span_FEATURE_MEMBER_BACK_FRONT   1

Definition at line 56 of file span.hpp.

◆ span_FEATURE_MEMBER_CALL_OPERATOR

#define span_FEATURE_MEMBER_CALL_OPERATOR   0

Definition at line 60 of file span.hpp.

◆ span_FEATURE_MEMBER_SWAP

#define span_FEATURE_MEMBER_SWAP   0

Definition at line 64 of file span.hpp.

◆ span_FEATURE_NON_MEMBER_FIRST_LAST_SUB

#define span_FEATURE_NON_MEMBER_FIRST_LAST_SUB   0

Definition at line 68 of file span.hpp.

◆ span_FEATURE_SAME

#define span_FEATURE_SAME   0

Definition at line 76 of file span.hpp.

◆ span_FEATURE_TO_STD

#define span_FEATURE_TO_STD (   feature)    ( span_IN_STD( span_FEATURE( feature##_TO_STD ) ) )

Definition at line 155 of file span.hpp.

◆ span_FEATURE_WITH_CONTAINER

#define span_FEATURE_WITH_CONTAINER   0

Definition at line 43 of file span.hpp.

◆ span_HAS_CPP0X

#define span_HAS_CPP0X   0

Definition at line 272 of file span.hpp.

◆ span_HAVE

#define span_HAVE (   feature)    ( span_HAVE_##feature )

Definition at line 267 of file span.hpp.

◆ span_HAVE_ADDRESSOF

#define span_HAVE_ADDRESSOF   span_CPP17_000

Definition at line 318 of file span.hpp.

◆ span_HAVE_ALIAS_TEMPLATE

#define span_HAVE_ALIAS_TEMPLATE   span_CPP11_140

Definition at line 290 of file span.hpp.

◆ span_HAVE_ARRAY

#define span_HAVE_ARRAY   span_CPP11_110

Definition at line 319 of file span.hpp.

◆ span_HAVE_AUTO

#define span_HAVE_AUTO   span_CPP11_100

Definition at line 291 of file span.hpp.

◆ span_HAVE_BYTE

#define span_HAVE_BYTE   span_CPP17_000

Definition at line 320 of file span.hpp.

◆ span_HAVE_CONDITIONAL

#define span_HAVE_CONDITIONAL   span_CPP11_120

Definition at line 321 of file span.hpp.

◆ span_HAVE_CONSTEXPR_11

#define span_HAVE_CONSTEXPR_11   span_CPP11_140

Definition at line 292 of file span.hpp.

◆ span_HAVE_CONSTEXPR_14

#define span_HAVE_CONSTEXPR_14   span_CPP14_000

Definition at line 304 of file span.hpp.

◆ span_HAVE_CONSTRAINED_SPAN_CONTAINER_CTOR

#define span_HAVE_CONSTRAINED_SPAN_CONTAINER_CTOR   span_HAVE_DEFAULT_FUNCTION_TEMPLATE_ARG

Definition at line 407 of file span.hpp.

◆ span_HAVE_CONTAINER_DATA_METHOD

#define span_HAVE_CONTAINER_DATA_METHOD   (span_CPP11_140 || ( span_COMPILER_MSVC_VERSION >= 90 && span_HAS_CPP0X ))

Definition at line 322 of file span.hpp.

◆ span_HAVE_DATA

#define span_HAVE_DATA   span_CPP17_000

Definition at line 323 of file span.hpp.

◆ span_HAVE_DEDUCTION_GUIDES

#define span_HAVE_DEDUCTION_GUIDES   (span_CPP17_OR_GREATER && ! span_BETWEEN( span_COMPILER_MSVC_VERSION, 1, 999 ))

Definition at line 314 of file span.hpp.

◆ span_HAVE_DEFAULT_FUNCTION_TEMPLATE_ARG

#define span_HAVE_DEFAULT_FUNCTION_TEMPLATE_ARG   span_CPP11_120

Definition at line 293 of file span.hpp.

◆ span_HAVE_DEPRECATED

#define span_HAVE_DEPRECATED   span_CPP17_000

Definition at line 308 of file span.hpp.

◆ span_HAVE_EXPLICIT_CONVERSION

#define span_HAVE_EXPLICIT_CONVERSION   span_CPP11_140

Definition at line 294 of file span.hpp.

◆ span_HAVE_INITIALIZER_LIST

#define span_HAVE_INITIALIZER_LIST   span_CPP11_120

Definition at line 295 of file span.hpp.

◆ span_HAVE_IS_DEFAULT

#define span_HAVE_IS_DEFAULT   span_CPP11_140

Definition at line 296 of file span.hpp.

◆ span_HAVE_IS_DELETE

#define span_HAVE_IS_DELETE   span_CPP11_140

Definition at line 297 of file span.hpp.

◆ span_HAVE_LONGLONG

#define span_HAVE_LONGLONG   span_CPP11_80

Definition at line 324 of file span.hpp.

◆ span_HAVE_NODISCARD

#define span_HAVE_NODISCARD   span_CPP17_000

Definition at line 309 of file span.hpp.

◆ span_HAVE_NOEXCEPT

#define span_HAVE_NOEXCEPT   span_CPP11_140

Definition at line 298 of file span.hpp.

◆ span_HAVE_NONSTD_BYTE

#define span_HAVE_NONSTD_BYTE   0

Definition at line 334 of file span.hpp.

◆ span_HAVE_NORETURN

#define span_HAVE_NORETURN   span_CPP17_000

Definition at line 310 of file span.hpp.

◆ span_HAVE_NULLPTR

#define span_HAVE_NULLPTR   span_CPP11_100

Definition at line 299 of file span.hpp.

◆ span_HAVE_REMOVE_CONST

#define span_HAVE_REMOVE_CONST   span_CPP11_110

Definition at line 325 of file span.hpp.

◆ span_HAVE_SNPRINTF

#define span_HAVE_SNPRINTF   span_CPP11_140

Definition at line 326 of file span.hpp.

◆ span_HAVE_STATIC_ASSERT

#define span_HAVE_STATIC_ASSERT   span_CPP11_100

Definition at line 300 of file span.hpp.

◆ span_HAVE_STD_SPAN

#define span_HAVE_STD_SPAN   0

Definition at line 166 of file span.hpp.

◆ span_HAVE_TYPE_TRAITS

#define span_HAVE_TYPE_TRAITS   span_CPP11_90

Definition at line 327 of file span.hpp.

◆ span_IN_STD

#define span_IN_STD (   v)    ( ((v) == 98 ? 3 : (v)) >= span_CPLUSPLUS_V )

Definition at line 151 of file span.hpp.

◆ span_is_delete

#define span_is_delete

Definition at line 366 of file span.hpp.

◆ span_is_delete_access

#define span_is_delete_access   private

Definition at line 372 of file span.hpp.

◆ span_lite_MAJOR

#define span_lite_MAJOR   0

Definition at line 14 of file span.hpp.

◆ span_lite_MINOR

#define span_lite_MINOR   5

Definition at line 15 of file span.hpp.

◆ span_lite_PATCH

#define span_lite_PATCH   0

Definition at line 16 of file span.hpp.

◆ span_lite_VERSION

Definition at line 18 of file span.hpp.

◆ span_LOCATION

#define span_LOCATION (   file,
  line 
)    file "(" span_STRINGIFY( line ) ")"

Definition at line 471 of file span.hpp.

◆ span_nodiscard

#define span_nodiscard   /*[[nodiscard]]*/

Definition at line 396 of file span.hpp.

◆ span_noexcept

#define span_noexcept   /*noexcept*/

Definition at line 378 of file span.hpp.

◆ span_noreturn

#define span_noreturn   /*[[noreturn]]*/

Definition at line 402 of file span.hpp.

◆ span_nullptr

#define span_nullptr   NULL

Definition at line 384 of file span.hpp.

◆ span_REQUIRES_0

#define span_REQUIRES_0 (   VA)    template< bool B = (VA), typename std::enable_if<B, int>::type = 0 >

Definition at line 476 of file span.hpp.

◆ span_REQUIRES_A

#define span_REQUIRES_A (   VA)    , typename std::enable_if< (VA), void*>::type = nullptr

Definition at line 485 of file span.hpp.

◆ span_REQUIRES_R

#define span_REQUIRES_R (   R,
  VA 
)    typename std::enable_if< (VA), R>::type

Definition at line 482 of file span.hpp.

◆ span_REQUIRES_T

#define span_REQUIRES_T (   VA)    , typename = typename std::enable_if< (VA), nonstd::span_lite::detail::enabler >::type

Definition at line 479 of file span.hpp.

◆ span_RESTORE_WARNINGS

#define span_RESTORE_WARNINGS ( )    /*empty*/

Definition at line 262 of file span.hpp.

◆ span_sizeof

#define span_sizeof (   T)    static_cast<extent_t>( sizeof(T) )

Definition at line 774 of file span.hpp.

◆ span_SPAN_DEFAULT

#define span_SPAN_DEFAULT   0

Definition at line 25 of file span.hpp.

◆ span_SPAN_NONSTD

#define span_SPAN_NONSTD   1

Definition at line 26 of file span.hpp.

◆ span_SPAN_STD

#define span_SPAN_STD   2

Definition at line 27 of file span.hpp.

◆ span_STRINGIFY

#define span_STRINGIFY (   x)    span_STRINGIFY_( x )

Definition at line 20 of file span.hpp.

◆ span_STRINGIFY_

#define span_STRINGIFY_ (   x)    #x

Definition at line 21 of file span.hpp.

◆ span_USES_STD_SPAN

Definition at line 169 of file span.hpp.



plotjuggler_ros
Author(s): Davide Faconti
autogenerated on Fri Jun 23 2023 02:28:04