#include <boost/preprocessor/cat.hpp>#include <boost/preprocessor/config/config.hpp>#include <boost/preprocessor/facilities/expand.hpp>#include <boost/preprocessor/facilities/overload.hpp>#include <boost/preprocessor/tuple/detail/is_single_return.hpp>

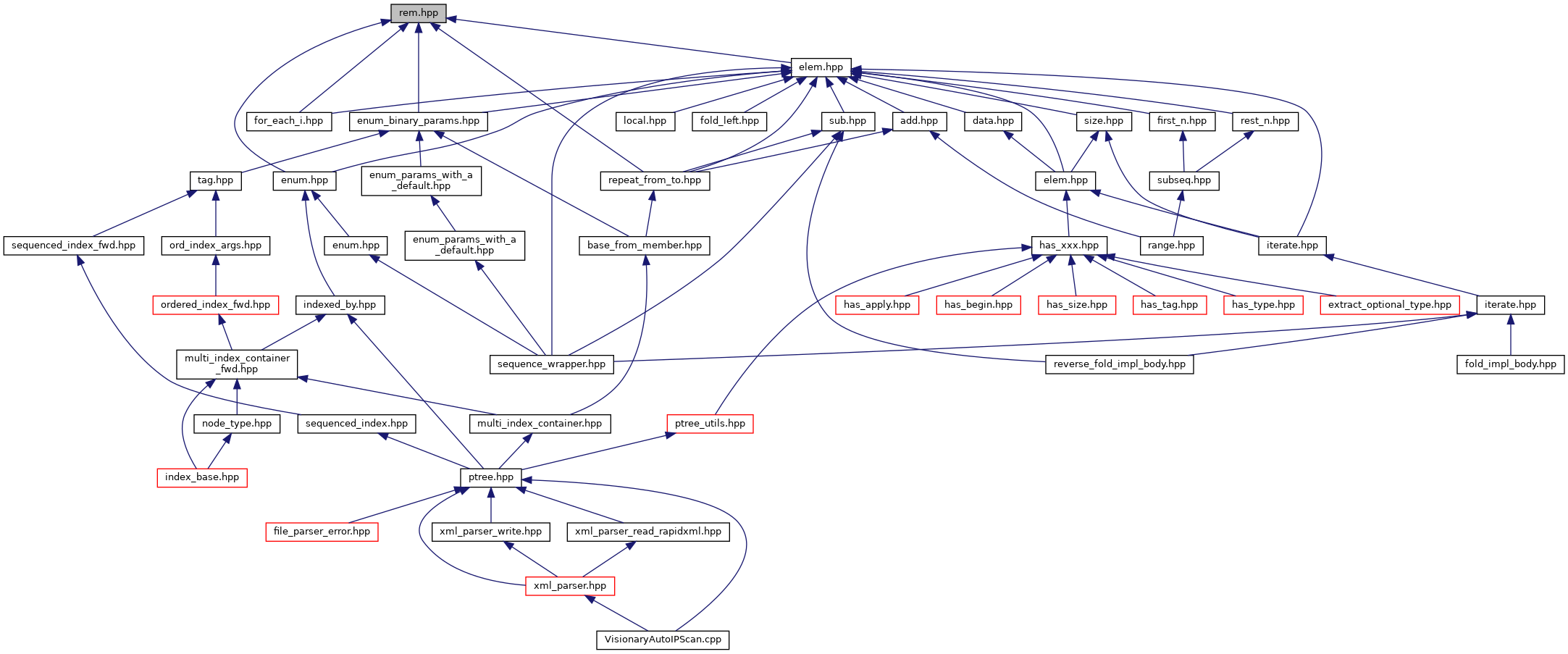
Go to the source code of this file.
Macros | |
| #define | BOOST_PP_REM(x) x |
| #define | BOOST_PP_TUPLE_REM(size) BOOST_PP_TUPLE_REM_OO((size)) |
| #define | BOOST_PP_TUPLE_REM_0() |
| #define | BOOST_PP_TUPLE_REM_1(e0) e0 |
| #define | BOOST_PP_TUPLE_REM_10(e0, e1, e2, e3, e4, e5, e6, e7, e8, e9) e0, e1, e2, e3, e4, e5, e6, e7, e8, e9 |
| #define | BOOST_PP_TUPLE_REM_11(e0, e1, e2, e3, e4, e5, e6, e7, e8, e9, e10) e0, e1, e2, e3, e4, e5, e6, e7, e8, e9, e10 |
| #define | BOOST_PP_TUPLE_REM_12(e0, e1, e2, e3, e4, e5, e6, e7, e8, e9, e10, e11) e0, e1, e2, e3, e4, e5, e6, e7, e8, e9, e10, e11 |
| #define | BOOST_PP_TUPLE_REM_13(e0, e1, e2, e3, e4, e5, e6, e7, e8, e9, e10, e11, e12) e0, e1, e2, e3, e4, e5, e6, e7, e8, e9, e10, e11, e12 |
| #define | BOOST_PP_TUPLE_REM_14(e0, e1, e2, e3, e4, e5, e6, e7, e8, e9, e10, e11, e12, e13) e0, e1, e2, e3, e4, e5, e6, e7, e8, e9, e10, e11, e12, e13 |
| #define | BOOST_PP_TUPLE_REM_15(e0, e1, e2, e3, e4, e5, e6, e7, e8, e9, e10, e11, e12, e13, e14) e0, e1, e2, e3, e4, e5, e6, e7, e8, e9, e10, e11, e12, e13, e14 |
| #define | BOOST_PP_TUPLE_REM_16(e0, e1, e2, e3, e4, e5, e6, e7, e8, e9, e10, e11, e12, e13, e14, e15) e0, e1, e2, e3, e4, e5, e6, e7, e8, e9, e10, e11, e12, e13, e14, e15 |
| #define | BOOST_PP_TUPLE_REM_17(e0, e1, e2, e3, e4, e5, e6, e7, e8, e9, e10, e11, e12, e13, e14, e15, e16) e0, e1, e2, e3, e4, e5, e6, e7, e8, e9, e10, e11, e12, e13, e14, e15, e16 |
| #define | BOOST_PP_TUPLE_REM_18(e0, e1, e2, e3, e4, e5, e6, e7, e8, e9, e10, e11, e12, e13, e14, e15, e16, e17) e0, e1, e2, e3, e4, e5, e6, e7, e8, e9, e10, e11, e12, e13, e14, e15, e16, e17 |
| #define | BOOST_PP_TUPLE_REM_19(e0, e1, e2, e3, e4, e5, e6, e7, e8, e9, e10, e11, e12, e13, e14, e15, e16, e17, e18) e0, e1, e2, e3, e4, e5, e6, e7, e8, e9, e10, e11, e12, e13, e14, e15, e16, e17, e18 |
| #define | BOOST_PP_TUPLE_REM_2(e0, e1) e0, e1 |
| #define | BOOST_PP_TUPLE_REM_20(e0, e1, e2, e3, e4, e5, e6, e7, e8, e9, e10, e11, e12, e13, e14, e15, e16, e17, e18, e19) e0, e1, e2, e3, e4, e5, e6, e7, e8, e9, e10, e11, e12, e13, e14, e15, e16, e17, e18, e19 |
| #define | BOOST_PP_TUPLE_REM_21(e0, e1, e2, e3, e4, e5, e6, e7, e8, e9, e10, e11, e12, e13, e14, e15, e16, e17, e18, e19, e20) e0, e1, e2, e3, e4, e5, e6, e7, e8, e9, e10, e11, e12, e13, e14, e15, e16, e17, e18, e19, e20 |
| #define | BOOST_PP_TUPLE_REM_22(e0, e1, e2, e3, e4, e5, e6, e7, e8, e9, e10, e11, e12, e13, e14, e15, e16, e17, e18, e19, e20, e21) e0, e1, e2, e3, e4, e5, e6, e7, e8, e9, e10, e11, e12, e13, e14, e15, e16, e17, e18, e19, e20, e21 |
| #define | BOOST_PP_TUPLE_REM_23(e0, e1, e2, e3, e4, e5, e6, e7, e8, e9, e10, e11, e12, e13, e14, e15, e16, e17, e18, e19, e20, e21, e22) e0, e1, e2, e3, e4, e5, e6, e7, e8, e9, e10, e11, e12, e13, e14, e15, e16, e17, e18, e19, e20, e21, e22 |
| #define | BOOST_PP_TUPLE_REM_24(e0, e1, e2, e3, e4, e5, e6, e7, e8, e9, e10, e11, e12, e13, e14, e15, e16, e17, e18, e19, e20, e21, e22, e23) e0, e1, e2, e3, e4, e5, e6, e7, e8, e9, e10, e11, e12, e13, e14, e15, e16, e17, e18, e19, e20, e21, e22, e23 |
| #define | BOOST_PP_TUPLE_REM_25(e0, e1, e2, e3, e4, e5, e6, e7, e8, e9, e10, e11, e12, e13, e14, e15, e16, e17, e18, e19, e20, e21, e22, e23, e24) e0, e1, e2, e3, e4, e5, e6, e7, e8, e9, e10, e11, e12, e13, e14, e15, e16, e17, e18, e19, e20, e21, e22, e23, e24 |
| #define | BOOST_PP_TUPLE_REM_26(e0, e1, e2, e3, e4, e5, e6, e7, e8, e9, e10, e11, e12, e13, e14, e15, e16, e17, e18, e19, e20, e21, e22, e23, e24, e25) e0, e1, e2, e3, e4, e5, e6, e7, e8, e9, e10, e11, e12, e13, e14, e15, e16, e17, e18, e19, e20, e21, e22, e23, e24, e25 |
| #define | BOOST_PP_TUPLE_REM_27(e0, e1, e2, e3, e4, e5, e6, e7, e8, e9, e10, e11, e12, e13, e14, e15, e16, e17, e18, e19, e20, e21, e22, e23, e24, e25, e26) e0, e1, e2, e3, e4, e5, e6, e7, e8, e9, e10, e11, e12, e13, e14, e15, e16, e17, e18, e19, e20, e21, e22, e23, e24, e25, e26 |
| #define | BOOST_PP_TUPLE_REM_28(e0, e1, e2, e3, e4, e5, e6, e7, e8, e9, e10, e11, e12, e13, e14, e15, e16, e17, e18, e19, e20, e21, e22, e23, e24, e25, e26, e27) e0, e1, e2, e3, e4, e5, e6, e7, e8, e9, e10, e11, e12, e13, e14, e15, e16, e17, e18, e19, e20, e21, e22, e23, e24, e25, e26, e27 |
| #define | BOOST_PP_TUPLE_REM_29(e0, e1, e2, e3, e4, e5, e6, e7, e8, e9, e10, e11, e12, e13, e14, e15, e16, e17, e18, e19, e20, e21, e22, e23, e24, e25, e26, e27, e28) e0, e1, e2, e3, e4, e5, e6, e7, e8, e9, e10, e11, e12, e13, e14, e15, e16, e17, e18, e19, e20, e21, e22, e23, e24, e25, e26, e27, e28 |
| #define | BOOST_PP_TUPLE_REM_3(e0, e1, e2) e0, e1, e2 |
| #define | BOOST_PP_TUPLE_REM_30(e0, e1, e2, e3, e4, e5, e6, e7, e8, e9, e10, e11, e12, e13, e14, e15, e16, e17, e18, e19, e20, e21, e22, e23, e24, e25, e26, e27, e28, e29) e0, e1, e2, e3, e4, e5, e6, e7, e8, e9, e10, e11, e12, e13, e14, e15, e16, e17, e18, e19, e20, e21, e22, e23, e24, e25, e26, e27, e28, e29 |
| #define | BOOST_PP_TUPLE_REM_31(e0, e1, e2, e3, e4, e5, e6, e7, e8, e9, e10, e11, e12, e13, e14, e15, e16, e17, e18, e19, e20, e21, e22, e23, e24, e25, e26, e27, e28, e29, e30) e0, e1, e2, e3, e4, e5, e6, e7, e8, e9, e10, e11, e12, e13, e14, e15, e16, e17, e18, e19, e20, e21, e22, e23, e24, e25, e26, e27, e28, e29, e30 |
| #define | BOOST_PP_TUPLE_REM_32(e0, e1, e2, e3, e4, e5, e6, e7, e8, e9, e10, e11, e12, e13, e14, e15, e16, e17, e18, e19, e20, e21, e22, e23, e24, e25, e26, e27, e28, e29, e30, e31) e0, e1, e2, e3, e4, e5, e6, e7, e8, e9, e10, e11, e12, e13, e14, e15, e16, e17, e18, e19, e20, e21, e22, e23, e24, e25, e26, e27, e28, e29, e30, e31 |
| #define | BOOST_PP_TUPLE_REM_33(e0, e1, e2, e3, e4, e5, e6, e7, e8, e9, e10, e11, e12, e13, e14, e15, e16, e17, e18, e19, e20, e21, e22, e23, e24, e25, e26, e27, e28, e29, e30, e31, e32) e0, e1, e2, e3, e4, e5, e6, e7, e8, e9, e10, e11, e12, e13, e14, e15, e16, e17, e18, e19, e20, e21, e22, e23, e24, e25, e26, e27, e28, e29, e30, e31, e32 |
| #define | BOOST_PP_TUPLE_REM_34(e0, e1, e2, e3, e4, e5, e6, e7, e8, e9, e10, e11, e12, e13, e14, e15, e16, e17, e18, e19, e20, e21, e22, e23, e24, e25, e26, e27, e28, e29, e30, e31, e32, e33) e0, e1, e2, e3, e4, e5, e6, e7, e8, e9, e10, e11, e12, e13, e14, e15, e16, e17, e18, e19, e20, e21, e22, e23, e24, e25, e26, e27, e28, e29, e30, e31, e32, e33 |
| #define | BOOST_PP_TUPLE_REM_35(e0, e1, e2, e3, e4, e5, e6, e7, e8, e9, e10, e11, e12, e13, e14, e15, e16, e17, e18, e19, e20, e21, e22, e23, e24, e25, e26, e27, e28, e29, e30, e31, e32, e33, e34) e0, e1, e2, e3, e4, e5, e6, e7, e8, e9, e10, e11, e12, e13, e14, e15, e16, e17, e18, e19, e20, e21, e22, e23, e24, e25, e26, e27, e28, e29, e30, e31, e32, e33, e34 |
| #define | BOOST_PP_TUPLE_REM_36(e0, e1, e2, e3, e4, e5, e6, e7, e8, e9, e10, e11, e12, e13, e14, e15, e16, e17, e18, e19, e20, e21, e22, e23, e24, e25, e26, e27, e28, e29, e30, e31, e32, e33, e34, e35) e0, e1, e2, e3, e4, e5, e6, e7, e8, e9, e10, e11, e12, e13, e14, e15, e16, e17, e18, e19, e20, e21, e22, e23, e24, e25, e26, e27, e28, e29, e30, e31, e32, e33, e34, e35 |
| #define | BOOST_PP_TUPLE_REM_37(e0, e1, e2, e3, e4, e5, e6, e7, e8, e9, e10, e11, e12, e13, e14, e15, e16, e17, e18, e19, e20, e21, e22, e23, e24, e25, e26, e27, e28, e29, e30, e31, e32, e33, e34, e35, e36) e0, e1, e2, e3, e4, e5, e6, e7, e8, e9, e10, e11, e12, e13, e14, e15, e16, e17, e18, e19, e20, e21, e22, e23, e24, e25, e26, e27, e28, e29, e30, e31, e32, e33, e34, e35, e36 |
| #define | BOOST_PP_TUPLE_REM_38(e0, e1, e2, e3, e4, e5, e6, e7, e8, e9, e10, e11, e12, e13, e14, e15, e16, e17, e18, e19, e20, e21, e22, e23, e24, e25, e26, e27, e28, e29, e30, e31, e32, e33, e34, e35, e36, e37) e0, e1, e2, e3, e4, e5, e6, e7, e8, e9, e10, e11, e12, e13, e14, e15, e16, e17, e18, e19, e20, e21, e22, e23, e24, e25, e26, e27, e28, e29, e30, e31, e32, e33, e34, e35, e36, e37 |
| #define | BOOST_PP_TUPLE_REM_39(e0, e1, e2, e3, e4, e5, e6, e7, e8, e9, e10, e11, e12, e13, e14, e15, e16, e17, e18, e19, e20, e21, e22, e23, e24, e25, e26, e27, e28, e29, e30, e31, e32, e33, e34, e35, e36, e37, e38) e0, e1, e2, e3, e4, e5, e6, e7, e8, e9, e10, e11, e12, e13, e14, e15, e16, e17, e18, e19, e20, e21, e22, e23, e24, e25, e26, e27, e28, e29, e30, e31, e32, e33, e34, e35, e36, e37, e38 |
| #define | BOOST_PP_TUPLE_REM_4(e0, e1, e2, e3) e0, e1, e2, e3 |
| #define | BOOST_PP_TUPLE_REM_40(e0, e1, e2, e3, e4, e5, e6, e7, e8, e9, e10, e11, e12, e13, e14, e15, e16, e17, e18, e19, e20, e21, e22, e23, e24, e25, e26, e27, e28, e29, e30, e31, e32, e33, e34, e35, e36, e37, e38, e39) e0, e1, e2, e3, e4, e5, e6, e7, e8, e9, e10, e11, e12, e13, e14, e15, e16, e17, e18, e19, e20, e21, e22, e23, e24, e25, e26, e27, e28, e29, e30, e31, e32, e33, e34, e35, e36, e37, e38, e39 |
| #define | BOOST_PP_TUPLE_REM_41(e0, e1, e2, e3, e4, e5, e6, e7, e8, e9, e10, e11, e12, e13, e14, e15, e16, e17, e18, e19, e20, e21, e22, e23, e24, e25, e26, e27, e28, e29, e30, e31, e32, e33, e34, e35, e36, e37, e38, e39, e40) e0, e1, e2, e3, e4, e5, e6, e7, e8, e9, e10, e11, e12, e13, e14, e15, e16, e17, e18, e19, e20, e21, e22, e23, e24, e25, e26, e27, e28, e29, e30, e31, e32, e33, e34, e35, e36, e37, e38, e39, e40 |
| #define | BOOST_PP_TUPLE_REM_42(e0, e1, e2, e3, e4, e5, e6, e7, e8, e9, e10, e11, e12, e13, e14, e15, e16, e17, e18, e19, e20, e21, e22, e23, e24, e25, e26, e27, e28, e29, e30, e31, e32, e33, e34, e35, e36, e37, e38, e39, e40, e41) e0, e1, e2, e3, e4, e5, e6, e7, e8, e9, e10, e11, e12, e13, e14, e15, e16, e17, e18, e19, e20, e21, e22, e23, e24, e25, e26, e27, e28, e29, e30, e31, e32, e33, e34, e35, e36, e37, e38, e39, e40, e41 |
| #define | BOOST_PP_TUPLE_REM_43(e0, e1, e2, e3, e4, e5, e6, e7, e8, e9, e10, e11, e12, e13, e14, e15, e16, e17, e18, e19, e20, e21, e22, e23, e24, e25, e26, e27, e28, e29, e30, e31, e32, e33, e34, e35, e36, e37, e38, e39, e40, e41, e42) e0, e1, e2, e3, e4, e5, e6, e7, e8, e9, e10, e11, e12, e13, e14, e15, e16, e17, e18, e19, e20, e21, e22, e23, e24, e25, e26, e27, e28, e29, e30, e31, e32, e33, e34, e35, e36, e37, e38, e39, e40, e41, e42 |
| #define | BOOST_PP_TUPLE_REM_44(e0, e1, e2, e3, e4, e5, e6, e7, e8, e9, e10, e11, e12, e13, e14, e15, e16, e17, e18, e19, e20, e21, e22, e23, e24, e25, e26, e27, e28, e29, e30, e31, e32, e33, e34, e35, e36, e37, e38, e39, e40, e41, e42, e43) e0, e1, e2, e3, e4, e5, e6, e7, e8, e9, e10, e11, e12, e13, e14, e15, e16, e17, e18, e19, e20, e21, e22, e23, e24, e25, e26, e27, e28, e29, e30, e31, e32, e33, e34, e35, e36, e37, e38, e39, e40, e41, e42, e43 |
| #define | BOOST_PP_TUPLE_REM_45(e0, e1, e2, e3, e4, e5, e6, e7, e8, e9, e10, e11, e12, e13, e14, e15, e16, e17, e18, e19, e20, e21, e22, e23, e24, e25, e26, e27, e28, e29, e30, e31, e32, e33, e34, e35, e36, e37, e38, e39, e40, e41, e42, e43, e44) e0, e1, e2, e3, e4, e5, e6, e7, e8, e9, e10, e11, e12, e13, e14, e15, e16, e17, e18, e19, e20, e21, e22, e23, e24, e25, e26, e27, e28, e29, e30, e31, e32, e33, e34, e35, e36, e37, e38, e39, e40, e41, e42, e43, e44 |
| #define | BOOST_PP_TUPLE_REM_46(e0, e1, e2, e3, e4, e5, e6, e7, e8, e9, e10, e11, e12, e13, e14, e15, e16, e17, e18, e19, e20, e21, e22, e23, e24, e25, e26, e27, e28, e29, e30, e31, e32, e33, e34, e35, e36, e37, e38, e39, e40, e41, e42, e43, e44, e45) e0, e1, e2, e3, e4, e5, e6, e7, e8, e9, e10, e11, e12, e13, e14, e15, e16, e17, e18, e19, e20, e21, e22, e23, e24, e25, e26, e27, e28, e29, e30, e31, e32, e33, e34, e35, e36, e37, e38, e39, e40, e41, e42, e43, e44, e45 |
| #define | BOOST_PP_TUPLE_REM_47(e0, e1, e2, e3, e4, e5, e6, e7, e8, e9, e10, e11, e12, e13, e14, e15, e16, e17, e18, e19, e20, e21, e22, e23, e24, e25, e26, e27, e28, e29, e30, e31, e32, e33, e34, e35, e36, e37, e38, e39, e40, e41, e42, e43, e44, e45, e46) e0, e1, e2, e3, e4, e5, e6, e7, e8, e9, e10, e11, e12, e13, e14, e15, e16, e17, e18, e19, e20, e21, e22, e23, e24, e25, e26, e27, e28, e29, e30, e31, e32, e33, e34, e35, e36, e37, e38, e39, e40, e41, e42, e43, e44, e45, e46 |
| #define | BOOST_PP_TUPLE_REM_48(e0, e1, e2, e3, e4, e5, e6, e7, e8, e9, e10, e11, e12, e13, e14, e15, e16, e17, e18, e19, e20, e21, e22, e23, e24, e25, e26, e27, e28, e29, e30, e31, e32, e33, e34, e35, e36, e37, e38, e39, e40, e41, e42, e43, e44, e45, e46, e47) e0, e1, e2, e3, e4, e5, e6, e7, e8, e9, e10, e11, e12, e13, e14, e15, e16, e17, e18, e19, e20, e21, e22, e23, e24, e25, e26, e27, e28, e29, e30, e31, e32, e33, e34, e35, e36, e37, e38, e39, e40, e41, e42, e43, e44, e45, e46, e47 |
| #define | BOOST_PP_TUPLE_REM_49(e0, e1, e2, e3, e4, e5, e6, e7, e8, e9, e10, e11, e12, e13, e14, e15, e16, e17, e18, e19, e20, e21, e22, e23, e24, e25, e26, e27, e28, e29, e30, e31, e32, e33, e34, e35, e36, e37, e38, e39, e40, e41, e42, e43, e44, e45, e46, e47, e48) e0, e1, e2, e3, e4, e5, e6, e7, e8, e9, e10, e11, e12, e13, e14, e15, e16, e17, e18, e19, e20, e21, e22, e23, e24, e25, e26, e27, e28, e29, e30, e31, e32, e33, e34, e35, e36, e37, e38, e39, e40, e41, e42, e43, e44, e45, e46, e47, e48 |
| #define | BOOST_PP_TUPLE_REM_5(e0, e1, e2, e3, e4) e0, e1, e2, e3, e4 |
| #define | BOOST_PP_TUPLE_REM_50(e0, e1, e2, e3, e4, e5, e6, e7, e8, e9, e10, e11, e12, e13, e14, e15, e16, e17, e18, e19, e20, e21, e22, e23, e24, e25, e26, e27, e28, e29, e30, e31, e32, e33, e34, e35, e36, e37, e38, e39, e40, e41, e42, e43, e44, e45, e46, e47, e48, e49) e0, e1, e2, e3, e4, e5, e6, e7, e8, e9, e10, e11, e12, e13, e14, e15, e16, e17, e18, e19, e20, e21, e22, e23, e24, e25, e26, e27, e28, e29, e30, e31, e32, e33, e34, e35, e36, e37, e38, e39, e40, e41, e42, e43, e44, e45, e46, e47, e48, e49 |
| #define | BOOST_PP_TUPLE_REM_51(e0, e1, e2, e3, e4, e5, e6, e7, e8, e9, e10, e11, e12, e13, e14, e15, e16, e17, e18, e19, e20, e21, e22, e23, e24, e25, e26, e27, e28, e29, e30, e31, e32, e33, e34, e35, e36, e37, e38, e39, e40, e41, e42, e43, e44, e45, e46, e47, e48, e49, e50) e0, e1, e2, e3, e4, e5, e6, e7, e8, e9, e10, e11, e12, e13, e14, e15, e16, e17, e18, e19, e20, e21, e22, e23, e24, e25, e26, e27, e28, e29, e30, e31, e32, e33, e34, e35, e36, e37, e38, e39, e40, e41, e42, e43, e44, e45, e46, e47, e48, e49, e50 |
| #define | BOOST_PP_TUPLE_REM_52(e0, e1, e2, e3, e4, e5, e6, e7, e8, e9, e10, e11, e12, e13, e14, e15, e16, e17, e18, e19, e20, e21, e22, e23, e24, e25, e26, e27, e28, e29, e30, e31, e32, e33, e34, e35, e36, e37, e38, e39, e40, e41, e42, e43, e44, e45, e46, e47, e48, e49, e50, e51) e0, e1, e2, e3, e4, e5, e6, e7, e8, e9, e10, e11, e12, e13, e14, e15, e16, e17, e18, e19, e20, e21, e22, e23, e24, e25, e26, e27, e28, e29, e30, e31, e32, e33, e34, e35, e36, e37, e38, e39, e40, e41, e42, e43, e44, e45, e46, e47, e48, e49, e50, e51 |
| #define | BOOST_PP_TUPLE_REM_53(e0, e1, e2, e3, e4, e5, e6, e7, e8, e9, e10, e11, e12, e13, e14, e15, e16, e17, e18, e19, e20, e21, e22, e23, e24, e25, e26, e27, e28, e29, e30, e31, e32, e33, e34, e35, e36, e37, e38, e39, e40, e41, e42, e43, e44, e45, e46, e47, e48, e49, e50, e51, e52) e0, e1, e2, e3, e4, e5, e6, e7, e8, e9, e10, e11, e12, e13, e14, e15, e16, e17, e18, e19, e20, e21, e22, e23, e24, e25, e26, e27, e28, e29, e30, e31, e32, e33, e34, e35, e36, e37, e38, e39, e40, e41, e42, e43, e44, e45, e46, e47, e48, e49, e50, e51, e52 |
| #define | BOOST_PP_TUPLE_REM_54(e0, e1, e2, e3, e4, e5, e6, e7, e8, e9, e10, e11, e12, e13, e14, e15, e16, e17, e18, e19, e20, e21, e22, e23, e24, e25, e26, e27, e28, e29, e30, e31, e32, e33, e34, e35, e36, e37, e38, e39, e40, e41, e42, e43, e44, e45, e46, e47, e48, e49, e50, e51, e52, e53) e0, e1, e2, e3, e4, e5, e6, e7, e8, e9, e10, e11, e12, e13, e14, e15, e16, e17, e18, e19, e20, e21, e22, e23, e24, e25, e26, e27, e28, e29, e30, e31, e32, e33, e34, e35, e36, e37, e38, e39, e40, e41, e42, e43, e44, e45, e46, e47, e48, e49, e50, e51, e52, e53 |
| #define | BOOST_PP_TUPLE_REM_55(e0, e1, e2, e3, e4, e5, e6, e7, e8, e9, e10, e11, e12, e13, e14, e15, e16, e17, e18, e19, e20, e21, e22, e23, e24, e25, e26, e27, e28, e29, e30, e31, e32, e33, e34, e35, e36, e37, e38, e39, e40, e41, e42, e43, e44, e45, e46, e47, e48, e49, e50, e51, e52, e53, e54) e0, e1, e2, e3, e4, e5, e6, e7, e8, e9, e10, e11, e12, e13, e14, e15, e16, e17, e18, e19, e20, e21, e22, e23, e24, e25, e26, e27, e28, e29, e30, e31, e32, e33, e34, e35, e36, e37, e38, e39, e40, e41, e42, e43, e44, e45, e46, e47, e48, e49, e50, e51, e52, e53, e54 |
| #define | BOOST_PP_TUPLE_REM_56(e0, e1, e2, e3, e4, e5, e6, e7, e8, e9, e10, e11, e12, e13, e14, e15, e16, e17, e18, e19, e20, e21, e22, e23, e24, e25, e26, e27, e28, e29, e30, e31, e32, e33, e34, e35, e36, e37, e38, e39, e40, e41, e42, e43, e44, e45, e46, e47, e48, e49, e50, e51, e52, e53, e54, e55) e0, e1, e2, e3, e4, e5, e6, e7, e8, e9, e10, e11, e12, e13, e14, e15, e16, e17, e18, e19, e20, e21, e22, e23, e24, e25, e26, e27, e28, e29, e30, e31, e32, e33, e34, e35, e36, e37, e38, e39, e40, e41, e42, e43, e44, e45, e46, e47, e48, e49, e50, e51, e52, e53, e54, e55 |
| #define | BOOST_PP_TUPLE_REM_57(e0, e1, e2, e3, e4, e5, e6, e7, e8, e9, e10, e11, e12, e13, e14, e15, e16, e17, e18, e19, e20, e21, e22, e23, e24, e25, e26, e27, e28, e29, e30, e31, e32, e33, e34, e35, e36, e37, e38, e39, e40, e41, e42, e43, e44, e45, e46, e47, e48, e49, e50, e51, e52, e53, e54, e55, e56) e0, e1, e2, e3, e4, e5, e6, e7, e8, e9, e10, e11, e12, e13, e14, e15, e16, e17, e18, e19, e20, e21, e22, e23, e24, e25, e26, e27, e28, e29, e30, e31, e32, e33, e34, e35, e36, e37, e38, e39, e40, e41, e42, e43, e44, e45, e46, e47, e48, e49, e50, e51, e52, e53, e54, e55, e56 |
| #define | BOOST_PP_TUPLE_REM_58(e0, e1, e2, e3, e4, e5, e6, e7, e8, e9, e10, e11, e12, e13, e14, e15, e16, e17, e18, e19, e20, e21, e22, e23, e24, e25, e26, e27, e28, e29, e30, e31, e32, e33, e34, e35, e36, e37, e38, e39, e40, e41, e42, e43, e44, e45, e46, e47, e48, e49, e50, e51, e52, e53, e54, e55, e56, e57) e0, e1, e2, e3, e4, e5, e6, e7, e8, e9, e10, e11, e12, e13, e14, e15, e16, e17, e18, e19, e20, e21, e22, e23, e24, e25, e26, e27, e28, e29, e30, e31, e32, e33, e34, e35, e36, e37, e38, e39, e40, e41, e42, e43, e44, e45, e46, e47, e48, e49, e50, e51, e52, e53, e54, e55, e56, e57 |
| #define | BOOST_PP_TUPLE_REM_59(e0, e1, e2, e3, e4, e5, e6, e7, e8, e9, e10, e11, e12, e13, e14, e15, e16, e17, e18, e19, e20, e21, e22, e23, e24, e25, e26, e27, e28, e29, e30, e31, e32, e33, e34, e35, e36, e37, e38, e39, e40, e41, e42, e43, e44, e45, e46, e47, e48, e49, e50, e51, e52, e53, e54, e55, e56, e57, e58) e0, e1, e2, e3, e4, e5, e6, e7, e8, e9, e10, e11, e12, e13, e14, e15, e16, e17, e18, e19, e20, e21, e22, e23, e24, e25, e26, e27, e28, e29, e30, e31, e32, e33, e34, e35, e36, e37, e38, e39, e40, e41, e42, e43, e44, e45, e46, e47, e48, e49, e50, e51, e52, e53, e54, e55, e56, e57, e58 |
| #define | BOOST_PP_TUPLE_REM_6(e0, e1, e2, e3, e4, e5) e0, e1, e2, e3, e4, e5 |
| #define | BOOST_PP_TUPLE_REM_60(e0, e1, e2, e3, e4, e5, e6, e7, e8, e9, e10, e11, e12, e13, e14, e15, e16, e17, e18, e19, e20, e21, e22, e23, e24, e25, e26, e27, e28, e29, e30, e31, e32, e33, e34, e35, e36, e37, e38, e39, e40, e41, e42, e43, e44, e45, e46, e47, e48, e49, e50, e51, e52, e53, e54, e55, e56, e57, e58, e59) e0, e1, e2, e3, e4, e5, e6, e7, e8, e9, e10, e11, e12, e13, e14, e15, e16, e17, e18, e19, e20, e21, e22, e23, e24, e25, e26, e27, e28, e29, e30, e31, e32, e33, e34, e35, e36, e37, e38, e39, e40, e41, e42, e43, e44, e45, e46, e47, e48, e49, e50, e51, e52, e53, e54, e55, e56, e57, e58, e59 |
| #define | BOOST_PP_TUPLE_REM_61(e0, e1, e2, e3, e4, e5, e6, e7, e8, e9, e10, e11, e12, e13, e14, e15, e16, e17, e18, e19, e20, e21, e22, e23, e24, e25, e26, e27, e28, e29, e30, e31, e32, e33, e34, e35, e36, e37, e38, e39, e40, e41, e42, e43, e44, e45, e46, e47, e48, e49, e50, e51, e52, e53, e54, e55, e56, e57, e58, e59, e60) e0, e1, e2, e3, e4, e5, e6, e7, e8, e9, e10, e11, e12, e13, e14, e15, e16, e17, e18, e19, e20, e21, e22, e23, e24, e25, e26, e27, e28, e29, e30, e31, e32, e33, e34, e35, e36, e37, e38, e39, e40, e41, e42, e43, e44, e45, e46, e47, e48, e49, e50, e51, e52, e53, e54, e55, e56, e57, e58, e59, e60 |
| #define | BOOST_PP_TUPLE_REM_62(e0, e1, e2, e3, e4, e5, e6, e7, e8, e9, e10, e11, e12, e13, e14, e15, e16, e17, e18, e19, e20, e21, e22, e23, e24, e25, e26, e27, e28, e29, e30, e31, e32, e33, e34, e35, e36, e37, e38, e39, e40, e41, e42, e43, e44, e45, e46, e47, e48, e49, e50, e51, e52, e53, e54, e55, e56, e57, e58, e59, e60, e61) e0, e1, e2, e3, e4, e5, e6, e7, e8, e9, e10, e11, e12, e13, e14, e15, e16, e17, e18, e19, e20, e21, e22, e23, e24, e25, e26, e27, e28, e29, e30, e31, e32, e33, e34, e35, e36, e37, e38, e39, e40, e41, e42, e43, e44, e45, e46, e47, e48, e49, e50, e51, e52, e53, e54, e55, e56, e57, e58, e59, e60, e61 |
| #define | BOOST_PP_TUPLE_REM_63(e0, e1, e2, e3, e4, e5, e6, e7, e8, e9, e10, e11, e12, e13, e14, e15, e16, e17, e18, e19, e20, e21, e22, e23, e24, e25, e26, e27, e28, e29, e30, e31, e32, e33, e34, e35, e36, e37, e38, e39, e40, e41, e42, e43, e44, e45, e46, e47, e48, e49, e50, e51, e52, e53, e54, e55, e56, e57, e58, e59, e60, e61, e62) e0, e1, e2, e3, e4, e5, e6, e7, e8, e9, e10, e11, e12, e13, e14, e15, e16, e17, e18, e19, e20, e21, e22, e23, e24, e25, e26, e27, e28, e29, e30, e31, e32, e33, e34, e35, e36, e37, e38, e39, e40, e41, e42, e43, e44, e45, e46, e47, e48, e49, e50, e51, e52, e53, e54, e55, e56, e57, e58, e59, e60, e61, e62 |
| #define | BOOST_PP_TUPLE_REM_64(e0, e1, e2, e3, e4, e5, e6, e7, e8, e9, e10, e11, e12, e13, e14, e15, e16, e17, e18, e19, e20, e21, e22, e23, e24, e25, e26, e27, e28, e29, e30, e31, e32, e33, e34, e35, e36, e37, e38, e39, e40, e41, e42, e43, e44, e45, e46, e47, e48, e49, e50, e51, e52, e53, e54, e55, e56, e57, e58, e59, e60, e61, e62, e63) e0, e1, e2, e3, e4, e5, e6, e7, e8, e9, e10, e11, e12, e13, e14, e15, e16, e17, e18, e19, e20, e21, e22, e23, e24, e25, e26, e27, e28, e29, e30, e31, e32, e33, e34, e35, e36, e37, e38, e39, e40, e41, e42, e43, e44, e45, e46, e47, e48, e49, e50, e51, e52, e53, e54, e55, e56, e57, e58, e59, e60, e61, e62, e63 |
| #define | BOOST_PP_TUPLE_REM_7(e0, e1, e2, e3, e4, e5, e6) e0, e1, e2, e3, e4, e5, e6 |
| #define | BOOST_PP_TUPLE_REM_8(e0, e1, e2, e3, e4, e5, e6, e7) e0, e1, e2, e3, e4, e5, e6, e7 |
| #define | BOOST_PP_TUPLE_REM_9(e0, e1, e2, e3, e4, e5, e6, e7, e8) e0, e1, e2, e3, e4, e5, e6, e7, e8 |
| #define | BOOST_PP_TUPLE_REM_CTOR(size, tuple) BOOST_PP_TUPLE_REM_CTOR_D(size, tuple) |
| #define | BOOST_PP_TUPLE_REM_CTOR_D(size, tuple) BOOST_PP_TUPLE_REM_CTOR_I(BOOST_PP_TUPLE_REM(size), tuple) |
| #define | BOOST_PP_TUPLE_REM_CTOR_I(ext, tuple) BOOST_PP_TUPLE_REM_CTOR_OO((ext, tuple)) |
| #define | BOOST_PP_TUPLE_REM_CTOR_II(ext, tuple) ext ## tuple |
| #define | BOOST_PP_TUPLE_REM_CTOR_OO(par) BOOST_PP_TUPLE_REM_CTOR_II ## par |
| #define | BOOST_PP_TUPLE_REM_I(size) BOOST_PP_TUPLE_REM_ ## size |
| #define | BOOST_PP_TUPLE_REM_OO(par) BOOST_PP_TUPLE_REM_I ## par |
| #define BOOST_PP_TUPLE_REM | ( | size | ) | BOOST_PP_TUPLE_REM_OO((size)) |
| #define BOOST_PP_TUPLE_REM_10 | ( | e0, | |
| e1, | |||
| e2, | |||
| e3, | |||
| e4, | |||
| e5, | |||
| e6, | |||
| e7, | |||
| e8, | |||
| e9 | |||
| ) | e0, e1, e2, e3, e4, e5, e6, e7, e8, e9 |
| #define BOOST_PP_TUPLE_REM_11 | ( | e0, | |
| e1, | |||
| e2, | |||
| e3, | |||
| e4, | |||
| e5, | |||
| e6, | |||
| e7, | |||
| e8, | |||
| e9, | |||
| e10 | |||
| ) | e0, e1, e2, e3, e4, e5, e6, e7, e8, e9, e10 |
| #define BOOST_PP_TUPLE_REM_12 | ( | e0, | |
| e1, | |||
| e2, | |||
| e3, | |||
| e4, | |||
| e5, | |||
| e6, | |||
| e7, | |||
| e8, | |||
| e9, | |||
| e10, | |||
| e11 | |||
| ) | e0, e1, e2, e3, e4, e5, e6, e7, e8, e9, e10, e11 |
| #define BOOST_PP_TUPLE_REM_13 | ( | e0, | |
| e1, | |||
| e2, | |||
| e3, | |||
| e4, | |||
| e5, | |||
| e6, | |||
| e7, | |||
| e8, | |||
| e9, | |||
| e10, | |||
| e11, | |||
| e12 | |||
| ) | e0, e1, e2, e3, e4, e5, e6, e7, e8, e9, e10, e11, e12 |
| #define BOOST_PP_TUPLE_REM_14 | ( | e0, | |
| e1, | |||
| e2, | |||
| e3, | |||
| e4, | |||
| e5, | |||
| e6, | |||
| e7, | |||
| e8, | |||
| e9, | |||
| e10, | |||
| e11, | |||
| e12, | |||
| e13 | |||
| ) | e0, e1, e2, e3, e4, e5, e6, e7, e8, e9, e10, e11, e12, e13 |
| #define BOOST_PP_TUPLE_REM_15 | ( | e0, | |
| e1, | |||
| e2, | |||
| e3, | |||
| e4, | |||
| e5, | |||
| e6, | |||
| e7, | |||
| e8, | |||
| e9, | |||
| e10, | |||
| e11, | |||
| e12, | |||
| e13, | |||
| e14 | |||
| ) | e0, e1, e2, e3, e4, e5, e6, e7, e8, e9, e10, e11, e12, e13, e14 |
| #define BOOST_PP_TUPLE_REM_16 | ( | e0, | |
| e1, | |||
| e2, | |||
| e3, | |||
| e4, | |||
| e5, | |||
| e6, | |||
| e7, | |||
| e8, | |||
| e9, | |||
| e10, | |||
| e11, | |||
| e12, | |||
| e13, | |||
| e14, | |||
| e15 | |||
| ) | e0, e1, e2, e3, e4, e5, e6, e7, e8, e9, e10, e11, e12, e13, e14, e15 |
| #define BOOST_PP_TUPLE_REM_17 | ( | e0, | |
| e1, | |||
| e2, | |||
| e3, | |||
| e4, | |||
| e5, | |||
| e6, | |||
| e7, | |||
| e8, | |||
| e9, | |||
| e10, | |||
| e11, | |||
| e12, | |||
| e13, | |||
| e14, | |||
| e15, | |||
| e16 | |||
| ) | e0, e1, e2, e3, e4, e5, e6, e7, e8, e9, e10, e11, e12, e13, e14, e15, e16 |
| #define BOOST_PP_TUPLE_REM_18 | ( | e0, | |
| e1, | |||
| e2, | |||
| e3, | |||
| e4, | |||
| e5, | |||
| e6, | |||
| e7, | |||
| e8, | |||
| e9, | |||
| e10, | |||
| e11, | |||
| e12, | |||
| e13, | |||
| e14, | |||
| e15, | |||
| e16, | |||
| e17 | |||
| ) | e0, e1, e2, e3, e4, e5, e6, e7, e8, e9, e10, e11, e12, e13, e14, e15, e16, e17 |
| #define BOOST_PP_TUPLE_REM_19 | ( | e0, | |
| e1, | |||
| e2, | |||
| e3, | |||
| e4, | |||
| e5, | |||
| e6, | |||
| e7, | |||
| e8, | |||
| e9, | |||
| e10, | |||
| e11, | |||
| e12, | |||
| e13, | |||
| e14, | |||
| e15, | |||
| e16, | |||
| e17, | |||
| e18 | |||
| ) | e0, e1, e2, e3, e4, e5, e6, e7, e8, e9, e10, e11, e12, e13, e14, e15, e16, e17, e18 |
| #define BOOST_PP_TUPLE_REM_20 | ( | e0, | |
| e1, | |||
| e2, | |||
| e3, | |||
| e4, | |||
| e5, | |||
| e6, | |||
| e7, | |||
| e8, | |||
| e9, | |||
| e10, | |||
| e11, | |||
| e12, | |||
| e13, | |||
| e14, | |||
| e15, | |||
| e16, | |||
| e17, | |||
| e18, | |||
| e19 | |||
| ) | e0, e1, e2, e3, e4, e5, e6, e7, e8, e9, e10, e11, e12, e13, e14, e15, e16, e17, e18, e19 |
| #define BOOST_PP_TUPLE_REM_21 | ( | e0, | |
| e1, | |||
| e2, | |||
| e3, | |||
| e4, | |||
| e5, | |||
| e6, | |||
| e7, | |||
| e8, | |||
| e9, | |||
| e10, | |||
| e11, | |||
| e12, | |||
| e13, | |||
| e14, | |||
| e15, | |||
| e16, | |||
| e17, | |||
| e18, | |||
| e19, | |||
| e20 | |||
| ) | e0, e1, e2, e3, e4, e5, e6, e7, e8, e9, e10, e11, e12, e13, e14, e15, e16, e17, e18, e19, e20 |
| #define BOOST_PP_TUPLE_REM_22 | ( | e0, | |
| e1, | |||
| e2, | |||
| e3, | |||
| e4, | |||
| e5, | |||
| e6, | |||
| e7, | |||
| e8, | |||
| e9, | |||
| e10, | |||
| e11, | |||
| e12, | |||
| e13, | |||
| e14, | |||
| e15, | |||
| e16, | |||
| e17, | |||
| e18, | |||
| e19, | |||
| e20, | |||
| e21 | |||
| ) | e0, e1, e2, e3, e4, e5, e6, e7, e8, e9, e10, e11, e12, e13, e14, e15, e16, e17, e18, e19, e20, e21 |
| #define BOOST_PP_TUPLE_REM_23 | ( | e0, | |
| e1, | |||
| e2, | |||
| e3, | |||
| e4, | |||
| e5, | |||
| e6, | |||
| e7, | |||
| e8, | |||
| e9, | |||
| e10, | |||
| e11, | |||
| e12, | |||
| e13, | |||
| e14, | |||
| e15, | |||
| e16, | |||
| e17, | |||
| e18, | |||
| e19, | |||
| e20, | |||
| e21, | |||
| e22 | |||
| ) | e0, e1, e2, e3, e4, e5, e6, e7, e8, e9, e10, e11, e12, e13, e14, e15, e16, e17, e18, e19, e20, e21, e22 |
| #define BOOST_PP_TUPLE_REM_24 | ( | e0, | |
| e1, | |||
| e2, | |||
| e3, | |||
| e4, | |||
| e5, | |||
| e6, | |||
| e7, | |||
| e8, | |||
| e9, | |||
| e10, | |||
| e11, | |||
| e12, | |||
| e13, | |||
| e14, | |||
| e15, | |||
| e16, | |||
| e17, | |||
| e18, | |||
| e19, | |||
| e20, | |||
| e21, | |||
| e22, | |||
| e23 | |||
| ) | e0, e1, e2, e3, e4, e5, e6, e7, e8, e9, e10, e11, e12, e13, e14, e15, e16, e17, e18, e19, e20, e21, e22, e23 |
| #define BOOST_PP_TUPLE_REM_25 | ( | e0, | |
| e1, | |||
| e2, | |||
| e3, | |||
| e4, | |||
| e5, | |||
| e6, | |||
| e7, | |||
| e8, | |||
| e9, | |||
| e10, | |||
| e11, | |||
| e12, | |||
| e13, | |||
| e14, | |||
| e15, | |||
| e16, | |||
| e17, | |||
| e18, | |||
| e19, | |||
| e20, | |||
| e21, | |||
| e22, | |||
| e23, | |||
| e24 | |||
| ) | e0, e1, e2, e3, e4, e5, e6, e7, e8, e9, e10, e11, e12, e13, e14, e15, e16, e17, e18, e19, e20, e21, e22, e23, e24 |
| #define BOOST_PP_TUPLE_REM_26 | ( | e0, | |
| e1, | |||
| e2, | |||
| e3, | |||
| e4, | |||
| e5, | |||
| e6, | |||
| e7, | |||
| e8, | |||
| e9, | |||
| e10, | |||
| e11, | |||
| e12, | |||
| e13, | |||
| e14, | |||
| e15, | |||
| e16, | |||
| e17, | |||
| e18, | |||
| e19, | |||
| e20, | |||
| e21, | |||
| e22, | |||
| e23, | |||
| e24, | |||
| e25 | |||
| ) | e0, e1, e2, e3, e4, e5, e6, e7, e8, e9, e10, e11, e12, e13, e14, e15, e16, e17, e18, e19, e20, e21, e22, e23, e24, e25 |
| #define BOOST_PP_TUPLE_REM_27 | ( | e0, | |
| e1, | |||
| e2, | |||
| e3, | |||
| e4, | |||
| e5, | |||
| e6, | |||
| e7, | |||
| e8, | |||
| e9, | |||
| e10, | |||
| e11, | |||
| e12, | |||
| e13, | |||
| e14, | |||
| e15, | |||
| e16, | |||
| e17, | |||
| e18, | |||
| e19, | |||
| e20, | |||
| e21, | |||
| e22, | |||
| e23, | |||
| e24, | |||
| e25, | |||
| e26 | |||
| ) | e0, e1, e2, e3, e4, e5, e6, e7, e8, e9, e10, e11, e12, e13, e14, e15, e16, e17, e18, e19, e20, e21, e22, e23, e24, e25, e26 |
| #define BOOST_PP_TUPLE_REM_28 | ( | e0, | |
| e1, | |||
| e2, | |||
| e3, | |||
| e4, | |||
| e5, | |||
| e6, | |||
| e7, | |||
| e8, | |||
| e9, | |||
| e10, | |||
| e11, | |||
| e12, | |||
| e13, | |||
| e14, | |||
| e15, | |||
| e16, | |||
| e17, | |||
| e18, | |||
| e19, | |||
| e20, | |||
| e21, | |||
| e22, | |||
| e23, | |||
| e24, | |||
| e25, | |||
| e26, | |||
| e27 | |||
| ) | e0, e1, e2, e3, e4, e5, e6, e7, e8, e9, e10, e11, e12, e13, e14, e15, e16, e17, e18, e19, e20, e21, e22, e23, e24, e25, e26, e27 |
| #define BOOST_PP_TUPLE_REM_29 | ( | e0, | |
| e1, | |||
| e2, | |||
| e3, | |||
| e4, | |||
| e5, | |||
| e6, | |||
| e7, | |||
| e8, | |||
| e9, | |||
| e10, | |||
| e11, | |||
| e12, | |||
| e13, | |||
| e14, | |||
| e15, | |||
| e16, | |||
| e17, | |||
| e18, | |||
| e19, | |||
| e20, | |||
| e21, | |||
| e22, | |||
| e23, | |||
| e24, | |||
| e25, | |||
| e26, | |||
| e27, | |||
| e28 | |||
| ) | e0, e1, e2, e3, e4, e5, e6, e7, e8, e9, e10, e11, e12, e13, e14, e15, e16, e17, e18, e19, e20, e21, e22, e23, e24, e25, e26, e27, e28 |
| #define BOOST_PP_TUPLE_REM_30 | ( | e0, | |
| e1, | |||
| e2, | |||
| e3, | |||
| e4, | |||
| e5, | |||
| e6, | |||
| e7, | |||
| e8, | |||
| e9, | |||
| e10, | |||
| e11, | |||
| e12, | |||
| e13, | |||
| e14, | |||
| e15, | |||
| e16, | |||
| e17, | |||
| e18, | |||
| e19, | |||
| e20, | |||
| e21, | |||
| e22, | |||
| e23, | |||
| e24, | |||
| e25, | |||
| e26, | |||
| e27, | |||
| e28, | |||
| e29 | |||
| ) | e0, e1, e2, e3, e4, e5, e6, e7, e8, e9, e10, e11, e12, e13, e14, e15, e16, e17, e18, e19, e20, e21, e22, e23, e24, e25, e26, e27, e28, e29 |
| #define BOOST_PP_TUPLE_REM_31 | ( | e0, | |
| e1, | |||
| e2, | |||
| e3, | |||
| e4, | |||
| e5, | |||
| e6, | |||
| e7, | |||
| e8, | |||
| e9, | |||
| e10, | |||
| e11, | |||
| e12, | |||
| e13, | |||
| e14, | |||
| e15, | |||
| e16, | |||
| e17, | |||
| e18, | |||
| e19, | |||
| e20, | |||
| e21, | |||
| e22, | |||
| e23, | |||
| e24, | |||
| e25, | |||
| e26, | |||
| e27, | |||
| e28, | |||
| e29, | |||
| e30 | |||
| ) | e0, e1, e2, e3, e4, e5, e6, e7, e8, e9, e10, e11, e12, e13, e14, e15, e16, e17, e18, e19, e20, e21, e22, e23, e24, e25, e26, e27, e28, e29, e30 |
| #define BOOST_PP_TUPLE_REM_32 | ( | e0, | |
| e1, | |||
| e2, | |||
| e3, | |||
| e4, | |||
| e5, | |||
| e6, | |||
| e7, | |||
| e8, | |||
| e9, | |||
| e10, | |||
| e11, | |||
| e12, | |||
| e13, | |||
| e14, | |||
| e15, | |||
| e16, | |||
| e17, | |||
| e18, | |||
| e19, | |||
| e20, | |||
| e21, | |||
| e22, | |||
| e23, | |||
| e24, | |||
| e25, | |||
| e26, | |||
| e27, | |||
| e28, | |||
| e29, | |||
| e30, | |||
| e31 | |||
| ) | e0, e1, e2, e3, e4, e5, e6, e7, e8, e9, e10, e11, e12, e13, e14, e15, e16, e17, e18, e19, e20, e21, e22, e23, e24, e25, e26, e27, e28, e29, e30, e31 |
| #define BOOST_PP_TUPLE_REM_33 | ( | e0, | |
| e1, | |||
| e2, | |||
| e3, | |||
| e4, | |||
| e5, | |||
| e6, | |||
| e7, | |||
| e8, | |||
| e9, | |||
| e10, | |||
| e11, | |||
| e12, | |||
| e13, | |||
| e14, | |||
| e15, | |||
| e16, | |||
| e17, | |||
| e18, | |||
| e19, | |||
| e20, | |||
| e21, | |||
| e22, | |||
| e23, | |||
| e24, | |||
| e25, | |||
| e26, | |||
| e27, | |||
| e28, | |||
| e29, | |||
| e30, | |||
| e31, | |||
| e32 | |||
| ) | e0, e1, e2, e3, e4, e5, e6, e7, e8, e9, e10, e11, e12, e13, e14, e15, e16, e17, e18, e19, e20, e21, e22, e23, e24, e25, e26, e27, e28, e29, e30, e31, e32 |
| #define BOOST_PP_TUPLE_REM_34 | ( | e0, | |
| e1, | |||
| e2, | |||
| e3, | |||
| e4, | |||
| e5, | |||
| e6, | |||
| e7, | |||
| e8, | |||
| e9, | |||
| e10, | |||
| e11, | |||
| e12, | |||
| e13, | |||
| e14, | |||
| e15, | |||
| e16, | |||
| e17, | |||
| e18, | |||
| e19, | |||
| e20, | |||
| e21, | |||
| e22, | |||
| e23, | |||
| e24, | |||
| e25, | |||
| e26, | |||
| e27, | |||
| e28, | |||
| e29, | |||
| e30, | |||
| e31, | |||
| e32, | |||
| e33 | |||
| ) | e0, e1, e2, e3, e4, e5, e6, e7, e8, e9, e10, e11, e12, e13, e14, e15, e16, e17, e18, e19, e20, e21, e22, e23, e24, e25, e26, e27, e28, e29, e30, e31, e32, e33 |
| #define BOOST_PP_TUPLE_REM_35 | ( | e0, | |
| e1, | |||
| e2, | |||
| e3, | |||
| e4, | |||
| e5, | |||
| e6, | |||
| e7, | |||
| e8, | |||
| e9, | |||
| e10, | |||
| e11, | |||
| e12, | |||
| e13, | |||
| e14, | |||
| e15, | |||
| e16, | |||
| e17, | |||
| e18, | |||
| e19, | |||
| e20, | |||
| e21, | |||
| e22, | |||
| e23, | |||
| e24, | |||
| e25, | |||
| e26, | |||
| e27, | |||
| e28, | |||
| e29, | |||
| e30, | |||
| e31, | |||
| e32, | |||
| e33, | |||
| e34 | |||
| ) | e0, e1, e2, e3, e4, e5, e6, e7, e8, e9, e10, e11, e12, e13, e14, e15, e16, e17, e18, e19, e20, e21, e22, e23, e24, e25, e26, e27, e28, e29, e30, e31, e32, e33, e34 |
| #define BOOST_PP_TUPLE_REM_36 | ( | e0, | |
| e1, | |||
| e2, | |||
| e3, | |||
| e4, | |||
| e5, | |||
| e6, | |||
| e7, | |||
| e8, | |||
| e9, | |||
| e10, | |||
| e11, | |||
| e12, | |||
| e13, | |||
| e14, | |||
| e15, | |||
| e16, | |||
| e17, | |||
| e18, | |||
| e19, | |||
| e20, | |||
| e21, | |||
| e22, | |||
| e23, | |||
| e24, | |||
| e25, | |||
| e26, | |||
| e27, | |||
| e28, | |||
| e29, | |||
| e30, | |||
| e31, | |||
| e32, | |||
| e33, | |||
| e34, | |||
| e35 | |||
| ) | e0, e1, e2, e3, e4, e5, e6, e7, e8, e9, e10, e11, e12, e13, e14, e15, e16, e17, e18, e19, e20, e21, e22, e23, e24, e25, e26, e27, e28, e29, e30, e31, e32, e33, e34, e35 |
| #define BOOST_PP_TUPLE_REM_37 | ( | e0, | |
| e1, | |||
| e2, | |||
| e3, | |||
| e4, | |||
| e5, | |||
| e6, | |||
| e7, | |||
| e8, | |||
| e9, | |||
| e10, | |||
| e11, | |||
| e12, | |||
| e13, | |||
| e14, | |||
| e15, | |||
| e16, | |||
| e17, | |||
| e18, | |||
| e19, | |||
| e20, | |||
| e21, | |||
| e22, | |||
| e23, | |||
| e24, | |||
| e25, | |||
| e26, | |||
| e27, | |||
| e28, | |||
| e29, | |||
| e30, | |||
| e31, | |||
| e32, | |||
| e33, | |||
| e34, | |||
| e35, | |||
| e36 | |||
| ) | e0, e1, e2, e3, e4, e5, e6, e7, e8, e9, e10, e11, e12, e13, e14, e15, e16, e17, e18, e19, e20, e21, e22, e23, e24, e25, e26, e27, e28, e29, e30, e31, e32, e33, e34, e35, e36 |
| #define BOOST_PP_TUPLE_REM_38 | ( | e0, | |
| e1, | |||
| e2, | |||
| e3, | |||
| e4, | |||
| e5, | |||
| e6, | |||
| e7, | |||
| e8, | |||
| e9, | |||
| e10, | |||
| e11, | |||
| e12, | |||
| e13, | |||
| e14, | |||
| e15, | |||
| e16, | |||
| e17, | |||
| e18, | |||
| e19, | |||
| e20, | |||
| e21, | |||
| e22, | |||
| e23, | |||
| e24, | |||
| e25, | |||
| e26, | |||
| e27, | |||
| e28, | |||
| e29, | |||
| e30, | |||
| e31, | |||
| e32, | |||
| e33, | |||
| e34, | |||
| e35, | |||
| e36, | |||
| e37 | |||
| ) | e0, e1, e2, e3, e4, e5, e6, e7, e8, e9, e10, e11, e12, e13, e14, e15, e16, e17, e18, e19, e20, e21, e22, e23, e24, e25, e26, e27, e28, e29, e30, e31, e32, e33, e34, e35, e36, e37 |
| #define BOOST_PP_TUPLE_REM_39 | ( | e0, | |
| e1, | |||
| e2, | |||
| e3, | |||
| e4, | |||
| e5, | |||
| e6, | |||
| e7, | |||
| e8, | |||
| e9, | |||
| e10, | |||
| e11, | |||
| e12, | |||
| e13, | |||
| e14, | |||
| e15, | |||
| e16, | |||
| e17, | |||
| e18, | |||
| e19, | |||
| e20, | |||
| e21, | |||
| e22, | |||
| e23, | |||
| e24, | |||
| e25, | |||
| e26, | |||
| e27, | |||
| e28, | |||
| e29, | |||
| e30, | |||
| e31, | |||
| e32, | |||
| e33, | |||
| e34, | |||
| e35, | |||
| e36, | |||
| e37, | |||
| e38 | |||
| ) | e0, e1, e2, e3, e4, e5, e6, e7, e8, e9, e10, e11, e12, e13, e14, e15, e16, e17, e18, e19, e20, e21, e22, e23, e24, e25, e26, e27, e28, e29, e30, e31, e32, e33, e34, e35, e36, e37, e38 |
| #define BOOST_PP_TUPLE_REM_4 | ( | e0, | |
| e1, | |||
| e2, | |||
| e3 | |||
| ) | e0, e1, e2, e3 |
| #define BOOST_PP_TUPLE_REM_40 | ( | e0, | |
| e1, | |||
| e2, | |||
| e3, | |||
| e4, | |||
| e5, | |||
| e6, | |||
| e7, | |||
| e8, | |||
| e9, | |||
| e10, | |||
| e11, | |||
| e12, | |||
| e13, | |||
| e14, | |||
| e15, | |||
| e16, | |||
| e17, | |||
| e18, | |||
| e19, | |||
| e20, | |||
| e21, | |||
| e22, | |||
| e23, | |||
| e24, | |||
| e25, | |||
| e26, | |||
| e27, | |||
| e28, | |||
| e29, | |||
| e30, | |||
| e31, | |||
| e32, | |||
| e33, | |||
| e34, | |||
| e35, | |||
| e36, | |||
| e37, | |||
| e38, | |||
| e39 | |||
| ) | e0, e1, e2, e3, e4, e5, e6, e7, e8, e9, e10, e11, e12, e13, e14, e15, e16, e17, e18, e19, e20, e21, e22, e23, e24, e25, e26, e27, e28, e29, e30, e31, e32, e33, e34, e35, e36, e37, e38, e39 |
| #define BOOST_PP_TUPLE_REM_41 | ( | e0, | |
| e1, | |||
| e2, | |||
| e3, | |||
| e4, | |||
| e5, | |||
| e6, | |||
| e7, | |||
| e8, | |||
| e9, | |||
| e10, | |||
| e11, | |||
| e12, | |||
| e13, | |||
| e14, | |||
| e15, | |||
| e16, | |||
| e17, | |||
| e18, | |||
| e19, | |||
| e20, | |||
| e21, | |||
| e22, | |||
| e23, | |||
| e24, | |||
| e25, | |||
| e26, | |||
| e27, | |||
| e28, | |||
| e29, | |||
| e30, | |||
| e31, | |||
| e32, | |||
| e33, | |||
| e34, | |||
| e35, | |||
| e36, | |||
| e37, | |||
| e38, | |||
| e39, | |||
| e40 | |||
| ) | e0, e1, e2, e3, e4, e5, e6, e7, e8, e9, e10, e11, e12, e13, e14, e15, e16, e17, e18, e19, e20, e21, e22, e23, e24, e25, e26, e27, e28, e29, e30, e31, e32, e33, e34, e35, e36, e37, e38, e39, e40 |
| #define BOOST_PP_TUPLE_REM_42 | ( | e0, | |
| e1, | |||
| e2, | |||
| e3, | |||
| e4, | |||
| e5, | |||
| e6, | |||
| e7, | |||
| e8, | |||
| e9, | |||
| e10, | |||
| e11, | |||
| e12, | |||
| e13, | |||
| e14, | |||
| e15, | |||
| e16, | |||
| e17, | |||
| e18, | |||
| e19, | |||
| e20, | |||
| e21, | |||
| e22, | |||
| e23, | |||
| e24, | |||
| e25, | |||
| e26, | |||
| e27, | |||
| e28, | |||
| e29, | |||
| e30, | |||
| e31, | |||
| e32, | |||
| e33, | |||
| e34, | |||
| e35, | |||
| e36, | |||
| e37, | |||
| e38, | |||
| e39, | |||
| e40, | |||
| e41 | |||
| ) | e0, e1, e2, e3, e4, e5, e6, e7, e8, e9, e10, e11, e12, e13, e14, e15, e16, e17, e18, e19, e20, e21, e22, e23, e24, e25, e26, e27, e28, e29, e30, e31, e32, e33, e34, e35, e36, e37, e38, e39, e40, e41 |
| #define BOOST_PP_TUPLE_REM_43 | ( | e0, | |
| e1, | |||
| e2, | |||
| e3, | |||
| e4, | |||
| e5, | |||
| e6, | |||
| e7, | |||
| e8, | |||
| e9, | |||
| e10, | |||
| e11, | |||
| e12, | |||
| e13, | |||
| e14, | |||
| e15, | |||
| e16, | |||
| e17, | |||
| e18, | |||
| e19, | |||
| e20, | |||
| e21, | |||
| e22, | |||
| e23, | |||
| e24, | |||
| e25, | |||
| e26, | |||
| e27, | |||
| e28, | |||
| e29, | |||
| e30, | |||
| e31, | |||
| e32, | |||
| e33, | |||
| e34, | |||
| e35, | |||
| e36, | |||
| e37, | |||
| e38, | |||
| e39, | |||
| e40, | |||
| e41, | |||
| e42 | |||
| ) | e0, e1, e2, e3, e4, e5, e6, e7, e8, e9, e10, e11, e12, e13, e14, e15, e16, e17, e18, e19, e20, e21, e22, e23, e24, e25, e26, e27, e28, e29, e30, e31, e32, e33, e34, e35, e36, e37, e38, e39, e40, e41, e42 |
| #define BOOST_PP_TUPLE_REM_44 | ( | e0, | |
| e1, | |||
| e2, | |||
| e3, | |||
| e4, | |||
| e5, | |||
| e6, | |||
| e7, | |||
| e8, | |||
| e9, | |||
| e10, | |||
| e11, | |||
| e12, | |||
| e13, | |||
| e14, | |||
| e15, | |||
| e16, | |||
| e17, | |||
| e18, | |||
| e19, | |||
| e20, | |||
| e21, | |||
| e22, | |||
| e23, | |||
| e24, | |||
| e25, | |||
| e26, | |||
| e27, | |||
| e28, | |||
| e29, | |||
| e30, | |||
| e31, | |||
| e32, | |||
| e33, | |||
| e34, | |||
| e35, | |||
| e36, | |||
| e37, | |||
| e38, | |||
| e39, | |||
| e40, | |||
| e41, | |||
| e42, | |||
| e43 | |||
| ) | e0, e1, e2, e3, e4, e5, e6, e7, e8, e9, e10, e11, e12, e13, e14, e15, e16, e17, e18, e19, e20, e21, e22, e23, e24, e25, e26, e27, e28, e29, e30, e31, e32, e33, e34, e35, e36, e37, e38, e39, e40, e41, e42, e43 |
| #define BOOST_PP_TUPLE_REM_45 | ( | e0, | |
| e1, | |||
| e2, | |||
| e3, | |||
| e4, | |||
| e5, | |||
| e6, | |||
| e7, | |||
| e8, | |||
| e9, | |||
| e10, | |||
| e11, | |||
| e12, | |||
| e13, | |||
| e14, | |||
| e15, | |||
| e16, | |||
| e17, | |||
| e18, | |||
| e19, | |||
| e20, | |||
| e21, | |||
| e22, | |||
| e23, | |||
| e24, | |||
| e25, | |||
| e26, | |||
| e27, | |||
| e28, | |||
| e29, | |||
| e30, | |||
| e31, | |||
| e32, | |||
| e33, | |||
| e34, | |||
| e35, | |||
| e36, | |||
| e37, | |||
| e38, | |||
| e39, | |||
| e40, | |||
| e41, | |||
| e42, | |||
| e43, | |||
| e44 | |||
| ) | e0, e1, e2, e3, e4, e5, e6, e7, e8, e9, e10, e11, e12, e13, e14, e15, e16, e17, e18, e19, e20, e21, e22, e23, e24, e25, e26, e27, e28, e29, e30, e31, e32, e33, e34, e35, e36, e37, e38, e39, e40, e41, e42, e43, e44 |
| #define BOOST_PP_TUPLE_REM_46 | ( | e0, | |
| e1, | |||
| e2, | |||
| e3, | |||
| e4, | |||
| e5, | |||
| e6, | |||
| e7, | |||
| e8, | |||
| e9, | |||
| e10, | |||
| e11, | |||
| e12, | |||
| e13, | |||
| e14, | |||
| e15, | |||
| e16, | |||
| e17, | |||
| e18, | |||
| e19, | |||
| e20, | |||
| e21, | |||
| e22, | |||
| e23, | |||
| e24, | |||
| e25, | |||
| e26, | |||
| e27, | |||
| e28, | |||
| e29, | |||
| e30, | |||
| e31, | |||
| e32, | |||
| e33, | |||
| e34, | |||
| e35, | |||
| e36, | |||
| e37, | |||
| e38, | |||
| e39, | |||
| e40, | |||
| e41, | |||
| e42, | |||
| e43, | |||
| e44, | |||
| e45 | |||
| ) | e0, e1, e2, e3, e4, e5, e6, e7, e8, e9, e10, e11, e12, e13, e14, e15, e16, e17, e18, e19, e20, e21, e22, e23, e24, e25, e26, e27, e28, e29, e30, e31, e32, e33, e34, e35, e36, e37, e38, e39, e40, e41, e42, e43, e44, e45 |
| #define BOOST_PP_TUPLE_REM_47 | ( | e0, | |
| e1, | |||
| e2, | |||
| e3, | |||
| e4, | |||
| e5, | |||
| e6, | |||
| e7, | |||
| e8, | |||
| e9, | |||
| e10, | |||
| e11, | |||
| e12, | |||
| e13, | |||
| e14, | |||
| e15, | |||
| e16, | |||
| e17, | |||
| e18, | |||
| e19, | |||
| e20, | |||
| e21, | |||
| e22, | |||
| e23, | |||
| e24, | |||
| e25, | |||
| e26, | |||
| e27, | |||
| e28, | |||
| e29, | |||
| e30, | |||
| e31, | |||
| e32, | |||
| e33, | |||
| e34, | |||
| e35, | |||
| e36, | |||
| e37, | |||
| e38, | |||
| e39, | |||
| e40, | |||
| e41, | |||
| e42, | |||
| e43, | |||
| e44, | |||
| e45, | |||
| e46 | |||
| ) | e0, e1, e2, e3, e4, e5, e6, e7, e8, e9, e10, e11, e12, e13, e14, e15, e16, e17, e18, e19, e20, e21, e22, e23, e24, e25, e26, e27, e28, e29, e30, e31, e32, e33, e34, e35, e36, e37, e38, e39, e40, e41, e42, e43, e44, e45, e46 |
| #define BOOST_PP_TUPLE_REM_48 | ( | e0, | |
| e1, | |||
| e2, | |||
| e3, | |||
| e4, | |||
| e5, | |||
| e6, | |||
| e7, | |||
| e8, | |||
| e9, | |||
| e10, | |||
| e11, | |||
| e12, | |||
| e13, | |||
| e14, | |||
| e15, | |||
| e16, | |||
| e17, | |||
| e18, | |||
| e19, | |||
| e20, | |||
| e21, | |||
| e22, | |||
| e23, | |||
| e24, | |||
| e25, | |||
| e26, | |||
| e27, | |||
| e28, | |||
| e29, | |||
| e30, | |||
| e31, | |||
| e32, | |||
| e33, | |||
| e34, | |||
| e35, | |||
| e36, | |||
| e37, | |||
| e38, | |||
| e39, | |||
| e40, | |||
| e41, | |||
| e42, | |||
| e43, | |||
| e44, | |||
| e45, | |||
| e46, | |||
| e47 | |||
| ) | e0, e1, e2, e3, e4, e5, e6, e7, e8, e9, e10, e11, e12, e13, e14, e15, e16, e17, e18, e19, e20, e21, e22, e23, e24, e25, e26, e27, e28, e29, e30, e31, e32, e33, e34, e35, e36, e37, e38, e39, e40, e41, e42, e43, e44, e45, e46, e47 |
| #define BOOST_PP_TUPLE_REM_49 | ( | e0, | |
| e1, | |||
| e2, | |||
| e3, | |||
| e4, | |||
| e5, | |||
| e6, | |||
| e7, | |||
| e8, | |||
| e9, | |||
| e10, | |||
| e11, | |||
| e12, | |||
| e13, | |||
| e14, | |||
| e15, | |||
| e16, | |||
| e17, | |||
| e18, | |||
| e19, | |||
| e20, | |||
| e21, | |||
| e22, | |||
| e23, | |||
| e24, | |||
| e25, | |||
| e26, | |||
| e27, | |||
| e28, | |||
| e29, | |||
| e30, | |||
| e31, | |||
| e32, | |||
| e33, | |||
| e34, | |||
| e35, | |||
| e36, | |||
| e37, | |||
| e38, | |||
| e39, | |||
| e40, | |||
| e41, | |||
| e42, | |||
| e43, | |||
| e44, | |||
| e45, | |||
| e46, | |||
| e47, | |||
| e48 | |||
| ) | e0, e1, e2, e3, e4, e5, e6, e7, e8, e9, e10, e11, e12, e13, e14, e15, e16, e17, e18, e19, e20, e21, e22, e23, e24, e25, e26, e27, e28, e29, e30, e31, e32, e33, e34, e35, e36, e37, e38, e39, e40, e41, e42, e43, e44, e45, e46, e47, e48 |
| #define BOOST_PP_TUPLE_REM_5 | ( | e0, | |
| e1, | |||
| e2, | |||
| e3, | |||
| e4 | |||
| ) | e0, e1, e2, e3, e4 |
| #define BOOST_PP_TUPLE_REM_50 | ( | e0, | |
| e1, | |||
| e2, | |||
| e3, | |||
| e4, | |||
| e5, | |||
| e6, | |||
| e7, | |||
| e8, | |||
| e9, | |||
| e10, | |||
| e11, | |||
| e12, | |||
| e13, | |||
| e14, | |||
| e15, | |||
| e16, | |||
| e17, | |||
| e18, | |||
| e19, | |||
| e20, | |||
| e21, | |||
| e22, | |||
| e23, | |||
| e24, | |||
| e25, | |||
| e26, | |||
| e27, | |||
| e28, | |||
| e29, | |||
| e30, | |||
| e31, | |||
| e32, | |||
| e33, | |||
| e34, | |||
| e35, | |||
| e36, | |||
| e37, | |||
| e38, | |||
| e39, | |||
| e40, | |||
| e41, | |||
| e42, | |||
| e43, | |||
| e44, | |||
| e45, | |||
| e46, | |||
| e47, | |||
| e48, | |||
| e49 | |||
| ) | e0, e1, e2, e3, e4, e5, e6, e7, e8, e9, e10, e11, e12, e13, e14, e15, e16, e17, e18, e19, e20, e21, e22, e23, e24, e25, e26, e27, e28, e29, e30, e31, e32, e33, e34, e35, e36, e37, e38, e39, e40, e41, e42, e43, e44, e45, e46, e47, e48, e49 |
| #define BOOST_PP_TUPLE_REM_51 | ( | e0, | |
| e1, | |||
| e2, | |||
| e3, | |||
| e4, | |||
| e5, | |||
| e6, | |||
| e7, | |||
| e8, | |||
| e9, | |||
| e10, | |||
| e11, | |||
| e12, | |||
| e13, | |||
| e14, | |||
| e15, | |||
| e16, | |||
| e17, | |||
| e18, | |||
| e19, | |||
| e20, | |||
| e21, | |||
| e22, | |||
| e23, | |||
| e24, | |||
| e25, | |||
| e26, | |||
| e27, | |||
| e28, | |||
| e29, | |||
| e30, | |||
| e31, | |||
| e32, | |||
| e33, | |||
| e34, | |||
| e35, | |||
| e36, | |||
| e37, | |||
| e38, | |||
| e39, | |||
| e40, | |||
| e41, | |||
| e42, | |||
| e43, | |||
| e44, | |||
| e45, | |||
| e46, | |||
| e47, | |||
| e48, | |||
| e49, | |||
| e50 | |||
| ) | e0, e1, e2, e3, e4, e5, e6, e7, e8, e9, e10, e11, e12, e13, e14, e15, e16, e17, e18, e19, e20, e21, e22, e23, e24, e25, e26, e27, e28, e29, e30, e31, e32, e33, e34, e35, e36, e37, e38, e39, e40, e41, e42, e43, e44, e45, e46, e47, e48, e49, e50 |
| #define BOOST_PP_TUPLE_REM_52 | ( | e0, | |
| e1, | |||
| e2, | |||
| e3, | |||
| e4, | |||
| e5, | |||
| e6, | |||
| e7, | |||
| e8, | |||
| e9, | |||
| e10, | |||
| e11, | |||
| e12, | |||
| e13, | |||
| e14, | |||
| e15, | |||
| e16, | |||
| e17, | |||
| e18, | |||
| e19, | |||
| e20, | |||
| e21, | |||
| e22, | |||
| e23, | |||
| e24, | |||
| e25, | |||
| e26, | |||
| e27, | |||
| e28, | |||
| e29, | |||
| e30, | |||
| e31, | |||
| e32, | |||
| e33, | |||
| e34, | |||
| e35, | |||
| e36, | |||
| e37, | |||
| e38, | |||
| e39, | |||
| e40, | |||
| e41, | |||
| e42, | |||
| e43, | |||
| e44, | |||
| e45, | |||
| e46, | |||
| e47, | |||
| e48, | |||
| e49, | |||
| e50, | |||
| e51 | |||
| ) | e0, e1, e2, e3, e4, e5, e6, e7, e8, e9, e10, e11, e12, e13, e14, e15, e16, e17, e18, e19, e20, e21, e22, e23, e24, e25, e26, e27, e28, e29, e30, e31, e32, e33, e34, e35, e36, e37, e38, e39, e40, e41, e42, e43, e44, e45, e46, e47, e48, e49, e50, e51 |
| #define BOOST_PP_TUPLE_REM_53 | ( | e0, | |
| e1, | |||
| e2, | |||
| e3, | |||
| e4, | |||
| e5, | |||
| e6, | |||
| e7, | |||
| e8, | |||
| e9, | |||
| e10, | |||
| e11, | |||
| e12, | |||
| e13, | |||
| e14, | |||
| e15, | |||
| e16, | |||
| e17, | |||
| e18, | |||
| e19, | |||
| e20, | |||
| e21, | |||
| e22, | |||
| e23, | |||
| e24, | |||
| e25, | |||
| e26, | |||
| e27, | |||
| e28, | |||
| e29, | |||
| e30, | |||
| e31, | |||
| e32, | |||
| e33, | |||
| e34, | |||
| e35, | |||
| e36, | |||
| e37, | |||
| e38, | |||
| e39, | |||
| e40, | |||
| e41, | |||
| e42, | |||
| e43, | |||
| e44, | |||
| e45, | |||
| e46, | |||
| e47, | |||
| e48, | |||
| e49, | |||
| e50, | |||
| e51, | |||
| e52 | |||
| ) | e0, e1, e2, e3, e4, e5, e6, e7, e8, e9, e10, e11, e12, e13, e14, e15, e16, e17, e18, e19, e20, e21, e22, e23, e24, e25, e26, e27, e28, e29, e30, e31, e32, e33, e34, e35, e36, e37, e38, e39, e40, e41, e42, e43, e44, e45, e46, e47, e48, e49, e50, e51, e52 |
| #define BOOST_PP_TUPLE_REM_54 | ( | e0, | |
| e1, | |||
| e2, | |||
| e3, | |||
| e4, | |||
| e5, | |||
| e6, | |||
| e7, | |||
| e8, | |||
| e9, | |||
| e10, | |||
| e11, | |||
| e12, | |||
| e13, | |||
| e14, | |||
| e15, | |||
| e16, | |||
| e17, | |||
| e18, | |||
| e19, | |||
| e20, | |||
| e21, | |||
| e22, | |||
| e23, | |||
| e24, | |||
| e25, | |||
| e26, | |||
| e27, | |||
| e28, | |||
| e29, | |||
| e30, | |||
| e31, | |||
| e32, | |||
| e33, | |||
| e34, | |||
| e35, | |||
| e36, | |||
| e37, | |||
| e38, | |||
| e39, | |||
| e40, | |||
| e41, | |||
| e42, | |||
| e43, | |||
| e44, | |||
| e45, | |||
| e46, | |||
| e47, | |||
| e48, | |||
| e49, | |||
| e50, | |||
| e51, | |||
| e52, | |||
| e53 | |||
| ) | e0, e1, e2, e3, e4, e5, e6, e7, e8, e9, e10, e11, e12, e13, e14, e15, e16, e17, e18, e19, e20, e21, e22, e23, e24, e25, e26, e27, e28, e29, e30, e31, e32, e33, e34, e35, e36, e37, e38, e39, e40, e41, e42, e43, e44, e45, e46, e47, e48, e49, e50, e51, e52, e53 |
| #define BOOST_PP_TUPLE_REM_55 | ( | e0, | |
| e1, | |||
| e2, | |||
| e3, | |||
| e4, | |||
| e5, | |||
| e6, | |||
| e7, | |||
| e8, | |||
| e9, | |||
| e10, | |||
| e11, | |||
| e12, | |||
| e13, | |||
| e14, | |||
| e15, | |||
| e16, | |||
| e17, | |||
| e18, | |||
| e19, | |||
| e20, | |||
| e21, | |||
| e22, | |||
| e23, | |||
| e24, | |||
| e25, | |||
| e26, | |||
| e27, | |||
| e28, | |||
| e29, | |||
| e30, | |||
| e31, | |||
| e32, | |||
| e33, | |||
| e34, | |||
| e35, | |||
| e36, | |||
| e37, | |||
| e38, | |||
| e39, | |||
| e40, | |||
| e41, | |||
| e42, | |||
| e43, | |||
| e44, | |||
| e45, | |||
| e46, | |||
| e47, | |||
| e48, | |||
| e49, | |||
| e50, | |||
| e51, | |||
| e52, | |||
| e53, | |||
| e54 | |||
| ) | e0, e1, e2, e3, e4, e5, e6, e7, e8, e9, e10, e11, e12, e13, e14, e15, e16, e17, e18, e19, e20, e21, e22, e23, e24, e25, e26, e27, e28, e29, e30, e31, e32, e33, e34, e35, e36, e37, e38, e39, e40, e41, e42, e43, e44, e45, e46, e47, e48, e49, e50, e51, e52, e53, e54 |
| #define BOOST_PP_TUPLE_REM_56 | ( | e0, | |
| e1, | |||
| e2, | |||
| e3, | |||
| e4, | |||
| e5, | |||
| e6, | |||
| e7, | |||
| e8, | |||
| e9, | |||
| e10, | |||
| e11, | |||
| e12, | |||
| e13, | |||
| e14, | |||
| e15, | |||
| e16, | |||
| e17, | |||
| e18, | |||
| e19, | |||
| e20, | |||
| e21, | |||
| e22, | |||
| e23, | |||
| e24, | |||
| e25, | |||
| e26, | |||
| e27, | |||
| e28, | |||
| e29, | |||
| e30, | |||
| e31, | |||
| e32, | |||
| e33, | |||
| e34, | |||
| e35, | |||
| e36, | |||
| e37, | |||
| e38, | |||
| e39, | |||
| e40, | |||
| e41, | |||
| e42, | |||
| e43, | |||
| e44, | |||
| e45, | |||
| e46, | |||
| e47, | |||
| e48, | |||
| e49, | |||
| e50, | |||
| e51, | |||
| e52, | |||
| e53, | |||
| e54, | |||
| e55 | |||
| ) | e0, e1, e2, e3, e4, e5, e6, e7, e8, e9, e10, e11, e12, e13, e14, e15, e16, e17, e18, e19, e20, e21, e22, e23, e24, e25, e26, e27, e28, e29, e30, e31, e32, e33, e34, e35, e36, e37, e38, e39, e40, e41, e42, e43, e44, e45, e46, e47, e48, e49, e50, e51, e52, e53, e54, e55 |
| #define BOOST_PP_TUPLE_REM_57 | ( | e0, | |
| e1, | |||
| e2, | |||
| e3, | |||
| e4, | |||
| e5, | |||
| e6, | |||
| e7, | |||
| e8, | |||
| e9, | |||
| e10, | |||
| e11, | |||
| e12, | |||
| e13, | |||
| e14, | |||
| e15, | |||
| e16, | |||
| e17, | |||
| e18, | |||
| e19, | |||
| e20, | |||
| e21, | |||
| e22, | |||
| e23, | |||
| e24, | |||
| e25, | |||
| e26, | |||
| e27, | |||
| e28, | |||
| e29, | |||
| e30, | |||
| e31, | |||
| e32, | |||
| e33, | |||
| e34, | |||
| e35, | |||
| e36, | |||
| e37, | |||
| e38, | |||
| e39, | |||
| e40, | |||
| e41, | |||
| e42, | |||
| e43, | |||
| e44, | |||
| e45, | |||
| e46, | |||
| e47, | |||
| e48, | |||
| e49, | |||
| e50, | |||
| e51, | |||
| e52, | |||
| e53, | |||
| e54, | |||
| e55, | |||
| e56 | |||
| ) | e0, e1, e2, e3, e4, e5, e6, e7, e8, e9, e10, e11, e12, e13, e14, e15, e16, e17, e18, e19, e20, e21, e22, e23, e24, e25, e26, e27, e28, e29, e30, e31, e32, e33, e34, e35, e36, e37, e38, e39, e40, e41, e42, e43, e44, e45, e46, e47, e48, e49, e50, e51, e52, e53, e54, e55, e56 |
| #define BOOST_PP_TUPLE_REM_58 | ( | e0, | |
| e1, | |||
| e2, | |||
| e3, | |||
| e4, | |||
| e5, | |||
| e6, | |||
| e7, | |||
| e8, | |||
| e9, | |||
| e10, | |||
| e11, | |||
| e12, | |||
| e13, | |||
| e14, | |||
| e15, | |||
| e16, | |||
| e17, | |||
| e18, | |||
| e19, | |||
| e20, | |||
| e21, | |||
| e22, | |||
| e23, | |||
| e24, | |||
| e25, | |||
| e26, | |||
| e27, | |||
| e28, | |||
| e29, | |||
| e30, | |||
| e31, | |||
| e32, | |||
| e33, | |||
| e34, | |||
| e35, | |||
| e36, | |||
| e37, | |||
| e38, | |||
| e39, | |||
| e40, | |||
| e41, | |||
| e42, | |||
| e43, | |||
| e44, | |||
| e45, | |||
| e46, | |||
| e47, | |||
| e48, | |||
| e49, | |||
| e50, | |||
| e51, | |||
| e52, | |||
| e53, | |||
| e54, | |||
| e55, | |||
| e56, | |||
| e57 | |||
| ) | e0, e1, e2, e3, e4, e5, e6, e7, e8, e9, e10, e11, e12, e13, e14, e15, e16, e17, e18, e19, e20, e21, e22, e23, e24, e25, e26, e27, e28, e29, e30, e31, e32, e33, e34, e35, e36, e37, e38, e39, e40, e41, e42, e43, e44, e45, e46, e47, e48, e49, e50, e51, e52, e53, e54, e55, e56, e57 |
| #define BOOST_PP_TUPLE_REM_59 | ( | e0, | |
| e1, | |||
| e2, | |||
| e3, | |||
| e4, | |||
| e5, | |||
| e6, | |||
| e7, | |||
| e8, | |||
| e9, | |||
| e10, | |||
| e11, | |||
| e12, | |||
| e13, | |||
| e14, | |||
| e15, | |||
| e16, | |||
| e17, | |||
| e18, | |||
| e19, | |||
| e20, | |||
| e21, | |||
| e22, | |||
| e23, | |||
| e24, | |||
| e25, | |||
| e26, | |||
| e27, | |||
| e28, | |||
| e29, | |||
| e30, | |||
| e31, | |||
| e32, | |||
| e33, | |||
| e34, | |||
| e35, | |||
| e36, | |||
| e37, | |||
| e38, | |||
| e39, | |||
| e40, | |||
| e41, | |||
| e42, | |||
| e43, | |||
| e44, | |||
| e45, | |||
| e46, | |||
| e47, | |||
| e48, | |||
| e49, | |||
| e50, | |||
| e51, | |||
| e52, | |||
| e53, | |||
| e54, | |||
| e55, | |||
| e56, | |||
| e57, | |||
| e58 | |||
| ) | e0, e1, e2, e3, e4, e5, e6, e7, e8, e9, e10, e11, e12, e13, e14, e15, e16, e17, e18, e19, e20, e21, e22, e23, e24, e25, e26, e27, e28, e29, e30, e31, e32, e33, e34, e35, e36, e37, e38, e39, e40, e41, e42, e43, e44, e45, e46, e47, e48, e49, e50, e51, e52, e53, e54, e55, e56, e57, e58 |
| #define BOOST_PP_TUPLE_REM_6 | ( | e0, | |
| e1, | |||
| e2, | |||
| e3, | |||
| e4, | |||
| e5 | |||
| ) | e0, e1, e2, e3, e4, e5 |
| #define BOOST_PP_TUPLE_REM_60 | ( | e0, | |
| e1, | |||
| e2, | |||
| e3, | |||
| e4, | |||
| e5, | |||
| e6, | |||
| e7, | |||
| e8, | |||
| e9, | |||
| e10, | |||
| e11, | |||
| e12, | |||
| e13, | |||
| e14, | |||
| e15, | |||
| e16, | |||
| e17, | |||
| e18, | |||
| e19, | |||
| e20, | |||
| e21, | |||
| e22, | |||
| e23, | |||
| e24, | |||
| e25, | |||
| e26, | |||
| e27, | |||
| e28, | |||
| e29, | |||
| e30, | |||
| e31, | |||
| e32, | |||
| e33, | |||
| e34, | |||
| e35, | |||
| e36, | |||
| e37, | |||
| e38, | |||
| e39, | |||
| e40, | |||
| e41, | |||
| e42, | |||
| e43, | |||
| e44, | |||
| e45, | |||
| e46, | |||
| e47, | |||
| e48, | |||
| e49, | |||
| e50, | |||
| e51, | |||
| e52, | |||
| e53, | |||
| e54, | |||
| e55, | |||
| e56, | |||
| e57, | |||
| e58, | |||
| e59 | |||
| ) | e0, e1, e2, e3, e4, e5, e6, e7, e8, e9, e10, e11, e12, e13, e14, e15, e16, e17, e18, e19, e20, e21, e22, e23, e24, e25, e26, e27, e28, e29, e30, e31, e32, e33, e34, e35, e36, e37, e38, e39, e40, e41, e42, e43, e44, e45, e46, e47, e48, e49, e50, e51, e52, e53, e54, e55, e56, e57, e58, e59 |
| #define BOOST_PP_TUPLE_REM_61 | ( | e0, | |
| e1, | |||
| e2, | |||
| e3, | |||
| e4, | |||
| e5, | |||
| e6, | |||
| e7, | |||
| e8, | |||
| e9, | |||
| e10, | |||
| e11, | |||
| e12, | |||
| e13, | |||
| e14, | |||
| e15, | |||
| e16, | |||
| e17, | |||
| e18, | |||
| e19, | |||
| e20, | |||
| e21, | |||
| e22, | |||
| e23, | |||
| e24, | |||
| e25, | |||
| e26, | |||
| e27, | |||
| e28, | |||
| e29, | |||
| e30, | |||
| e31, | |||
| e32, | |||
| e33, | |||
| e34, | |||
| e35, | |||
| e36, | |||
| e37, | |||
| e38, | |||
| e39, | |||
| e40, | |||
| e41, | |||
| e42, | |||
| e43, | |||
| e44, | |||
| e45, | |||
| e46, | |||
| e47, | |||
| e48, | |||
| e49, | |||
| e50, | |||
| e51, | |||
| e52, | |||
| e53, | |||
| e54, | |||
| e55, | |||
| e56, | |||
| e57, | |||
| e58, | |||
| e59, | |||
| e60 | |||
| ) | e0, e1, e2, e3, e4, e5, e6, e7, e8, e9, e10, e11, e12, e13, e14, e15, e16, e17, e18, e19, e20, e21, e22, e23, e24, e25, e26, e27, e28, e29, e30, e31, e32, e33, e34, e35, e36, e37, e38, e39, e40, e41, e42, e43, e44, e45, e46, e47, e48, e49, e50, e51, e52, e53, e54, e55, e56, e57, e58, e59, e60 |
| #define BOOST_PP_TUPLE_REM_62 | ( | e0, | |
| e1, | |||
| e2, | |||
| e3, | |||
| e4, | |||
| e5, | |||
| e6, | |||
| e7, | |||
| e8, | |||
| e9, | |||
| e10, | |||
| e11, | |||
| e12, | |||
| e13, | |||
| e14, | |||
| e15, | |||
| e16, | |||
| e17, | |||
| e18, | |||
| e19, | |||
| e20, | |||
| e21, | |||
| e22, | |||
| e23, | |||
| e24, | |||
| e25, | |||
| e26, | |||
| e27, | |||
| e28, | |||
| e29, | |||
| e30, | |||
| e31, | |||
| e32, | |||
| e33, | |||
| e34, | |||
| e35, | |||
| e36, | |||
| e37, | |||
| e38, | |||
| e39, | |||
| e40, | |||
| e41, | |||
| e42, | |||
| e43, | |||
| e44, | |||
| e45, | |||
| e46, | |||
| e47, | |||
| e48, | |||
| e49, | |||
| e50, | |||
| e51, | |||
| e52, | |||
| e53, | |||
| e54, | |||
| e55, | |||
| e56, | |||
| e57, | |||
| e58, | |||
| e59, | |||
| e60, | |||
| e61 | |||
| ) | e0, e1, e2, e3, e4, e5, e6, e7, e8, e9, e10, e11, e12, e13, e14, e15, e16, e17, e18, e19, e20, e21, e22, e23, e24, e25, e26, e27, e28, e29, e30, e31, e32, e33, e34, e35, e36, e37, e38, e39, e40, e41, e42, e43, e44, e45, e46, e47, e48, e49, e50, e51, e52, e53, e54, e55, e56, e57, e58, e59, e60, e61 |
| #define BOOST_PP_TUPLE_REM_63 | ( | e0, | |
| e1, | |||
| e2, | |||
| e3, | |||
| e4, | |||
| e5, | |||
| e6, | |||
| e7, | |||
| e8, | |||
| e9, | |||
| e10, | |||
| e11, | |||
| e12, | |||
| e13, | |||
| e14, | |||
| e15, | |||
| e16, | |||
| e17, | |||
| e18, | |||
| e19, | |||
| e20, | |||
| e21, | |||
| e22, | |||
| e23, | |||
| e24, | |||
| e25, | |||
| e26, | |||
| e27, | |||
| e28, | |||
| e29, | |||
| e30, | |||
| e31, | |||
| e32, | |||
| e33, | |||
| e34, | |||
| e35, | |||
| e36, | |||
| e37, | |||
| e38, | |||
| e39, | |||
| e40, | |||
| e41, | |||
| e42, | |||
| e43, | |||
| e44, | |||
| e45, | |||
| e46, | |||
| e47, | |||
| e48, | |||
| e49, | |||
| e50, | |||
| e51, | |||
| e52, | |||
| e53, | |||
| e54, | |||
| e55, | |||
| e56, | |||
| e57, | |||
| e58, | |||
| e59, | |||
| e60, | |||
| e61, | |||
| e62 | |||
| ) | e0, e1, e2, e3, e4, e5, e6, e7, e8, e9, e10, e11, e12, e13, e14, e15, e16, e17, e18, e19, e20, e21, e22, e23, e24, e25, e26, e27, e28, e29, e30, e31, e32, e33, e34, e35, e36, e37, e38, e39, e40, e41, e42, e43, e44, e45, e46, e47, e48, e49, e50, e51, e52, e53, e54, e55, e56, e57, e58, e59, e60, e61, e62 |
| #define BOOST_PP_TUPLE_REM_64 | ( | e0, | |
| e1, | |||
| e2, | |||
| e3, | |||
| e4, | |||
| e5, | |||
| e6, | |||
| e7, | |||
| e8, | |||
| e9, | |||
| e10, | |||
| e11, | |||
| e12, | |||
| e13, | |||
| e14, | |||
| e15, | |||
| e16, | |||
| e17, | |||
| e18, | |||
| e19, | |||
| e20, | |||
| e21, | |||
| e22, | |||
| e23, | |||
| e24, | |||
| e25, | |||
| e26, | |||
| e27, | |||
| e28, | |||
| e29, | |||
| e30, | |||
| e31, | |||
| e32, | |||
| e33, | |||
| e34, | |||
| e35, | |||
| e36, | |||
| e37, | |||
| e38, | |||
| e39, | |||
| e40, | |||
| e41, | |||
| e42, | |||
| e43, | |||
| e44, | |||
| e45, | |||
| e46, | |||
| e47, | |||
| e48, | |||
| e49, | |||
| e50, | |||
| e51, | |||
| e52, | |||
| e53, | |||
| e54, | |||
| e55, | |||
| e56, | |||
| e57, | |||
| e58, | |||
| e59, | |||
| e60, | |||
| e61, | |||
| e62, | |||
| e63 | |||
| ) | e0, e1, e2, e3, e4, e5, e6, e7, e8, e9, e10, e11, e12, e13, e14, e15, e16, e17, e18, e19, e20, e21, e22, e23, e24, e25, e26, e27, e28, e29, e30, e31, e32, e33, e34, e35, e36, e37, e38, e39, e40, e41, e42, e43, e44, e45, e46, e47, e48, e49, e50, e51, e52, e53, e54, e55, e56, e57, e58, e59, e60, e61, e62, e63 |
| #define BOOST_PP_TUPLE_REM_7 | ( | e0, | |
| e1, | |||
| e2, | |||
| e3, | |||
| e4, | |||
| e5, | |||
| e6 | |||
| ) | e0, e1, e2, e3, e4, e5, e6 |
| #define BOOST_PP_TUPLE_REM_8 | ( | e0, | |
| e1, | |||
| e2, | |||
| e3, | |||
| e4, | |||
| e5, | |||
| e6, | |||
| e7 | |||
| ) | e0, e1, e2, e3, e4, e5, e6, e7 |
| #define BOOST_PP_TUPLE_REM_9 | ( | e0, | |
| e1, | |||
| e2, | |||
| e3, | |||
| e4, | |||
| e5, | |||
| e6, | |||
| e7, | |||
| e8 | |||
| ) | e0, e1, e2, e3, e4, e5, e6, e7, e8 |
| #define BOOST_PP_TUPLE_REM_CTOR | ( | size, | |
| tuple | |||
| ) | BOOST_PP_TUPLE_REM_CTOR_D(size, tuple) |
| #define BOOST_PP_TUPLE_REM_CTOR_D | ( | size, | |
| tuple | |||
| ) | BOOST_PP_TUPLE_REM_CTOR_I(BOOST_PP_TUPLE_REM(size), tuple) |
| #define BOOST_PP_TUPLE_REM_CTOR_I | ( | ext, | |
| tuple | |||
| ) | BOOST_PP_TUPLE_REM_CTOR_OO((ext, tuple)) |
| #define BOOST_PP_TUPLE_REM_CTOR_II | ( | ext, | |
| tuple | |||
| ) | ext ## tuple |
| #define BOOST_PP_TUPLE_REM_CTOR_OO | ( | par | ) | BOOST_PP_TUPLE_REM_CTOR_II ## par |
| #define BOOST_PP_TUPLE_REM_I | ( | size | ) | BOOST_PP_TUPLE_REM_ ## size |
| #define BOOST_PP_TUPLE_REM_OO | ( | par | ) | BOOST_PP_TUPLE_REM_I ## par |