

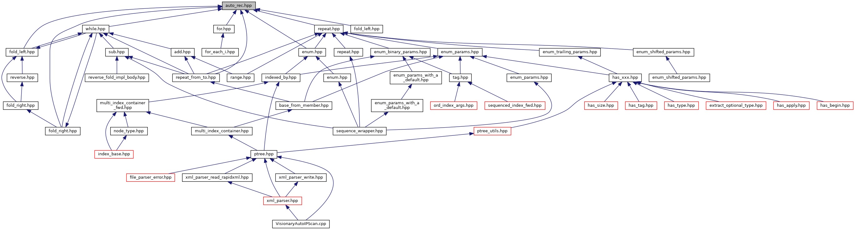
Go to the source code of this file.
| #define BOOST_PP_AUTO_REC | ( | pred, | |
| n | |||
| ) | BOOST_PP_NODE_ENTRY_ ## n(pred) |
Definition at line 25 of file auto_rec.hpp.
| #define BOOST_PP_NODE_1 | ( | p | ) | BOOST_PP_IIF(p(1), 1, 2) |
Definition at line 43 of file auto_rec.hpp.
| #define BOOST_PP_NODE_10 | ( | p | ) | BOOST_PP_IIF(p(10), BOOST_PP_NODE_9, BOOST_PP_NODE_11) |
Definition at line 49 of file auto_rec.hpp.
| #define BOOST_PP_NODE_100 | ( | p | ) | BOOST_PP_IIF(p(100), BOOST_PP_NODE_98, BOOST_PP_NODE_102) |
Definition at line 135 of file auto_rec.hpp.
| #define BOOST_PP_NODE_101 | ( | p | ) | BOOST_PP_IIF(p(101), 101, 102) |
Definition at line 140 of file auto_rec.hpp.
| #define BOOST_PP_NODE_102 | ( | p | ) | BOOST_PP_IIF(p(102), BOOST_PP_NODE_101, BOOST_PP_NODE_103) |
Definition at line 139 of file auto_rec.hpp.
| #define BOOST_PP_NODE_103 | ( | p | ) | BOOST_PP_IIF(p(103), 103, 104) |
Definition at line 141 of file auto_rec.hpp.
| #define BOOST_PP_NODE_104 | ( | p | ) | BOOST_PP_IIF(p(104), BOOST_PP_NODE_100, BOOST_PP_NODE_108) |
Definition at line 134 of file auto_rec.hpp.
| #define BOOST_PP_NODE_105 | ( | p | ) | BOOST_PP_IIF(p(105), 105, 106) |
Definition at line 144 of file auto_rec.hpp.
| #define BOOST_PP_NODE_106 | ( | p | ) | BOOST_PP_IIF(p(106), BOOST_PP_NODE_105, BOOST_PP_NODE_107) |
Definition at line 143 of file auto_rec.hpp.
| #define BOOST_PP_NODE_107 | ( | p | ) | BOOST_PP_IIF(p(107), 107, 108) |
Definition at line 145 of file auto_rec.hpp.
| #define BOOST_PP_NODE_108 | ( | p | ) | BOOST_PP_IIF(p(108), BOOST_PP_NODE_106, BOOST_PP_NODE_110) |
Definition at line 142 of file auto_rec.hpp.
| #define BOOST_PP_NODE_109 | ( | p | ) | BOOST_PP_IIF(p(109), 109, 110) |
Definition at line 147 of file auto_rec.hpp.
| #define BOOST_PP_NODE_11 | ( | p | ) | BOOST_PP_IIF(p(11), 11, 12) |
Definition at line 51 of file auto_rec.hpp.
| #define BOOST_PP_NODE_110 | ( | p | ) | BOOST_PP_IIF(p(110), BOOST_PP_NODE_109, BOOST_PP_NODE_111) |
Definition at line 146 of file auto_rec.hpp.
| #define BOOST_PP_NODE_111 | ( | p | ) | BOOST_PP_IIF(p(111), 111, 112) |
Definition at line 148 of file auto_rec.hpp.
| #define BOOST_PP_NODE_112 | ( | p | ) | BOOST_PP_IIF(p(112), BOOST_PP_NODE_104, BOOST_PP_NODE_120) |
Definition at line 133 of file auto_rec.hpp.
| #define BOOST_PP_NODE_113 | ( | p | ) | BOOST_PP_IIF(p(113), 113, 114) |
Definition at line 152 of file auto_rec.hpp.
| #define BOOST_PP_NODE_114 | ( | p | ) | BOOST_PP_IIF(p(114), BOOST_PP_NODE_113, BOOST_PP_NODE_115) |
Definition at line 151 of file auto_rec.hpp.
| #define BOOST_PP_NODE_115 | ( | p | ) | BOOST_PP_IIF(p(115), 115, 116) |
Definition at line 153 of file auto_rec.hpp.
| #define BOOST_PP_NODE_116 | ( | p | ) | BOOST_PP_IIF(p(116), BOOST_PP_NODE_114, BOOST_PP_NODE_118) |
Definition at line 150 of file auto_rec.hpp.
| #define BOOST_PP_NODE_117 | ( | p | ) | BOOST_PP_IIF(p(117), 117, 118) |
Definition at line 155 of file auto_rec.hpp.
| #define BOOST_PP_NODE_118 | ( | p | ) | BOOST_PP_IIF(p(118), BOOST_PP_NODE_117, BOOST_PP_NODE_119) |
Definition at line 154 of file auto_rec.hpp.
| #define BOOST_PP_NODE_119 | ( | p | ) | BOOST_PP_IIF(p(119), 119, 120) |
Definition at line 156 of file auto_rec.hpp.
| #define BOOST_PP_NODE_12 | ( | p | ) | BOOST_PP_IIF(p(12), BOOST_PP_NODE_10, BOOST_PP_NODE_14) |
Definition at line 48 of file auto_rec.hpp.
| #define BOOST_PP_NODE_120 | ( | p | ) | BOOST_PP_IIF(p(120), BOOST_PP_NODE_116, BOOST_PP_NODE_124) |
Definition at line 149 of file auto_rec.hpp.
| #define BOOST_PP_NODE_121 | ( | p | ) | BOOST_PP_IIF(p(121), 121, 122) |
Definition at line 159 of file auto_rec.hpp.
| #define BOOST_PP_NODE_122 | ( | p | ) | BOOST_PP_IIF(p(122), BOOST_PP_NODE_121, BOOST_PP_NODE_123) |
Definition at line 158 of file auto_rec.hpp.
| #define BOOST_PP_NODE_123 | ( | p | ) | BOOST_PP_IIF(p(123), 123, 124) |
Definition at line 160 of file auto_rec.hpp.
| #define BOOST_PP_NODE_124 | ( | p | ) | BOOST_PP_IIF(p(124), BOOST_PP_NODE_122, BOOST_PP_NODE_126) |
Definition at line 157 of file auto_rec.hpp.
| #define BOOST_PP_NODE_125 | ( | p | ) | BOOST_PP_IIF(p(125), 125, 126) |
Definition at line 162 of file auto_rec.hpp.
| #define BOOST_PP_NODE_126 | ( | p | ) | BOOST_PP_IIF(p(126), BOOST_PP_NODE_125, BOOST_PP_NODE_127) |
Definition at line 161 of file auto_rec.hpp.
| #define BOOST_PP_NODE_127 | ( | p | ) | BOOST_PP_IIF(p(127), 127, 128) |
Definition at line 163 of file auto_rec.hpp.
| #define BOOST_PP_NODE_128 | ( | p | ) | BOOST_PP_IIF(p(128), BOOST_PP_NODE_64, BOOST_PP_NODE_192) |
Definition at line 36 of file auto_rec.hpp.
| #define BOOST_PP_NODE_129 | ( | p | ) | BOOST_PP_IIF(p(129), 129, 130) |
Definition at line 170 of file auto_rec.hpp.
| #define BOOST_PP_NODE_13 | ( | p | ) | BOOST_PP_IIF(p(13), 13, 14) |
Definition at line 53 of file auto_rec.hpp.
| #define BOOST_PP_NODE_130 | ( | p | ) | BOOST_PP_IIF(p(130), BOOST_PP_NODE_129, BOOST_PP_NODE_131) |
Definition at line 169 of file auto_rec.hpp.
| #define BOOST_PP_NODE_131 | ( | p | ) | BOOST_PP_IIF(p(131), 131, 132) |
Definition at line 171 of file auto_rec.hpp.
| #define BOOST_PP_NODE_132 | ( | p | ) | BOOST_PP_IIF(p(132), BOOST_PP_NODE_130, BOOST_PP_NODE_134) |
Definition at line 168 of file auto_rec.hpp.
| #define BOOST_PP_NODE_133 | ( | p | ) | BOOST_PP_IIF(p(133), 133, 134) |
Definition at line 173 of file auto_rec.hpp.
| #define BOOST_PP_NODE_134 | ( | p | ) | BOOST_PP_IIF(p(134), BOOST_PP_NODE_133, BOOST_PP_NODE_135) |
Definition at line 172 of file auto_rec.hpp.
| #define BOOST_PP_NODE_135 | ( | p | ) | BOOST_PP_IIF(p(135), 135, 136) |
Definition at line 174 of file auto_rec.hpp.
| #define BOOST_PP_NODE_136 | ( | p | ) | BOOST_PP_IIF(p(136), BOOST_PP_NODE_132, BOOST_PP_NODE_140) |
Definition at line 167 of file auto_rec.hpp.
| #define BOOST_PP_NODE_137 | ( | p | ) | BOOST_PP_IIF(p(137), 137, 138) |
Definition at line 177 of file auto_rec.hpp.
| #define BOOST_PP_NODE_138 | ( | p | ) | BOOST_PP_IIF(p(138), BOOST_PP_NODE_137, BOOST_PP_NODE_139) |
Definition at line 176 of file auto_rec.hpp.
| #define BOOST_PP_NODE_139 | ( | p | ) | BOOST_PP_IIF(p(139), 139, 140) |
Definition at line 178 of file auto_rec.hpp.
| #define BOOST_PP_NODE_14 | ( | p | ) | BOOST_PP_IIF(p(14), BOOST_PP_NODE_13, BOOST_PP_NODE_15) |
Definition at line 52 of file auto_rec.hpp.
| #define BOOST_PP_NODE_140 | ( | p | ) | BOOST_PP_IIF(p(140), BOOST_PP_NODE_138, BOOST_PP_NODE_142) |
Definition at line 175 of file auto_rec.hpp.
| #define BOOST_PP_NODE_141 | ( | p | ) | BOOST_PP_IIF(p(141), 141, 142) |
Definition at line 180 of file auto_rec.hpp.
| #define BOOST_PP_NODE_142 | ( | p | ) | BOOST_PP_IIF(p(142), BOOST_PP_NODE_141, BOOST_PP_NODE_143) |
Definition at line 179 of file auto_rec.hpp.
| #define BOOST_PP_NODE_143 | ( | p | ) | BOOST_PP_IIF(p(143), 143, 144) |
Definition at line 181 of file auto_rec.hpp.
| #define BOOST_PP_NODE_144 | ( | p | ) | BOOST_PP_IIF(p(144), BOOST_PP_NODE_136, BOOST_PP_NODE_152) |
Definition at line 166 of file auto_rec.hpp.
| #define BOOST_PP_NODE_145 | ( | p | ) | BOOST_PP_IIF(p(145), 145, 146) |
Definition at line 185 of file auto_rec.hpp.
| #define BOOST_PP_NODE_146 | ( | p | ) | BOOST_PP_IIF(p(146), BOOST_PP_NODE_145, BOOST_PP_NODE_147) |
Definition at line 184 of file auto_rec.hpp.
| #define BOOST_PP_NODE_147 | ( | p | ) | BOOST_PP_IIF(p(147), 147, 148) |
Definition at line 186 of file auto_rec.hpp.
| #define BOOST_PP_NODE_148 | ( | p | ) | BOOST_PP_IIF(p(148), BOOST_PP_NODE_146, BOOST_PP_NODE_150) |
Definition at line 183 of file auto_rec.hpp.
| #define BOOST_PP_NODE_149 | ( | p | ) | BOOST_PP_IIF(p(149), 149, 150) |
Definition at line 188 of file auto_rec.hpp.
| #define BOOST_PP_NODE_15 | ( | p | ) | BOOST_PP_IIF(p(15), 15, 16) |
Definition at line 54 of file auto_rec.hpp.
| #define BOOST_PP_NODE_150 | ( | p | ) | BOOST_PP_IIF(p(150), BOOST_PP_NODE_149, BOOST_PP_NODE_151) |
Definition at line 187 of file auto_rec.hpp.
| #define BOOST_PP_NODE_151 | ( | p | ) | BOOST_PP_IIF(p(151), 151, 152) |
Definition at line 189 of file auto_rec.hpp.
| #define BOOST_PP_NODE_152 | ( | p | ) | BOOST_PP_IIF(p(152), BOOST_PP_NODE_148, BOOST_PP_NODE_156) |
Definition at line 182 of file auto_rec.hpp.
| #define BOOST_PP_NODE_153 | ( | p | ) | BOOST_PP_IIF(p(153), 153, 154) |
Definition at line 192 of file auto_rec.hpp.
| #define BOOST_PP_NODE_154 | ( | p | ) | BOOST_PP_IIF(p(154), BOOST_PP_NODE_153, BOOST_PP_NODE_155) |
Definition at line 191 of file auto_rec.hpp.
| #define BOOST_PP_NODE_155 | ( | p | ) | BOOST_PP_IIF(p(155), 155, 156) |
Definition at line 193 of file auto_rec.hpp.
| #define BOOST_PP_NODE_156 | ( | p | ) | BOOST_PP_IIF(p(156), BOOST_PP_NODE_154, BOOST_PP_NODE_158) |
Definition at line 190 of file auto_rec.hpp.
| #define BOOST_PP_NODE_157 | ( | p | ) | BOOST_PP_IIF(p(157), 157, 158) |
Definition at line 195 of file auto_rec.hpp.
| #define BOOST_PP_NODE_158 | ( | p | ) | BOOST_PP_IIF(p(158), BOOST_PP_NODE_157, BOOST_PP_NODE_159) |
Definition at line 194 of file auto_rec.hpp.
| #define BOOST_PP_NODE_159 | ( | p | ) | BOOST_PP_IIF(p(159), 159, 160) |
Definition at line 196 of file auto_rec.hpp.
| #define BOOST_PP_NODE_16 | ( | p | ) | BOOST_PP_IIF(p(16), BOOST_PP_NODE_8, BOOST_PP_NODE_24) |
Definition at line 39 of file auto_rec.hpp.
| #define BOOST_PP_NODE_160 | ( | p | ) | BOOST_PP_IIF(p(160), BOOST_PP_NODE_144, BOOST_PP_NODE_176) |
Definition at line 165 of file auto_rec.hpp.
| #define BOOST_PP_NODE_161 | ( | p | ) | BOOST_PP_IIF(p(161), 161, 162) |
Definition at line 201 of file auto_rec.hpp.
| #define BOOST_PP_NODE_162 | ( | p | ) | BOOST_PP_IIF(p(162), BOOST_PP_NODE_161, BOOST_PP_NODE_163) |
Definition at line 200 of file auto_rec.hpp.
| #define BOOST_PP_NODE_163 | ( | p | ) | BOOST_PP_IIF(p(163), 163, 164) |
Definition at line 202 of file auto_rec.hpp.
| #define BOOST_PP_NODE_164 | ( | p | ) | BOOST_PP_IIF(p(164), BOOST_PP_NODE_162, BOOST_PP_NODE_166) |
Definition at line 199 of file auto_rec.hpp.
| #define BOOST_PP_NODE_165 | ( | p | ) | BOOST_PP_IIF(p(165), 165, 166) |
Definition at line 204 of file auto_rec.hpp.
| #define BOOST_PP_NODE_166 | ( | p | ) | BOOST_PP_IIF(p(166), BOOST_PP_NODE_165, BOOST_PP_NODE_167) |
Definition at line 203 of file auto_rec.hpp.
| #define BOOST_PP_NODE_167 | ( | p | ) | BOOST_PP_IIF(p(167), 167, 168) |
Definition at line 205 of file auto_rec.hpp.
| #define BOOST_PP_NODE_168 | ( | p | ) | BOOST_PP_IIF(p(168), BOOST_PP_NODE_164, BOOST_PP_NODE_172) |
Definition at line 198 of file auto_rec.hpp.
| #define BOOST_PP_NODE_169 | ( | p | ) | BOOST_PP_IIF(p(169), 169, 170) |
Definition at line 208 of file auto_rec.hpp.
| #define BOOST_PP_NODE_17 | ( | p | ) | BOOST_PP_IIF(p(17), 17, 18) |
Definition at line 58 of file auto_rec.hpp.
| #define BOOST_PP_NODE_170 | ( | p | ) | BOOST_PP_IIF(p(170), BOOST_PP_NODE_169, BOOST_PP_NODE_171) |
Definition at line 207 of file auto_rec.hpp.
| #define BOOST_PP_NODE_171 | ( | p | ) | BOOST_PP_IIF(p(171), 171, 172) |
Definition at line 209 of file auto_rec.hpp.
| #define BOOST_PP_NODE_172 | ( | p | ) | BOOST_PP_IIF(p(172), BOOST_PP_NODE_170, BOOST_PP_NODE_174) |
Definition at line 206 of file auto_rec.hpp.
| #define BOOST_PP_NODE_173 | ( | p | ) | BOOST_PP_IIF(p(173), 173, 174) |
Definition at line 211 of file auto_rec.hpp.
| #define BOOST_PP_NODE_174 | ( | p | ) | BOOST_PP_IIF(p(174), BOOST_PP_NODE_173, BOOST_PP_NODE_175) |
Definition at line 210 of file auto_rec.hpp.
| #define BOOST_PP_NODE_175 | ( | p | ) | BOOST_PP_IIF(p(175), 175, 176) |
Definition at line 212 of file auto_rec.hpp.
| #define BOOST_PP_NODE_176 | ( | p | ) | BOOST_PP_IIF(p(176), BOOST_PP_NODE_168, BOOST_PP_NODE_184) |
Definition at line 197 of file auto_rec.hpp.
| #define BOOST_PP_NODE_177 | ( | p | ) | BOOST_PP_IIF(p(177), 177, 178) |
Definition at line 216 of file auto_rec.hpp.
| #define BOOST_PP_NODE_178 | ( | p | ) | BOOST_PP_IIF(p(178), BOOST_PP_NODE_177, BOOST_PP_NODE_179) |
Definition at line 215 of file auto_rec.hpp.
| #define BOOST_PP_NODE_179 | ( | p | ) | BOOST_PP_IIF(p(179), 179, 180) |
Definition at line 217 of file auto_rec.hpp.
| #define BOOST_PP_NODE_18 | ( | p | ) | BOOST_PP_IIF(p(18), BOOST_PP_NODE_17, BOOST_PP_NODE_19) |
Definition at line 57 of file auto_rec.hpp.
| #define BOOST_PP_NODE_180 | ( | p | ) | BOOST_PP_IIF(p(180), BOOST_PP_NODE_178, BOOST_PP_NODE_182) |
Definition at line 214 of file auto_rec.hpp.
| #define BOOST_PP_NODE_181 | ( | p | ) | BOOST_PP_IIF(p(181), 181, 182) |
Definition at line 219 of file auto_rec.hpp.
| #define BOOST_PP_NODE_182 | ( | p | ) | BOOST_PP_IIF(p(182), BOOST_PP_NODE_181, BOOST_PP_NODE_183) |
Definition at line 218 of file auto_rec.hpp.
| #define BOOST_PP_NODE_183 | ( | p | ) | BOOST_PP_IIF(p(183), 183, 184) |
Definition at line 220 of file auto_rec.hpp.
| #define BOOST_PP_NODE_184 | ( | p | ) | BOOST_PP_IIF(p(184), BOOST_PP_NODE_180, BOOST_PP_NODE_188) |
Definition at line 213 of file auto_rec.hpp.
| #define BOOST_PP_NODE_185 | ( | p | ) | BOOST_PP_IIF(p(185), 185, 186) |
Definition at line 223 of file auto_rec.hpp.
| #define BOOST_PP_NODE_186 | ( | p | ) | BOOST_PP_IIF(p(186), BOOST_PP_NODE_185, BOOST_PP_NODE_187) |
Definition at line 222 of file auto_rec.hpp.
| #define BOOST_PP_NODE_187 | ( | p | ) | BOOST_PP_IIF(p(187), 187, 188) |
Definition at line 224 of file auto_rec.hpp.
| #define BOOST_PP_NODE_188 | ( | p | ) | BOOST_PP_IIF(p(188), BOOST_PP_NODE_186, BOOST_PP_NODE_190) |
Definition at line 221 of file auto_rec.hpp.
| #define BOOST_PP_NODE_189 | ( | p | ) | BOOST_PP_IIF(p(189), 189, 190) |
Definition at line 226 of file auto_rec.hpp.
| #define BOOST_PP_NODE_19 | ( | p | ) | BOOST_PP_IIF(p(19), 19, 20) |
Definition at line 59 of file auto_rec.hpp.
| #define BOOST_PP_NODE_190 | ( | p | ) | BOOST_PP_IIF(p(190), BOOST_PP_NODE_189, BOOST_PP_NODE_191) |
Definition at line 225 of file auto_rec.hpp.
| #define BOOST_PP_NODE_191 | ( | p | ) | BOOST_PP_IIF(p(191), 191, 192) |
Definition at line 227 of file auto_rec.hpp.
| #define BOOST_PP_NODE_192 | ( | p | ) | BOOST_PP_IIF(p(192), BOOST_PP_NODE_160, BOOST_PP_NODE_224) |
Definition at line 164 of file auto_rec.hpp.
| #define BOOST_PP_NODE_193 | ( | p | ) | BOOST_PP_IIF(p(193), 193, 194) |
Definition at line 233 of file auto_rec.hpp.
| #define BOOST_PP_NODE_194 | ( | p | ) | BOOST_PP_IIF(p(194), BOOST_PP_NODE_193, BOOST_PP_NODE_195) |
Definition at line 232 of file auto_rec.hpp.
| #define BOOST_PP_NODE_195 | ( | p | ) | BOOST_PP_IIF(p(195), 195, 196) |
Definition at line 234 of file auto_rec.hpp.
| #define BOOST_PP_NODE_196 | ( | p | ) | BOOST_PP_IIF(p(196), BOOST_PP_NODE_194, BOOST_PP_NODE_198) |
Definition at line 231 of file auto_rec.hpp.
| #define BOOST_PP_NODE_197 | ( | p | ) | BOOST_PP_IIF(p(197), 197, 198) |
Definition at line 236 of file auto_rec.hpp.
| #define BOOST_PP_NODE_198 | ( | p | ) | BOOST_PP_IIF(p(198), BOOST_PP_NODE_197, BOOST_PP_NODE_199) |
Definition at line 235 of file auto_rec.hpp.
| #define BOOST_PP_NODE_199 | ( | p | ) | BOOST_PP_IIF(p(199), 199, 200) |
Definition at line 237 of file auto_rec.hpp.
| #define BOOST_PP_NODE_2 | ( | p | ) | BOOST_PP_IIF(p(2), BOOST_PP_NODE_1, BOOST_PP_NODE_3) |
Definition at line 42 of file auto_rec.hpp.
| #define BOOST_PP_NODE_20 | ( | p | ) | BOOST_PP_IIF(p(20), BOOST_PP_NODE_18, BOOST_PP_NODE_22) |
Definition at line 56 of file auto_rec.hpp.
| #define BOOST_PP_NODE_200 | ( | p | ) | BOOST_PP_IIF(p(200), BOOST_PP_NODE_196, BOOST_PP_NODE_204) |
Definition at line 230 of file auto_rec.hpp.
| #define BOOST_PP_NODE_201 | ( | p | ) | BOOST_PP_IIF(p(201), 201, 202) |
Definition at line 240 of file auto_rec.hpp.
| #define BOOST_PP_NODE_202 | ( | p | ) | BOOST_PP_IIF(p(202), BOOST_PP_NODE_201, BOOST_PP_NODE_203) |
Definition at line 239 of file auto_rec.hpp.
| #define BOOST_PP_NODE_203 | ( | p | ) | BOOST_PP_IIF(p(203), 203, 204) |
Definition at line 241 of file auto_rec.hpp.
| #define BOOST_PP_NODE_204 | ( | p | ) | BOOST_PP_IIF(p(204), BOOST_PP_NODE_202, BOOST_PP_NODE_206) |
Definition at line 238 of file auto_rec.hpp.
| #define BOOST_PP_NODE_205 | ( | p | ) | BOOST_PP_IIF(p(205), 205, 206) |
Definition at line 243 of file auto_rec.hpp.
| #define BOOST_PP_NODE_206 | ( | p | ) | BOOST_PP_IIF(p(206), BOOST_PP_NODE_205, BOOST_PP_NODE_207) |
Definition at line 242 of file auto_rec.hpp.
| #define BOOST_PP_NODE_207 | ( | p | ) | BOOST_PP_IIF(p(207), 207, 208) |
Definition at line 244 of file auto_rec.hpp.
| #define BOOST_PP_NODE_208 | ( | p | ) | BOOST_PP_IIF(p(208), BOOST_PP_NODE_200, BOOST_PP_NODE_216) |
Definition at line 229 of file auto_rec.hpp.
| #define BOOST_PP_NODE_209 | ( | p | ) | BOOST_PP_IIF(p(209), 209, 210) |
Definition at line 248 of file auto_rec.hpp.
| #define BOOST_PP_NODE_21 | ( | p | ) | BOOST_PP_IIF(p(21), 21, 22) |
Definition at line 61 of file auto_rec.hpp.
| #define BOOST_PP_NODE_210 | ( | p | ) | BOOST_PP_IIF(p(210), BOOST_PP_NODE_209, BOOST_PP_NODE_211) |
Definition at line 247 of file auto_rec.hpp.
| #define BOOST_PP_NODE_211 | ( | p | ) | BOOST_PP_IIF(p(211), 211, 212) |
Definition at line 249 of file auto_rec.hpp.
| #define BOOST_PP_NODE_212 | ( | p | ) | BOOST_PP_IIF(p(212), BOOST_PP_NODE_210, BOOST_PP_NODE_214) |
Definition at line 246 of file auto_rec.hpp.
| #define BOOST_PP_NODE_213 | ( | p | ) | BOOST_PP_IIF(p(213), 213, 214) |
Definition at line 251 of file auto_rec.hpp.
| #define BOOST_PP_NODE_214 | ( | p | ) | BOOST_PP_IIF(p(214), BOOST_PP_NODE_213, BOOST_PP_NODE_215) |
Definition at line 250 of file auto_rec.hpp.
| #define BOOST_PP_NODE_215 | ( | p | ) | BOOST_PP_IIF(p(215), 215, 216) |
Definition at line 252 of file auto_rec.hpp.
| #define BOOST_PP_NODE_216 | ( | p | ) | BOOST_PP_IIF(p(216), BOOST_PP_NODE_212, BOOST_PP_NODE_220) |
Definition at line 245 of file auto_rec.hpp.
| #define BOOST_PP_NODE_217 | ( | p | ) | BOOST_PP_IIF(p(217), 217, 218) |
Definition at line 255 of file auto_rec.hpp.
| #define BOOST_PP_NODE_218 | ( | p | ) | BOOST_PP_IIF(p(218), BOOST_PP_NODE_217, BOOST_PP_NODE_219) |
Definition at line 254 of file auto_rec.hpp.
| #define BOOST_PP_NODE_219 | ( | p | ) | BOOST_PP_IIF(p(219), 219, 220) |
Definition at line 256 of file auto_rec.hpp.
| #define BOOST_PP_NODE_22 | ( | p | ) | BOOST_PP_IIF(p(22), BOOST_PP_NODE_21, BOOST_PP_NODE_23) |
Definition at line 60 of file auto_rec.hpp.
| #define BOOST_PP_NODE_220 | ( | p | ) | BOOST_PP_IIF(p(220), BOOST_PP_NODE_218, BOOST_PP_NODE_222) |
Definition at line 253 of file auto_rec.hpp.
| #define BOOST_PP_NODE_221 | ( | p | ) | BOOST_PP_IIF(p(221), 221, 222) |
Definition at line 258 of file auto_rec.hpp.
| #define BOOST_PP_NODE_222 | ( | p | ) | BOOST_PP_IIF(p(222), BOOST_PP_NODE_221, BOOST_PP_NODE_223) |
Definition at line 257 of file auto_rec.hpp.
| #define BOOST_PP_NODE_223 | ( | p | ) | BOOST_PP_IIF(p(223), 223, 224) |
Definition at line 259 of file auto_rec.hpp.
| #define BOOST_PP_NODE_224 | ( | p | ) | BOOST_PP_IIF(p(224), BOOST_PP_NODE_208, BOOST_PP_NODE_240) |
Definition at line 228 of file auto_rec.hpp.
| #define BOOST_PP_NODE_225 | ( | p | ) | BOOST_PP_IIF(p(225), 225, 226) |
Definition at line 264 of file auto_rec.hpp.
| #define BOOST_PP_NODE_226 | ( | p | ) | BOOST_PP_IIF(p(226), BOOST_PP_NODE_225, BOOST_PP_NODE_227) |
Definition at line 263 of file auto_rec.hpp.
| #define BOOST_PP_NODE_227 | ( | p | ) | BOOST_PP_IIF(p(227), 227, 228) |
Definition at line 265 of file auto_rec.hpp.
| #define BOOST_PP_NODE_228 | ( | p | ) | BOOST_PP_IIF(p(228), BOOST_PP_NODE_226, BOOST_PP_NODE_230) |
Definition at line 262 of file auto_rec.hpp.
| #define BOOST_PP_NODE_229 | ( | p | ) | BOOST_PP_IIF(p(229), 229, 230) |
Definition at line 267 of file auto_rec.hpp.
| #define BOOST_PP_NODE_23 | ( | p | ) | BOOST_PP_IIF(p(23), 23, 24) |
Definition at line 62 of file auto_rec.hpp.
| #define BOOST_PP_NODE_230 | ( | p | ) | BOOST_PP_IIF(p(230), BOOST_PP_NODE_229, BOOST_PP_NODE_231) |
Definition at line 266 of file auto_rec.hpp.
| #define BOOST_PP_NODE_231 | ( | p | ) | BOOST_PP_IIF(p(231), 231, 232) |
Definition at line 268 of file auto_rec.hpp.
| #define BOOST_PP_NODE_232 | ( | p | ) | BOOST_PP_IIF(p(232), BOOST_PP_NODE_228, BOOST_PP_NODE_236) |
Definition at line 261 of file auto_rec.hpp.
| #define BOOST_PP_NODE_233 | ( | p | ) | BOOST_PP_IIF(p(233), 233, 234) |
Definition at line 271 of file auto_rec.hpp.
| #define BOOST_PP_NODE_234 | ( | p | ) | BOOST_PP_IIF(p(234), BOOST_PP_NODE_233, BOOST_PP_NODE_235) |
Definition at line 270 of file auto_rec.hpp.
| #define BOOST_PP_NODE_235 | ( | p | ) | BOOST_PP_IIF(p(235), 235, 236) |
Definition at line 272 of file auto_rec.hpp.
| #define BOOST_PP_NODE_236 | ( | p | ) | BOOST_PP_IIF(p(236), BOOST_PP_NODE_234, BOOST_PP_NODE_238) |
Definition at line 269 of file auto_rec.hpp.
| #define BOOST_PP_NODE_237 | ( | p | ) | BOOST_PP_IIF(p(237), 237, 238) |
Definition at line 274 of file auto_rec.hpp.
| #define BOOST_PP_NODE_238 | ( | p | ) | BOOST_PP_IIF(p(238), BOOST_PP_NODE_237, BOOST_PP_NODE_239) |
Definition at line 273 of file auto_rec.hpp.
| #define BOOST_PP_NODE_239 | ( | p | ) | BOOST_PP_IIF(p(239), 239, 240) |
Definition at line 275 of file auto_rec.hpp.
| #define BOOST_PP_NODE_24 | ( | p | ) | BOOST_PP_IIF(p(24), BOOST_PP_NODE_20, BOOST_PP_NODE_28) |
Definition at line 55 of file auto_rec.hpp.
| #define BOOST_PP_NODE_240 | ( | p | ) | BOOST_PP_IIF(p(240), BOOST_PP_NODE_232, BOOST_PP_NODE_248) |
Definition at line 260 of file auto_rec.hpp.
| #define BOOST_PP_NODE_241 | ( | p | ) | BOOST_PP_IIF(p(241), 241, 242) |
Definition at line 279 of file auto_rec.hpp.
| #define BOOST_PP_NODE_242 | ( | p | ) | BOOST_PP_IIF(p(242), BOOST_PP_NODE_241, BOOST_PP_NODE_243) |
Definition at line 278 of file auto_rec.hpp.
| #define BOOST_PP_NODE_243 | ( | p | ) | BOOST_PP_IIF(p(243), 243, 244) |
Definition at line 280 of file auto_rec.hpp.
| #define BOOST_PP_NODE_244 | ( | p | ) | BOOST_PP_IIF(p(244), BOOST_PP_NODE_242, BOOST_PP_NODE_246) |
Definition at line 277 of file auto_rec.hpp.
| #define BOOST_PP_NODE_245 | ( | p | ) | BOOST_PP_IIF(p(245), 245, 246) |
Definition at line 282 of file auto_rec.hpp.
| #define BOOST_PP_NODE_246 | ( | p | ) | BOOST_PP_IIF(p(246), BOOST_PP_NODE_245, BOOST_PP_NODE_247) |
Definition at line 281 of file auto_rec.hpp.
| #define BOOST_PP_NODE_247 | ( | p | ) | BOOST_PP_IIF(p(247), 247, 248) |
Definition at line 283 of file auto_rec.hpp.
| #define BOOST_PP_NODE_248 | ( | p | ) | BOOST_PP_IIF(p(248), BOOST_PP_NODE_244, BOOST_PP_NODE_252) |
Definition at line 276 of file auto_rec.hpp.
| #define BOOST_PP_NODE_249 | ( | p | ) | BOOST_PP_IIF(p(249), 249, 250) |
Definition at line 286 of file auto_rec.hpp.
| #define BOOST_PP_NODE_25 | ( | p | ) | BOOST_PP_IIF(p(25), 25, 26) |
Definition at line 65 of file auto_rec.hpp.
| #define BOOST_PP_NODE_250 | ( | p | ) | BOOST_PP_IIF(p(250), BOOST_PP_NODE_249, BOOST_PP_NODE_251) |
Definition at line 285 of file auto_rec.hpp.
| #define BOOST_PP_NODE_251 | ( | p | ) | BOOST_PP_IIF(p(251), 251, 252) |
Definition at line 287 of file auto_rec.hpp.
| #define BOOST_PP_NODE_252 | ( | p | ) | BOOST_PP_IIF(p(252), BOOST_PP_NODE_250, BOOST_PP_NODE_254) |
Definition at line 284 of file auto_rec.hpp.
| #define BOOST_PP_NODE_253 | ( | p | ) | BOOST_PP_IIF(p(253), 253, 254) |
Definition at line 289 of file auto_rec.hpp.
| #define BOOST_PP_NODE_254 | ( | p | ) | BOOST_PP_IIF(p(254), BOOST_PP_NODE_253, BOOST_PP_NODE_255) |
Definition at line 288 of file auto_rec.hpp.
| #define BOOST_PP_NODE_255 | ( | p | ) | BOOST_PP_IIF(p(255), 255, 256) |
Definition at line 290 of file auto_rec.hpp.
| #define BOOST_PP_NODE_26 | ( | p | ) | BOOST_PP_IIF(p(26), BOOST_PP_NODE_25, BOOST_PP_NODE_27) |
Definition at line 64 of file auto_rec.hpp.
| #define BOOST_PP_NODE_27 | ( | p | ) | BOOST_PP_IIF(p(27), 27, 28) |
Definition at line 66 of file auto_rec.hpp.
| #define BOOST_PP_NODE_28 | ( | p | ) | BOOST_PP_IIF(p(28), BOOST_PP_NODE_26, BOOST_PP_NODE_30) |
Definition at line 63 of file auto_rec.hpp.
| #define BOOST_PP_NODE_29 | ( | p | ) | BOOST_PP_IIF(p(29), 29, 30) |
Definition at line 68 of file auto_rec.hpp.
| #define BOOST_PP_NODE_3 | ( | p | ) | BOOST_PP_IIF(p(3), 3, 4) |
Definition at line 44 of file auto_rec.hpp.
| #define BOOST_PP_NODE_30 | ( | p | ) | BOOST_PP_IIF(p(30), BOOST_PP_NODE_29, BOOST_PP_NODE_31) |
Definition at line 67 of file auto_rec.hpp.
| #define BOOST_PP_NODE_31 | ( | p | ) | BOOST_PP_IIF(p(31), 31, 32) |
Definition at line 69 of file auto_rec.hpp.
| #define BOOST_PP_NODE_32 | ( | p | ) | BOOST_PP_IIF(p(32), BOOST_PP_NODE_16, BOOST_PP_NODE_48) |
Definition at line 38 of file auto_rec.hpp.
| #define BOOST_PP_NODE_33 | ( | p | ) | BOOST_PP_IIF(p(33), 33, 34) |
Definition at line 74 of file auto_rec.hpp.
| #define BOOST_PP_NODE_34 | ( | p | ) | BOOST_PP_IIF(p(34), BOOST_PP_NODE_33, BOOST_PP_NODE_35) |
Definition at line 73 of file auto_rec.hpp.
| #define BOOST_PP_NODE_35 | ( | p | ) | BOOST_PP_IIF(p(35), 35, 36) |
Definition at line 75 of file auto_rec.hpp.
| #define BOOST_PP_NODE_36 | ( | p | ) | BOOST_PP_IIF(p(36), BOOST_PP_NODE_34, BOOST_PP_NODE_38) |
Definition at line 72 of file auto_rec.hpp.
| #define BOOST_PP_NODE_37 | ( | p | ) | BOOST_PP_IIF(p(37), 37, 38) |
Definition at line 77 of file auto_rec.hpp.
| #define BOOST_PP_NODE_38 | ( | p | ) | BOOST_PP_IIF(p(38), BOOST_PP_NODE_37, BOOST_PP_NODE_39) |
Definition at line 76 of file auto_rec.hpp.
| #define BOOST_PP_NODE_39 | ( | p | ) | BOOST_PP_IIF(p(39), 39, 40) |
Definition at line 78 of file auto_rec.hpp.
| #define BOOST_PP_NODE_4 | ( | p | ) | BOOST_PP_IIF(p(4), BOOST_PP_NODE_2, BOOST_PP_NODE_6) |
Definition at line 41 of file auto_rec.hpp.
| #define BOOST_PP_NODE_40 | ( | p | ) | BOOST_PP_IIF(p(40), BOOST_PP_NODE_36, BOOST_PP_NODE_44) |
Definition at line 71 of file auto_rec.hpp.
| #define BOOST_PP_NODE_41 | ( | p | ) | BOOST_PP_IIF(p(41), 41, 42) |
Definition at line 81 of file auto_rec.hpp.
| #define BOOST_PP_NODE_42 | ( | p | ) | BOOST_PP_IIF(p(42), BOOST_PP_NODE_41, BOOST_PP_NODE_43) |
Definition at line 80 of file auto_rec.hpp.
| #define BOOST_PP_NODE_43 | ( | p | ) | BOOST_PP_IIF(p(43), 43, 44) |
Definition at line 82 of file auto_rec.hpp.
| #define BOOST_PP_NODE_44 | ( | p | ) | BOOST_PP_IIF(p(44), BOOST_PP_NODE_42, BOOST_PP_NODE_46) |
Definition at line 79 of file auto_rec.hpp.
| #define BOOST_PP_NODE_45 | ( | p | ) | BOOST_PP_IIF(p(45), 45, 46) |
Definition at line 84 of file auto_rec.hpp.
| #define BOOST_PP_NODE_46 | ( | p | ) | BOOST_PP_IIF(p(46), BOOST_PP_NODE_45, BOOST_PP_NODE_47) |
Definition at line 83 of file auto_rec.hpp.
| #define BOOST_PP_NODE_47 | ( | p | ) | BOOST_PP_IIF(p(47), 47, 48) |
Definition at line 85 of file auto_rec.hpp.
| #define BOOST_PP_NODE_48 | ( | p | ) | BOOST_PP_IIF(p(48), BOOST_PP_NODE_40, BOOST_PP_NODE_56) |
Definition at line 70 of file auto_rec.hpp.
| #define BOOST_PP_NODE_49 | ( | p | ) | BOOST_PP_IIF(p(49), 49, 50) |
Definition at line 89 of file auto_rec.hpp.
| #define BOOST_PP_NODE_5 | ( | p | ) | BOOST_PP_IIF(p(5), 5, 6) |
Definition at line 46 of file auto_rec.hpp.
| #define BOOST_PP_NODE_50 | ( | p | ) | BOOST_PP_IIF(p(50), BOOST_PP_NODE_49, BOOST_PP_NODE_51) |
Definition at line 88 of file auto_rec.hpp.
| #define BOOST_PP_NODE_51 | ( | p | ) | BOOST_PP_IIF(p(51), 51, 52) |
Definition at line 90 of file auto_rec.hpp.
| #define BOOST_PP_NODE_52 | ( | p | ) | BOOST_PP_IIF(p(52), BOOST_PP_NODE_50, BOOST_PP_NODE_54) |
Definition at line 87 of file auto_rec.hpp.
| #define BOOST_PP_NODE_53 | ( | p | ) | BOOST_PP_IIF(p(53), 53, 54) |
Definition at line 92 of file auto_rec.hpp.
| #define BOOST_PP_NODE_54 | ( | p | ) | BOOST_PP_IIF(p(54), BOOST_PP_NODE_53, BOOST_PP_NODE_55) |
Definition at line 91 of file auto_rec.hpp.
| #define BOOST_PP_NODE_55 | ( | p | ) | BOOST_PP_IIF(p(55), 55, 56) |
Definition at line 93 of file auto_rec.hpp.
| #define BOOST_PP_NODE_56 | ( | p | ) | BOOST_PP_IIF(p(56), BOOST_PP_NODE_52, BOOST_PP_NODE_60) |
Definition at line 86 of file auto_rec.hpp.
| #define BOOST_PP_NODE_57 | ( | p | ) | BOOST_PP_IIF(p(57), 57, 58) |
Definition at line 96 of file auto_rec.hpp.
| #define BOOST_PP_NODE_58 | ( | p | ) | BOOST_PP_IIF(p(58), BOOST_PP_NODE_57, BOOST_PP_NODE_59) |
Definition at line 95 of file auto_rec.hpp.
| #define BOOST_PP_NODE_59 | ( | p | ) | BOOST_PP_IIF(p(59), 59, 60) |
Definition at line 97 of file auto_rec.hpp.
| #define BOOST_PP_NODE_6 | ( | p | ) | BOOST_PP_IIF(p(6), BOOST_PP_NODE_5, BOOST_PP_NODE_7) |
Definition at line 45 of file auto_rec.hpp.
| #define BOOST_PP_NODE_60 | ( | p | ) | BOOST_PP_IIF(p(60), BOOST_PP_NODE_58, BOOST_PP_NODE_62) |
Definition at line 94 of file auto_rec.hpp.
| #define BOOST_PP_NODE_61 | ( | p | ) | BOOST_PP_IIF(p(61), 61, 62) |
Definition at line 99 of file auto_rec.hpp.
| #define BOOST_PP_NODE_62 | ( | p | ) | BOOST_PP_IIF(p(62), BOOST_PP_NODE_61, BOOST_PP_NODE_63) |
Definition at line 98 of file auto_rec.hpp.
| #define BOOST_PP_NODE_63 | ( | p | ) | BOOST_PP_IIF(p(63), 63, 64) |
Definition at line 100 of file auto_rec.hpp.
| #define BOOST_PP_NODE_64 | ( | p | ) | BOOST_PP_IIF(p(64), BOOST_PP_NODE_32, BOOST_PP_NODE_96) |
Definition at line 37 of file auto_rec.hpp.
| #define BOOST_PP_NODE_65 | ( | p | ) | BOOST_PP_IIF(p(65), 65, 66) |
Definition at line 106 of file auto_rec.hpp.
| #define BOOST_PP_NODE_66 | ( | p | ) | BOOST_PP_IIF(p(66), BOOST_PP_NODE_65, BOOST_PP_NODE_67) |
Definition at line 105 of file auto_rec.hpp.
| #define BOOST_PP_NODE_67 | ( | p | ) | BOOST_PP_IIF(p(67), 67, 68) |
Definition at line 107 of file auto_rec.hpp.
| #define BOOST_PP_NODE_68 | ( | p | ) | BOOST_PP_IIF(p(68), BOOST_PP_NODE_66, BOOST_PP_NODE_70) |
Definition at line 104 of file auto_rec.hpp.
| #define BOOST_PP_NODE_69 | ( | p | ) | BOOST_PP_IIF(p(69), 69, 70) |
Definition at line 109 of file auto_rec.hpp.
| #define BOOST_PP_NODE_7 | ( | p | ) | BOOST_PP_IIF(p(7), 7, 8) |
Definition at line 47 of file auto_rec.hpp.
| #define BOOST_PP_NODE_70 | ( | p | ) | BOOST_PP_IIF(p(70), BOOST_PP_NODE_69, BOOST_PP_NODE_71) |
Definition at line 108 of file auto_rec.hpp.
| #define BOOST_PP_NODE_71 | ( | p | ) | BOOST_PP_IIF(p(71), 71, 72) |
Definition at line 110 of file auto_rec.hpp.
| #define BOOST_PP_NODE_72 | ( | p | ) | BOOST_PP_IIF(p(72), BOOST_PP_NODE_68, BOOST_PP_NODE_76) |
Definition at line 103 of file auto_rec.hpp.
| #define BOOST_PP_NODE_73 | ( | p | ) | BOOST_PP_IIF(p(73), 73, 74) |
Definition at line 113 of file auto_rec.hpp.
| #define BOOST_PP_NODE_74 | ( | p | ) | BOOST_PP_IIF(p(74), BOOST_PP_NODE_73, BOOST_PP_NODE_75) |
Definition at line 112 of file auto_rec.hpp.
| #define BOOST_PP_NODE_75 | ( | p | ) | BOOST_PP_IIF(p(75), 75, 76) |
Definition at line 114 of file auto_rec.hpp.
| #define BOOST_PP_NODE_76 | ( | p | ) | BOOST_PP_IIF(p(76), BOOST_PP_NODE_74, BOOST_PP_NODE_78) |
Definition at line 111 of file auto_rec.hpp.
| #define BOOST_PP_NODE_77 | ( | p | ) | BOOST_PP_IIF(p(77), 77, 78) |
Definition at line 116 of file auto_rec.hpp.
| #define BOOST_PP_NODE_78 | ( | p | ) | BOOST_PP_IIF(p(78), BOOST_PP_NODE_77, BOOST_PP_NODE_79) |
Definition at line 115 of file auto_rec.hpp.
| #define BOOST_PP_NODE_79 | ( | p | ) | BOOST_PP_IIF(p(79), 79, 80) |
Definition at line 117 of file auto_rec.hpp.
| #define BOOST_PP_NODE_8 | ( | p | ) | BOOST_PP_IIF(p(8), BOOST_PP_NODE_4, BOOST_PP_NODE_12) |
Definition at line 40 of file auto_rec.hpp.
| #define BOOST_PP_NODE_80 | ( | p | ) | BOOST_PP_IIF(p(80), BOOST_PP_NODE_72, BOOST_PP_NODE_88) |
Definition at line 102 of file auto_rec.hpp.
| #define BOOST_PP_NODE_81 | ( | p | ) | BOOST_PP_IIF(p(81), 81, 82) |
Definition at line 121 of file auto_rec.hpp.
| #define BOOST_PP_NODE_82 | ( | p | ) | BOOST_PP_IIF(p(82), BOOST_PP_NODE_81, BOOST_PP_NODE_83) |
Definition at line 120 of file auto_rec.hpp.
| #define BOOST_PP_NODE_83 | ( | p | ) | BOOST_PP_IIF(p(83), 83, 84) |
Definition at line 122 of file auto_rec.hpp.
| #define BOOST_PP_NODE_84 | ( | p | ) | BOOST_PP_IIF(p(84), BOOST_PP_NODE_82, BOOST_PP_NODE_86) |
Definition at line 119 of file auto_rec.hpp.
| #define BOOST_PP_NODE_85 | ( | p | ) | BOOST_PP_IIF(p(85), 85, 86) |
Definition at line 124 of file auto_rec.hpp.
| #define BOOST_PP_NODE_86 | ( | p | ) | BOOST_PP_IIF(p(86), BOOST_PP_NODE_85, BOOST_PP_NODE_87) |
Definition at line 123 of file auto_rec.hpp.
| #define BOOST_PP_NODE_87 | ( | p | ) | BOOST_PP_IIF(p(87), 87, 88) |
Definition at line 125 of file auto_rec.hpp.
| #define BOOST_PP_NODE_88 | ( | p | ) | BOOST_PP_IIF(p(88), BOOST_PP_NODE_84, BOOST_PP_NODE_92) |
Definition at line 118 of file auto_rec.hpp.
| #define BOOST_PP_NODE_89 | ( | p | ) | BOOST_PP_IIF(p(89), 89, 90) |
Definition at line 128 of file auto_rec.hpp.
| #define BOOST_PP_NODE_9 | ( | p | ) | BOOST_PP_IIF(p(9), 9, 10) |
Definition at line 50 of file auto_rec.hpp.
| #define BOOST_PP_NODE_90 | ( | p | ) | BOOST_PP_IIF(p(90), BOOST_PP_NODE_89, BOOST_PP_NODE_91) |
Definition at line 127 of file auto_rec.hpp.
| #define BOOST_PP_NODE_91 | ( | p | ) | BOOST_PP_IIF(p(91), 91, 92) |
Definition at line 129 of file auto_rec.hpp.
| #define BOOST_PP_NODE_92 | ( | p | ) | BOOST_PP_IIF(p(92), BOOST_PP_NODE_90, BOOST_PP_NODE_94) |
Definition at line 126 of file auto_rec.hpp.
| #define BOOST_PP_NODE_93 | ( | p | ) | BOOST_PP_IIF(p(93), 93, 94) |
Definition at line 131 of file auto_rec.hpp.
| #define BOOST_PP_NODE_94 | ( | p | ) | BOOST_PP_IIF(p(94), BOOST_PP_NODE_93, BOOST_PP_NODE_95) |
Definition at line 130 of file auto_rec.hpp.
| #define BOOST_PP_NODE_95 | ( | p | ) | BOOST_PP_IIF(p(95), 95, 96) |
Definition at line 132 of file auto_rec.hpp.
| #define BOOST_PP_NODE_96 | ( | p | ) | BOOST_PP_IIF(p(96), BOOST_PP_NODE_80, BOOST_PP_NODE_112) |
Definition at line 101 of file auto_rec.hpp.
| #define BOOST_PP_NODE_97 | ( | p | ) | BOOST_PP_IIF(p(97), 97, 98) |
Definition at line 137 of file auto_rec.hpp.
| #define BOOST_PP_NODE_98 | ( | p | ) | BOOST_PP_IIF(p(98), BOOST_PP_NODE_97, BOOST_PP_NODE_99) |
Definition at line 136 of file auto_rec.hpp.
| #define BOOST_PP_NODE_99 | ( | p | ) | BOOST_PP_IIF(p(99), 99, 100) |
Definition at line 138 of file auto_rec.hpp.
| #define BOOST_PP_NODE_ENTRY_128 | ( | p | ) | BOOST_PP_NODE_64(p)(p)(p)(p)(p)(p)(p) |
Definition at line 28 of file auto_rec.hpp.
| #define BOOST_PP_NODE_ENTRY_16 | ( | p | ) | BOOST_PP_NODE_8(p)(p)(p)(p) |
Definition at line 31 of file auto_rec.hpp.
| #define BOOST_PP_NODE_ENTRY_2 | ( | p | ) | BOOST_PP_NODE_1(p) |
Definition at line 34 of file auto_rec.hpp.
| #define BOOST_PP_NODE_ENTRY_256 | ( | p | ) | BOOST_PP_NODE_128(p)(p)(p)(p)(p)(p)(p)(p) |
Definition at line 27 of file auto_rec.hpp.
| #define BOOST_PP_NODE_ENTRY_32 | ( | p | ) | BOOST_PP_NODE_16(p)(p)(p)(p)(p) |
Definition at line 30 of file auto_rec.hpp.
| #define BOOST_PP_NODE_ENTRY_4 | ( | p | ) | BOOST_PP_NODE_2(p)(p) |
Definition at line 33 of file auto_rec.hpp.
| #define BOOST_PP_NODE_ENTRY_64 | ( | p | ) | BOOST_PP_NODE_32(p)(p)(p)(p)(p)(p) |
Definition at line 29 of file auto_rec.hpp.
| #define BOOST_PP_NODE_ENTRY_8 | ( | p | ) | BOOST_PP_NODE_4(p)(p)(p) |
Definition at line 32 of file auto_rec.hpp.