Namespaces | Macros
adl_barrier.hpp File Reference
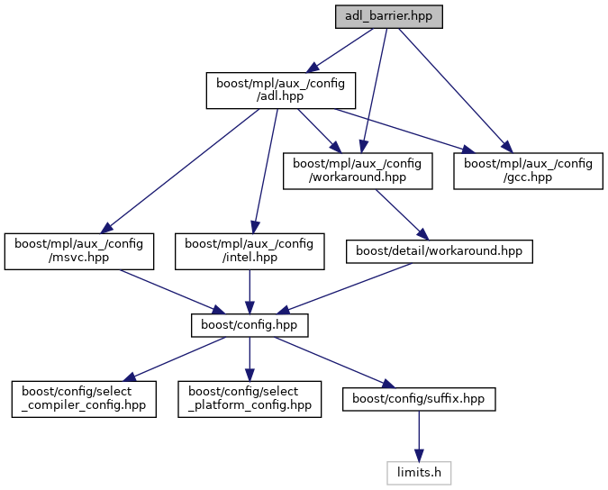
#include <boost/mpl/aux_/config/adl.hpp>
#include <boost/mpl/aux_/config/gcc.hpp>
#include <boost/mpl/aux_/config/workaround.hpp>
Include dependency graph for adl_barrier.hpp:
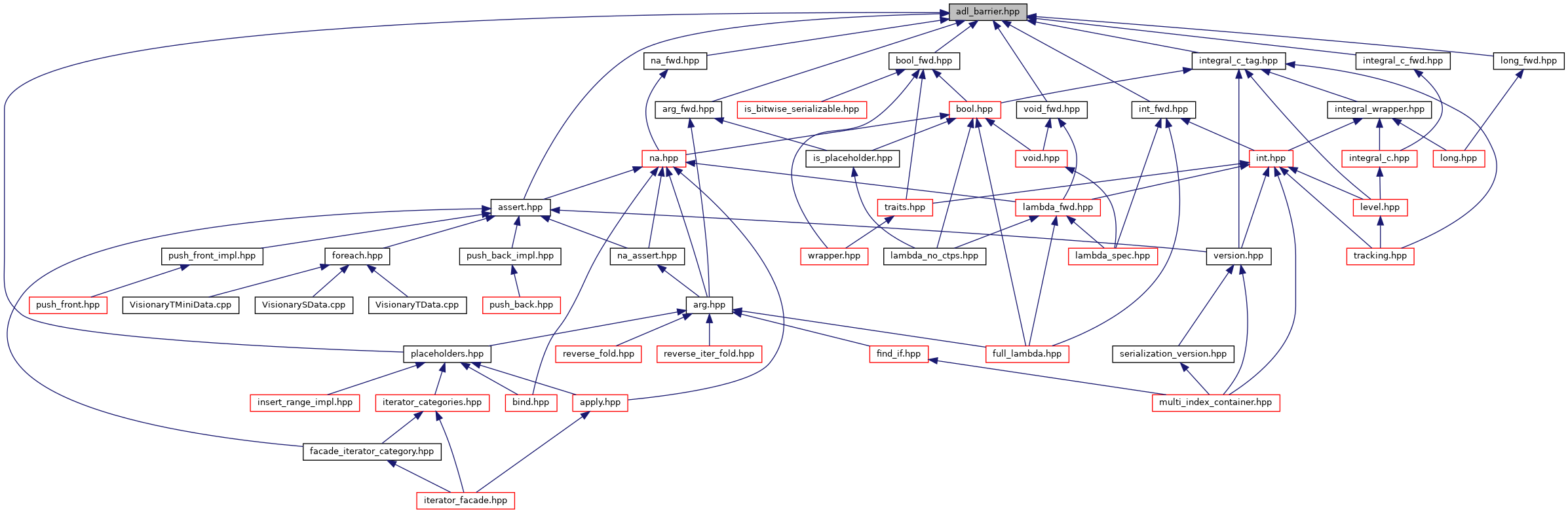
This graph shows which files directly or indirectly include this file:

Go to the source code of this file.

Namespaces

 boost
 BOOST_MOVE_USE_STANDARD_LIBRARY_MOVE.
 
 boost::mpl
 
 boost::mpl::aux
 
 BOOST_MPL_AUX_ADL_BARRIER_NAMESPACE
 
 BOOST_MPL_AUX_ADL_BARRIER_NAMESPACE::aux
 

Macros

#define BOOST_MPL_AUX_ADL_BARRIER_DECL(type)
 
#define BOOST_MPL_AUX_ADL_BARRIER_NAMESPACE   mpl_
 
#define BOOST_MPL_AUX_ADL_BARRIER_NAMESPACE_CLOSE   }
 
#define BOOST_MPL_AUX_ADL_BARRIER_NAMESPACE_OPEN   namespace mpl_ {
 

Macro Definition Documentation

◆ BOOST_MPL_AUX_ADL_BARRIER_DECL

#define BOOST_MPL_AUX_ADL_BARRIER_DECL (   type)
Value:
namespace boost { namespace mpl { \
using ::BOOST_MPL_AUX_ADL_BARRIER_NAMESPACE::type; \
} } \

Definition at line 26 of file adl_barrier.hpp.

◆ BOOST_MPL_AUX_ADL_BARRIER_NAMESPACE

#define BOOST_MPL_AUX_ADL_BARRIER_NAMESPACE   mpl_

Definition at line 23 of file adl_barrier.hpp.

◆ BOOST_MPL_AUX_ADL_BARRIER_NAMESPACE_CLOSE

#define BOOST_MPL_AUX_ADL_BARRIER_NAMESPACE_CLOSE   }

Definition at line 25 of file adl_barrier.hpp.

◆ BOOST_MPL_AUX_ADL_BARRIER_NAMESPACE_OPEN

#define BOOST_MPL_AUX_ADL_BARRIER_NAMESPACE_OPEN   namespace mpl_ {

Definition at line 24 of file adl_barrier.hpp.

boost
BOOST_MOVE_USE_STANDARD_LIBRARY_MOVE.


sick_visionary_ros
Author(s): SICK AG TechSupport 3D Snapshot
autogenerated on Thu Feb 8 2024 03:56:19