#include <ctype.h>#include <stddef.h>#include <stdio.h>#include <stdlib.h>#include <string.h>#include <memory>#include <type_traits>#include <sys/types.h>#include <sys/stat.h>#include <string>#include <algorithm>#include <iostream>#include <sstream>#include <tuple>#include <utility>#include <vector>#include "gtest/internal/gtest-port-arch.h"#include "gtest/internal/custom/gtest-port.h"#include <unistd.h>#include <strings.h>#include <regex.h>#include <typeinfo>

Go to the source code of this file.
Namespaces | |
| testing | |
| testing::internal | |
| testing::internal::posix | |
Typedefs | |
| typedef long long | testing::internal::BiggestInt |
| typedef bool_constant< false > | testing::internal::false_type |
| typedef TypeWithSize< 4 >::Int | testing::internal::Int32 |
| typedef TypeWithSize< 8 >::Int | testing::internal::Int64 |
| typedef GTestMutexLock | testing::internal::MutexLock |
| typedef struct stat | testing::internal::posix::StatStruct |
| typedef ::std::string | testing::internal::string |
| typedef TypeWithSize< 8 >::Int | testing::internal::TimeInMillis |
| typedef bool_constant< true > | testing::internal::true_type |
| typedef TypeWithSize< 4 >::UInt | testing::internal::UInt32 |
| typedef TypeWithSize< 8 >::UInt | testing::internal::UInt64 |
| typedef ::std::wstring | testing::internal::wstring |
Enumerations | |
| enum | testing::internal::GTestLogSeverity { testing::internal::GTEST_INFO, testing::internal::GTEST_WARNING, testing::internal::GTEST_ERROR, testing::internal::GTEST_FATAL } |
Variables | |
| const BiggestInt | testing::internal::kMaxBiggestInt |
| #define GTEST_ADD_REFERENCE_ | ( | T | ) | typename ::testing::internal::AddReference<T>::type |
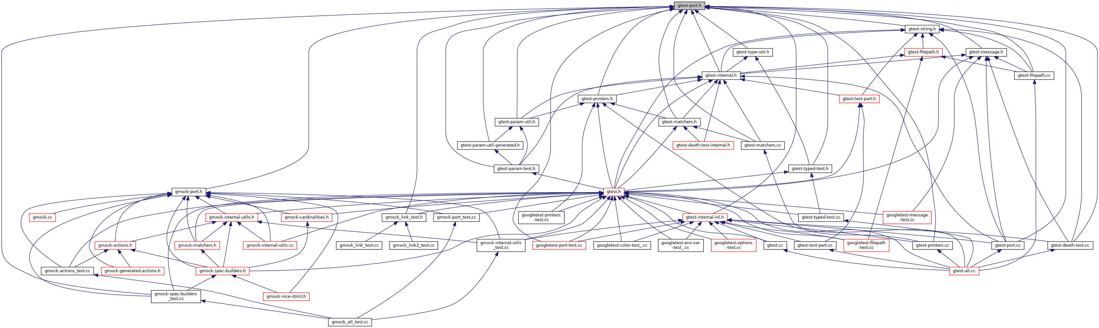
Definition at line 1064 of file gtest-port.h.
| #define GTEST_AMBIGUOUS_ELSE_BLOCKER_ switch (0) case 0: default: |
Definition at line 643 of file gtest-port.h.
| #define GTEST_API_ |
Definition at line 764 of file gtest-port.h.
Definition at line 876 of file gtest-port.h.
| #define GTEST_ATTRIBUTE_NO_SANITIZE_ADDRESS_ |
Definition at line 809 of file gtest-port.h.
| #define GTEST_ATTRIBUTE_NO_SANITIZE_MEMORY_ |
Definition at line 797 of file gtest-port.h.
| #define GTEST_ATTRIBUTE_NO_SANITIZE_THREAD_ |
Definition at line 821 of file gtest-port.h.
| #define GTEST_ATTRIBUTE_PRINTF_ | ( | string_index, | |
| first_to_check | |||
| ) |
Definition at line 682 of file gtest-port.h.
| static bool dummy2 GTEST_ATTRIBUTE_UNUSED_ |
Definition at line 665 of file gtest-port.h.
| #define GTEST_CHECK_ | ( | condition | ) |
Definition at line 1036 of file gtest-port.h.
| #define GTEST_CHECK_POSIX_SUCCESS_ | ( | posix_call | ) |
Definition at line 1049 of file gtest-port.h.
| #define GTEST_COMPILE_ASSERT_ | ( | expr, | |
| msg | |||
| ) | static_assert(expr, #msg) |
Definition at line 852 of file gtest-port.h.
| #define GTEST_DECLARE_bool_ | ( | name | ) | GTEST_API_ extern bool GTEST_FLAG(name) |
Definition at line 2262 of file gtest-port.h.
| #define GTEST_DECLARE_int32_ | ( | name | ) | GTEST_API_ extern ::testing::internal::Int32 GTEST_FLAG(name) |
Definition at line 2263 of file gtest-port.h.
| #define GTEST_DECLARE_STATIC_MUTEX_ | ( | mutex | ) | extern ::testing::internal::Mutex mutex |
Definition at line 1913 of file gtest-port.h.
| #define GTEST_DECLARE_string_ | ( | name | ) | GTEST_API_ extern ::std::string GTEST_FLAG(name) |
Definition at line 2265 of file gtest-port.h.
| #define GTEST_DEFAULT_DEATH_TEST_STYLE "fast" |
Definition at line 768 of file gtest-port.h.
| #define GTEST_DEFINE_bool_ | ( | name, | |
| default_val, | |||
| doc | |||
| ) | GTEST_API_ bool GTEST_FLAG(name) = (default_val) |
Definition at line 2269 of file gtest-port.h.
| #define GTEST_DEFINE_int32_ | ( | name, | |
| default_val, | |||
| doc | |||
| ) | GTEST_API_ ::testing::internal::Int32 GTEST_FLAG(name) = (default_val) |
Definition at line 2271 of file gtest-port.h.
| #define GTEST_DEFINE_STATIC_MUTEX_ | ( | mutex | ) | ::testing::internal::Mutex mutex |
Definition at line 1916 of file gtest-port.h.
| #define GTEST_DEFINE_string_ | ( | name, | |
| default_val, | |||
| doc | |||
| ) | GTEST_API_ ::std::string GTEST_FLAG(name) = (default_val) |
Definition at line 2273 of file gtest-port.h.
| #define GTEST_DEV_EMAIL_ "googletestframework@@googlegroups.com" |
Definition at line 279 of file gtest-port.h.
| #define GTEST_DISABLE_MSC_DEPRECATED_POP_ | ( | ) | GTEST_DISABLE_MSC_WARNINGS_POP_() |
Definition at line 327 of file gtest-port.h.
| #define GTEST_DISABLE_MSC_DEPRECATED_PUSH_ | ( | ) | GTEST_DISABLE_MSC_WARNINGS_PUSH_(4996) |
Definition at line 325 of file gtest-port.h.
| #define GTEST_DISABLE_MSC_WARNINGS_POP_ | ( | ) |
Definition at line 312 of file gtest-port.h.
| #define GTEST_DISABLE_MSC_WARNINGS_PUSH_ | ( | warnings | ) |
Definition at line 311 of file gtest-port.h.
Definition at line 688 of file gtest-port.h.
| #define GTEST_DISALLOW_COPY_AND_ASSIGN_ | ( | type | ) |
Definition at line 693 of file gtest-port.h.
| #define GTEST_EXCLUSIVE_LOCK_REQUIRED_ | ( | locks | ) |
Definition at line 2280 of file gtest-port.h.
Definition at line 2251 of file gtest-port.h.
| #define GTEST_FLAG_PREFIX_ "gtest_" |
Definition at line 280 of file gtest-port.h.
| #define GTEST_FLAG_PREFIX_DASH_ "gtest-" |
Definition at line 281 of file gtest-port.h.
| #define GTEST_FLAG_PREFIX_UPPER_ "GTEST_" |
Definition at line 282 of file gtest-port.h.
| #define GTEST_FLAG_SAVER_ ::testing::internal::GTestFlagSaver |
Definition at line 2259 of file gtest-port.h.
| #define GTEST_HAS_ALT_PATH_SEP_ 0 |
Definition at line 1988 of file gtest-port.h.
| #define GTEST_HAS_CLONE 0 |
Definition at line 583 of file gtest-port.h.
| #define GTEST_HAS_CXXABI_H_ 0 |
Definition at line 783 of file gtest-port.h.
| #define GTEST_HAS_EXCEPTIONS 0 |
Definition at line 441 of file gtest-port.h.
| #define GTEST_HAS_GLOBAL_STRING 0 |
Definition at line 455 of file gtest-port.h.
| #define GTEST_HAS_GLOBAL_WSTRING (GTEST_HAS_STD_WSTRING && GTEST_HAS_GLOBAL_STRING) |
Definition at line 472 of file gtest-port.h.
| #define GTEST_HAS_POSIX_RE (!GTEST_OS_WINDOWS) |
Definition at line 369 of file gtest-port.h.
| #define GTEST_HAS_PTHREAD |
Definition at line 546 of file gtest-port.h.
| #define GTEST_HAS_RTTI 1 |
Definition at line 527 of file gtest-port.h.
| #define GTEST_HAS_SEH 0 |
Definition at line 732 of file gtest-port.h.
| #define GTEST_HAS_STD_STRING 1 |
Definition at line 448 of file gtest-port.h.
| #define GTEST_HAS_STD_WSTRING (!(GTEST_OS_LINUX_ANDROID || GTEST_OS_CYGWIN || GTEST_OS_SOLARIS)) |
Definition at line 464 of file gtest-port.h.
| #define GTEST_HAS_STREAM_REDIRECTION 1 |
Definition at line 596 of file gtest-port.h.
| #define GTEST_INIT_GOOGLE_TEST_NAME_ "testing::InitGoogleTest" |
Definition at line 288 of file gtest-port.h.
| #define GTEST_INTENTIONAL_CONST_COND_POP_ | ( | ) | GTEST_DISABLE_MSC_WARNINGS_POP_() |
Definition at line 718 of file gtest-port.h.
| #define GTEST_INTENTIONAL_CONST_COND_PUSH_ | ( | ) | GTEST_DISABLE_MSC_WARNINGS_PUSH_(4127) |
Definition at line 716 of file gtest-port.h.
| #define GTEST_IS_THREADSAFE |
Definition at line 739 of file gtest-port.h.
| #define GTEST_LOCK_EXCLUDED_ | ( | locks | ) |
Definition at line 2281 of file gtest-port.h.
| #define GTEST_LOG_ | ( | severity | ) |
Definition at line 1012 of file gtest-port.h.
| #define GTEST_MUST_USE_RESULT_ |
Definition at line 705 of file gtest-port.h.
| #define GTEST_NAME_ "Google Test" |
Definition at line 283 of file gtest-port.h.
| #define GTEST_NO_INLINE_ |
Definition at line 775 of file gtest-port.h.
| #define GTEST_PATH_SEP_ "/" |
Definition at line 1987 of file gtest-port.h.
| #define GTEST_PROJECT_URL_ "https://github.com/google/googletest/" |
Definition at line 284 of file gtest-port.h.
| #define GTEST_REFERENCE_TO_CONST_ | ( | T | ) | typename ::testing::internal::ConstRef<T>::type |
Definition at line 1084 of file gtest-port.h.
| #define GTEST_SNPRINTF_ snprintf |
Definition at line 2176 of file gtest-port.h.
| #define GTEST_USE_OWN_FLAGFILE_FLAG_ 1 |
Definition at line 2255 of file gtest-port.h.
| #define GTEST_USES_POSIX_RE 1 |
Definition at line 384 of file gtest-port.h.
| #define GTEST_WIDE_STRING_USES_UTF16_ (GTEST_OS_WINDOWS || GTEST_OS_CYGWIN || GTEST_OS_AIX || GTEST_OS_OS2) |
Definition at line 622 of file gtest-port.h.