Typedefs
xsplatform.h File Reference
#include "xstypesconfig.h"
#include <stdint.h>
Include dependency graph for xsplatform.h:
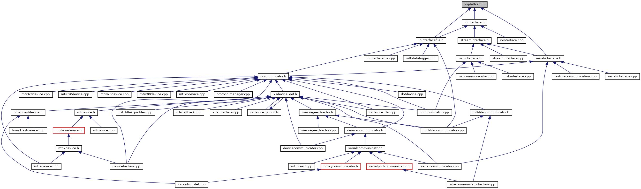
This graph shows which files directly or indirectly include this file:

Go to the source code of this file.

Typedefs

typedef int32_t XsIoHandle
 gcc / linux More...
 

Typedef Documentation

◆ XsIoHandle

gcc / linux

Definition at line 80 of file xsplatform.h.



xsens_mti_driver
Author(s):
autogenerated on Sun Sep 3 2023 02:43:21