Classes | Namespaces | Macros
integral_promotion.hpp File Reference
#include <boost/config.hpp>
#include <boost/type_traits/integral_constant.hpp>
#include <boost/type_traits/is_const.hpp>
#include <boost/type_traits/is_enum.hpp>
#include <boost/type_traits/is_volatile.hpp>
#include <boost/type_traits/remove_cv.hpp>
Include dependency graph for integral_promotion.hpp:
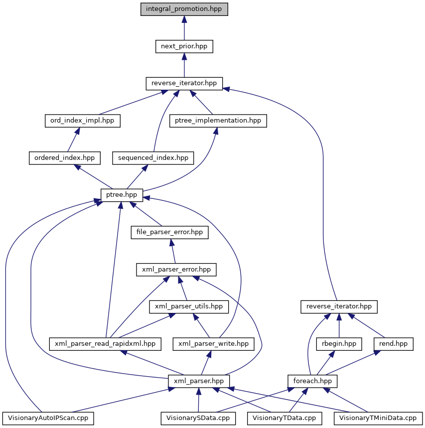
This graph shows which files directly or indirectly include this file:

Go to the source code of this file.

Classes

struct  boost::integral_promotion< T >
 
struct  boost::type_traits::detail::integral_promotion< T, b >
 
struct  boost::type_traits::detail::integral_promotion< T, true >
 
struct  boost::type_traits::detail::integral_promotion_impl< T >
 
struct  boost::type_traits::detail::need_promotion< T >
 
struct  boost::type_traits::detail::need_promotion< bool >
 
struct  boost::type_traits::detail::need_promotion< char >
 
struct  boost::type_traits::detail::need_promotion< signed char >
 
struct  boost::type_traits::detail::need_promotion< signed short int >
 
struct  boost::type_traits::detail::need_promotion< unsigned char >
 
struct  boost::type_traits::detail::need_promotion< unsigned short int >
 
struct  boost::type_traits::detail::need_promotion< wchar_t >
 
struct  boost::type_traits::detail::promote_from_index< Index, IsConst, IsVolatile >
 
struct  boost::type_traits::detail::promoted_index< T >
 
struct  boost::type_traits::detail::sized_type_for_promotion< N >
 

Namespaces

 boost
 BOOST_MOVE_USE_STANDARD_LIBRARY_MOVE.
 
 boost::type_traits
 
 boost::type_traits::detail
 

Macros

#define BOOST_TT_AUX_PROMOTE_FROM_INDEX(N, T)
 
#define BOOST_TT_AUX_PROMOTE_NONSTANDARD_TYPE(T)
 
#define BOOST_TT_AUX_PROMOTED_INDEX_TESTER(I, T)   sized_type_for_promotion<I>::type promoted_index_tester(T);
 

Macro Definition Documentation

◆ BOOST_TT_AUX_PROMOTE_FROM_INDEX

#define BOOST_TT_AUX_PROMOTE_FROM_INDEX (   N,
  T 
)
Value:
template<> struct promote_from_index<N,0,0> { typedef T type; }; \
template<> struct promote_from_index<N,0,1> { typedef T volatile type; }; \
template<> struct promote_from_index<N,1,0> { typedef T const type; }; \
template<> struct promote_from_index<N,1,1> { typedef T const volatile type; };

Definition at line 81 of file integral_promotion.hpp.

◆ BOOST_TT_AUX_PROMOTE_NONSTANDARD_TYPE

#define BOOST_TT_AUX_PROMOTE_NONSTANDARD_TYPE (   T)
Value:
template<> struct need_promotion<T> \
: public integral_constant<bool, (sizeof(T) < sizeof(int))> {};

Definition at line 34 of file integral_promotion.hpp.

◆ BOOST_TT_AUX_PROMOTED_INDEX_TESTER

#define BOOST_TT_AUX_PROMOTED_INDEX_TESTER (   I,
  T 
)    sized_type_for_promotion<I>::type promoted_index_tester(T);

Definition at line 119 of file integral_promotion.hpp.

T
T
Definition: mem_fn_cc.hpp:25


sick_visionary_ros
Author(s): SICK AG TechSupport 3D Snapshot
autogenerated on Thu Feb 8 2024 03:56:21