Macros | Functions
usleep.h File Reference
#include "sick_scan/sick_scan_base.h"
#include <windows.h>
Include dependency graph for usleep.h:
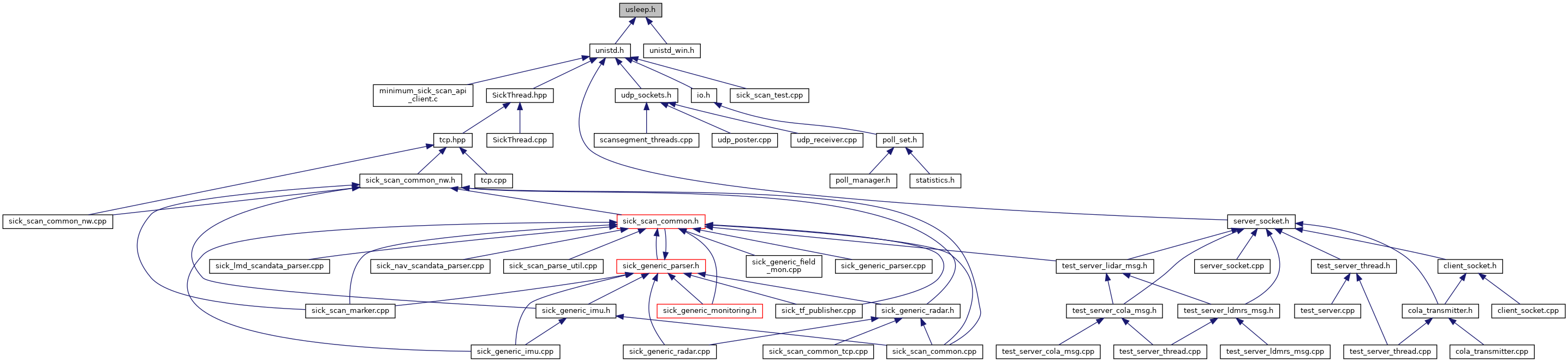
This graph shows which files directly or indirectly include this file:

Go to the source code of this file.

Macros

#define USLEEP_H
 

Functions

void usleep (__int64 usec)
 

Macro Definition Documentation

◆ USLEEP_H

#define USLEEP_H

Definition at line 3 of file usleep.h.

Function Documentation

◆ usleep()

void usleep ( __int64  usec)

Definition at line 3 of file usleep.c.



sick_scan_xd
Author(s): Michael Lehning , Jochen Sprickerhof , Martin Günther
autogenerated on Fri Oct 25 2024 02:47:14