#include "sick_scan/sick_scan_base.h"#include <string>#include <vector>#include <map>#include <ros/types.h>#include <ros/serialization.h>#include <ros/builtin_message_traits.h>#include <ros/message_operations.h>

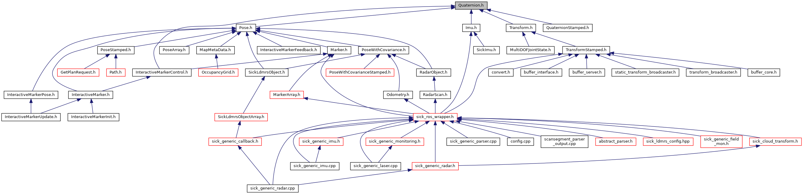
Go to the source code of this file.
Namespaces | |
| geometry_msgs | |
| roswrap | |
| roswrap::serialization | |
Macros | |
| #define | GEOMETRY_MSGS_MESSAGE_QUATERNION_H |
Typedefs | |
| typedef ::geometry_msgs::Quaternion_< std::allocator< void > > | geometry_msgs::Quaternion |
| typedef std::shared_ptr< ::geometry_msgs::Quaternion const > | geometry_msgs::QuaternionConstPtr |
| typedef std::shared_ptr< ::geometry_msgs::Quaternion > | geometry_msgs::QuaternionPtr |
Functions | |
| template<typename ContainerAllocator > | |
| std::ostream & | geometry_msgs::operator<< (std::ostream &s, const ::geometry_msgs::Quaternion_< ContainerAllocator > &v) |
| #define GEOMETRY_MSGS_MESSAGE_QUATERNION_H |
Definition at line 7 of file kinetic/include/geometry_msgs/Quaternion.h.