This is an abstract base class for decoded navigation message data, including orbit information, health data and time offsets.
Definition at line 86 of file NavData.hpp.
#include <NavData.hpp>

Public Member Functions | |
| virtual NavDataPtr | clone () const =0 |
| Create a deep copy of this object, whatever it truly is. More... | |
| virtual std::list< std::string > | compare (const NavDataPtr &right) const |
| virtual void | dump (std::ostream &s, DumpDetail dl) const |
| virtual std::string | getClassName () const |
| std::string | getDumpTime (DumpDetail dl, const CommonTime &t) const |
| std::string | getDumpTimeHdr (DumpDetail dl) const |
| virtual CommonTime | getNearTime () const |
| std::string | getSignalString () const |
| bool | getSVN (const SatID &sat, const gnsstk::CommonTime &when, std::string &svn) const |
| virtual CommonTime | getUserTime () const |
| virtual bool | isSameData (const NavDataPtr &right) const |
| NavData () | |
| Initialize internal data fields. More... | |
| virtual bool | validate () const =0 |
Static Public Member Functions | |
| static gnsstk::SatMetaDataStore * | getSatMetaDataStore () |
| Accessor for python. More... | |
| static void | setSatMetaDataStore (gnsstk::SatMetaDataStore *smds) |
| Accessor for python. More... | |
Public Attributes | |
| NavMessageID | signal |
| Source signal identification for this navigation message data. More... | |
| CommonTime | timeStamp |
| std::string | weekFmt |
Static Public Attributes | |
| static const GNSSTK_EXPORT std::string | dumpTimeFmt |
| Time format used for the dump method (Full). More... | |
| static const GNSSTK_EXPORT std::string | dumpTimeFmtBrief |
| Time format used for the dump method (Brief). More... | |
| static GNSSTK_EXPORT gnsstk::SatMetaDataStore * | satMetaDataStore = nullptr |
| Set this to a valid store to get PRN->SVN translations in dump(). More... | |
Protected Attributes | |
| double | msgLenSec |
Friends | |
| class | RinexNavDataFactory |
| Allow RinexNavDataFactory access to msgLenSec. More... | |
| gnsstk::NavData::NavData | ( | ) |
Initialize internal data fields.
Definition at line 50 of file NavData.cpp.
|
pure virtual |
Create a deep copy of this object, whatever it truly is.
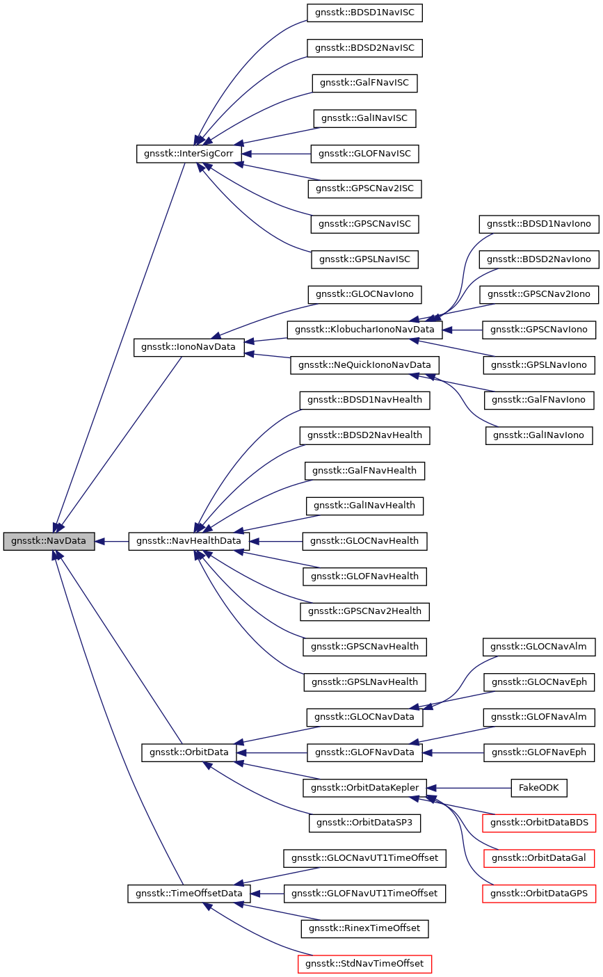
Implemented in FakeODK, gnsstk::GLOCNavAlm, gnsstk::GLOFNavAlm, gnsstk::BDSD1NavHealth, gnsstk::BDSD2NavHealth, gnsstk::BDSD1NavTimeOffset, gnsstk::BDSD2NavTimeOffset, gnsstk::GLOCNavEph, gnsstk::GPSCNav2TimeOffset, gnsstk::GPSCNavTimeOffset, gnsstk::GPSCNav2Eph, gnsstk::GLOFNavUT1TimeOffset, gnsstk::GLOCNavUT1TimeOffset, gnsstk::GPSCNav2Alm, gnsstk::BDSD2NavEph, gnsstk::GalFNavAlm, gnsstk::GalINavAlm, gnsstk::GPSCNavHealth, gnsstk::GPSCNav2Iono, gnsstk::GalFNavHealth, gnsstk::GalFNavTimeOffset, gnsstk::GalINavHealth, gnsstk::GalINavTimeOffset, gnsstk::GLOFNavISC, gnsstk::GLOFNavTimeOffset, gnsstk::GPSLNavISC, gnsstk::GPSLNavTimeOffset, gnsstk::BDSD1NavEph, gnsstk::GalFNavEph, gnsstk::GalINavEph, gnsstk::GLOCNavHealth, gnsstk::GLOFNavHealth, gnsstk::GPSCNavEph, gnsstk::RinexTimeOffset, gnsstk::BDSD1NavIono, gnsstk::BDSD1NavISC, gnsstk::BDSD2NavIono, gnsstk::BDSD2NavISC, gnsstk::GalFNavISC, gnsstk::GalINavISC, gnsstk::GLOFNavEph, gnsstk::GPSLNavEph, gnsstk::GPSLNavHealth, gnsstk::OrbitDataSP3, gnsstk::BDSD1NavAlm, gnsstk::BDSD2NavAlm, gnsstk::GalFNavIono, gnsstk::GalINavIono, gnsstk::GLOCNavIono, gnsstk::GPSCNav2Health, gnsstk::GPSCNav2ISC, gnsstk::GPSCNavAlm, gnsstk::GPSCNavIono, gnsstk::GPSCNavISC, gnsstk::GPSCNavRedAlm, gnsstk::GPSLNavAlm, and gnsstk::GPSLNavIono.
|
virtual |
Compare two NavData descendent objects. Any differences are summarized and returned as a list of readable text.
| [in] | right | The data to compare against. |
Reimplemented in gnsstk::OrbitDataKepler, gnsstk::InterSigCorr, gnsstk::TimeOffsetData, gnsstk::IonoNavData, gnsstk::NavHealthData, and gnsstk::OrbitData.
Definition at line 66 of file NavData.cpp.
|
virtual |
Print the contents of this NavData object in a human-readable format.
| [in,out] | s | The stream to write the data to. |
| [in] | dl | The level of detail the output should contain. |
Reimplemented in gnsstk::GLOFNavAlm, gnsstk::GLOCNavAlm, gnsstk::GLOCNavEph, gnsstk::InterSigCorr, gnsstk::NeQuickIonoNavData, gnsstk::GLOFNavEph, gnsstk::RinexTimeOffset, gnsstk::BDSD1NavHealth, gnsstk::BDSD2NavHealth, gnsstk::GPSCNavHealth, gnsstk::GPSLNavEph, gnsstk::StdNavTimeOffset, gnsstk::OrbitDataSP3, gnsstk::GalFNavHealth, gnsstk::GalINavHealth, gnsstk::GLOFNavUT1TimeOffset, gnsstk::OrbitDataKepler, gnsstk::GLOCNavHealth, gnsstk::GLOCNavUT1TimeOffset, gnsstk::GLOFNavHealth, gnsstk::GPSLNavHealth, gnsstk::GPSCNav2Health, gnsstk::GLOCNavIono, and gnsstk::KlobucharIonoNavData.
Definition at line 79 of file NavData.cpp.
|
virtual |
Returns the fully-qualified class name. Required for SWIG, at least until a better solution is found.
Definition at line 172 of file NavData.cpp.
| std::string gnsstk::NavData::getDumpTime | ( | DumpDetail | dl, |
| const CommonTime & | t | ||
| ) | const |
Format a time appropriately for dump().
| [in] | dl | The detail level for the time string to be dumped. |
| [in] | t | The time to format for dumping. |
Definition at line 145 of file NavData.cpp.
| std::string gnsstk::NavData::getDumpTimeHdr | ( | DumpDetail | dl | ) | const |
Return an appropriate header label for the time format in dump().
| [in] | dl | The detail level for the time string to be dumped. |
Definition at line 127 of file NavData.cpp.
|
inlinevirtual |
Returns the time for the data to be used when searching in "Nearest" mode. Example: toe for ephemeris data. This is used by NavDataFactoryWithStore::find().
Reimplemented in gnsstk::TimeOffsetData, gnsstk::OrbitDataKepler, and gnsstk::NavHealthData.
Definition at line 115 of file NavData.hpp.
|
inlinestatic |
Accessor for python.
Definition at line 183 of file NavData.hpp.
| std::string gnsstk::NavData::getSignalString | ( | ) | const |
Return lines of text containing the sufficient specification of the current nav message signal.
Definition at line 86 of file NavData.cpp.
|
inline |
Shortcut to SatMetaDataStore::getSVN() that obviates having to check the pointer for null.
| [in] | sat | The ID of the desired satellite. |
| [in] | when | The time of interest of the desired satellite. |
| [out] | svn | If found the satellite's vehicle number. |
Definition at line 150 of file NavData.hpp.
|
inlinevirtual |
Returns the time when the navigation message would have first been available to the user equipment, i.e. the time at which the final bit of a given broadcast navigation message is received. This is used by NavDataFactoryWithStore::find() in User mode.
Reimplemented in gnsstk::GLOFNavAlm, gnsstk::GLOCNavAlm, gnsstk::GLOCNavEph, gnsstk::BDSD2NavEph, gnsstk::RinexTimeOffset, gnsstk::GLOFNavEph, gnsstk::GPSCNavTimeOffset, gnsstk::GalFNavAlm, gnsstk::GalINavAlm, gnsstk::GPSCNavHealth, gnsstk::GPSCNav2ISC, gnsstk::GPSCNavISC, gnsstk::GPSCNavEph, gnsstk::BDSD1NavEph, gnsstk::GalFNavEph, gnsstk::GalINavEph, gnsstk::GPSCNavAlm, gnsstk::GPSLNavEph, and gnsstk::GPSCNavIono.
Definition at line 110 of file NavData.hpp.
|
virtual |
Returns true if this two objects are
Reimplemented in gnsstk::OrbitDataKepler, gnsstk::InterSigCorr, gnsstk::TimeOffsetData, gnsstk::IonoNavData, gnsstk::NavHealthData, and gnsstk::OrbitData.
Definition at line 58 of file NavData.cpp.
|
inlinestatic |
Accessor for python.
Definition at line 180 of file NavData.hpp.
|
pure virtual |
Checks the contents of this message against known validity rules as defined in the appropriate ICD.
Implemented in gnsstk::GPSCNavData, gnsstk::GLOFNavUT1TimeOffset, gnsstk::GLOCNavUT1TimeOffset, FakeODK, gnsstk::NeQuickIonoNavData, gnsstk::BDSD1NavTimeOffset, gnsstk::BDSD2NavTimeOffset, gnsstk::GLOCNavAlm, gnsstk::GLOFNavAlm, gnsstk::BDSD1NavHealth, gnsstk::BDSD2NavEph, gnsstk::BDSD2NavHealth, gnsstk::GLOCNavEph, gnsstk::GPSLNavData, gnsstk::RinexTimeOffset, gnsstk::GPSCNav2TimeOffset, gnsstk::GPSCNavTimeOffset, gnsstk::GPSCNav2Eph, gnsstk::GPSCNav2Alm, gnsstk::OrbitDataSP3, gnsstk::GalFNavAlm, gnsstk::GalINavAlm, gnsstk::BDSD1NavISC, gnsstk::BDSD2NavISC, gnsstk::GalFNavISC, gnsstk::GalINavISC, gnsstk::GPSCNavHealth, gnsstk::BDSD1NavData, gnsstk::GPSCNav2ISC, gnsstk::GPSCNavISC, gnsstk::BDSD1NavEph, gnsstk::GalFNavEph, gnsstk::GalFNavHealth, gnsstk::GalFNavTimeOffset, gnsstk::GalINavEph, gnsstk::GalINavHealth, gnsstk::GalINavTimeOffset, gnsstk::GLOFNavISC, gnsstk::GLOFNavTimeOffset, gnsstk::GPSCNavEph, gnsstk::GPSLNavISC, gnsstk::GPSLNavTimeOffset, gnsstk::GLOCNavHealth, gnsstk::GLOFNavData, gnsstk::GLOFNavHealth, gnsstk::GPSLNavEph, gnsstk::BDSD1NavAlm, gnsstk::BDSD1NavIono, gnsstk::BDSD2NavAlm, gnsstk::BDSD2NavData, gnsstk::BDSD2NavIono, gnsstk::GalFNavIono, gnsstk::GalINavIono, gnsstk::GLOFNavEph, gnsstk::GPSCNavAlm, gnsstk::GPSCNavRedAlm, gnsstk::GPSLNavAlm, gnsstk::GPSLNavHealth, gnsstk::GLOCNavData, gnsstk::GLOCNavIono, gnsstk::GPSCNav2Health, gnsstk::GPSCNavIono, gnsstk::GPSLNavIono, and gnsstk::KlobucharIonoNavData.
|
friend |
Allow RinexNavDataFactory access to msgLenSec.
Definition at line 201 of file NavData.hpp.
|
static |
Time format used for the dump method (Full).
Definition at line 90 of file NavData.hpp.
|
static |
Time format used for the dump method (Brief).
Definition at line 92 of file NavData.hpp.
|
protected |
Navigation message length in seconds. This is used by getUserTime() by default, though it is possible to override getUserTime() to ignore this value (as in CNav).
Definition at line 199 of file NavData.hpp.
|
static |
Set this to a valid store to get PRN->SVN translations in dump().
Definition at line 178 of file NavData.hpp.
| NavMessageID gnsstk::NavData::signal |
Source signal identification for this navigation message data.
Definition at line 175 of file NavData.hpp.
| CommonTime gnsstk::NavData::timeStamp |
Time stamp used to sort the data. This should be the appropriate time stamp used when attempting to find the data, usually the transmit time.
Definition at line 173 of file NavData.hpp.
| std::string gnsstk::NavData::weekFmt |
Format string for printing week in dump(). This defaults to "%4F(%4G)" which is the GPS full and short week, and other GNSSes should use the same width, but different format tokens (see TimeString.hpp). Systems that don't have a week number, e.g. GLONASS, should set this to an empty string, and dump() methods should ignore it accordingly.
Definition at line 193 of file NavData.hpp.