Typedefs | Variables
spatem_ts_PedestrianBicycleDetect.h File Reference
#include <etsi_its_spatem_ts_coding/asn_application.h>
#include <etsi_its_spatem_ts_coding/BOOLEAN.h>
#include <etsi_its_spatem_ts_coding/asn_internal.h>
Include dependency graph for spatem_ts_PedestrianBicycleDetect.h:
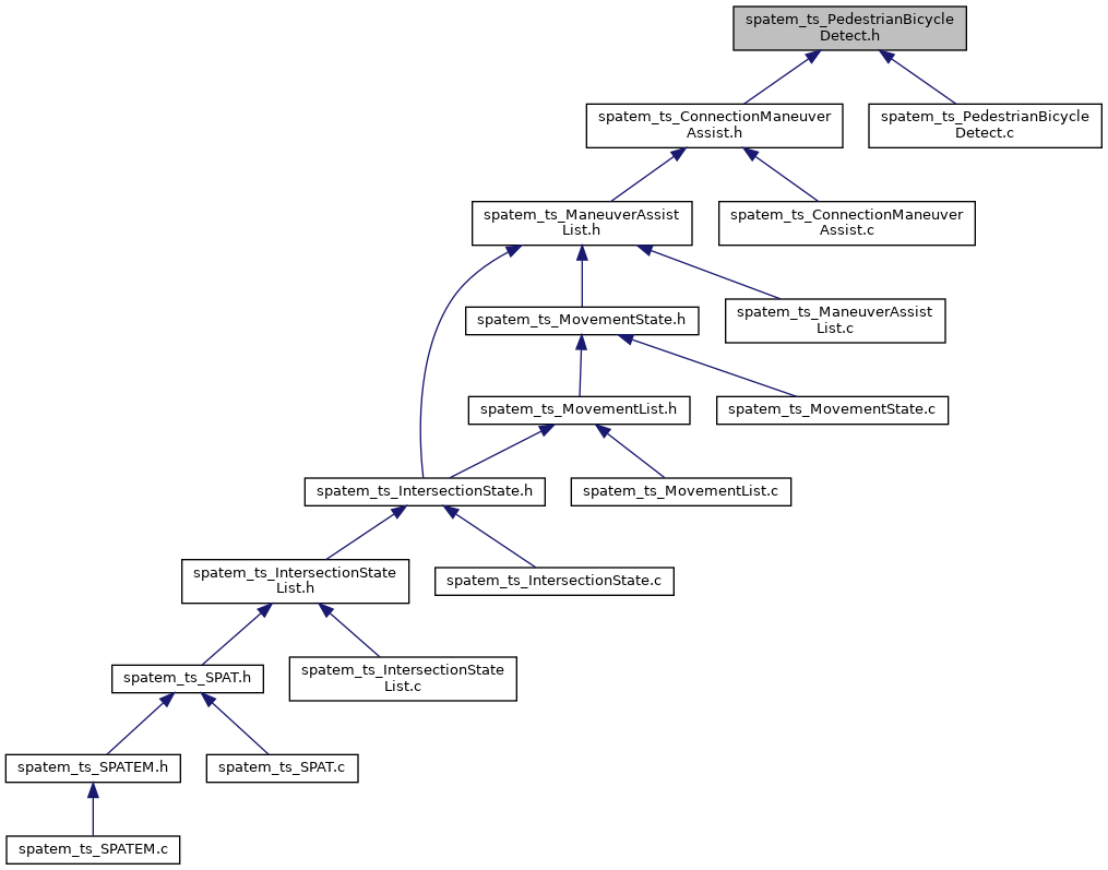
This graph shows which files directly or indirectly include this file:

Go to the source code of this file.

Typedefs

typedef BOOLEAN_t spatem_ts_PedestrianBicycleDetect_t
 

Variables

asn_TYPE_descriptor_t asn_DEF_spatem_ts_PedestrianBicycleDetect
 
asn_constr_check_f spatem_ts_PedestrianBicycleDetect_constraint
 
per_type_decoder_f spatem_ts_PedestrianBicycleDetect_decode_aper
 
per_type_decoder_f spatem_ts_PedestrianBicycleDetect_decode_uper
 
per_type_encoder_f spatem_ts_PedestrianBicycleDetect_encode_aper
 
jer_type_encoder_f spatem_ts_PedestrianBicycleDetect_encode_jer
 
per_type_encoder_f spatem_ts_PedestrianBicycleDetect_encode_uper
 
asn_struct_free_f spatem_ts_PedestrianBicycleDetect_free
 
asn_struct_print_f spatem_ts_PedestrianBicycleDetect_print
 

Typedef Documentation

◆ spatem_ts_PedestrianBicycleDetect_t

Definition at line 22 of file spatem_ts_PedestrianBicycleDetect.h.

Variable Documentation

◆ asn_DEF_spatem_ts_PedestrianBicycleDetect

asn_TYPE_descriptor_t asn_DEF_spatem_ts_PedestrianBicycleDetect

Definition at line 17 of file spatem_ts_PedestrianBicycleDetect.c.

◆ spatem_ts_PedestrianBicycleDetect_constraint

asn_constr_check_f spatem_ts_PedestrianBicycleDetect_constraint

Definition at line 28 of file spatem_ts_PedestrianBicycleDetect.h.

◆ spatem_ts_PedestrianBicycleDetect_decode_aper

per_type_decoder_f spatem_ts_PedestrianBicycleDetect_decode_aper

Definition at line 32 of file spatem_ts_PedestrianBicycleDetect.h.

◆ spatem_ts_PedestrianBicycleDetect_decode_uper

per_type_decoder_f spatem_ts_PedestrianBicycleDetect_decode_uper

Definition at line 30 of file spatem_ts_PedestrianBicycleDetect.h.

◆ spatem_ts_PedestrianBicycleDetect_encode_aper

per_type_encoder_f spatem_ts_PedestrianBicycleDetect_encode_aper

Definition at line 33 of file spatem_ts_PedestrianBicycleDetect.h.

◆ spatem_ts_PedestrianBicycleDetect_encode_jer

jer_type_encoder_f spatem_ts_PedestrianBicycleDetect_encode_jer

Definition at line 29 of file spatem_ts_PedestrianBicycleDetect.h.

◆ spatem_ts_PedestrianBicycleDetect_encode_uper

per_type_encoder_f spatem_ts_PedestrianBicycleDetect_encode_uper

Definition at line 31 of file spatem_ts_PedestrianBicycleDetect.h.

◆ spatem_ts_PedestrianBicycleDetect_free

asn_struct_free_f spatem_ts_PedestrianBicycleDetect_free

Definition at line 26 of file spatem_ts_PedestrianBicycleDetect.h.

◆ spatem_ts_PedestrianBicycleDetect_print

asn_struct_print_f spatem_ts_PedestrianBicycleDetect_print

Definition at line 27 of file spatem_ts_PedestrianBicycleDetect.h.



etsi_its_spatem_ts_coding
Author(s): Jean-Pierre Busch , Guido Küppers , Lennart Reiher
autogenerated on Sun May 18 2025 02:29:30