Classes | Typedefs | Variables
spatem_ts_Node-XY-24b.h File Reference
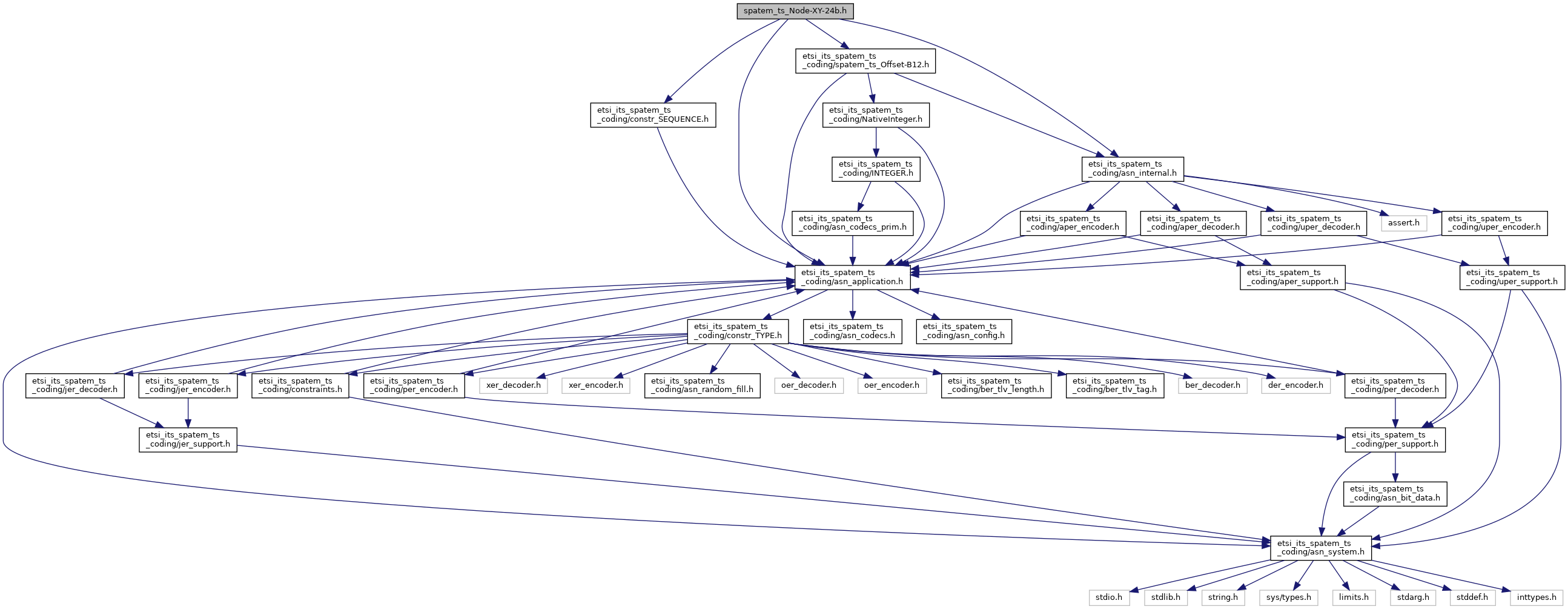
#include <etsi_its_spatem_ts_coding/asn_application.h>
#include "etsi_its_spatem_ts_coding/spatem_ts_Offset-B12.h"
#include <etsi_its_spatem_ts_coding/constr_SEQUENCE.h>
#include <etsi_its_spatem_ts_coding/asn_internal.h>
Include dependency graph for spatem_ts_Node-XY-24b.h:
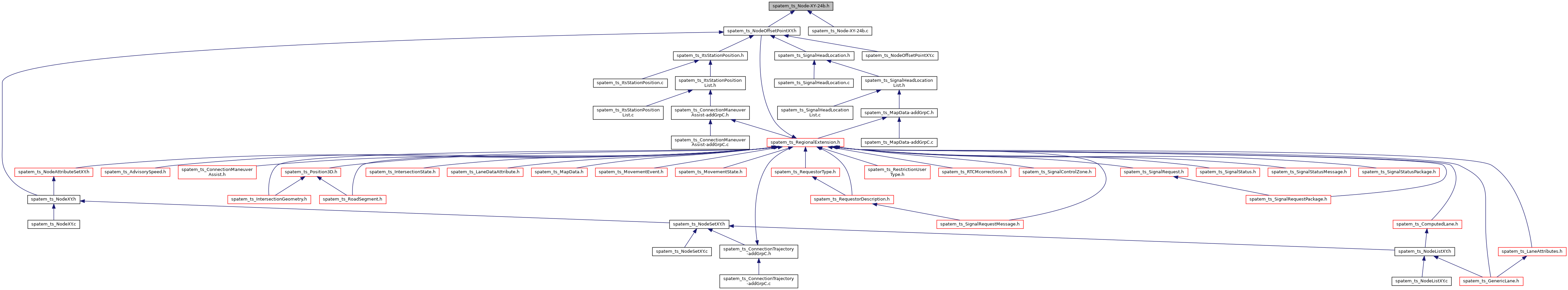
This graph shows which files directly or indirectly include this file:

Go to the source code of this file.

Classes

struct  spatem_ts_Node_XY_24b
 

Typedefs

typedef struct spatem_ts_Node_XY_24b spatem_ts_Node_XY_24b_t
 

Variables

asn_TYPE_descriptor_t asn_DEF_spatem_ts_Node_XY_24b
 
asn_TYPE_member_t asn_MBR_spatem_ts_Node_XY_24b_1 [2]
 
asn_SEQUENCE_specifics_t asn_SPC_spatem_ts_Node_XY_24b_specs_1
 

Typedef Documentation

◆ spatem_ts_Node_XY_24b_t

Variable Documentation

◆ asn_DEF_spatem_ts_Node_XY_24b

asn_TYPE_descriptor_t asn_DEF_spatem_ts_Node_XY_24b

Definition at line 67 of file spatem_ts_Node-XY-24b.c.

◆ asn_MBR_spatem_ts_Node_XY_24b_1

asn_TYPE_member_t asn_MBR_spatem_ts_Node_XY_24b_1[2]

Definition at line 10 of file spatem_ts_Node-XY-24b.c.

◆ asn_SPC_spatem_ts_Node_XY_24b_specs_1

asn_SEQUENCE_specifics_t asn_SPC_spatem_ts_Node_XY_24b_specs_1

Definition at line 59 of file spatem_ts_Node-XY-24b.c.



etsi_its_spatem_ts_coding
Author(s): Jean-Pierre Busch , Guido Küppers , Lennart Reiher
autogenerated on Sun May 18 2025 02:29:30