Typedefs | Variables
mcm_uulm_ManeuverID.h File Reference
#include <etsi_its_mcm_uulm_coding/asn_application.h>
#include <etsi_its_mcm_uulm_coding/NativeInteger.h>
#include <etsi_its_mcm_uulm_coding/asn_internal.h>
Include dependency graph for mcm_uulm_ManeuverID.h:
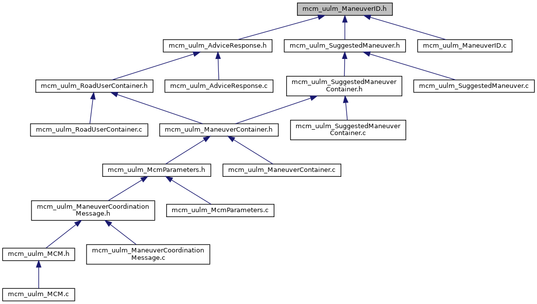
This graph shows which files directly or indirectly include this file:

Go to the source code of this file.

Typedefs

typedef long mcm_uulm_ManeuverID_t
 

Variables

asn_TYPE_descriptor_t asn_DEF_mcm_uulm_ManeuverID
 
asn_per_constraints_t asn_PER_type_mcm_uulm_ManeuverID_constr_1
 
asn_constr_check_f mcm_uulm_ManeuverID_constraint
 
per_type_decoder_f mcm_uulm_ManeuverID_decode_aper
 
per_type_decoder_f mcm_uulm_ManeuverID_decode_uper
 
per_type_encoder_f mcm_uulm_ManeuverID_encode_aper
 
jer_type_encoder_f mcm_uulm_ManeuverID_encode_jer
 
per_type_encoder_f mcm_uulm_ManeuverID_encode_uper
 
asn_struct_free_f mcm_uulm_ManeuverID_free
 
asn_struct_print_f mcm_uulm_ManeuverID_print
 

Typedef Documentation

◆ mcm_uulm_ManeuverID_t

typedef long mcm_uulm_ManeuverID_t

Definition at line 22 of file mcm_uulm_ManeuverID.h.

Variable Documentation

◆ asn_DEF_mcm_uulm_ManeuverID

asn_TYPE_descriptor_t asn_DEF_mcm_uulm_ManeuverID

Definition at line 49 of file mcm_uulm_ManeuverID.c.

◆ asn_PER_type_mcm_uulm_ManeuverID_constr_1

asn_per_constraints_t asn_PER_type_mcm_uulm_ManeuverID_constr_1

◆ mcm_uulm_ManeuverID_constraint

asn_constr_check_f mcm_uulm_ManeuverID_constraint

Definition at line 29 of file mcm_uulm_ManeuverID.h.

◆ mcm_uulm_ManeuverID_decode_aper

per_type_decoder_f mcm_uulm_ManeuverID_decode_aper

Definition at line 33 of file mcm_uulm_ManeuverID.h.

◆ mcm_uulm_ManeuverID_decode_uper

per_type_decoder_f mcm_uulm_ManeuverID_decode_uper

Definition at line 31 of file mcm_uulm_ManeuverID.h.

◆ mcm_uulm_ManeuverID_encode_aper

per_type_encoder_f mcm_uulm_ManeuverID_encode_aper

Definition at line 34 of file mcm_uulm_ManeuverID.h.

◆ mcm_uulm_ManeuverID_encode_jer

jer_type_encoder_f mcm_uulm_ManeuverID_encode_jer

Definition at line 30 of file mcm_uulm_ManeuverID.h.

◆ mcm_uulm_ManeuverID_encode_uper

per_type_encoder_f mcm_uulm_ManeuverID_encode_uper

Definition at line 32 of file mcm_uulm_ManeuverID.h.

◆ mcm_uulm_ManeuverID_free

asn_struct_free_f mcm_uulm_ManeuverID_free

Definition at line 27 of file mcm_uulm_ManeuverID.h.

◆ mcm_uulm_ManeuverID_print

asn_struct_print_f mcm_uulm_ManeuverID_print

Definition at line 28 of file mcm_uulm_ManeuverID.h.



etsi_its_mcm_uulm_coding
Author(s): Jean-Pierre Busch , Guido Küppers , Lennart Reiher
autogenerated on Sun May 18 2025 02:27:25