Typedefs | Enumerations | Variables
mcm_uulm_AltitudeConfidence.h File Reference
#include <etsi_its_mcm_uulm_coding/asn_application.h>
#include <etsi_its_mcm_uulm_coding/NativeEnumerated.h>
#include <etsi_its_mcm_uulm_coding/asn_internal.h>
Include dependency graph for mcm_uulm_AltitudeConfidence.h:
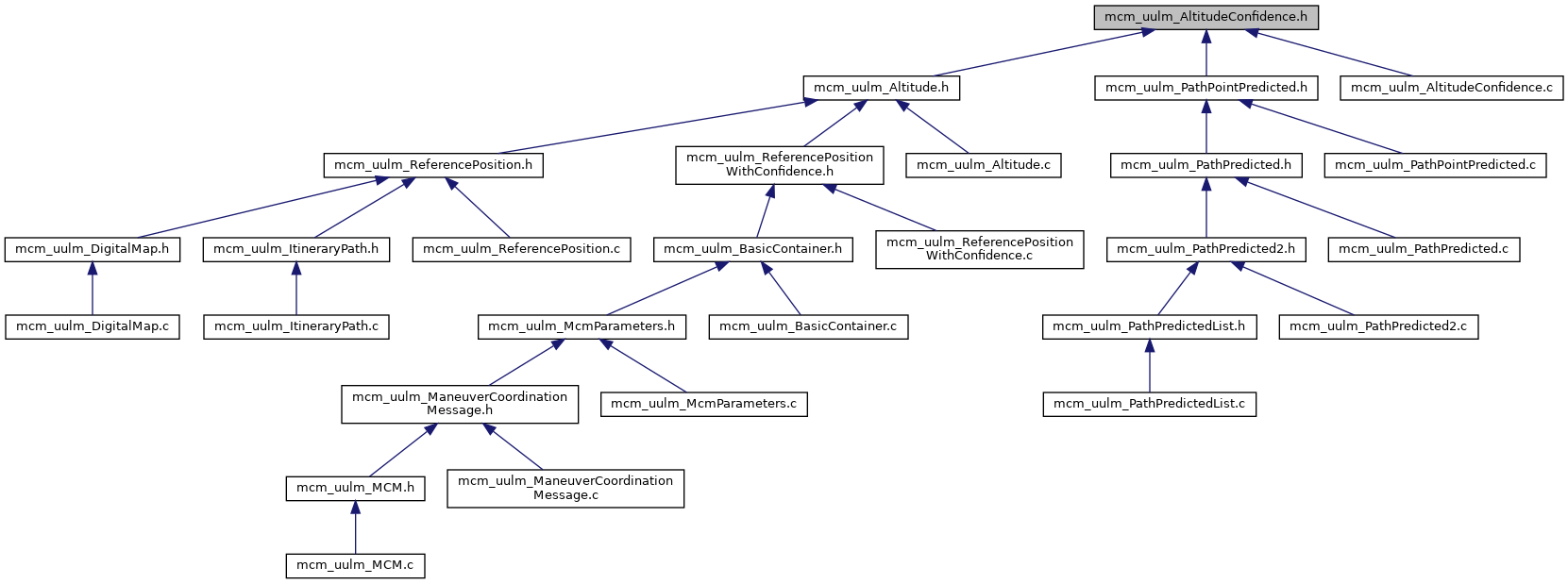
This graph shows which files directly or indirectly include this file:

Go to the source code of this file.

Typedefs

typedef enum mcm_uulm_AltitudeConfidence e_mcm_uulm_AltitudeConfidence
 
typedef long mcm_uulm_AltitudeConfidence_t
 

Enumerations

enum  mcm_uulm_AltitudeConfidence {
  mcm_uulm_AltitudeConfidence_alt_000_01 = 0, mcm_uulm_AltitudeConfidence_alt_000_02 = 1, mcm_uulm_AltitudeConfidence_alt_000_05 = 2, mcm_uulm_AltitudeConfidence_alt_000_10 = 3,
  mcm_uulm_AltitudeConfidence_alt_000_20 = 4, mcm_uulm_AltitudeConfidence_alt_000_50 = 5, mcm_uulm_AltitudeConfidence_alt_001_00 = 6, mcm_uulm_AltitudeConfidence_alt_002_00 = 7,
  mcm_uulm_AltitudeConfidence_alt_005_00 = 8, mcm_uulm_AltitudeConfidence_alt_010_00 = 9, mcm_uulm_AltitudeConfidence_alt_020_00 = 10, mcm_uulm_AltitudeConfidence_alt_050_00 = 11,
  mcm_uulm_AltitudeConfidence_alt_100_00 = 12, mcm_uulm_AltitudeConfidence_alt_200_00 = 13, mcm_uulm_AltitudeConfidence_outOfRange = 14, mcm_uulm_AltitudeConfidence_unavailable = 15
}
 

Variables

asn_TYPE_descriptor_t asn_DEF_mcm_uulm_AltitudeConfidence
 
asn_per_constraints_t asn_PER_type_mcm_uulm_AltitudeConfidence_constr_1
 
const asn_INTEGER_specifics_t asn_SPC_mcm_uulm_AltitudeConfidence_specs_1
 
asn_constr_check_f mcm_uulm_AltitudeConfidence_constraint
 
per_type_decoder_f mcm_uulm_AltitudeConfidence_decode_aper
 
per_type_decoder_f mcm_uulm_AltitudeConfidence_decode_uper
 
per_type_encoder_f mcm_uulm_AltitudeConfidence_encode_aper
 
jer_type_encoder_f mcm_uulm_AltitudeConfidence_encode_jer
 
per_type_encoder_f mcm_uulm_AltitudeConfidence_encode_uper
 
asn_struct_free_f mcm_uulm_AltitudeConfidence_free
 
asn_struct_print_f mcm_uulm_AltitudeConfidence_print
 

Typedef Documentation

◆ e_mcm_uulm_AltitudeConfidence

◆ mcm_uulm_AltitudeConfidence_t

Definition at line 42 of file mcm_uulm_AltitudeConfidence.h.

Enumeration Type Documentation

◆ mcm_uulm_AltitudeConfidence

Enumerator
mcm_uulm_AltitudeConfidence_alt_000_01 
mcm_uulm_AltitudeConfidence_alt_000_02 
mcm_uulm_AltitudeConfidence_alt_000_05 
mcm_uulm_AltitudeConfidence_alt_000_10 
mcm_uulm_AltitudeConfidence_alt_000_20 
mcm_uulm_AltitudeConfidence_alt_000_50 
mcm_uulm_AltitudeConfidence_alt_001_00 
mcm_uulm_AltitudeConfidence_alt_002_00 
mcm_uulm_AltitudeConfidence_alt_005_00 
mcm_uulm_AltitudeConfidence_alt_010_00 
mcm_uulm_AltitudeConfidence_alt_020_00 
mcm_uulm_AltitudeConfidence_alt_050_00 
mcm_uulm_AltitudeConfidence_alt_100_00 
mcm_uulm_AltitudeConfidence_alt_200_00 
mcm_uulm_AltitudeConfidence_outOfRange 
mcm_uulm_AltitudeConfidence_unavailable 

Definition at line 22 of file mcm_uulm_AltitudeConfidence.h.

Variable Documentation

◆ asn_DEF_mcm_uulm_AltitudeConfidence

asn_TYPE_descriptor_t asn_DEF_mcm_uulm_AltitudeConfidence

Definition at line 69 of file mcm_uulm_AltitudeConfidence.c.

◆ asn_PER_type_mcm_uulm_AltitudeConfidence_constr_1

asn_per_constraints_t asn_PER_type_mcm_uulm_AltitudeConfidence_constr_1

◆ asn_SPC_mcm_uulm_AltitudeConfidence_specs_1

const asn_INTEGER_specifics_t asn_SPC_mcm_uulm_AltitudeConfidence_specs_1

Definition at line 57 of file mcm_uulm_AltitudeConfidence.c.

◆ mcm_uulm_AltitudeConfidence_constraint

asn_constr_check_f mcm_uulm_AltitudeConfidence_constraint

Definition at line 50 of file mcm_uulm_AltitudeConfidence.h.

◆ mcm_uulm_AltitudeConfidence_decode_aper

per_type_decoder_f mcm_uulm_AltitudeConfidence_decode_aper

Definition at line 54 of file mcm_uulm_AltitudeConfidence.h.

◆ mcm_uulm_AltitudeConfidence_decode_uper

per_type_decoder_f mcm_uulm_AltitudeConfidence_decode_uper

Definition at line 52 of file mcm_uulm_AltitudeConfidence.h.

◆ mcm_uulm_AltitudeConfidence_encode_aper

per_type_encoder_f mcm_uulm_AltitudeConfidence_encode_aper

Definition at line 55 of file mcm_uulm_AltitudeConfidence.h.

◆ mcm_uulm_AltitudeConfidence_encode_jer

jer_type_encoder_f mcm_uulm_AltitudeConfidence_encode_jer

Definition at line 51 of file mcm_uulm_AltitudeConfidence.h.

◆ mcm_uulm_AltitudeConfidence_encode_uper

per_type_encoder_f mcm_uulm_AltitudeConfidence_encode_uper

Definition at line 53 of file mcm_uulm_AltitudeConfidence.h.

◆ mcm_uulm_AltitudeConfidence_free

asn_struct_free_f mcm_uulm_AltitudeConfidence_free

Definition at line 48 of file mcm_uulm_AltitudeConfidence.h.

◆ mcm_uulm_AltitudeConfidence_print

asn_struct_print_f mcm_uulm_AltitudeConfidence_print

Definition at line 49 of file mcm_uulm_AltitudeConfidence.h.



etsi_its_mcm_uulm_coding
Author(s): Jean-Pierre Busch , Guido Küppers , Lennart Reiher
autogenerated on Sun May 18 2025 02:27:24