Typedefs | Variables
mapem_ts_RoadwayCrownAngle.h File Reference
#include <etsi_its_mapem_ts_coding/asn_application.h>
#include <etsi_its_mapem_ts_coding/NativeInteger.h>
#include <etsi_its_mapem_ts_coding/asn_internal.h>
Include dependency graph for mapem_ts_RoadwayCrownAngle.h:
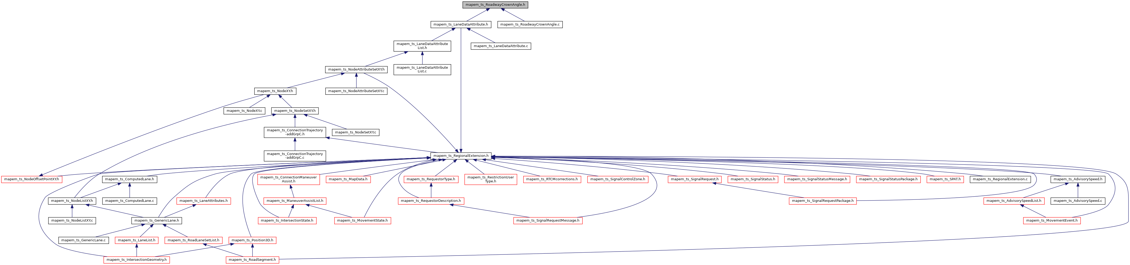
This graph shows which files directly or indirectly include this file:

Go to the source code of this file.

Typedefs

typedef long mapem_ts_RoadwayCrownAngle_t
 

Variables

asn_TYPE_descriptor_t asn_DEF_mapem_ts_RoadwayCrownAngle
 
asn_per_constraints_t asn_PER_type_mapem_ts_RoadwayCrownAngle_constr_1
 
asn_constr_check_f mapem_ts_RoadwayCrownAngle_constraint
 
per_type_decoder_f mapem_ts_RoadwayCrownAngle_decode_aper
 
per_type_decoder_f mapem_ts_RoadwayCrownAngle_decode_uper
 
per_type_encoder_f mapem_ts_RoadwayCrownAngle_encode_aper
 
jer_type_encoder_f mapem_ts_RoadwayCrownAngle_encode_jer
 
per_type_encoder_f mapem_ts_RoadwayCrownAngle_encode_uper
 
asn_struct_free_f mapem_ts_RoadwayCrownAngle_free
 
asn_struct_print_f mapem_ts_RoadwayCrownAngle_print
 

Typedef Documentation

◆ mapem_ts_RoadwayCrownAngle_t

Definition at line 22 of file mapem_ts_RoadwayCrownAngle.h.

Variable Documentation

◆ asn_DEF_mapem_ts_RoadwayCrownAngle

asn_TYPE_descriptor_t asn_DEF_mapem_ts_RoadwayCrownAngle

Definition at line 49 of file mapem_ts_RoadwayCrownAngle.c.

◆ asn_PER_type_mapem_ts_RoadwayCrownAngle_constr_1

asn_per_constraints_t asn_PER_type_mapem_ts_RoadwayCrownAngle_constr_1

◆ mapem_ts_RoadwayCrownAngle_constraint

asn_constr_check_f mapem_ts_RoadwayCrownAngle_constraint

Definition at line 29 of file mapem_ts_RoadwayCrownAngle.h.

◆ mapem_ts_RoadwayCrownAngle_decode_aper

per_type_decoder_f mapem_ts_RoadwayCrownAngle_decode_aper

Definition at line 33 of file mapem_ts_RoadwayCrownAngle.h.

◆ mapem_ts_RoadwayCrownAngle_decode_uper

per_type_decoder_f mapem_ts_RoadwayCrownAngle_decode_uper

Definition at line 31 of file mapem_ts_RoadwayCrownAngle.h.

◆ mapem_ts_RoadwayCrownAngle_encode_aper

per_type_encoder_f mapem_ts_RoadwayCrownAngle_encode_aper

Definition at line 34 of file mapem_ts_RoadwayCrownAngle.h.

◆ mapem_ts_RoadwayCrownAngle_encode_jer

jer_type_encoder_f mapem_ts_RoadwayCrownAngle_encode_jer

Definition at line 30 of file mapem_ts_RoadwayCrownAngle.h.

◆ mapem_ts_RoadwayCrownAngle_encode_uper

per_type_encoder_f mapem_ts_RoadwayCrownAngle_encode_uper

Definition at line 32 of file mapem_ts_RoadwayCrownAngle.h.

◆ mapem_ts_RoadwayCrownAngle_free

asn_struct_free_f mapem_ts_RoadwayCrownAngle_free

Definition at line 27 of file mapem_ts_RoadwayCrownAngle.h.

◆ mapem_ts_RoadwayCrownAngle_print

asn_struct_print_f mapem_ts_RoadwayCrownAngle_print

Definition at line 28 of file mapem_ts_RoadwayCrownAngle.h.



etsi_its_mapem_ts_coding
Author(s): Jean-Pierre Busch , Guido Küppers , Lennart Reiher
autogenerated on Sun May 18 2025 02:25:52