Typedefs | Variables
denm_ts_StandardLength12b.h File Reference
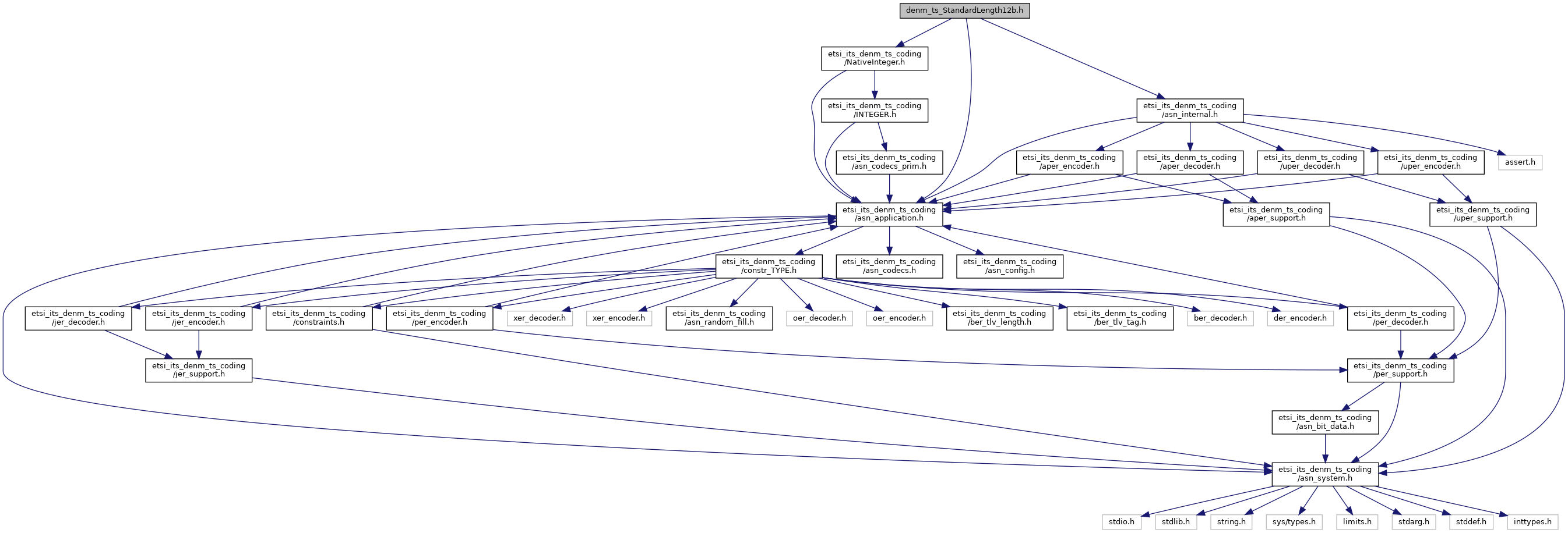
#include <etsi_its_denm_ts_coding/asn_application.h>
#include <etsi_its_denm_ts_coding/NativeInteger.h>
#include <etsi_its_denm_ts_coding/asn_internal.h>
Include dependency graph for denm_ts_StandardLength12b.h:
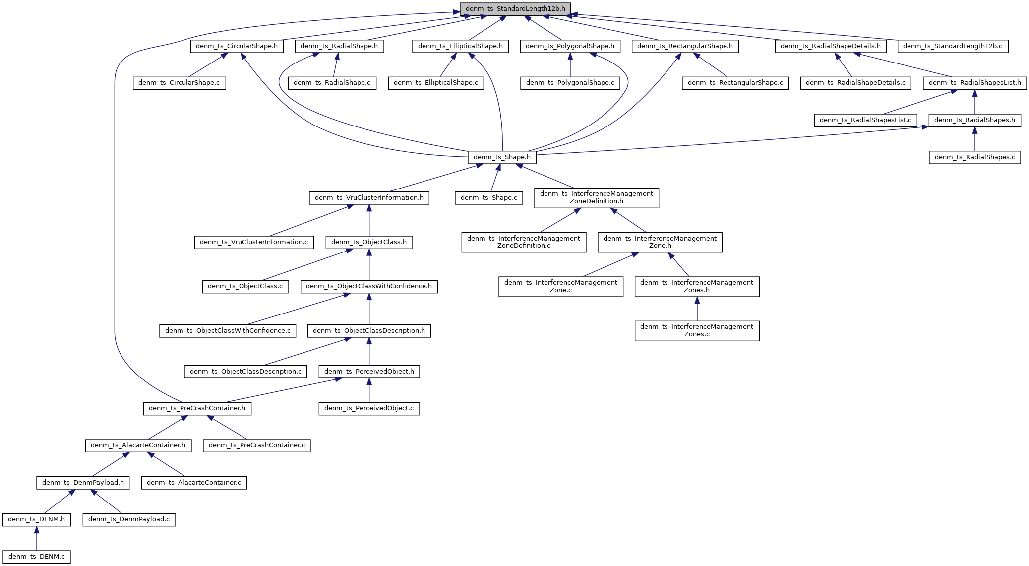
This graph shows which files directly or indirectly include this file:

Go to the source code of this file.

Typedefs

typedef long denm_ts_StandardLength12b_t
 

Variables

asn_TYPE_descriptor_t asn_DEF_denm_ts_StandardLength12b
 
asn_per_constraints_t asn_PER_type_denm_ts_StandardLength12b_constr_1
 
asn_constr_check_f denm_ts_StandardLength12b_constraint
 
per_type_decoder_f denm_ts_StandardLength12b_decode_aper
 
per_type_decoder_f denm_ts_StandardLength12b_decode_uper
 
per_type_encoder_f denm_ts_StandardLength12b_encode_aper
 
jer_type_encoder_f denm_ts_StandardLength12b_encode_jer
 
per_type_encoder_f denm_ts_StandardLength12b_encode_uper
 
asn_struct_free_f denm_ts_StandardLength12b_free
 
asn_struct_print_f denm_ts_StandardLength12b_print
 

Typedef Documentation

◆ denm_ts_StandardLength12b_t

Definition at line 22 of file denm_ts_StandardLength12b.h.

Variable Documentation

◆ asn_DEF_denm_ts_StandardLength12b

asn_TYPE_descriptor_t asn_DEF_denm_ts_StandardLength12b

Definition at line 49 of file denm_ts_StandardLength12b.c.

◆ asn_PER_type_denm_ts_StandardLength12b_constr_1

asn_per_constraints_t asn_PER_type_denm_ts_StandardLength12b_constr_1

◆ denm_ts_StandardLength12b_constraint

asn_constr_check_f denm_ts_StandardLength12b_constraint

Definition at line 29 of file denm_ts_StandardLength12b.h.

◆ denm_ts_StandardLength12b_decode_aper

per_type_decoder_f denm_ts_StandardLength12b_decode_aper

Definition at line 33 of file denm_ts_StandardLength12b.h.

◆ denm_ts_StandardLength12b_decode_uper

per_type_decoder_f denm_ts_StandardLength12b_decode_uper

Definition at line 31 of file denm_ts_StandardLength12b.h.

◆ denm_ts_StandardLength12b_encode_aper

per_type_encoder_f denm_ts_StandardLength12b_encode_aper

Definition at line 34 of file denm_ts_StandardLength12b.h.

◆ denm_ts_StandardLength12b_encode_jer

jer_type_encoder_f denm_ts_StandardLength12b_encode_jer

Definition at line 30 of file denm_ts_StandardLength12b.h.

◆ denm_ts_StandardLength12b_encode_uper

per_type_encoder_f denm_ts_StandardLength12b_encode_uper

Definition at line 32 of file denm_ts_StandardLength12b.h.

◆ denm_ts_StandardLength12b_free

asn_struct_free_f denm_ts_StandardLength12b_free

Definition at line 27 of file denm_ts_StandardLength12b.h.

◆ denm_ts_StandardLength12b_print

asn_struct_print_f denm_ts_StandardLength12b_print

Definition at line 28 of file denm_ts_StandardLength12b.h.



etsi_its_denm_ts_coding
Author(s): Jean-Pierre Busch , Guido Küppers , Lennart Reiher
autogenerated on Sun May 18 2025 02:24:29