Typedefs | Enumerations | Variables
denm_ts_PathId.h File Reference
#include <etsi_its_denm_ts_coding/asn_application.h>
#include <etsi_its_denm_ts_coding/NativeInteger.h>
#include <etsi_its_denm_ts_coding/asn_internal.h>
Include dependency graph for denm_ts_PathId.h:
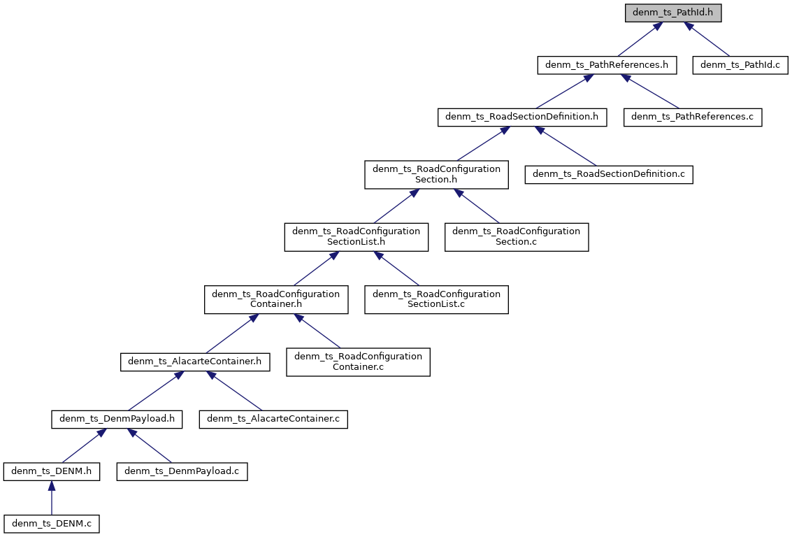
This graph shows which files directly or indirectly include this file:

Go to the source code of this file.

Typedefs

typedef long denm_ts_PathId_t
 
typedef enum denm_ts_PathId e_denm_ts_PathId
 

Enumerations

enum  denm_ts_PathId {
  denm_ts_PathId_noPath = 0, denm_ts_PathId_path1 = 1, denm_ts_PathId_path2 = 2, denm_ts_PathId_path3 = 3,
  denm_ts_PathId_path4 = 4, denm_ts_PathId_path5 = 5, denm_ts_PathId_path6 = 6, denm_ts_PathId_path7 = 7,
  denm_ts_PathId_pathExtended1 = 8, denm_ts_PathId_pathExtended2 = 9, denm_ts_PathId_pathExtended3 = 10, denm_ts_PathId_pathExtended4 = 11,
  denm_ts_PathId_pathExtended5 = 12, denm_ts_PathId_pathExtended6 = 13, denm_ts_PathId_pathExtended7 = 14
}
 

Variables

asn_TYPE_descriptor_t asn_DEF_denm_ts_PathId
 
asn_per_constraints_t asn_PER_type_denm_ts_PathId_constr_1
 
asn_constr_check_f denm_ts_PathId_constraint
 
per_type_decoder_f denm_ts_PathId_decode_aper
 
per_type_decoder_f denm_ts_PathId_decode_uper
 
per_type_encoder_f denm_ts_PathId_encode_aper
 
jer_type_encoder_f denm_ts_PathId_encode_jer
 
per_type_encoder_f denm_ts_PathId_encode_uper
 
asn_struct_free_f denm_ts_PathId_free
 
asn_struct_print_f denm_ts_PathId_print
 

Typedef Documentation

◆ denm_ts_PathId_t

typedef long denm_ts_PathId_t

Definition at line 41 of file denm_ts_PathId.h.

◆ e_denm_ts_PathId

Enumeration Type Documentation

◆ denm_ts_PathId

Enumerator
denm_ts_PathId_noPath 
denm_ts_PathId_path1 
denm_ts_PathId_path2 
denm_ts_PathId_path3 
denm_ts_PathId_path4 
denm_ts_PathId_path5 
denm_ts_PathId_path6 
denm_ts_PathId_path7 
denm_ts_PathId_pathExtended1 
denm_ts_PathId_pathExtended2 
denm_ts_PathId_pathExtended3 
denm_ts_PathId_pathExtended4 
denm_ts_PathId_pathExtended5 
denm_ts_PathId_pathExtended6 
denm_ts_PathId_pathExtended7 

Definition at line 22 of file denm_ts_PathId.h.

Variable Documentation

◆ asn_DEF_denm_ts_PathId

asn_TYPE_descriptor_t asn_DEF_denm_ts_PathId

Definition at line 49 of file denm_ts_PathId.c.

◆ asn_PER_type_denm_ts_PathId_constr_1

asn_per_constraints_t asn_PER_type_denm_ts_PathId_constr_1

◆ denm_ts_PathId_constraint

asn_constr_check_f denm_ts_PathId_constraint

Definition at line 48 of file denm_ts_PathId.h.

◆ denm_ts_PathId_decode_aper

per_type_decoder_f denm_ts_PathId_decode_aper

Definition at line 52 of file denm_ts_PathId.h.

◆ denm_ts_PathId_decode_uper

per_type_decoder_f denm_ts_PathId_decode_uper

Definition at line 50 of file denm_ts_PathId.h.

◆ denm_ts_PathId_encode_aper

per_type_encoder_f denm_ts_PathId_encode_aper

Definition at line 53 of file denm_ts_PathId.h.

◆ denm_ts_PathId_encode_jer

jer_type_encoder_f denm_ts_PathId_encode_jer

Definition at line 49 of file denm_ts_PathId.h.

◆ denm_ts_PathId_encode_uper

per_type_encoder_f denm_ts_PathId_encode_uper

Definition at line 51 of file denm_ts_PathId.h.

◆ denm_ts_PathId_free

asn_struct_free_f denm_ts_PathId_free

Definition at line 46 of file denm_ts_PathId.h.

◆ denm_ts_PathId_print

asn_struct_print_f denm_ts_PathId_print

Definition at line 47 of file denm_ts_PathId.h.



etsi_its_denm_ts_coding
Author(s): Jean-Pierre Busch , Guido Küppers , Lennart Reiher
autogenerated on Sun May 18 2025 02:24:29