Typedefs | Enumerations | Variables
denm_ts_Direction.h File Reference
#include <etsi_its_denm_ts_coding/asn_application.h>
#include <etsi_its_denm_ts_coding/NativeInteger.h>
#include <etsi_its_denm_ts_coding/asn_internal.h>
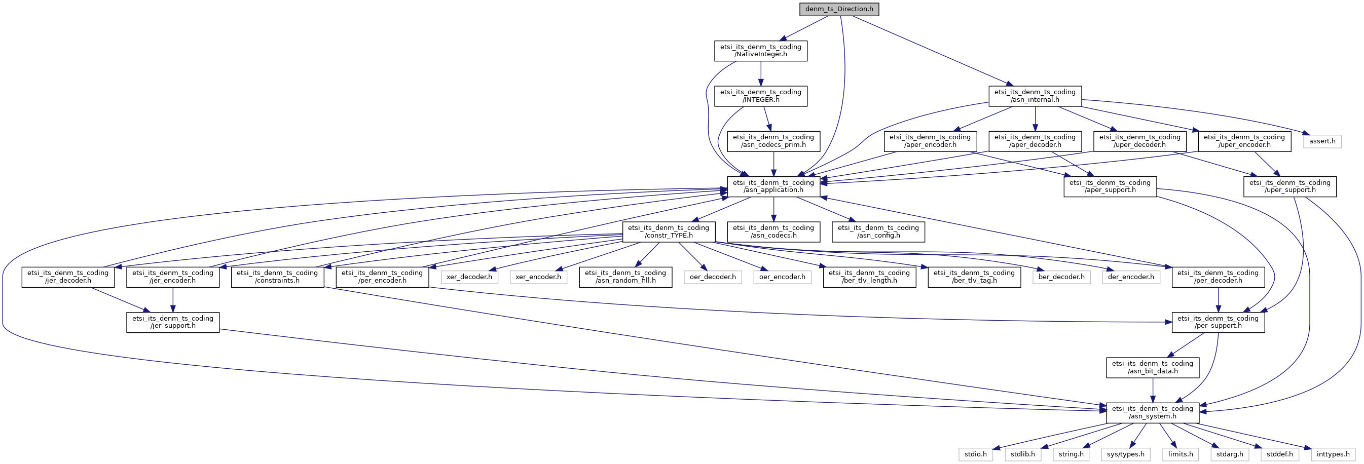
Include dependency graph for denm_ts_Direction.h:
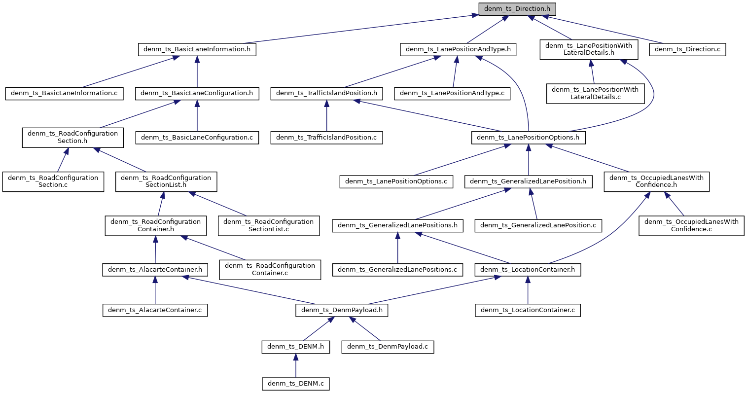
This graph shows which files directly or indirectly include this file:

Go to the source code of this file.

Typedefs

typedef long denm_ts_Direction_t
 
typedef enum denm_ts_Direction e_denm_ts_Direction
 

Enumerations

enum  denm_ts_Direction { denm_ts_Direction_sameDirection = 0, denm_ts_Direction_oppositeDirection = 1, denm_ts_Direction_bothDirections = 2, denm_ts_Direction_unavailable = 3 }
 

Variables

asn_TYPE_descriptor_t asn_DEF_denm_ts_Direction
 
asn_per_constraints_t asn_PER_type_denm_ts_Direction_constr_1
 
asn_constr_check_f denm_ts_Direction_constraint
 
per_type_decoder_f denm_ts_Direction_decode_aper
 
per_type_decoder_f denm_ts_Direction_decode_uper
 
per_type_encoder_f denm_ts_Direction_encode_aper
 
jer_type_encoder_f denm_ts_Direction_encode_jer
 
per_type_encoder_f denm_ts_Direction_encode_uper
 
asn_struct_free_f denm_ts_Direction_free
 
asn_struct_print_f denm_ts_Direction_print
 

Typedef Documentation

◆ denm_ts_Direction_t

typedef long denm_ts_Direction_t

Definition at line 30 of file denm_ts_Direction.h.

◆ e_denm_ts_Direction

Enumeration Type Documentation

◆ denm_ts_Direction

Enumerator
denm_ts_Direction_sameDirection 
denm_ts_Direction_oppositeDirection 
denm_ts_Direction_bothDirections 
denm_ts_Direction_unavailable 

Definition at line 22 of file denm_ts_Direction.h.

Variable Documentation

◆ asn_DEF_denm_ts_Direction

asn_TYPE_descriptor_t asn_DEF_denm_ts_Direction

Definition at line 49 of file denm_ts_Direction.c.

◆ asn_PER_type_denm_ts_Direction_constr_1

asn_per_constraints_t asn_PER_type_denm_ts_Direction_constr_1

◆ denm_ts_Direction_constraint

asn_constr_check_f denm_ts_Direction_constraint

Definition at line 37 of file denm_ts_Direction.h.

◆ denm_ts_Direction_decode_aper

per_type_decoder_f denm_ts_Direction_decode_aper

Definition at line 41 of file denm_ts_Direction.h.

◆ denm_ts_Direction_decode_uper

per_type_decoder_f denm_ts_Direction_decode_uper

Definition at line 39 of file denm_ts_Direction.h.

◆ denm_ts_Direction_encode_aper

per_type_encoder_f denm_ts_Direction_encode_aper

Definition at line 42 of file denm_ts_Direction.h.

◆ denm_ts_Direction_encode_jer

jer_type_encoder_f denm_ts_Direction_encode_jer

Definition at line 38 of file denm_ts_Direction.h.

◆ denm_ts_Direction_encode_uper

per_type_encoder_f denm_ts_Direction_encode_uper

Definition at line 40 of file denm_ts_Direction.h.

◆ denm_ts_Direction_free

asn_struct_free_f denm_ts_Direction_free

Definition at line 35 of file denm_ts_Direction.h.

◆ denm_ts_Direction_print

asn_struct_print_f denm_ts_Direction_print

Definition at line 36 of file denm_ts_Direction.h.



etsi_its_denm_ts_coding
Author(s): Jean-Pierre Busch , Guido Küppers , Lennart Reiher
autogenerated on Sun May 18 2025 02:24:28