Typedefs | Variables
denm_StationID.h File Reference
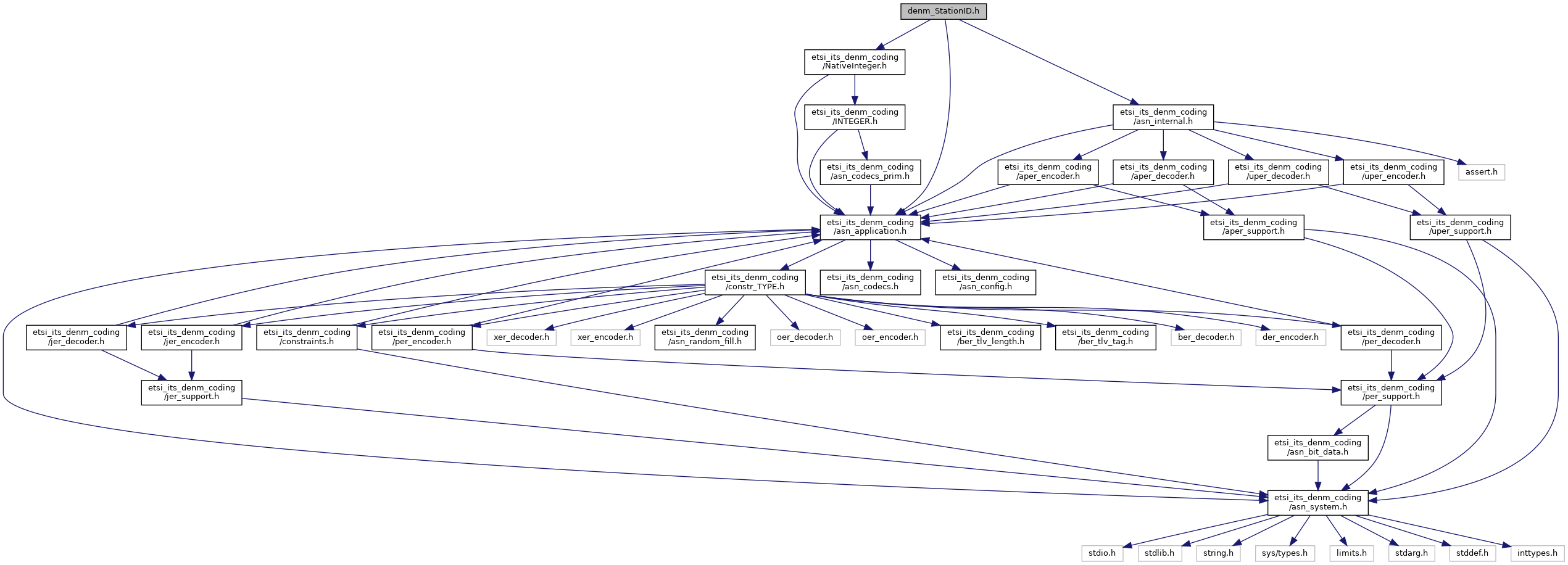
#include <etsi_its_denm_coding/asn_application.h>
#include <etsi_its_denm_coding/NativeInteger.h>
#include <etsi_its_denm_coding/asn_internal.h>
Include dependency graph for denm_StationID.h:
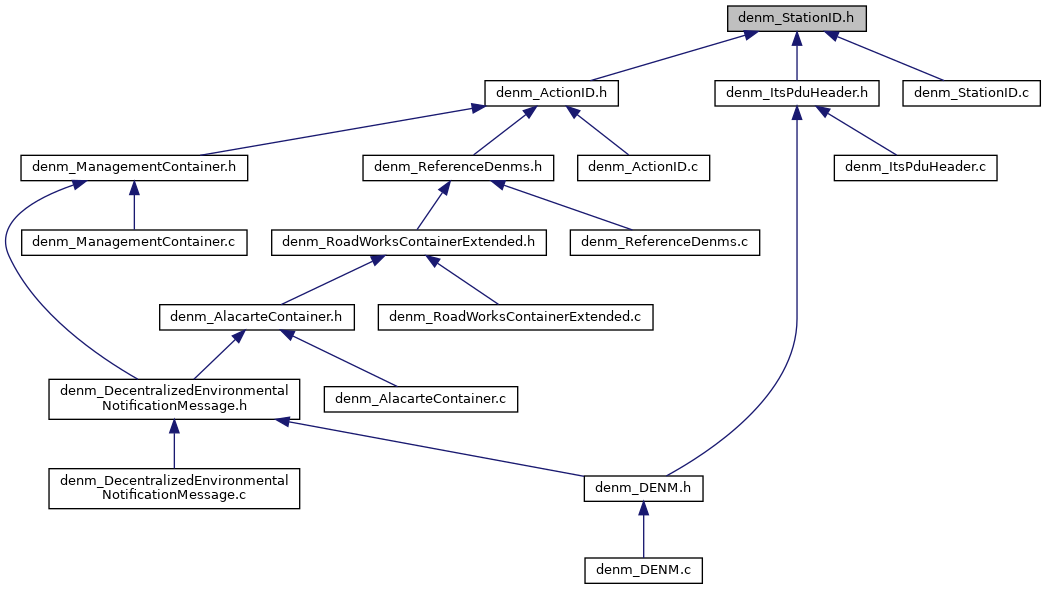
This graph shows which files directly or indirectly include this file:

Go to the source code of this file.

Typedefs

typedef unsigned long denm_StationID_t
 

Variables

asn_TYPE_descriptor_t asn_DEF_denm_StationID
 
asn_per_constraints_t asn_PER_type_denm_StationID_constr_1
 
const asn_INTEGER_specifics_t asn_SPC_denm_StationID_specs_1
 
asn_constr_check_f denm_StationID_constraint
 
per_type_decoder_f denm_StationID_decode_aper
 
per_type_decoder_f denm_StationID_decode_uper
 
per_type_encoder_f denm_StationID_encode_aper
 
jer_type_encoder_f denm_StationID_encode_jer
 
per_type_encoder_f denm_StationID_encode_uper
 
asn_struct_free_f denm_StationID_free
 
asn_struct_print_f denm_StationID_print
 

Typedef Documentation

◆ denm_StationID_t

typedef unsigned long denm_StationID_t

Definition at line 22 of file denm_StationID.h.

Variable Documentation

◆ asn_DEF_denm_StationID

asn_TYPE_descriptor_t asn_DEF_denm_StationID

Definition at line 45 of file denm_StationID.c.

◆ asn_PER_type_denm_StationID_constr_1

asn_per_constraints_t asn_PER_type_denm_StationID_constr_1

◆ asn_SPC_denm_StationID_specs_1

const asn_INTEGER_specifics_t asn_SPC_denm_StationID_specs_1

Definition at line 37 of file denm_StationID.c.

◆ denm_StationID_constraint

asn_constr_check_f denm_StationID_constraint

Definition at line 30 of file denm_StationID.h.

◆ denm_StationID_decode_aper

per_type_decoder_f denm_StationID_decode_aper

Definition at line 34 of file denm_StationID.h.

◆ denm_StationID_decode_uper

per_type_decoder_f denm_StationID_decode_uper

Definition at line 32 of file denm_StationID.h.

◆ denm_StationID_encode_aper

per_type_encoder_f denm_StationID_encode_aper

Definition at line 35 of file denm_StationID.h.

◆ denm_StationID_encode_jer

jer_type_encoder_f denm_StationID_encode_jer

Definition at line 31 of file denm_StationID.h.

◆ denm_StationID_encode_uper

per_type_encoder_f denm_StationID_encode_uper

Definition at line 33 of file denm_StationID.h.

◆ denm_StationID_free

asn_struct_free_f denm_StationID_free

Definition at line 28 of file denm_StationID.h.

◆ denm_StationID_print

asn_struct_print_f denm_StationID_print

Definition at line 29 of file denm_StationID.h.



etsi_its_denm_coding
Author(s): Jean-Pierre Busch , Guido Küppers , Lennart Reiher
autogenerated on Sun May 18 2025 02:23:48