Typedefs | Enumerations | Variables
cam_ts_RailwayLevelCrossingSubCauseCode.h File Reference
#include <etsi_its_cam_ts_coding/asn_application.h>
#include <etsi_its_cam_ts_coding/NativeInteger.h>
#include <etsi_its_cam_ts_coding/asn_internal.h>
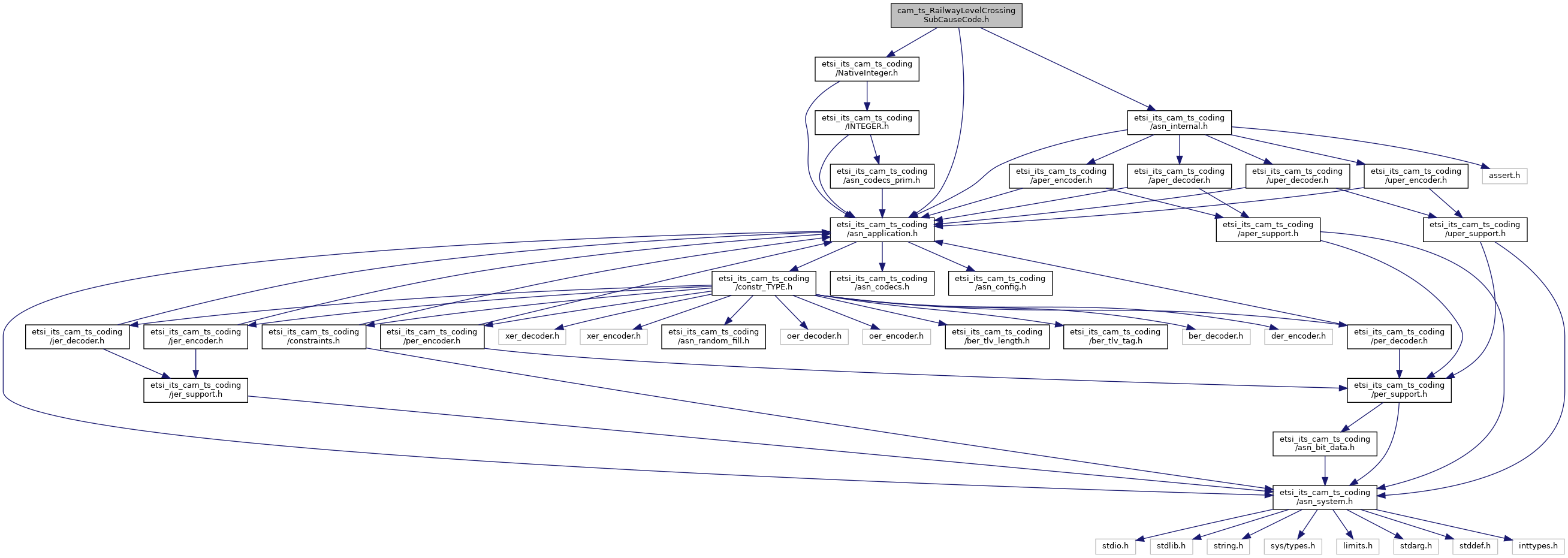
Include dependency graph for cam_ts_RailwayLevelCrossingSubCauseCode.h:
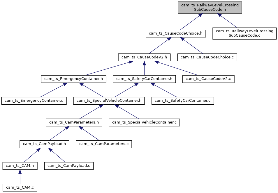
This graph shows which files directly or indirectly include this file:

Go to the source code of this file.

Typedefs

typedef long cam_ts_RailwayLevelCrossingSubCauseCode_t
 
typedef enum cam_ts_RailwayLevelCrossingSubCauseCode e_cam_ts_RailwayLevelCrossingSubCauseCode
 

Enumerations

enum  cam_ts_RailwayLevelCrossingSubCauseCode {
  cam_ts_RailwayLevelCrossingSubCauseCode_unavailable = 0, cam_ts_RailwayLevelCrossingSubCauseCode_doNotCrossAbnormalSituation = 1, cam_ts_RailwayLevelCrossingSubCauseCode_closed = 2, cam_ts_RailwayLevelCrossingSubCauseCode_unguarded = 3,
  cam_ts_RailwayLevelCrossingSubCauseCode_nominal = 4
}
 

Variables

asn_TYPE_descriptor_t asn_DEF_cam_ts_RailwayLevelCrossingSubCauseCode
 
asn_per_constraints_t asn_PER_type_cam_ts_RailwayLevelCrossingSubCauseCode_constr_1
 
asn_constr_check_f cam_ts_RailwayLevelCrossingSubCauseCode_constraint
 
per_type_decoder_f cam_ts_RailwayLevelCrossingSubCauseCode_decode_aper
 
per_type_decoder_f cam_ts_RailwayLevelCrossingSubCauseCode_decode_uper
 
per_type_encoder_f cam_ts_RailwayLevelCrossingSubCauseCode_encode_aper
 
jer_type_encoder_f cam_ts_RailwayLevelCrossingSubCauseCode_encode_jer
 
per_type_encoder_f cam_ts_RailwayLevelCrossingSubCauseCode_encode_uper
 
asn_struct_free_f cam_ts_RailwayLevelCrossingSubCauseCode_free
 
asn_struct_print_f cam_ts_RailwayLevelCrossingSubCauseCode_print
 

Typedef Documentation

◆ cam_ts_RailwayLevelCrossingSubCauseCode_t

Definition at line 31 of file cam_ts_RailwayLevelCrossingSubCauseCode.h.

◆ e_cam_ts_RailwayLevelCrossingSubCauseCode

Enumeration Type Documentation

◆ cam_ts_RailwayLevelCrossingSubCauseCode

Enumerator
cam_ts_RailwayLevelCrossingSubCauseCode_unavailable 
cam_ts_RailwayLevelCrossingSubCauseCode_doNotCrossAbnormalSituation 
cam_ts_RailwayLevelCrossingSubCauseCode_closed 
cam_ts_RailwayLevelCrossingSubCauseCode_unguarded 
cam_ts_RailwayLevelCrossingSubCauseCode_nominal 

Definition at line 22 of file cam_ts_RailwayLevelCrossingSubCauseCode.h.

Variable Documentation

◆ asn_DEF_cam_ts_RailwayLevelCrossingSubCauseCode

asn_TYPE_descriptor_t asn_DEF_cam_ts_RailwayLevelCrossingSubCauseCode

Definition at line 49 of file cam_ts_RailwayLevelCrossingSubCauseCode.c.

◆ asn_PER_type_cam_ts_RailwayLevelCrossingSubCauseCode_constr_1

asn_per_constraints_t asn_PER_type_cam_ts_RailwayLevelCrossingSubCauseCode_constr_1

◆ cam_ts_RailwayLevelCrossingSubCauseCode_constraint

asn_constr_check_f cam_ts_RailwayLevelCrossingSubCauseCode_constraint

Definition at line 38 of file cam_ts_RailwayLevelCrossingSubCauseCode.h.

◆ cam_ts_RailwayLevelCrossingSubCauseCode_decode_aper

per_type_decoder_f cam_ts_RailwayLevelCrossingSubCauseCode_decode_aper

Definition at line 42 of file cam_ts_RailwayLevelCrossingSubCauseCode.h.

◆ cam_ts_RailwayLevelCrossingSubCauseCode_decode_uper

per_type_decoder_f cam_ts_RailwayLevelCrossingSubCauseCode_decode_uper

Definition at line 40 of file cam_ts_RailwayLevelCrossingSubCauseCode.h.

◆ cam_ts_RailwayLevelCrossingSubCauseCode_encode_aper

per_type_encoder_f cam_ts_RailwayLevelCrossingSubCauseCode_encode_aper

Definition at line 43 of file cam_ts_RailwayLevelCrossingSubCauseCode.h.

◆ cam_ts_RailwayLevelCrossingSubCauseCode_encode_jer

jer_type_encoder_f cam_ts_RailwayLevelCrossingSubCauseCode_encode_jer

Definition at line 39 of file cam_ts_RailwayLevelCrossingSubCauseCode.h.

◆ cam_ts_RailwayLevelCrossingSubCauseCode_encode_uper

per_type_encoder_f cam_ts_RailwayLevelCrossingSubCauseCode_encode_uper

Definition at line 41 of file cam_ts_RailwayLevelCrossingSubCauseCode.h.

◆ cam_ts_RailwayLevelCrossingSubCauseCode_free

asn_struct_free_f cam_ts_RailwayLevelCrossingSubCauseCode_free

Definition at line 36 of file cam_ts_RailwayLevelCrossingSubCauseCode.h.

◆ cam_ts_RailwayLevelCrossingSubCauseCode_print

asn_struct_print_f cam_ts_RailwayLevelCrossingSubCauseCode_print

Definition at line 37 of file cam_ts_RailwayLevelCrossingSubCauseCode.h.



etsi_its_cam_ts_coding
Author(s): Jean-Pierre Busch , Guido Küppers , Lennart Reiher
autogenerated on Sun May 18 2025 02:21:24