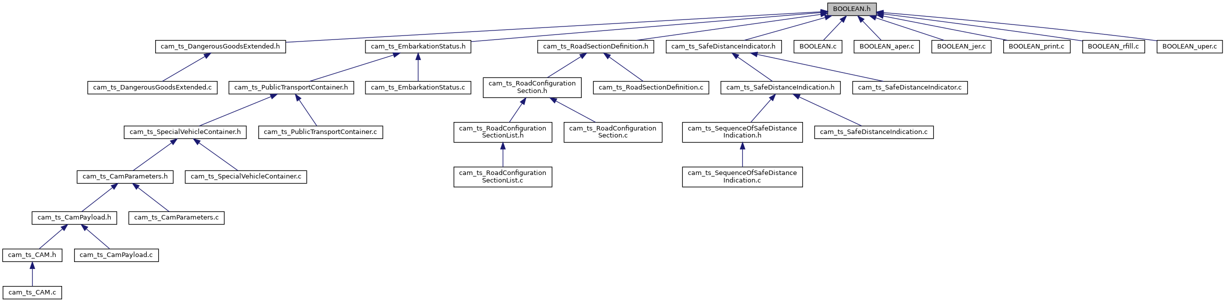
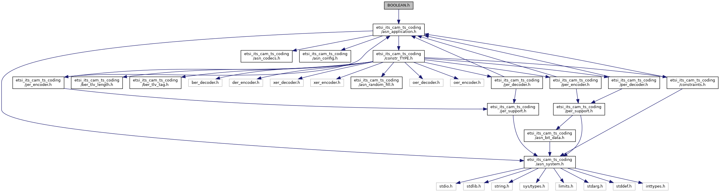
#include <etsi_its_cam_ts_coding/asn_application.h>
Go to the source code of this file.
Macros | |
#define | BOOLEAN_constraint asn_generic_no_constraint |
Typedefs | |
typedef unsigned | BOOLEAN_t |
Variables | |
asn_TYPE_descriptor_t | asn_DEF_BOOLEAN |
asn_TYPE_operation_t | asn_OP_BOOLEAN |
asn_struct_compare_f | BOOLEAN_compare |
asn_struct_copy_f | BOOLEAN_copy |
per_type_decoder_f | BOOLEAN_decode_aper |
ber_type_decoder_f | BOOLEAN_decode_ber |
jer_type_decoder_f | BOOLEAN_decode_jer |
oer_type_decoder_f | BOOLEAN_decode_oer |
per_type_decoder_f | BOOLEAN_decode_uper |
xer_type_decoder_f | BOOLEAN_decode_xer |
per_type_encoder_f | BOOLEAN_encode_aper |
der_type_encoder_f | BOOLEAN_encode_der |
jer_type_encoder_f | BOOLEAN_encode_jer |
oer_type_encoder_f | BOOLEAN_encode_oer |
per_type_encoder_f | BOOLEAN_encode_uper |
xer_type_encoder_f | BOOLEAN_encode_xer |
asn_struct_free_f | BOOLEAN_free |
asn_struct_print_f | BOOLEAN_print |
asn_random_fill_f | BOOLEAN_random_fill |
#define BOOLEAN_constraint asn_generic_no_constraint |
asn_TYPE_descriptor_t asn_DEF_BOOLEAN |
asn_TYPE_operation_t asn_OP_BOOLEAN |
asn_struct_compare_f BOOLEAN_compare |
asn_struct_copy_f BOOLEAN_copy |
per_type_decoder_f BOOLEAN_decode_aper |
jer_type_decoder_f BOOLEAN_decode_jer |
per_type_decoder_f BOOLEAN_decode_uper |
per_type_encoder_f BOOLEAN_encode_aper |
jer_type_encoder_f BOOLEAN_encode_jer |
per_type_encoder_f BOOLEAN_encode_uper |
asn_struct_free_f BOOLEAN_free |
asn_struct_print_f BOOLEAN_print |
asn_random_fill_f BOOLEAN_random_fill |