Interface class for solving and evaluating dynamics. More...
#include <dynamics_eval_interface.h>

Public Types | |
| using | InputVector = Eigen::VectorXd |
| using | Ptr = std::shared_ptr< DynamicsEvalInterface > |
| using | StateVector = Eigen::VectorXd |
| using | UPtr = std::unique_ptr< DynamicsEvalInterface > |
Public Member Functions | |
| virtual void | computeEqualityConstraint (const StateVector &x1, const InputVector &u1, const StateVector &x2, double dt, const SystemDynamicsInterface &system, Eigen::Ref< Eigen::VectorXd > error)=0 |
| Compute error between two consecutive (discrete) states. More... | |
| virtual Ptr | getInstance () const =0 |
| Return a newly allocated instances of the inherited class. More... | |
| virtual bool | interpolate (const Eigen::Ref< const Eigen::VectorXd > &x1, const Eigen::Ref< const Eigen::VectorXd > &u1, const Eigen::Ref< const Eigen::VectorXd > &x2, const Eigen::Ref< const Eigen::VectorXd > &u2, double dt, const SystemDynamicsInterface &system, const Range &range, std::vector< Eigen::VectorXd > &states, std::vector< Eigen::VectorXd > &controls)=0 |
| virtual bool | interpolate (const std::vector< const Eigen::VectorXd * > &x, const std::vector< const Eigen::VectorXd * > &u, double dt, const SystemDynamicsInterface &system, const Range &range, std::vector< Eigen::VectorXd > &states, std::vector< Eigen::VectorXd > &controls) |
| virtual | ~DynamicsEvalInterface () |
| Virtual destructor. More... | |
Static Public Member Functions | |
| static Factory< DynamicsEvalInterface > & | getFactory () |
| Get access to the accociated factory. More... | |
Interface class for solving and evaluating dynamics.
Definition at line 76 of file dynamics_eval_interface.h.
| using corbo::DynamicsEvalInterface::InputVector = Eigen::VectorXd |
Definition at line 105 of file dynamics_eval_interface.h.
| using corbo::DynamicsEvalInterface::Ptr = std::shared_ptr<DynamicsEvalInterface> |
Definition at line 101 of file dynamics_eval_interface.h.
| using corbo::DynamicsEvalInterface::StateVector = Eigen::VectorXd |
Definition at line 104 of file dynamics_eval_interface.h.
| using corbo::DynamicsEvalInterface::UPtr = std::unique_ptr<DynamicsEvalInterface> |
Definition at line 102 of file dynamics_eval_interface.h.
|
inlinevirtual |
Virtual destructor.
Definition at line 108 of file dynamics_eval_interface.h.
|
pure virtual |
Compute error between two consecutive (discrete) states.
.
error and all other parameters!| [in] | x1 | Initial state vector [SystemDynamicsInterface::getStateDimension() x 1] |
| [in] | u1 | Constant control input vector [SystemDynamicsInterface::getInputDimension() x 1] |
| [in] | x2 | Final state vector [SystemDynamicsInterface::getStateDimension() x 1] |
| [in] | dt | Time interval length |
| [in] | system | System dynamics object |
| [out] | error | Resulting error [SystemDynamicsInterface::getStateDimension() x 1] (must be preallocated) |
Implemented in corbo::CollocationInterface, corbo::NumericalIntegratorExplicitInterface, and corbo::QuadratureCollocationInterface.
|
inlinestatic |
Get access to the accociated factory.
Definition at line 114 of file dynamics_eval_interface.h.
|
pure virtual |
Return a newly allocated instances of the inherited class.
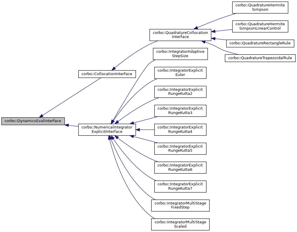
Implemented in corbo::NumericalIntegratorExplicitInterface, corbo::CollocationInterface, corbo::QuadratureCollocationInterface, corbo::QuadratureHermiteSimpson, corbo::IntegratorMultiStageScaled, corbo::IntegratorMultiStageFixedStep, corbo::IntegratorAdaptiveStepSize, corbo::QuadratureHermiteSimpsonLinearControl, corbo::IntegratorExplicitRungeKutta7, corbo::IntegratorExplicitRungeKutta6, corbo::IntegratorExplicitRungeKutta5, corbo::QuadratureTrapezoidalRule, corbo::IntegratorExplicitRungeKutta4, corbo::IntegratorExplicitRungeKutta3, corbo::IntegratorExplicitRungeKutta2, corbo::QuadratureRectangleRule, and corbo::IntegratorExplicitEuler.
|
pure virtual |
|
inlinevirtual |
Reimplemented in corbo::QuadratureHermiteSimpson.
Definition at line 140 of file dynamics_eval_interface.h.