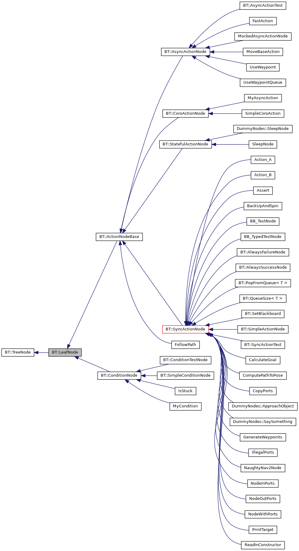
#include <leaf_node.h>

Public Member Functions | |
| LeafNode (const std::string &name, const NodeConfiguration &config) | |
| virtual | ~LeafNode () override=default |
Public Member Functions inherited from BT::TreeNode | |
| const NodeConfiguration & | config () const |
| void | emitStateChanged () |
| virtual BT::NodeStatus | executeTick () |
| The method that should be used to invoke tick() and setStatus();. More... | |
| template<typename T > | |
| Optional< T > | getInput (const std::string &key) const |
| template<typename T > | |
| Result | getInput (const std::string &key, T &destination) const |
| StringView | getRawPortValue (const std::string &key) const |
| virtual void | halt ()=0 |
| bool | isHalted () const |
| const std::string & | name () const |
| Name of the instance, not the type. More... | |
| const std::string & | registrationName () const |
| registrationName is the ID used by BehaviorTreeFactory to create an instance. More... | |
| template<typename T > | |
| Result | setOutput (const std::string &key, const T &value) |
| void | setPostTickOverrideFunction (PostTickOverrideCallback callback) |
| void | setPreTickOverrideFunction (PreTickOverrideCallback callback) |
| NodeStatus | status () const |
| StatusChangeSubscriber | subscribeToStatusChange (StatusChangeCallback callback) |
| subscribeToStatusChange is used to attach a callback to a status change. When StatusChangeSubscriber goes out of scope (it is a shared_ptr) the callback is unsubscribed automatically. More... | |
| TreeNode (std::string name, NodeConfiguration config) | |
| TreeNode main constructor. More... | |
| virtual NodeType | type () const =0 |
| uint16_t | UID () const |
| BT::NodeStatus | waitValidStatus () |
| virtual | ~TreeNode ()=default |
Definition at line 21 of file leaf_node.h.
|
inline |
Definition at line 25 of file leaf_node.h.
|
overridevirtualdefault |