
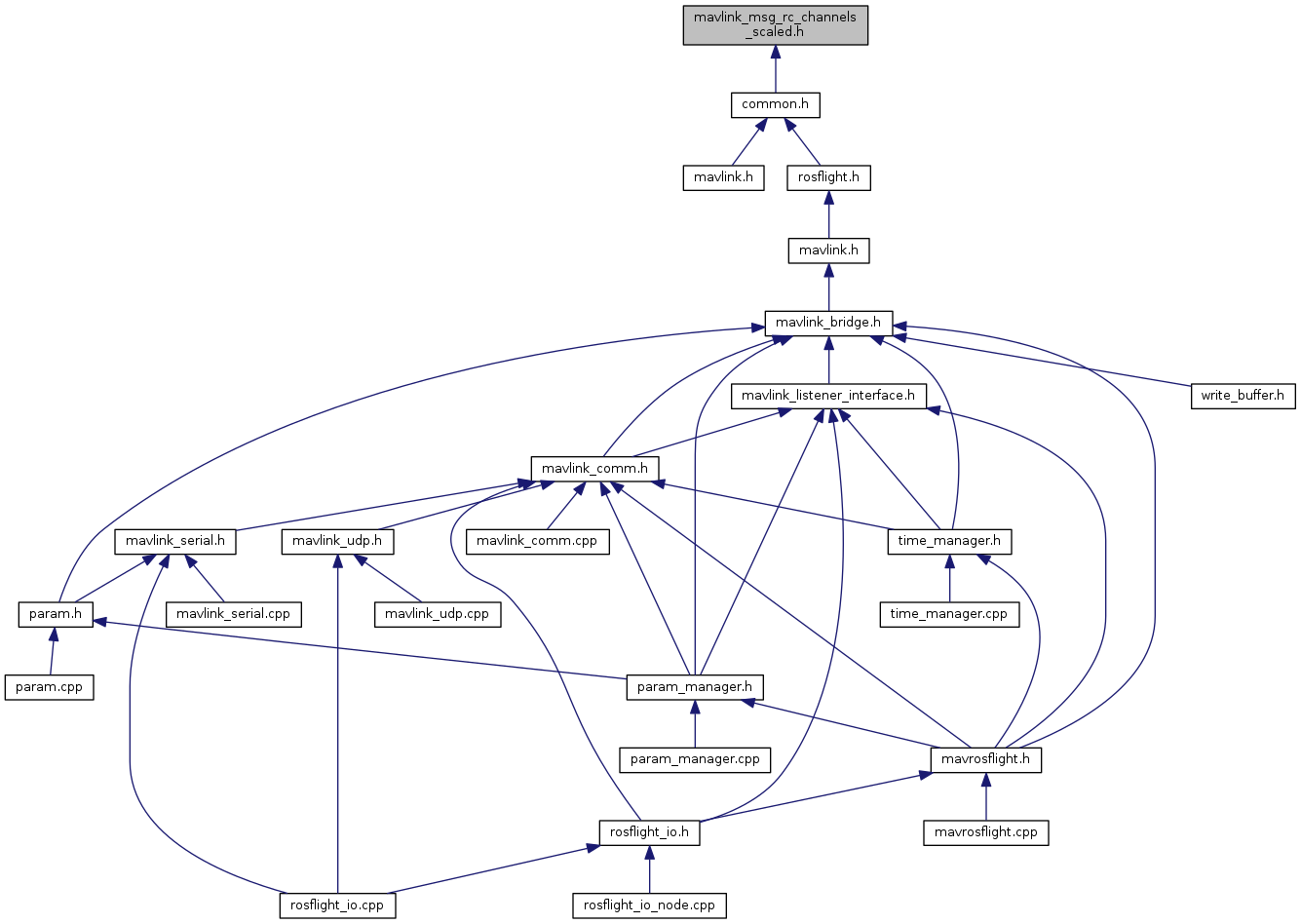
Go to the source code of this file.
Classes | |
| struct | __mavlink_rc_channels_scaled_t |
Macros | |
| #define | MAVLINK_MESSAGE_INFO_RC_CHANNELS_SCALED |
| #define | MAVLINK_MSG_ID_34_CRC 237 |
| #define | MAVLINK_MSG_ID_34_LEN 22 |
| #define | MAVLINK_MSG_ID_RC_CHANNELS_SCALED 34 |
| #define | MAVLINK_MSG_ID_RC_CHANNELS_SCALED_CRC 237 |
| #define | MAVLINK_MSG_ID_RC_CHANNELS_SCALED_LEN 22 |
Typedefs | |
| typedef struct __mavlink_rc_channels_scaled_t | mavlink_rc_channels_scaled_t |
Functions | |
| static void | mavlink_msg_rc_channels_scaled_decode (const mavlink_message_t *msg, mavlink_rc_channels_scaled_t *rc_channels_scaled) |
| Decode a rc_channels_scaled message into a struct. More... | |
| static uint16_t | mavlink_msg_rc_channels_scaled_encode (uint8_t system_id, uint8_t component_id, mavlink_message_t *msg, const mavlink_rc_channels_scaled_t *rc_channels_scaled) |
| Encode a rc_channels_scaled struct. More... | |
| static uint16_t | mavlink_msg_rc_channels_scaled_encode_chan (uint8_t system_id, uint8_t component_id, uint8_t chan, mavlink_message_t *msg, const mavlink_rc_channels_scaled_t *rc_channels_scaled) |
| Encode a rc_channels_scaled struct on a channel. More... | |
| static int16_t | mavlink_msg_rc_channels_scaled_get_chan1_scaled (const mavlink_message_t *msg) |
| Get field chan1_scaled from rc_channels_scaled message. More... | |
| static int16_t | mavlink_msg_rc_channels_scaled_get_chan2_scaled (const mavlink_message_t *msg) |
| Get field chan2_scaled from rc_channels_scaled message. More... | |
| static int16_t | mavlink_msg_rc_channels_scaled_get_chan3_scaled (const mavlink_message_t *msg) |
| Get field chan3_scaled from rc_channels_scaled message. More... | |
| static int16_t | mavlink_msg_rc_channels_scaled_get_chan4_scaled (const mavlink_message_t *msg) |
| Get field chan4_scaled from rc_channels_scaled message. More... | |
| static int16_t | mavlink_msg_rc_channels_scaled_get_chan5_scaled (const mavlink_message_t *msg) |
| Get field chan5_scaled from rc_channels_scaled message. More... | |
| static int16_t | mavlink_msg_rc_channels_scaled_get_chan6_scaled (const mavlink_message_t *msg) |
| Get field chan6_scaled from rc_channels_scaled message. More... | |
| static int16_t | mavlink_msg_rc_channels_scaled_get_chan7_scaled (const mavlink_message_t *msg) |
| Get field chan7_scaled from rc_channels_scaled message. More... | |
| static int16_t | mavlink_msg_rc_channels_scaled_get_chan8_scaled (const mavlink_message_t *msg) |
| Get field chan8_scaled from rc_channels_scaled message. More... | |
| static uint8_t | mavlink_msg_rc_channels_scaled_get_port (const mavlink_message_t *msg) |
| Get field port from rc_channels_scaled message. More... | |
| static uint8_t | mavlink_msg_rc_channels_scaled_get_rssi (const mavlink_message_t *msg) |
| Get field rssi from rc_channels_scaled message. More... | |
| static uint32_t | mavlink_msg_rc_channels_scaled_get_time_boot_ms (const mavlink_message_t *msg) |
| Send a rc_channels_scaled message. More... | |
| static uint16_t | mavlink_msg_rc_channels_scaled_pack (uint8_t system_id, uint8_t component_id, mavlink_message_t *msg, uint32_t time_boot_ms, uint8_t port, int16_t chan1_scaled, int16_t chan2_scaled, int16_t chan3_scaled, int16_t chan4_scaled, int16_t chan5_scaled, int16_t chan6_scaled, int16_t chan7_scaled, int16_t chan8_scaled, uint8_t rssi) |
| Pack a rc_channels_scaled message. More... | |
| static uint16_t | mavlink_msg_rc_channels_scaled_pack_chan (uint8_t system_id, uint8_t component_id, uint8_t chan, mavlink_message_t *msg, uint32_t time_boot_ms, uint8_t port, int16_t chan1_scaled, int16_t chan2_scaled, int16_t chan3_scaled, int16_t chan4_scaled, int16_t chan5_scaled, int16_t chan6_scaled, int16_t chan7_scaled, int16_t chan8_scaled, uint8_t rssi) |
| Pack a rc_channels_scaled message on a channel. More... | |
| #define MAVLINK_MESSAGE_INFO_RC_CHANNELS_SCALED |
Definition at line 28 of file mavlink_msg_rc_channels_scaled.h.
| #define MAVLINK_MSG_ID_34_CRC 237 |
Definition at line 24 of file mavlink_msg_rc_channels_scaled.h.
| #define MAVLINK_MSG_ID_34_LEN 22 |
Definition at line 21 of file mavlink_msg_rc_channels_scaled.h.
| #define MAVLINK_MSG_ID_RC_CHANNELS_SCALED 34 |
Definition at line 3 of file mavlink_msg_rc_channels_scaled.h.
| #define MAVLINK_MSG_ID_RC_CHANNELS_SCALED_CRC 237 |
Definition at line 23 of file mavlink_msg_rc_channels_scaled.h.
| #define MAVLINK_MSG_ID_RC_CHANNELS_SCALED_LEN 22 |
Definition at line 20 of file mavlink_msg_rc_channels_scaled.h.
| typedef struct __mavlink_rc_channels_scaled_t mavlink_rc_channels_scaled_t |
|
inlinestatic |
Decode a rc_channels_scaled message into a struct.
| msg | The message to decode |
| rc_channels_scaled | C-struct to decode the message contents into |
Definition at line 432 of file mavlink_msg_rc_channels_scaled.h.
|
inlinestatic |
Encode a rc_channels_scaled struct.
| system_id | ID of this system |
| component_id | ID of this component (e.g. 200 for IMU) |
| msg | The MAVLink message to compress the data into |
| rc_channels_scaled | C-struct to read the message contents from |
Definition at line 179 of file mavlink_msg_rc_channels_scaled.h.
|
inlinestatic |
Encode a rc_channels_scaled struct on a channel.
| system_id | ID of this system |
| component_id | ID of this component (e.g. 200 for IMU) |
| chan | The MAVLink channel this message will be sent over |
| msg | The MAVLink message to compress the data into |
| rc_channels_scaled | C-struct to read the message contents from |
Definition at line 193 of file mavlink_msg_rc_channels_scaled.h.
|
inlinestatic |
Get field chan1_scaled from rc_channels_scaled message.
Definition at line 341 of file mavlink_msg_rc_channels_scaled.h.
|
inlinestatic |
Get field chan2_scaled from rc_channels_scaled message.
Definition at line 351 of file mavlink_msg_rc_channels_scaled.h.
|
inlinestatic |
Get field chan3_scaled from rc_channels_scaled message.
Definition at line 361 of file mavlink_msg_rc_channels_scaled.h.
|
inlinestatic |
Get field chan4_scaled from rc_channels_scaled message.
Definition at line 371 of file mavlink_msg_rc_channels_scaled.h.
|
inlinestatic |
Get field chan5_scaled from rc_channels_scaled message.
Definition at line 381 of file mavlink_msg_rc_channels_scaled.h.
|
inlinestatic |
Get field chan6_scaled from rc_channels_scaled message.
Definition at line 391 of file mavlink_msg_rc_channels_scaled.h.
|
inlinestatic |
Get field chan7_scaled from rc_channels_scaled message.
Definition at line 401 of file mavlink_msg_rc_channels_scaled.h.
|
inlinestatic |
Get field chan8_scaled from rc_channels_scaled message.
Definition at line 411 of file mavlink_msg_rc_channels_scaled.h.
|
inlinestatic |
Get field port from rc_channels_scaled message.
Definition at line 331 of file mavlink_msg_rc_channels_scaled.h.
|
inlinestatic |
Get field rssi from rc_channels_scaled message.
Definition at line 421 of file mavlink_msg_rc_channels_scaled.h.
|
inlinestatic |
Send a rc_channels_scaled message.
| chan | MAVLink channel to send the message |
| time_boot_ms | Timestamp (milliseconds since system boot) |
| port | Servo output port (set of 8 outputs = 1 port). Most MAVs will just use one, but this allows for more than 8 servos. |
| chan1_scaled | RC channel 1 value scaled, (-100%) -10000, (0%) 0, (100%) 10000, (invalid) INT16_MAX. |
| chan2_scaled | RC channel 2 value scaled, (-100%) -10000, (0%) 0, (100%) 10000, (invalid) INT16_MAX. |
| chan3_scaled | RC channel 3 value scaled, (-100%) -10000, (0%) 0, (100%) 10000, (invalid) INT16_MAX. |
| chan4_scaled | RC channel 4 value scaled, (-100%) -10000, (0%) 0, (100%) 10000, (invalid) INT16_MAX. |
| chan5_scaled | RC channel 5 value scaled, (-100%) -10000, (0%) 0, (100%) 10000, (invalid) INT16_MAX. |
| chan6_scaled | RC channel 6 value scaled, (-100%) -10000, (0%) 0, (100%) 10000, (invalid) INT16_MAX. |
| chan7_scaled | RC channel 7 value scaled, (-100%) -10000, (0%) 0, (100%) 10000, (invalid) INT16_MAX. |
| chan8_scaled | RC channel 8 value scaled, (-100%) -10000, (0%) 0, (100%) 10000, (invalid) INT16_MAX. |
| rssi | Receive signal strength indicator, 0: 0%, 100: 100%, 255: invalid/unknown. Get field time_boot_ms from rc_channels_scaled message |
Definition at line 321 of file mavlink_msg_rc_channels_scaled.h.
|
inlinestatic |
Pack a rc_channels_scaled message.
| system_id | ID of this system |
| component_id | ID of this component (e.g. 200 for IMU) |
| msg | The MAVLink message to compress the data into |
| time_boot_ms | Timestamp (milliseconds since system boot) |
| port | Servo output port (set of 8 outputs = 1 port). Most MAVs will just use one, but this allows for more than 8 servos. |
| chan1_scaled | RC channel 1 value scaled, (-100%) -10000, (0%) 0, (100%) 10000, (invalid) INT16_MAX. |
| chan2_scaled | RC channel 2 value scaled, (-100%) -10000, (0%) 0, (100%) 10000, (invalid) INT16_MAX. |
| chan3_scaled | RC channel 3 value scaled, (-100%) -10000, (0%) 0, (100%) 10000, (invalid) INT16_MAX. |
| chan4_scaled | RC channel 4 value scaled, (-100%) -10000, (0%) 0, (100%) 10000, (invalid) INT16_MAX. |
| chan5_scaled | RC channel 5 value scaled, (-100%) -10000, (0%) 0, (100%) 10000, (invalid) INT16_MAX. |
| chan6_scaled | RC channel 6 value scaled, (-100%) -10000, (0%) 0, (100%) 10000, (invalid) INT16_MAX. |
| chan7_scaled | RC channel 7 value scaled, (-100%) -10000, (0%) 0, (100%) 10000, (invalid) INT16_MAX. |
| chan8_scaled | RC channel 8 value scaled, (-100%) -10000, (0%) 0, (100%) 10000, (invalid) INT16_MAX. |
| rssi | Receive signal strength indicator, 0: 0%, 100: 100%, 255: invalid/unknown. |
Definition at line 65 of file mavlink_msg_rc_channels_scaled.h.
|
inlinestatic |
Pack a rc_channels_scaled message on a channel.
| system_id | ID of this system |
| component_id | ID of this component (e.g. 200 for IMU) |
| chan | The MAVLink channel this message will be sent over |
| msg | The MAVLink message to compress the data into |
| time_boot_ms | Timestamp (milliseconds since system boot) |
| port | Servo output port (set of 8 outputs = 1 port). Most MAVs will just use one, but this allows for more than 8 servos. |
| chan1_scaled | RC channel 1 value scaled, (-100%) -10000, (0%) 0, (100%) 10000, (invalid) INT16_MAX. |
| chan2_scaled | RC channel 2 value scaled, (-100%) -10000, (0%) 0, (100%) 10000, (invalid) INT16_MAX. |
| chan3_scaled | RC channel 3 value scaled, (-100%) -10000, (0%) 0, (100%) 10000, (invalid) INT16_MAX. |
| chan4_scaled | RC channel 4 value scaled, (-100%) -10000, (0%) 0, (100%) 10000, (invalid) INT16_MAX. |
| chan5_scaled | RC channel 5 value scaled, (-100%) -10000, (0%) 0, (100%) 10000, (invalid) INT16_MAX. |
| chan6_scaled | RC channel 6 value scaled, (-100%) -10000, (0%) 0, (100%) 10000, (invalid) INT16_MAX. |
| chan7_scaled | RC channel 7 value scaled, (-100%) -10000, (0%) 0, (100%) 10000, (invalid) INT16_MAX. |
| chan8_scaled | RC channel 8 value scaled, (-100%) -10000, (0%) 0, (100%) 10000, (invalid) INT16_MAX. |
| rssi | Receive signal strength indicator, 0: 0%, 100: 100%, 255: invalid/unknown. |
Definition at line 127 of file mavlink_msg_rc_channels_scaled.h.