Classes | Macros | Typedefs | Functions
mavlink_msg_param_map_rc.h File Reference
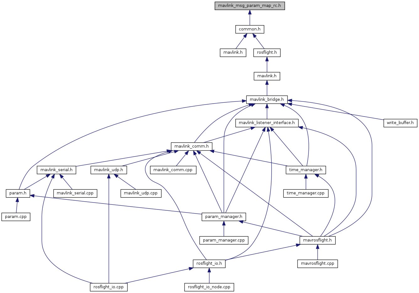
This graph shows which files directly or indirectly include this file:

Go to the source code of this file.

Classes

struct  __mavlink_param_map_rc_t
 

Macros

#define MAVLINK_MESSAGE_INFO_PARAM_MAP_RC
 
#define MAVLINK_MSG_ID_50_CRC   78
 
#define MAVLINK_MSG_ID_50_LEN   37
 
#define MAVLINK_MSG_ID_PARAM_MAP_RC   50
 
#define MAVLINK_MSG_ID_PARAM_MAP_RC_CRC   78
 
#define MAVLINK_MSG_ID_PARAM_MAP_RC_LEN   37
 
#define MAVLINK_MSG_PARAM_MAP_RC_FIELD_PARAM_ID_LEN   16
 

Typedefs

typedef struct __mavlink_param_map_rc_t mavlink_param_map_rc_t
 

Functions

static void mavlink_msg_param_map_rc_decode (const mavlink_message_t *msg, mavlink_param_map_rc_t *param_map_rc)
 Decode a param_map_rc message into a struct. More...
 
static uint16_t mavlink_msg_param_map_rc_encode (uint8_t system_id, uint8_t component_id, mavlink_message_t *msg, const mavlink_param_map_rc_t *param_map_rc)
 Encode a param_map_rc struct. More...
 
static uint16_t mavlink_msg_param_map_rc_encode_chan (uint8_t system_id, uint8_t component_id, uint8_t chan, mavlink_message_t *msg, const mavlink_param_map_rc_t *param_map_rc)
 Encode a param_map_rc struct on a channel. More...
 
static uint16_t mavlink_msg_param_map_rc_get_param_id (const mavlink_message_t *msg, char *param_id)
 Get field param_id from param_map_rc message. More...
 
static int16_t mavlink_msg_param_map_rc_get_param_index (const mavlink_message_t *msg)
 Get field param_index from param_map_rc message. More...
 
static float mavlink_msg_param_map_rc_get_param_value0 (const mavlink_message_t *msg)
 Get field param_value0 from param_map_rc message. More...
 
static float mavlink_msg_param_map_rc_get_param_value_max (const mavlink_message_t *msg)
 Get field param_value_max from param_map_rc message. More...
 
static float mavlink_msg_param_map_rc_get_param_value_min (const mavlink_message_t *msg)
 Get field param_value_min from param_map_rc message. More...
 
static uint8_t mavlink_msg_param_map_rc_get_parameter_rc_channel_index (const mavlink_message_t *msg)
 Get field parameter_rc_channel_index from param_map_rc message. More...
 
static float mavlink_msg_param_map_rc_get_scale (const mavlink_message_t *msg)
 Get field scale from param_map_rc message. More...
 
static uint8_t mavlink_msg_param_map_rc_get_target_component (const mavlink_message_t *msg)
 Get field target_component from param_map_rc message. More...
 
static uint8_t mavlink_msg_param_map_rc_get_target_system (const mavlink_message_t *msg)
 Send a param_map_rc message. More...
 
static uint16_t mavlink_msg_param_map_rc_pack (uint8_t system_id, uint8_t component_id, mavlink_message_t *msg, uint8_t target_system, uint8_t target_component, const char *param_id, int16_t param_index, uint8_t parameter_rc_channel_index, float param_value0, float scale, float param_value_min, float param_value_max)
 Pack a param_map_rc message. More...
 
static uint16_t mavlink_msg_param_map_rc_pack_chan (uint8_t system_id, uint8_t component_id, uint8_t chan, mavlink_message_t *msg, uint8_t target_system, uint8_t target_component, const char *param_id, int16_t param_index, uint8_t parameter_rc_channel_index, float param_value0, float scale, float param_value_min, float param_value_max)
 Pack a param_map_rc message on a channel. More...
 

Macro Definition Documentation

#define MAVLINK_MESSAGE_INFO_PARAM_MAP_RC
Value:
{ \
"PARAM_MAP_RC", \
9, \
{ { "param_value0", NULL, MAVLINK_TYPE_FLOAT, 0, 0, offsetof(mavlink_param_map_rc_t, param_value0) }, \
{ "scale", NULL, MAVLINK_TYPE_FLOAT, 0, 4, offsetof(mavlink_param_map_rc_t, scale) }, \
{ "param_value_min", NULL, MAVLINK_TYPE_FLOAT, 0, 8, offsetof(mavlink_param_map_rc_t, param_value_min) }, \
{ "param_value_max", NULL, MAVLINK_TYPE_FLOAT, 0, 12, offsetof(mavlink_param_map_rc_t, param_value_max) }, \
{ "param_index", NULL, MAVLINK_TYPE_INT16_T, 0, 16, offsetof(mavlink_param_map_rc_t, param_index) }, \
{ "target_system", NULL, MAVLINK_TYPE_UINT8_T, 0, 18, offsetof(mavlink_param_map_rc_t, target_system) }, \
{ "target_component", NULL, MAVLINK_TYPE_UINT8_T, 0, 19, offsetof(mavlink_param_map_rc_t, target_component) }, \
{ "param_id", NULL, MAVLINK_TYPE_CHAR, 16, 20, offsetof(mavlink_param_map_rc_t, param_id) }, \
{ "parameter_rc_channel_index", NULL, MAVLINK_TYPE_UINT8_T, 0, 36, offsetof(mavlink_param_map_rc_t, parameter_rc_channel_index) }, \
} \
}

Definition at line 26 of file mavlink_msg_param_map_rc.h.

#define MAVLINK_MSG_ID_50_CRC   78

Definition at line 22 of file mavlink_msg_param_map_rc.h.

#define MAVLINK_MSG_ID_50_LEN   37

Definition at line 19 of file mavlink_msg_param_map_rc.h.

#define MAVLINK_MSG_ID_PARAM_MAP_RC   50

Definition at line 3 of file mavlink_msg_param_map_rc.h.

#define MAVLINK_MSG_ID_PARAM_MAP_RC_CRC   78

Definition at line 21 of file mavlink_msg_param_map_rc.h.

#define MAVLINK_MSG_ID_PARAM_MAP_RC_LEN   37

Definition at line 18 of file mavlink_msg_param_map_rc.h.

#define MAVLINK_MSG_PARAM_MAP_RC_FIELD_PARAM_ID_LEN   16

Definition at line 24 of file mavlink_msg_param_map_rc.h.

Typedef Documentation

Function Documentation

static void mavlink_msg_param_map_rc_decode ( const mavlink_message_t *  msg,
mavlink_param_map_rc_t param_map_rc 
)
inlinestatic

Decode a param_map_rc message into a struct.

Parameters
msgThe message to decode
param_map_rcC-struct to decode the message contents into

Definition at line 378 of file mavlink_msg_param_map_rc.h.

static uint16_t mavlink_msg_param_map_rc_encode ( uint8_t  system_id,
uint8_t  component_id,
mavlink_message_t *  msg,
const mavlink_param_map_rc_t param_map_rc 
)
inlinestatic

Encode a param_map_rc struct.

Parameters
system_idID of this system
component_idID of this component (e.g. 200 for IMU)
msgThe MAVLink message to compress the data into
param_map_rcC-struct to read the message contents from

Definition at line 159 of file mavlink_msg_param_map_rc.h.

static uint16_t mavlink_msg_param_map_rc_encode_chan ( uint8_t  system_id,
uint8_t  component_id,
uint8_t  chan,
mavlink_message_t *  msg,
const mavlink_param_map_rc_t param_map_rc 
)
inlinestatic

Encode a param_map_rc struct on a channel.

Parameters
system_idID of this system
component_idID of this component (e.g. 200 for IMU)
chanThe MAVLink channel this message will be sent over
msgThe MAVLink message to compress the data into
param_map_rcC-struct to read the message contents from

Definition at line 173 of file mavlink_msg_param_map_rc.h.

static uint16_t mavlink_msg_param_map_rc_get_param_id ( const mavlink_message_t *  msg,
char *  param_id 
)
inlinestatic

Get field param_id from param_map_rc message.

Returns
Onboard parameter id, terminated by NULL if the length is less than 16 human-readable chars and WITHOUT null termination (NULL) byte if the length is exactly 16 chars - applications have to provide 16+1 bytes storage if the ID is stored as string

Definition at line 307 of file mavlink_msg_param_map_rc.h.

static int16_t mavlink_msg_param_map_rc_get_param_index ( const mavlink_message_t *  msg)
inlinestatic

Get field param_index from param_map_rc message.

Returns
Parameter index. Send -1 to use the param ID field as identifier (else the param id will be ignored), send -2 to disable any existing map for this rc_channel_index.

Definition at line 317 of file mavlink_msg_param_map_rc.h.

static float mavlink_msg_param_map_rc_get_param_value0 ( const mavlink_message_t *  msg)
inlinestatic

Get field param_value0 from param_map_rc message.

Returns
Initial parameter value

Definition at line 337 of file mavlink_msg_param_map_rc.h.

static float mavlink_msg_param_map_rc_get_param_value_max ( const mavlink_message_t *  msg)
inlinestatic

Get field param_value_max from param_map_rc message.

Returns
Maximum param value. The protocol does not define if this overwrites an onboard maximum value. (Depends on implementation)

Definition at line 367 of file mavlink_msg_param_map_rc.h.

static float mavlink_msg_param_map_rc_get_param_value_min ( const mavlink_message_t *  msg)
inlinestatic

Get field param_value_min from param_map_rc message.

Returns
Minimum param value. The protocol does not define if this overwrites an onboard minimum value. (Depends on implementation)

Definition at line 357 of file mavlink_msg_param_map_rc.h.

static uint8_t mavlink_msg_param_map_rc_get_parameter_rc_channel_index ( const mavlink_message_t *  msg)
inlinestatic

Get field parameter_rc_channel_index from param_map_rc message.

Returns
Index of parameter RC channel. Not equal to the RC channel id. Typically correpsonds to a potentiometer-knob on the RC.

Definition at line 327 of file mavlink_msg_param_map_rc.h.

static float mavlink_msg_param_map_rc_get_scale ( const mavlink_message_t *  msg)
inlinestatic

Get field scale from param_map_rc message.

Returns
Scale, maps the RC range [-1, 1] to a parameter value

Definition at line 347 of file mavlink_msg_param_map_rc.h.

static uint8_t mavlink_msg_param_map_rc_get_target_component ( const mavlink_message_t *  msg)
inlinestatic

Get field target_component from param_map_rc message.

Returns
Component ID

Definition at line 297 of file mavlink_msg_param_map_rc.h.

static uint8_t mavlink_msg_param_map_rc_get_target_system ( const mavlink_message_t *  msg)
inlinestatic

Send a param_map_rc message.

Parameters
chanMAVLink channel to send the message
target_systemSystem ID
target_componentComponent ID
param_idOnboard parameter id, terminated by NULL if the length is less than 16 human-readable chars and WITHOUT null termination (NULL) byte if the length is exactly 16 chars - applications have to provide 16+1 bytes storage if the ID is stored as string
param_indexParameter index. Send -1 to use the param ID field as identifier (else the param id will be ignored), send -2 to disable any existing map for this rc_channel_index.
parameter_rc_channel_indexIndex of parameter RC channel. Not equal to the RC channel id. Typically correpsonds to a potentiometer-knob on the RC.
param_value0Initial parameter value
scaleScale, maps the RC range [-1, 1] to a parameter value
param_value_minMinimum param value. The protocol does not define if this overwrites an onboard minimum value. (Depends on implementation)
param_value_maxMaximum param value. The protocol does not define if this overwrites an onboard maximum value. (Depends on implementation) Get field target_system from param_map_rc message
Returns
System ID

Definition at line 287 of file mavlink_msg_param_map_rc.h.

static uint16_t mavlink_msg_param_map_rc_pack ( uint8_t  system_id,
uint8_t  component_id,
mavlink_message_t *  msg,
uint8_t  target_system,
uint8_t  target_component,
const char *  param_id,
int16_t  param_index,
uint8_t  parameter_rc_channel_index,
float  param_value0,
float  scale,
float  param_value_min,
float  param_value_max 
)
inlinestatic

Pack a param_map_rc message.

Parameters
system_idID of this system
component_idID of this component (e.g. 200 for IMU)
msgThe MAVLink message to compress the data into
target_systemSystem ID
target_componentComponent ID
param_idOnboard parameter id, terminated by NULL if the length is less than 16 human-readable chars and WITHOUT null termination (NULL) byte if the length is exactly 16 chars - applications have to provide 16+1 bytes storage if the ID is stored as string
param_indexParameter index. Send -1 to use the param ID field as identifier (else the param id will be ignored), send -2 to disable any existing map for this rc_channel_index.
parameter_rc_channel_indexIndex of parameter RC channel. Not equal to the RC channel id. Typically correpsonds to a potentiometer-knob on the RC.
param_value0Initial parameter value
scaleScale, maps the RC range [-1, 1] to a parameter value
param_value_minMinimum param value. The protocol does not define if this overwrites an onboard minimum value. (Depends on implementation)
param_value_maxMaximum param value. The protocol does not define if this overwrites an onboard maximum value. (Depends on implementation)
Returns
length of the message in bytes (excluding serial stream start sign)

Definition at line 59 of file mavlink_msg_param_map_rc.h.

static uint16_t mavlink_msg_param_map_rc_pack_chan ( uint8_t  system_id,
uint8_t  component_id,
uint8_t  chan,
mavlink_message_t *  msg,
uint8_t  target_system,
uint8_t  target_component,
const char *  param_id,
int16_t  param_index,
uint8_t  parameter_rc_channel_index,
float  param_value0,
float  scale,
float  param_value_min,
float  param_value_max 
)
inlinestatic

Pack a param_map_rc message on a channel.

Parameters
system_idID of this system
component_idID of this component (e.g. 200 for IMU)
chanThe MAVLink channel this message will be sent over
msgThe MAVLink message to compress the data into
target_systemSystem ID
target_componentComponent ID
param_idOnboard parameter id, terminated by NULL if the length is less than 16 human-readable chars and WITHOUT null termination (NULL) byte if the length is exactly 16 chars - applications have to provide 16+1 bytes storage if the ID is stored as string
param_indexParameter index. Send -1 to use the param ID field as identifier (else the param id will be ignored), send -2 to disable any existing map for this rc_channel_index.
parameter_rc_channel_indexIndex of parameter RC channel. Not equal to the RC channel id. Typically correpsonds to a potentiometer-knob on the RC.
param_value0Initial parameter value
scaleScale, maps the RC range [-1, 1] to a parameter value
param_value_minMinimum param value. The protocol does not define if this overwrites an onboard minimum value. (Depends on implementation)
param_value_maxMaximum param value. The protocol does not define if this overwrites an onboard maximum value. (Depends on implementation)
Returns
length of the message in bytes (excluding serial stream start sign)

Definition at line 113 of file mavlink_msg_param_map_rc.h.



rosflight
Author(s): Daniel Koch , James Jackson
autogenerated on Wed Jul 3 2019 20:00:13